Data Exchange For Quality Measures Implementation Guide
1.0.0-ballot - STU 1 Ballot International flag

Data Exchange For Quality Measures Implementation Guide, published by HL7 International / Clinical Quality Information. This guide is not an authorized publication; it is the continuous build for version 1.0.0-ballot built by the FHIR (HL7® FHIR® Standard) CI Build. This version is based on the current content of https://github.com/HL7/davinci-deqm/ and changes regularly. See the Directory of published versions

Venous Thromboembolism Prophylaxis (VTE-1)

Introduction

The VTE-1 measure assesses the number of patients who received venous thromboembolism (VTE) prophylaxis or have documentation why no venous thromboembolism prophylaxis was given the day of or the day after hospital admission or surgery end date for surgeries that start the day of or the day after hospital admission. Note that the Individual Measure Reporting Interaction is the only interaction used for this measure.

The example presented is based on the QDM version of CMS108v13, which has been represented using profiles derived from QI-Core. Measure specifications are available on the ECQI Resource Center. Additional information regarding the measure specification can be found in the Quality Measure Implementation Guide.

FHIR Resource Overview

Resources supported for this Use Case

Resource Type Profile Name Link to Profile
Condition QI Core Condition Problems Health Concerns Profile QI Core Condition Problems Health Concerns
Coverage QI Core Coverage Profile QI Core Coverage
DeviceRequest QI Core DeviceRequest Profile QI Core DeviceRequest
DeviceUseStatement QI Core DeviceUseStatement Profile QI Core DeviceUseStatement
Encounter QI Core Encounter Profile QI Core Encounter
Library CRMI Shareable Library CRMI Shareable Library
Location QI Core Location Profile QI Core Location
Measure CRMI Shareable Measure Profile CRMI Shareable Measure
MeasureReport DEQM Individual MeasureReport Profile DEQM Individual MeasureReport Profile
MeasureReport DEQM Summary MeasureReport Profile DEQM Summary MeasureReport Profile
MedicationRequest QI Core Medication Not Requested QICoreMedicationNotRequested
Observation QI Core Observation Profile QI Core Observation
Organization QI Core Organization Profile QI Core Organization
Patient QI Core Patient Profile QI Core Patient
Practitioner QI Core Practitioner Profile QI Core Practitioner
ServiceRequest QI Core ServiceRequest Profile QI Core ServiceRequest

Graph of VTE-1 Resources

In this section we list resource graph diagrams for 7 clinical scenarios that meet the VTE-1 measure. Note that overlapping boxes in the diagrams represents a choice of one the resources.

Option 1: Measure Report Using MedicationAdministration

VTE-1 has been met when a patient:

  1. has an inpatient encounter such as for a joint replacement procedure
  2. is not pregnant or currently diagnosed with a venous thromboembolism
  3. is administered either Heparin, a Factor Xa Inhibitor, or Warfarin on the calendar day of admission or the day after.

The medications that qualify for the measure are listed in the value sets of codes in the measure documentation. The following resource graph diagram shows what would be included with a DEQM Individual MeasureReport when the patient has been administered one of these medications to meet the measure.

Figure 3-14 MeasureReport Using MedicationAdministration and Condition
DEQM Resource Diagram - VTE1.jpg

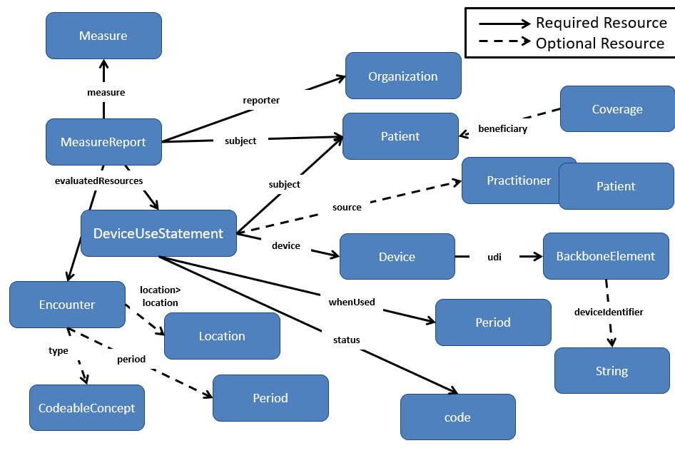
Option 2: Measure Report Using DeviceUseStatement and Encounter

VTE-1 has been met when a patient:

  1. has an inpatient encounter such as for a joint replacement procedure
  2. is not pregnant or currently diagnosed with a venous thromboembolism
  3. has a device to prevent venous thromboembolism prophylaxis on the calendar day of admission or the day after.

The devices that qualify for the measure are listed in the value sets of codes in the measure documentation. The following resource graph diagram shows what would be included with a DEQM Individual MeasureReport when the patient has had one of these Devices applied to meet the measure.

Figure 3-15 MeasureReport Using DeviceUseStatement and Encounter
DEQM Resource Diagram - VTE2.jpg

Option 3: Measure Report Using Observation

VTE-1 has been met when a patient:

  1. has an inpatient encounter such as for a joint replacement procedure
  2. is not pregnant or currently diagnosed with a venous thromboembolism
  3. and has been assessed to have a low risk for venous thromboembolism prophylaxis typically through laboratory testing, on the calendar day of admission or the day after.

The result codes that qualify as “low risk for VTE” are listed in the value sets of codes in the measure documentation. The following resource graph diagram shows what would be included with a DEQM Individual MeasureReport when the patient has had this Observation made to meet the measure.

Figure 3-16 MeasureReport Using Observation
DEQM Resource Diagram - VTE3.jpg

Option 4: Measure Report Using Encounter

When a patient has an inpatient encounter where the encounter is <2 days long, or when the encounter includes an ICU stay of 1 or more days, the patient can be can be excluded from the denominator of the measure. Codes for the ICU facility location will come from the HL7 ServiceDeliveryLocationRoleType valueset. The following resource graph diagram shows what would be included with a DEQM Individual MeasureReport when the patient when the patient has these types of encounters.

Figure 3-17 MeasureReport Using Encounter
DEQM Resource Diagram - VTE4.jpg

Option 5: Measure Report Using Encounter and Principal Diagnosis

When a patient has an inpatient encounter and is principally diagnosed with either a mental health condition, or a stroke (either hemorrhagic or ischemic), they are excluded from the denominator of the measure. Codes for the diagnoses will come from the respective valuesets from the measure. The following resource graph diagram shows what would be included with a DEQM Individual MeasureReport when the patient has had this Encounter with these principal diagnosis.

Figure 3-18 MeasureReport Using Encounter with Principal Diagnosis
DEQM Resource Diagram - VTE5.jpg

Option 6: Measure Report Using Procedure/ServiceRequest and Encounter

When a patient has an inpatient encounter, during which they are provided Comfort Measures within 1 day of being admitted or 1 day of a surgical procedure for which they were admitted, these Comfort Measures are excluded from the denominator of the measure. for the measure. The surgical procedure is defined by the presence of a code from the “general or neuraxial anesthesia” value set present in the measure. The Comfort measures are represented by either a Procedure or a ServiceRequest with a code from the “Comfort Measures” value set present in the measure. The following resource graph diagram shows what would be included with a DEQM Individual MeasureReport when the patient has had intervention comfort measures.

Figure 3-19 MeasureReport Using Procedure/ServiceRequest and Encounter
DEQM Resource Diagram - VTE6.jpg

Option 7: Measure Report Using MedicationRequest, DeviceRequest, MedicationStatement or DeviceUseStatement

When a patient has an inpatient encounter, during which they should be given venous thromboembolism prophylaxis, but they are not given said prophylaxis, the patient’s record must document a reason the medication/device was not provided. This reason must be coded, and must come from either the “medical reason” or “patient refusal” value sets, as stated in the measure logic. If these criteria are met, the patient will have been found to satisfy the requirements of the measure. The following resource graph diagram shows what would be included with a DEQM Individual MeasureReport to meet the measure when the venous thromboembolism prophylaxis was not done, for example because of patient refusal.

Figure 3-20 MeasureReport Using MedicationRequest, DeviceRequest, MedicationStatement or DeviceUseStatement
DEQM Resource Diagram - VTE7.jpg

VTE-1 Measure Reporting Interactions

Individual MeasureReport

Reporter pushes the Bundle of supporting resource with VTE-1 Individual MeasureReport Bundle to the end user.

Figure 3-21 Individual Reporting Technical Workflow
vte_indv_report.jpg

Examples

Scenario Option 1:

Payer X who is acting in the role of a Reporter submits a VTE Individual Report for Patient P to Receiver Z. The body of the request is a transaction bundle including the Individual MeasureReport and all the related resources containing the relevant data used to compute the CQM criteria based on option 1 described above. An HTTP Status success code and a transaction-response Bundle is returned on successful submission.

POST Summary Report

POST [base]

Request body

{
  "resourceType" : "Bundle",
  "id" : "single-indv-vte-report-option1",
  "meta" : {
    "source" : "http://example.org/fhir/server"
  },
  "language" : "en",
  "type" : "transaction",
  "entry" : [{
    "fullUrl" : "urn:uuid:b5cf5a8c-63f0-437f-84fd-dc8a3cf43cc4",
    "resource" : {
      "resourceType" : "MeasureReport",
      "id" : "b5cf5a8c-63f0-437f-84fd-dc8a3cf43cc4",
      "meta" : {
        "source" : "http://example.org/fhir/server",
        "profile" : ["http://hl7.org/fhir/uv/deqm/StructureDefinition/deqm-individualmeasurereport"]
      },
      "language" : "en",
      "text" : {
        "status" : "extensions",
        "div" : "<div xmlns=\"http://www.w3.org/1999/xhtml\"><a name=\"MeasureReport_b5cf5a8c-63f0-437f-84fd-dc8a3cf43cc4\"> </a><p class=\"res-header-id\"><b>Generated Narrative: MeasureReport b5cf5a8c-63f0-437f-84fd-dc8a3cf43cc4</b></p><a name=\"b5cf5a8c-63f0-437f-84fd-dc8a3cf43cc4\"> </a><a name=\"hcb5cf5a8c-63f0-437f-84fd-dc8a3cf43cc4\"> </a><div style=\"display: inline-block; background-color: #d9e0e7; padding: 6px; margin: 4px; border: 1px solid #8da1b4; border-radius: 5px; line-height: 60%\"><p style=\"margin-bottom: 0px\"/><p style=\"margin-bottom: 0px\">Information Source: <a href=\"http://example.org/fhir/server\">http://example.org/fhir/server</a></p><p style=\"margin-bottom: 0px\">Profile: <a href=\"StructureDefinition-deqm-individualmeasurereport.html\">DEQM Individual MeasureReport Profile</a></p></div><p><b>DEQM Measure Scoring Extension</b>: <span title=\"Codes:{http://terminology.hl7.org/CodeSystem/measure-scoring proportion}\">Proportion</span></p><p><b>status</b>: Complete</p><p><b>type</b>: Individual</p><p><b>measure</b>: <a href=\"http://hl7.org/fhir/uv/cqm/2026May/Measure-EXM108-FHIR.html\">EXM108 - Venous Thromboembolism Prophylaxis</a> version: 8.2.000</p><p><b>subject</b>: <a href=\"Bundle-single-indv-vte-report-option1.html#urn-uuid-b5cf5a8c-63f0-437f-84fd-dc8a3cf43cc6\">Thelma Webster (official) Female, DoB: 1948-04-28 ( Medical record number: 67890\u00a0(use:\u00a0usual,\u00a0))</a></p><p><b>date</b>: 2019-03-14</p><p><b>reporter</b>: <a href=\"Bundle-single-indv-vte-report-option1.html#urn-uuid-b5cf5a8c-63f0-437f-84fd-dc8a3cf43cc5\">Organization DaVinciHospital01</a></p><p><b>period</b>: 2018-12-31 --&gt; 2019-01-01</p><p><b>improvementNotation</b>: <span title=\"Codes:{http://terminology.hl7.org/CodeSystem/measure-improvement-notation increase}\">Increased score indicates improvement</span></p><blockquote><p><b>group</b></p><p><b>Extension Definition for MeasureReport.group.linkId for Version 5.0</b>: group-1</p><blockquote><p><b>population</b></p><p><b>Extension Definition for MeasureReport.group.population.linkId for Version 5.0</b>: initial-population</p><p><b>code</b>: <span title=\"Codes:{http://terminology.hl7.org/CodeSystem/measure-population initial-population}\">Initial Population</span></p><p><b>count</b>: 1</p></blockquote><blockquote><p><b>population</b></p><p><b>Extension Definition for MeasureReport.group.population.linkId for Version 5.0</b>: numerator</p><p><b>code</b>: <span title=\"Codes:{http://terminology.hl7.org/CodeSystem/measure-population numerator}\">Numerator</span></p><p><b>count</b>: 1</p></blockquote><blockquote><p><b>population</b></p><p><b>Extension Definition for MeasureReport.group.population.linkId for Version 5.0</b>: denominator</p><p><b>code</b>: <span title=\"Codes:{http://terminology.hl7.org/CodeSystem/measure-population denominator}\">Denominator</span></p><p><b>count</b>: 1</p></blockquote><blockquote><p><b>population</b></p><p><b>Extension Definition for MeasureReport.group.population.linkId for Version 5.0</b>: denominator-exclusion</p><p><b>code</b>: <span title=\"Codes:{http://terminology.hl7.org/CodeSystem/measure-population denominator-exclusion}\">Denominator Exclusion</span></p><p><b>count</b>: 0</p></blockquote><p><b>measureScore</b>: 1</p></blockquote><p><b>evaluatedResource</b>: <a href=\"Bundle-single-indv-vte-report-option1.html#urn-uuid-b5cf5a8c-63f0-437f-84fd-dc8a3cf43cc5\">Organization DaVinciHospital01</a></p></div>"
      },
      "extension" : [{
        "url" : "http://hl7.org/fhir/uv/deqm/StructureDefinition/deqm-measureScoring",
        "valueCodeableConcept" : {
          "coding" : [{
            "system" : "http://terminology.hl7.org/CodeSystem/measure-scoring",
            "code" : "proportion"
          }]
        }
      }],
      "status" : "complete",
      "type" : "individual",
      "measure" : "http://hl7.org/fhir/uv/cqm/Measure/EXM108-FHIR|8.2.000",
      "subject" : {
        "reference" : "urn:uuid:b5cf5a8c-63f0-437f-84fd-dc8a3cf43cc6"
      },
      "date" : "2019-03-14",
      "reporter" : {
        "reference" : "urn:uuid:b5cf5a8c-63f0-437f-84fd-dc8a3cf43cc5"
      },
      "period" : {
        "start" : "2018-12-31",
        "end" : "2019-01-01"
      },
      "improvementNotation" : {
        "coding" : [{
          "system" : "http://terminology.hl7.org/CodeSystem/measure-improvement-notation",
          "code" : "increase",
          "display" : "Increased score indicates improvement"
        }]
      },
      "group" : [{
        "extension" : [{
          "url" : "http://hl7.org/fhir/5.0/StructureDefinition/extension-MeasureReport.group.linkId",
          "valueString" : "group-1"
        }],
        "population" : [{
          "extension" : [{
            "url" : "http://hl7.org/fhir/5.0/StructureDefinition/extension-MeasureReport.group.population.linkId",
            "valueString" : "initial-population"
          }],
          "code" : {
            "coding" : [{
              "system" : "http://terminology.hl7.org/CodeSystem/measure-population",
              "code" : "initial-population",
              "display" : "Initial Population"
            }]
          },
          "count" : 1
        },
        {
          "extension" : [{
            "url" : "http://hl7.org/fhir/5.0/StructureDefinition/extension-MeasureReport.group.population.linkId",
            "valueString" : "numerator"
          }],
          "code" : {
            "coding" : [{
              "system" : "http://terminology.hl7.org/CodeSystem/measure-population",
              "code" : "numerator",
              "display" : "Numerator"
            }]
          },
          "count" : 1
        },
        {
          "extension" : [{
            "url" : "http://hl7.org/fhir/5.0/StructureDefinition/extension-MeasureReport.group.population.linkId",
            "valueString" : "denominator"
          }],
          "code" : {
            "coding" : [{
              "system" : "http://terminology.hl7.org/CodeSystem/measure-population",
              "code" : "denominator",
              "display" : "Denominator"
            }]
          },
          "count" : 1
        },
        {
          "extension" : [{
            "url" : "http://hl7.org/fhir/5.0/StructureDefinition/extension-MeasureReport.group.population.linkId",
            "valueString" : "denominator-exclusion"
          }],
          "code" : {
            "coding" : [{
              "system" : "http://terminology.hl7.org/CodeSystem/measure-population",
              "code" : "denominator-exclusion",
              "display" : "Denominator Exclusion"
            }]
          },
          "count" : 0
        }],
        "measureScore" : {
          "value" : 1
        }
      }],
      "evaluatedResource" : [{
        "reference" : "urn:uuid:b5cf5a8c-63f0-437f-84fd-dc8a3cf43cc5"
      }]
    },
    "request" : {
      "method" : "POST",
      "url" : "MeasureReport"
    }
  },
  {
    "fullUrl" : "urn:uuid:b5cf5a8c-63f0-437f-84fd-dc8a3cf43cc5",
    "resource" : {
      "resourceType" : "Organization",
      "meta" : {
        "source" : "http://example.org/fhir/server",
        "profile" : ["http://hl7.org/fhir/us/qicore/StructureDefinition/qicore-organization"]
      },
      "language" : "en",
      "text" : {
        "status" : "generated",
        "div" : "<div xmlns=\"http://www.w3.org/1999/xhtml\"><a name=\"Organization_null\"> </a><p class=\"res-header-id\"><b>Generated Narrative: Organization </b></p><div style=\"display: inline-block; background-color: #d9e0e7; padding: 6px; margin: 4px; border: 1px solid #8da1b4; border-radius: 5px; line-height: 60%\"><p style=\"margin-bottom: 0px\"/><p style=\"margin-bottom: 0px\">Information Source: <a href=\"http://example.org/fhir/server\">http://example.org/fhir/server</a></p><p style=\"margin-bottom: 0px\">Profile: <a href=\"http://hl7.org/fhir/us/qicore/STU7.0.1/StructureDefinition-qicore-organization.html\">QICore Organization</a></p></div><p><b>identifier</b>: Tax ID number/123456789\u00a0(use:\u00a0official,\u00a0)</p><p><b>active</b>: true</p><p><b>type</b>: <span title=\"Codes:{http://terminology.hl7.org/CodeSystem/organization-type prov}\">Healthcare Provider</span></p><p><b>name</b>: DaVinciHospital01</p><p><b>telecom</b>: ph: (+1) 401-555-1212</p><p><b>address</b>: 73 Lakewood Street Warwick RI 02886 USA </p></div>"
      },
      "identifier" : [{
        "use" : "official",
        "type" : {
          "coding" : [{
            "system" : "http://terminology.hl7.org/CodeSystem/v2-0203",
            "code" : "TAX",
            "display" : "Tax ID number"
          }]
        },
        "system" : "urn:oid:2.16.840.1.113883.4.4",
        "value" : "123456789",
        "assigner" : {
          "display" : "www.irs.gov"
        }
      }],
      "active" : true,
      "type" : [{
        "coding" : [{
          "system" : "http://terminology.hl7.org/CodeSystem/organization-type",
          "code" : "prov",
          "display" : "Healthcare Provider"
        }]
      }],
      "name" : "DaVinciHospital01",
      "telecom" : [{
        "system" : "phone",
        "value" : "(+1) 401-555-1212"
      }],
      "address" : [{
        "line" : ["73 Lakewood Street"],
        "city" : "Warwick",
        "state" : "RI",
        "postalCode" : "02886",
        "country" : "USA"
      }]
    },
    "request" : {
      "method" : "POST",
      "url" : "Organization"
    }
  },
  {
    "fullUrl" : "urn:uuid:b5cf5a8c-63f0-437f-84fd-dc8a3cf43cc6",
    "resource" : {
      "resourceType" : "Patient",
      "meta" : {
        "source" : "http://example.org/fhir/server",
        "profile" : ["http://hl7.org/fhir/us/qicore/StructureDefinition/qicore-patient"]
      },
      "language" : "en",
      "text" : {
        "status" : "generated",
        "div" : "<div xmlns=\"http://www.w3.org/1999/xhtml\"><a name=\"Patient_null\"> </a><p class=\"res-header-id\"><b>Generated Narrative: Patient </b></p><div style=\"display: inline-block; background-color: #d9e0e7; padding: 6px; margin: 4px; border: 1px solid #8da1b4; border-radius: 5px; line-height: 60%\"><p style=\"margin-bottom: 0px\"/><p style=\"margin-bottom: 0px\">Information Source: <a href=\"http://example.org/fhir/server\">http://example.org/fhir/server</a></p><p style=\"margin-bottom: 0px\">Profile: <a href=\"http://hl7.org/fhir/us/qicore/STU7.0.1/StructureDefinition-qicore-patient.html\">QICore Patient</a></p></div><p style=\"border: 1px #661aff solid; background-color: #e6e6ff; padding: 10px;\">Thelma Webster (official) Female, DoB: 1948-04-28 ( Medical record number: 67890\u00a0(use:\u00a0usual,\u00a0))</p><hr/><table class=\"grid\"><tr><td style=\"background-color: #f3f5da\" title=\"Record is active\">Active:</td><td>true</td><td style=\"background-color: #f3f5da\" title=\"Known status of Patient\">Deceased:</td><td>false</td></tr><tr><td style=\"background-color: #f3f5da\" title=\"Known Marital status of Patient\">Marital Status:</td><td colspan=\"3\"><span title=\"Codes:{http://terminology.hl7.org/CodeSystem/v3-MaritalStatus M}\">Married</span></td></tr><tr><td style=\"background-color: #f3f5da\" title=\"Ways to contact the Patient\">Contact Detail</td><td colspan=\"3\">7496 Beaver Ridge Ave Thornton NJ 07003 USA (home)</td></tr><tr><td style=\"background-color: #f3f5da\" title=\"Language spoken\">Language:</td><td colspan=\"3\"><span title=\"Codes:{urn:ietf:bcp:47 en-US}\">English (Region=United States)</span> (preferred)</td></tr><tr><td style=\"background-color: #f3f5da\" title=\"Concepts classifying the person into a named category of humans sharing common history, traits, geographical origin or nationality.  The ethnicity codes used to represent these concepts are based upon the [CDC ethnicity and Ethnicity Code Set Version 1.0](http://www.cdc.gov/phin/resources/vocabulary/index.html) which includes over 900 concepts for representing race and ethnicity of which 43 reference ethnicity.  The ethnicity concepts are grouped by and pre-mapped to the 2 OMB ethnicity categories: - Hispanic or Latino - Not Hispanic or Latino.\">US Core Ethnicity Extension:</td><td colspan=\"3\"><ul><li>ombCategory: <a href=\"http://terminology.hl7.org/6.5.0/CodeSystem-CDCREC.html#CDCREC-2186-5\">CDC Race and Ethnicity: 2186-5</a> (Not Hispanic or Latino)</li><li>text: Not Hispanic or Latino</li></ul></td></tr><tr><td style=\"background-color: #f3f5da\" title=\"A code classifying the person's sex assigned at birth  as specified by the [Office of the National Coordinator for Health IT (ONC)](https://www.healthit.gov/newsroom/about-onc). This extension aligns with the C-CDA Birth Sex Observation (LOINC 76689-9). After version 6.0.0, this extension is no longer a *USCDI Requirement*.\"><a href=\"http://hl7.org/fhir/us/core/STU7/StructureDefinition-us-core-birthsex.html\">US Core Birth Sex Extension</a></td><td colspan=\"3\">F</td></tr><tr><td style=\"background-color: #f3f5da\" title=\"Concepts classifying the person into a named category of humans sharing common history, traits, geographical origin or nationality.  The race codes used to represent these concepts are based upon the [CDC Race and Ethnicity Code Set Version 1.0](http://www.cdc.gov/phin/resources/vocabulary/index.html#3) which includes over 900 concepts for representing race and ethnicity of which 921 reference race.  The race concepts are grouped by and pre-mapped to the 5 OMB race categories:\n\n - American Indian or Alaska Native\n - Asian\n - Black or African American\n - Native Hawaiian or Other Pacific Islander\n - White.\">US Core Race Extension:</td><td colspan=\"3\"><ul><li>ombCategory: <a href=\"http://terminology.hl7.org/6.5.0/CodeSystem-CDCREC.html#CDCREC-2106-3\">CDC Race and Ethnicity: 2106-3</a> (White)</li><li>text: White</li></ul></td></tr></table></div>"
      },
      "extension" : [{
        "url" : "http://hl7.org/fhir/us/core/StructureDefinition/us-core-birthsex",
        "valueCode" : "F"
      },
      {
        "extension" : [{
          "url" : "ombCategory",
          "valueCoding" : {
            "system" : "urn:oid:2.16.840.1.113883.6.238",
            "code" : "2106-3",
            "display" : "White"
          }
        },
        {
          "url" : "text",
          "valueString" : "White"
        }],
        "url" : "http://hl7.org/fhir/us/core/StructureDefinition/us-core-race"
      },
      {
        "extension" : [{
          "url" : "ombCategory",
          "valueCoding" : {
            "system" : "urn:oid:2.16.840.1.113883.6.238",
            "code" : "2186-5",
            "display" : "Not Hispanic or Latino"
          }
        },
        {
          "url" : "text",
          "valueString" : "Not Hispanic or Latino"
        }],
        "url" : "http://hl7.org/fhir/us/core/StructureDefinition/us-core-ethnicity"
      }],
      "identifier" : [{
        "use" : "usual",
        "type" : {
          "coding" : [{
            "system" : "http://terminology.hl7.org/CodeSystem/v2-0203",
            "code" : "MR",
            "display" : "Medical record number"
          }]
        },
        "system" : "http://example.org",
        "value" : "67890"
      }],
      "active" : true,
      "name" : [{
        "use" : "official",
        "family" : "Webster",
        "given" : ["Thelma"]
      }],
      "gender" : "female",
      "birthDate" : "1948-04-28",
      "deceasedBoolean" : false,
      "address" : [{
        "use" : "home",
        "line" : ["7496 Beaver Ridge Ave"],
        "city" : "Thornton",
        "state" : "NJ",
        "postalCode" : "07003",
        "country" : "USA"
      }],
      "maritalStatus" : {
        "coding" : [{
          "system" : "http://terminology.hl7.org/CodeSystem/v3-MaritalStatus",
          "code" : "M",
          "display" : "Married"
        }]
      },
      "communication" : [{
        "language" : {
          "coding" : [{
            "system" : "urn:ietf:bcp:47",
            "code" : "en-US",
            "display" : "English (Region=United States)"
          }]
        },
        "preferred" : true
      }]
    },
    "request" : {
      "method" : "POST",
      "url" : "Patient"
    }
  },
  {
    "fullUrl" : "urn:uuid:b5cf5a8c-63f0-437f-84fd-dc8a3cf43cc7",
    "resource" : {
      "resourceType" : "Encounter",
      "meta" : {
        "source" : "http://example.org/fhir/server",
        "profile" : ["http://hl7.org/fhir/us/qicore/StructureDefinition/qicore-encounter"]
      },
      "language" : "en",
      "text" : {
        "status" : "generated",
        "div" : "<div xmlns=\"http://www.w3.org/1999/xhtml\"><a name=\"Encounter_null\"> </a><p class=\"res-header-id\"><b>Generated Narrative: Encounter </b></p><div style=\"display: inline-block; background-color: #d9e0e7; padding: 6px; margin: 4px; border: 1px solid #8da1b4; border-radius: 5px; line-height: 60%\"><p style=\"margin-bottom: 0px\"/><p style=\"margin-bottom: 0px\">Information Source: <a href=\"http://example.org/fhir/server\">http://example.org/fhir/server</a></p><p style=\"margin-bottom: 0px\">Profile: <a href=\"http://hl7.org/fhir/us/qicore/STU7.0.1/StructureDefinition-qicore-encounter.html\">QICore Encounter</a></p></div><p><b>status</b>: Finished</p><p><b>class</b>: <a href=\"http://terminology.hl7.org/7.1.0/CodeSystem-v3-ActCode.html#v3-ActCode-IMP\">ActCode: IMP</a> (inpatient encounter)</p><p><b>type</b>: <span title=\"Codes:{http://snomed.info/sct 32485007}\">Hospital admission</span></p><p><b>subject</b>: <a href=\"Bundle-single-indv-vte-report-option1.html#urn-uuid-b5cf5a8c-63f0-437f-84fd-dc8a3cf43cc6\">Thelma Webster (official) Female, DoB: 1948-04-28 ( Medical record number: 67890\u00a0(use:\u00a0usual,\u00a0))</a></p><p><b>period</b>: 2018-07-19 06:10:27+0000 --&gt; 2018-07-19 06:10:27+0000</p><h3>Locations</h3><table class=\"grid\"><tr><td style=\"display: none\">-</td><td><b>Location</b></td></tr><tr><td style=\"display: none\">*</td><td><a href=\"Bundle-single-indv-vte-report-option1.html#urn-uuid-b5cf5a8c-63f0-437f-84fd-dc8a3cf43cc8\">Mother Charity Hospital</a></td></tr></table></div>"
      },
      "status" : "finished",
      "class" : {
        "system" : "http://terminology.hl7.org/CodeSystem/v3-ActCode",
        "code" : "IMP",
        "display" : "inpatient encounter"
      },
      "type" : [{
        "coding" : [{
          "system" : "http://snomed.info/sct",
          "code" : "32485007",
          "display" : "Hospital admission"
        }]
      }],
      "subject" : {
        "reference" : "urn:uuid:b5cf5a8c-63f0-437f-84fd-dc8a3cf43cc6"
      },
      "period" : {
        "start" : "2018-07-19T06:10:27Z",
        "end" : "2018-07-19T06:10:27Z"
      },
      "location" : [{
        "location" : {
          "reference" : "urn:uuid:b5cf5a8c-63f0-437f-84fd-dc8a3cf43cc8",
          "display" : "Mother Charity Hospital"
        }
      }]
    },
    "request" : {
      "method" : "POST",
      "url" : "Encounter"
    }
  },
  {
    "fullUrl" : "urn:uuid:b5cf5a8c-63f0-437f-84fd-dc8a3cf43cc8",
    "resource" : {
      "resourceType" : "Location",
      "meta" : {
        "source" : "http://example.org/fhir/server"
      },
      "language" : "en",
      "text" : {
        "status" : "generated",
        "div" : "<div xmlns=\"http://www.w3.org/1999/xhtml\"><a name=\"Location_null\"> </a><p class=\"res-header-id\"><b>Generated Narrative: Location </b></p><div style=\"display: inline-block; background-color: #d9e0e7; padding: 6px; margin: 4px; border: 1px solid #8da1b4; border-radius: 5px; line-height: 60%\"><p style=\"margin-bottom: 0px\"/><p style=\"margin-bottom: 0px\">Information Source: <a href=\"http://example.org/fhir/server\">http://example.org/fhir/server</a></p></div><p><b>identifier</b>: <a href=\"http://terminology.hl7.org/5.5.0/NamingSystem-uri.html\" title=\"As defined by RFC 3986 (http://www.ietf.org/rfc/rfc3986.txt)(with many schemes defined in many RFCs). For OIDs and UUIDs, use the URN form (urn:oid:(note: lowercase) and urn:uuid:). See http://www.ietf.org/rfc/rfc3001.txt and http://www.ietf.org/rfc/rfc4122.txt \r\n\r\nThis oid is used as an identifier II.root to indicate the the extension is an absolute URI (technically, an IRI). Typically, this is used for OIDs and GUIDs. Note that when this OID is used with OIDs and GUIDs, the II.extension should start with urn:oid or urn:uuid: \r\n\r\nNote that this OID is created to aid with interconversion between CDA and FHIR - FHIR uses urn:ietf:rfc:3986 as equivalent to this OID. URIs as identifiers appear more commonly in FHIR.\r\n\r\nThis OID may also be used in CD.codeSystem.\">Uniform Resource Identifier (URI)</a>/urn:oid:1.2.3.4.181\u00a0(use:\u00a0official,\u00a0)</p><p><b>status</b>: Active</p><p><b>name</b>: Mother Charity Hospital</p><p><b>mode</b>: Instance</p><p><b>telecom</b>: ph: (313) 555-5671(Work)</p><p><b>address</b>: 869 W Oak Street Royal Oak MI 48073 (work)</p><p><b>physicalType</b>: <span title=\"Codes:{http://terminology.hl7.org/CodeSystem/location-physical-type bu}\">Building</span></p></div>"
      },
      "identifier" : [{
        "use" : "official",
        "system" : "urn:ietf:rfc:3986",
        "value" : "urn:oid:1.2.3.4.181"
      }],
      "status" : "active",
      "name" : "Mother Charity Hospital",
      "mode" : "instance",
      "telecom" : [{
        "system" : "phone",
        "value" : "(313) 555-5671",
        "use" : "work"
      }],
      "address" : {
        "use" : "work",
        "type" : "physical",
        "line" : ["869 W Oak Street"],
        "city" : "Royal Oak",
        "district" : "Oakland County",
        "state" : "MI",
        "postalCode" : "48073"
      },
      "physicalType" : {
        "coding" : [{
          "system" : "http://terminology.hl7.org/CodeSystem/location-physical-type",
          "code" : "bu",
          "display" : "Building"
        }]
      }
    },
    "request" : {
      "method" : "POST",
      "url" : "Location"
    }
  }]
}

Response

HTTP/1.1 200 OK
[other headers]

{
"resourceType": "Bundle",
"id": "e9c72d75-2410-45f3-b1cf-eb73d04d3300",
"type": "transaction-response",
"link": [
{
"relation": "self",
"url": "http://hapi.fhir.org/baseR4"
}
],
"entry": [
{
"response": {
"status": "201 Created",
"location": "MeasureReport/223260/_history/1",
"etag": "1",
"lastModified": "2019-12-06T09:11:27.308+00:00"
}
},
{
"response": {
"status": "201 Created",
"location": "Organization/223261/_history/1",
"etag": "1",
"lastModified": "2019-12-06T09:11:27.308+00:00"
}
},
{
"response": {
"status": "201 Created",
"location": "Patient/223262/_history/1",
"etag": "1",
"lastModified": "2019-12-06T09:11:27.308+00:00"
}
},
{
"response": {
"status": "201 Created",
"location": "Encounter/223263/_history/1",
"etag": "1",
"lastModified": "2019-12-06T09:11:27.308+00:00"
}
},
{
"response": {
"status": "201 Created",
"location": "Location/223264/_history/1",
"etag": "1",
"lastModified": "2019-12-06T09:11:27.308+00:00"
}
},
{
"response": {
"status": "201 Created",
"location": "MedicationAdministration/223265/_history/1",
"etag": "1",
"lastModified": "2019-12-06T09:11:27.308+00:00"
}
}
]
}

Scenario Option 7:

Payer X who is acting in the role of a Reporter submits a VTE Individual Report for Patient P to Receiver Z. The body of the request is a transaction bundle including the Individual MeasureReport and all the related resources containing the relevant data used to compute the CQM criteria based on option 7 described above. An HTTP Status success code and a transaction-response Bundle is returned on successful submission.

POST Summary Report

POST [base]

Request body

{
  "resourceType" : "Bundle",
  "id" : "single-indv-vte-report-option7",
  "meta" : {
    "source" : "http://example.org/fhir/server"
  },
  "language" : "en",
  "type" : "transaction",
  "entry" : [{
    "fullUrl" : "urn:uuid:b5cf5a8c-63f0-437f-84fd-dc8a3cf43cc4",
    "resource" : {
      "resourceType" : "MeasureReport",
      "id" : "b5cf5a8c-63f0-437f-84fd-dc8a3cf43cc4",
      "meta" : {
        "source" : "http://example.org/fhir/server",
        "profile" : ["http://hl7.org/fhir/uv/deqm/StructureDefinition/deqm-individualmeasurereport"]
      },
      "language" : "en",
      "text" : {
        "status" : "extensions",
        "div" : "<div xmlns=\"http://www.w3.org/1999/xhtml\"><a name=\"MeasureReport_b5cf5a8c-63f0-437f-84fd-dc8a3cf43cc4\"> </a><p class=\"res-header-id\"><b>Generated Narrative: MeasureReport b5cf5a8c-63f0-437f-84fd-dc8a3cf43cc4</b></p><a name=\"b5cf5a8c-63f0-437f-84fd-dc8a3cf43cc4\"> </a><a name=\"hcb5cf5a8c-63f0-437f-84fd-dc8a3cf43cc4\"> </a><div style=\"display: inline-block; background-color: #d9e0e7; padding: 6px; margin: 4px; border: 1px solid #8da1b4; border-radius: 5px; line-height: 60%\"><p style=\"margin-bottom: 0px\"/><p style=\"margin-bottom: 0px\">Information Source: <a href=\"http://example.org/fhir/server\">http://example.org/fhir/server</a></p><p style=\"margin-bottom: 0px\">Profile: <a href=\"StructureDefinition-deqm-individualmeasurereport.html\">DEQM Individual MeasureReport Profile</a></p></div><p><b>DEQM Measure Scoring Extension</b>: <span title=\"Codes:{http://terminology.hl7.org/CodeSystem/measure-scoring proportion}\">Proportion</span></p><p><b>status</b>: Complete</p><p><b>type</b>: Individual</p><p><b>measure</b>: <a href=\"http://hl7.org/fhir/uv/cqm/2026May/Measure-EXM108-FHIR.html\">EXM108 - Venous Thromboembolism Prophylaxis</a> version: 8.2.000</p><p><b>subject</b>: <a href=\"Bundle-single-indv-vte-report-option1.html#urn-uuid-b5cf5a8c-63f0-437f-84fd-dc8a3cf43cc6\">Thelma Webster (official) Female, DoB: 1948-04-28 ( Medical record number: 67890\u00a0(use:\u00a0usual,\u00a0))</a></p><p><b>date</b>: 2019-03-14</p><p><b>reporter</b>: <a href=\"Bundle-single-indv-vte-report-option1.html#urn-uuid-b5cf5a8c-63f0-437f-84fd-dc8a3cf43cc5\">Organization DaVinciHospital01</a></p><p><b>period</b>: 2018-12-31 --&gt; 2019-01-01</p><p><b>improvementNotation</b>: <span title=\"Codes:{http://terminology.hl7.org/CodeSystem/measure-improvement-notation increase}\">Increased score indicates improvement</span></p><blockquote><p><b>group</b></p><p><b>Extension Definition for MeasureReport.group.linkId for Version 5.0</b>: group-1</p><blockquote><p><b>population</b></p><p><b>Extension Definition for MeasureReport.group.population.linkId for Version 5.0</b>: initial-population</p><p><b>code</b>: <span title=\"Codes:{http://terminology.hl7.org/CodeSystem/measure-population initial-population}\">Initial Population</span></p><p><b>count</b>: 1</p></blockquote><blockquote><p><b>population</b></p><p><b>Extension Definition for MeasureReport.group.population.linkId for Version 5.0</b>: numerator</p><p><b>code</b>: <span title=\"Codes:{http://terminology.hl7.org/CodeSystem/measure-population numerator}\">Numerator</span></p><p><b>count</b>: 1</p></blockquote><blockquote><p><b>population</b></p><p><b>Extension Definition for MeasureReport.group.population.linkId for Version 5.0</b>: denominator</p><p><b>code</b>: <span title=\"Codes:{http://terminology.hl7.org/CodeSystem/measure-population denominator}\">Denominator</span></p><p><b>count</b>: 1</p></blockquote><blockquote><p><b>population</b></p><p><b>Extension Definition for MeasureReport.group.population.linkId for Version 5.0</b>: denominator-exclusion</p><p><b>code</b>: <span title=\"Codes:{http://terminology.hl7.org/CodeSystem/measure-population denominator-exclusion}\">Denominator Exclusion</span></p><p><b>count</b>: 0</p></blockquote><p><b>measureScore</b>: 1</p></blockquote><p><b>evaluatedResource</b>: <a href=\"Bundle-single-indv-vte-report-option1.html#urn-uuid-b5cf5a8c-63f0-437f-84fd-dc8a3cf43cc5\">Organization DaVinciHospital01</a></p></div>"
      },
      "extension" : [{
        "url" : "http://hl7.org/fhir/uv/deqm/StructureDefinition/deqm-measureScoring",
        "valueCodeableConcept" : {
          "coding" : [{
            "system" : "http://terminology.hl7.org/CodeSystem/measure-scoring",
            "code" : "proportion"
          }]
        }
      }],
      "status" : "complete",
      "type" : "individual",
      "measure" : "http://hl7.org/fhir/uv/cqm/Measure/EXM108-FHIR|8.2.000",
      "subject" : {
        "reference" : "urn:uuid:b5cf5a8c-63f0-437f-84fd-dc8a3cf43cc6"
      },
      "date" : "2019-03-14",
      "reporter" : {
        "reference" : "urn:uuid:b5cf5a8c-63f0-437f-84fd-dc8a3cf43cc5"
      },
      "period" : {
        "start" : "2018-12-31",
        "end" : "2019-01-01"
      },
      "improvementNotation" : {
        "coding" : [{
          "system" : "http://terminology.hl7.org/CodeSystem/measure-improvement-notation",
          "code" : "increase",
          "display" : "Increased score indicates improvement"
        }]
      },
      "group" : [{
        "extension" : [{
          "url" : "http://hl7.org/fhir/5.0/StructureDefinition/extension-MeasureReport.group.linkId",
          "valueString" : "group-1"
        }],
        "population" : [{
          "extension" : [{
            "url" : "http://hl7.org/fhir/5.0/StructureDefinition/extension-MeasureReport.group.population.linkId",
            "valueString" : "initial-population"
          }],
          "code" : {
            "coding" : [{
              "system" : "http://terminology.hl7.org/CodeSystem/measure-population",
              "code" : "initial-population",
              "display" : "Initial Population"
            }]
          },
          "count" : 1
        },
        {
          "extension" : [{
            "url" : "http://hl7.org/fhir/5.0/StructureDefinition/extension-MeasureReport.group.population.linkId",
            "valueString" : "numerator"
          }],
          "code" : {
            "coding" : [{
              "system" : "http://terminology.hl7.org/CodeSystem/measure-population",
              "code" : "numerator",
              "display" : "Numerator"
            }]
          },
          "count" : 1
        },
        {
          "extension" : [{
            "url" : "http://hl7.org/fhir/5.0/StructureDefinition/extension-MeasureReport.group.population.linkId",
            "valueString" : "denominator"
          }],
          "code" : {
            "coding" : [{
              "system" : "http://terminology.hl7.org/CodeSystem/measure-population",
              "code" : "denominator",
              "display" : "Denominator"
            }]
          },
          "count" : 1
        },
        {
          "extension" : [{
            "url" : "http://hl7.org/fhir/5.0/StructureDefinition/extension-MeasureReport.group.population.linkId",
            "valueString" : "denominator-exclusion"
          }],
          "code" : {
            "coding" : [{
              "system" : "http://terminology.hl7.org/CodeSystem/measure-population",
              "code" : "denominator-exclusion",
              "display" : "Denominator Exclusion"
            }]
          },
          "count" : 0
        }],
        "measureScore" : {
          "value" : 1
        }
      }],
      "evaluatedResource" : [{
        "reference" : "urn:uuid:b5cf5a8c-63f0-437f-84fd-dc8a3cf43cc5"
      }]
    },
    "request" : {
      "method" : "POST",
      "url" : "MeasureReport"
    }
  },
  {
    "fullUrl" : "urn:uuid:b5cf5a8c-63f0-437f-84fd-dc8a3cf43cc5",
    "resource" : {
      "resourceType" : "Organization",
      "meta" : {
        "source" : "http://example.org/fhir/server",
        "profile" : ["http://hl7.org/fhir/us/qicore/StructureDefinition/qicore-organization"]
      },
      "language" : "en",
      "text" : {
        "status" : "generated",
        "div" : "<div xmlns=\"http://www.w3.org/1999/xhtml\"><a name=\"Organization_null\"> </a><p class=\"res-header-id\"><b>Generated Narrative: Organization </b></p><div style=\"display: inline-block; background-color: #d9e0e7; padding: 6px; margin: 4px; border: 1px solid #8da1b4; border-radius: 5px; line-height: 60%\"><p style=\"margin-bottom: 0px\"/><p style=\"margin-bottom: 0px\">Information Source: <a href=\"http://example.org/fhir/server\">http://example.org/fhir/server</a></p><p style=\"margin-bottom: 0px\">Profile: <a href=\"http://hl7.org/fhir/us/qicore/STU7.0.1/StructureDefinition-qicore-organization.html\">QICore Organization</a></p></div><p><b>identifier</b>: Tax ID number/123456789\u00a0(use:\u00a0official,\u00a0)</p><p><b>active</b>: true</p><p><b>type</b>: <span title=\"Codes:{http://terminology.hl7.org/CodeSystem/organization-type prov}\">Healthcare Provider</span></p><p><b>name</b>: DaVinciHospital01</p><p><b>telecom</b>: ph: (+1) 401-555-1212</p><p><b>address</b>: 73 Lakewood Street Warwick RI 02886 USA </p></div>"
      },
      "identifier" : [{
        "use" : "official",
        "type" : {
          "coding" : [{
            "system" : "http://terminology.hl7.org/CodeSystem/v2-0203",
            "code" : "TAX",
            "display" : "Tax ID number"
          }]
        },
        "system" : "urn:oid:2.16.840.1.113883.4.4",
        "value" : "123456789",
        "assigner" : {
          "display" : "www.irs.gov"
        }
      }],
      "active" : true,
      "type" : [{
        "coding" : [{
          "system" : "http://terminology.hl7.org/CodeSystem/organization-type",
          "code" : "prov",
          "display" : "Healthcare Provider"
        }]
      }],
      "name" : "DaVinciHospital01",
      "telecom" : [{
        "system" : "phone",
        "value" : "(+1) 401-555-1212"
      }],
      "address" : [{
        "line" : ["73 Lakewood Street"],
        "city" : "Warwick",
        "state" : "RI",
        "postalCode" : "02886",
        "country" : "USA"
      }]
    },
    "request" : {
      "method" : "POST",
      "url" : "Organization"
    }
  },
  {
    "fullUrl" : "urn:uuid:b5cf5a8c-63f0-437f-84fd-dc8a3cf43cc6",
    "resource" : {
      "resourceType" : "Patient",
      "meta" : {
        "source" : "http://example.org/fhir/server",
        "profile" : ["http://hl7.org/fhir/us/qicore/StructureDefinition/qicore-patient"]
      },
      "language" : "en",
      "text" : {
        "status" : "generated",
        "div" : "<div xmlns=\"http://www.w3.org/1999/xhtml\"><a name=\"Patient_null\"> </a><p class=\"res-header-id\"><b>Generated Narrative: Patient </b></p><div style=\"display: inline-block; background-color: #d9e0e7; padding: 6px; margin: 4px; border: 1px solid #8da1b4; border-radius: 5px; line-height: 60%\"><p style=\"margin-bottom: 0px\"/><p style=\"margin-bottom: 0px\">Information Source: <a href=\"http://example.org/fhir/server\">http://example.org/fhir/server</a></p><p style=\"margin-bottom: 0px\">Profile: <a href=\"http://hl7.org/fhir/us/qicore/STU7.0.1/StructureDefinition-qicore-patient.html\">QICore Patient</a></p></div><p style=\"border: 1px #661aff solid; background-color: #e6e6ff; padding: 10px;\">Thelma Webster (official) Female, DoB: 1948-04-28 ( Medical record number: 67890\u00a0(use:\u00a0usual,\u00a0))</p><hr/><table class=\"grid\"><tr><td style=\"background-color: #f3f5da\" title=\"Record is active\">Active:</td><td>true</td><td style=\"background-color: #f3f5da\" title=\"Known status of Patient\">Deceased:</td><td>false</td></tr><tr><td style=\"background-color: #f3f5da\" title=\"Known Marital status of Patient\">Marital Status:</td><td colspan=\"3\"><span title=\"Codes:{http://terminology.hl7.org/CodeSystem/v3-MaritalStatus M}\">Married</span></td></tr><tr><td style=\"background-color: #f3f5da\" title=\"Ways to contact the Patient\">Contact Detail</td><td colspan=\"3\">7496 Beaver Ridge Ave Thornton NJ 07003 USA (home)</td></tr><tr><td style=\"background-color: #f3f5da\" title=\"Language spoken\">Language:</td><td colspan=\"3\"><span title=\"Codes:{urn:ietf:bcp:47 en-US}\">English (Region=United States)</span> (preferred)</td></tr><tr><td style=\"background-color: #f3f5da\" title=\"Concepts classifying the person into a named category of humans sharing common history, traits, geographical origin or nationality.  The ethnicity codes used to represent these concepts are based upon the [CDC ethnicity and Ethnicity Code Set Version 1.0](http://www.cdc.gov/phin/resources/vocabulary/index.html) which includes over 900 concepts for representing race and ethnicity of which 43 reference ethnicity.  The ethnicity concepts are grouped by and pre-mapped to the 2 OMB ethnicity categories: - Hispanic or Latino - Not Hispanic or Latino.\">US Core Ethnicity Extension:</td><td colspan=\"3\"><ul><li>ombCategory: <a href=\"http://terminology.hl7.org/6.5.0/CodeSystem-CDCREC.html#CDCREC-2186-5\">CDC Race and Ethnicity: 2186-5</a> (Not Hispanic or Latino)</li><li>text: Not Hispanic or Latino</li></ul></td></tr><tr><td style=\"background-color: #f3f5da\" title=\"A code classifying the person's sex assigned at birth  as specified by the [Office of the National Coordinator for Health IT (ONC)](https://www.healthit.gov/newsroom/about-onc). This extension aligns with the C-CDA Birth Sex Observation (LOINC 76689-9). After version 6.0.0, this extension is no longer a *USCDI Requirement*.\"><a href=\"http://hl7.org/fhir/us/core/STU7/StructureDefinition-us-core-birthsex.html\">US Core Birth Sex Extension</a></td><td colspan=\"3\">F</td></tr><tr><td style=\"background-color: #f3f5da\" title=\"Concepts classifying the person into a named category of humans sharing common history, traits, geographical origin or nationality.  The race codes used to represent these concepts are based upon the [CDC Race and Ethnicity Code Set Version 1.0](http://www.cdc.gov/phin/resources/vocabulary/index.html#3) which includes over 900 concepts for representing race and ethnicity of which 921 reference race.  The race concepts are grouped by and pre-mapped to the 5 OMB race categories:\n\n - American Indian or Alaska Native\n - Asian\n - Black or African American\n - Native Hawaiian or Other Pacific Islander\n - White.\">US Core Race Extension:</td><td colspan=\"3\"><ul><li>ombCategory: <a href=\"http://terminology.hl7.org/6.5.0/CodeSystem-CDCREC.html#CDCREC-2106-3\">CDC Race and Ethnicity: 2106-3</a> (White)</li><li>text: White</li></ul></td></tr></table></div>"
      },
      "extension" : [{
        "url" : "http://hl7.org/fhir/us/core/StructureDefinition/us-core-birthsex",
        "valueCode" : "F"
      },
      {
        "extension" : [{
          "url" : "ombCategory",
          "valueCoding" : {
            "system" : "urn:oid:2.16.840.1.113883.6.238",
            "code" : "2106-3",
            "display" : "White"
          }
        },
        {
          "url" : "text",
          "valueString" : "White"
        }],
        "url" : "http://hl7.org/fhir/us/core/StructureDefinition/us-core-race"
      },
      {
        "extension" : [{
          "url" : "ombCategory",
          "valueCoding" : {
            "system" : "urn:oid:2.16.840.1.113883.6.238",
            "code" : "2186-5",
            "display" : "Not Hispanic or Latino"
          }
        },
        {
          "url" : "text",
          "valueString" : "Not Hispanic or Latino"
        }],
        "url" : "http://hl7.org/fhir/us/core/StructureDefinition/us-core-ethnicity"
      }],
      "identifier" : [{
        "use" : "usual",
        "type" : {
          "coding" : [{
            "system" : "http://terminology.hl7.org/CodeSystem/v2-0203",
            "code" : "MR",
            "display" : "Medical record number"
          }]
        },
        "system" : "http://example.org/hospital",
        "value" : "67890"
      }],
      "active" : true,
      "name" : [{
        "use" : "official",
        "family" : "Webster",
        "given" : ["Thelma"]
      }],
      "gender" : "female",
      "birthDate" : "1948-04-28",
      "deceasedBoolean" : false,
      "address" : [{
        "use" : "home",
        "line" : ["7496 Beaver Ridge Ave"],
        "city" : "Thornton",
        "state" : "NJ",
        "postalCode" : "07003",
        "country" : "USA"
      }],
      "maritalStatus" : {
        "coding" : [{
          "system" : "http://terminology.hl7.org/CodeSystem/v3-MaritalStatus",
          "code" : "M",
          "display" : "Married"
        }]
      },
      "communication" : [{
        "language" : {
          "coding" : [{
            "system" : "urn:ietf:bcp:47",
            "code" : "en-US",
            "display" : "English (Region=United States)"
          }]
        },
        "preferred" : true
      }]
    },
    "request" : {
      "method" : "POST",
      "url" : "Patient"
    }
  },
  {
    "fullUrl" : "urn:uuid:b5cf5a8c-63f0-437f-84fd-dc8a3cf43cc7",
    "resource" : {
      "resourceType" : "Encounter",
      "meta" : {
        "source" : "http://example.org/fhir/server",
        "profile" : ["http://hl7.org/fhir/us/qicore/StructureDefinition/qicore-encounter"]
      },
      "language" : "en",
      "text" : {
        "status" : "generated",
        "div" : "<div xmlns=\"http://www.w3.org/1999/xhtml\"><a name=\"Encounter_null\"> </a><p class=\"res-header-id\"><b>Generated Narrative: Encounter </b></p><div style=\"display: inline-block; background-color: #d9e0e7; padding: 6px; margin: 4px; border: 1px solid #8da1b4; border-radius: 5px; line-height: 60%\"><p style=\"margin-bottom: 0px\"/><p style=\"margin-bottom: 0px\">Information Source: <a href=\"http://example.org/fhir/server\">http://example.org/fhir/server</a></p><p style=\"margin-bottom: 0px\">Profile: <a href=\"http://hl7.org/fhir/us/qicore/STU7.0.1/StructureDefinition-qicore-encounter.html\">QICore Encounter</a></p></div><p><b>status</b>: Finished</p><p><b>class</b>: <a href=\"http://terminology.hl7.org/7.1.0/CodeSystem-v3-ActCode.html#v3-ActCode-IMP\">ActCode: IMP</a> (inpatient encounter)</p><p><b>type</b>: <span title=\"Codes:{http://snomed.info/sct 32485007}\">Hospital admission</span></p><p><b>subject</b>: <a href=\"Bundle-single-indv-vte-report-option1.html#urn-uuid-b5cf5a8c-63f0-437f-84fd-dc8a3cf43cc6\">Thelma Webster (official) Female, DoB: 1948-04-28 ( Medical record number: 67890\u00a0(use:\u00a0usual,\u00a0))</a></p><p><b>period</b>: 2018-07-19 06:10:27+0000 --&gt; 2018-07-19 06:10:27+0000</p><h3>Locations</h3><table class=\"grid\"><tr><td style=\"display: none\">-</td><td><b>Location</b></td></tr><tr><td style=\"display: none\">*</td><td><a href=\"Bundle-single-indv-vte-report-option1.html#urn-uuid-b5cf5a8c-63f0-437f-84fd-dc8a3cf43cc8\">Mother Charity Hospital</a></td></tr></table></div>"
      },
      "status" : "finished",
      "class" : {
        "system" : "http://terminology.hl7.org/CodeSystem/v3-ActCode",
        "code" : "IMP",
        "display" : "inpatient encounter"
      },
      "type" : [{
        "coding" : [{
          "system" : "http://snomed.info/sct",
          "code" : "32485007",
          "display" : "Hospital admission"
        }]
      }],
      "subject" : {
        "reference" : "urn:uuid:b5cf5a8c-63f0-437f-84fd-dc8a3cf43cc6"
      },
      "period" : {
        "start" : "2018-07-19T06:10:27Z",
        "end" : "2018-07-19T06:10:27Z"
      },
      "location" : [{
        "location" : {
          "reference" : "urn:uuid:b5cf5a8c-63f0-437f-84fd-dc8a3cf43cc8",
          "display" : "Mother Charity Hospital"
        }
      }]
    },
    "request" : {
      "method" : "POST",
      "url" : "Encounter"
    }
  },
  {
    "fullUrl" : "urn:uuid:b5cf5a8c-63f0-437f-84fd-dc8a3cf43cc8",
    "resource" : {
      "resourceType" : "Location",
      "meta" : {
        "source" : "http://example.org/fhir/server"
      },
      "language" : "en",
      "text" : {
        "status" : "generated",
        "div" : "<div xmlns=\"http://www.w3.org/1999/xhtml\"><a name=\"Location_null\"> </a><p class=\"res-header-id\"><b>Generated Narrative: Location </b></p><div style=\"display: inline-block; background-color: #d9e0e7; padding: 6px; margin: 4px; border: 1px solid #8da1b4; border-radius: 5px; line-height: 60%\"><p style=\"margin-bottom: 0px\"/><p style=\"margin-bottom: 0px\">Information Source: <a href=\"http://example.org/fhir/server\">http://example.org/fhir/server</a></p></div><p><b>identifier</b>: <a href=\"http://terminology.hl7.org/5.5.0/NamingSystem-uri.html\" title=\"As defined by RFC 3986 (http://www.ietf.org/rfc/rfc3986.txt)(with many schemes defined in many RFCs). For OIDs and UUIDs, use the URN form (urn:oid:(note: lowercase) and urn:uuid:). See http://www.ietf.org/rfc/rfc3001.txt and http://www.ietf.org/rfc/rfc4122.txt \r\n\r\nThis oid is used as an identifier II.root to indicate the the extension is an absolute URI (technically, an IRI). Typically, this is used for OIDs and GUIDs. Note that when this OID is used with OIDs and GUIDs, the II.extension should start with urn:oid or urn:uuid: \r\n\r\nNote that this OID is created to aid with interconversion between CDA and FHIR - FHIR uses urn:ietf:rfc:3986 as equivalent to this OID. URIs as identifiers appear more commonly in FHIR.\r\n\r\nThis OID may also be used in CD.codeSystem.\">Uniform Resource Identifier (URI)</a>/urn:oid:1.2.3.4.181\u00a0(use:\u00a0official,\u00a0)</p><p><b>status</b>: Active</p><p><b>name</b>: Mother Charity Hospital</p><p><b>mode</b>: Instance</p><p><b>telecom</b>: ph: (313) 555-5671(Work)</p><p><b>address</b>: 869 W Oak Street Royal Oak MI 48073 (work)</p><p><b>physicalType</b>: <span title=\"Codes:{http://terminology.hl7.org/CodeSystem/location-physical-type bu}\">Building</span></p></div>"
      },
      "identifier" : [{
        "use" : "official",
        "system" : "urn:ietf:rfc:3986",
        "value" : "urn:oid:1.2.3.4.181"
      }],
      "status" : "active",
      "name" : "Mother Charity Hospital",
      "mode" : "instance",
      "telecom" : [{
        "system" : "phone",
        "value" : "(313) 555-5671",
        "use" : "work"
      }],
      "address" : {
        "use" : "work",
        "type" : "physical",
        "line" : ["869 W Oak Street"],
        "city" : "Royal Oak",
        "district" : "Oakland County",
        "state" : "MI",
        "postalCode" : "48073"
      },
      "physicalType" : {
        "coding" : [{
          "system" : "http://terminology.hl7.org/CodeSystem/location-physical-type",
          "code" : "bu",
          "display" : "Building"
        }]
      }
    },
    "request" : {
      "method" : "POST",
      "url" : "Location"
    }
  },
  {
    "fullUrl" : "http://example.org/fhir/receiver/Practitioner/practitioner02",
    "resource" : {
      "resourceType" : "Practitioner",
      "id" : "practitioner02",
      "meta" : {
        "source" : "http://example.org/fhir/server",
        "profile" : ["http://hl7.org/fhir/us/qicore/StructureDefinition/qicore-practitioner"]
      },
      "language" : "en",
      "text" : {
        "status" : "generated",
        "div" : "<div xmlns=\"http://www.w3.org/1999/xhtml\"><a name=\"Practitioner_practitioner02\"> </a><p class=\"res-header-id\"><b>Generated Narrative: Practitioner practitioner02</b></p><a name=\"practitioner02\"> </a><a name=\"hcpractitioner02\"> </a><div style=\"display: inline-block; background-color: #d9e0e7; padding: 6px; margin: 4px; border: 1px solid #8da1b4; border-radius: 5px; line-height: 60%\"><p style=\"margin-bottom: 0px\"/><p style=\"margin-bottom: 0px\">Information Source: <a href=\"http://example.org/fhir/server\">http://example.org/fhir/server</a></p><p style=\"margin-bottom: 0px\">Profile: <a href=\"http://hl7.org/fhir/us/qicore/STU7.0.1/StructureDefinition-qicore-practitioner.html\">QICore Practitioner</a></p></div><p><b>identifier</b>: Provider number/7475567872\u00a0(use:\u00a0official,\u00a0), Provider number/082583\u00a0(use:\u00a0secondary,\u00a0)</p><p><b>name</b>: Ronald Bone </p><p><b>address</b>: 1003 Healthcare Drive Amherst MA 01002 (home)</p></div>"
      },
      "identifier" : [{
        "use" : "official",
        "type" : {
          "coding" : [{
            "system" : "http://terminology.hl7.org/CodeSystem/v2-0203",
            "code" : "PRN",
            "display" : "Provider number"
          }]
        },
        "system" : "http://hl7.org/fhir/sid/us-npi",
        "value" : "7475567872",
        "assigner" : {
          "display" : "www.cms.gov"
        }
      },
      {
        "use" : "secondary",
        "type" : {
          "coding" : [{
            "system" : "http://terminology.hl7.org/CodeSystem/v2-0203",
            "code" : "PRN",
            "display" : "Provider number"
          }]
        },
        "system" : "urn:oid:2.16.840.1.113883.4.336",
        "value" : "082583",
        "assigner" : {
          "display" : "www.cms.gov"
        }
      }],
      "name" : [{
        "family" : "Bone",
        "given" : ["Ronald"],
        "prefix" : ["Dr"]
      }],
      "address" : [{
        "use" : "home",
        "line" : ["1003 Healthcare Drive"],
        "city" : "Amherst",
        "state" : "MA",
        "postalCode" : "01002"
      }]
    },
    "request" : {
      "method" : "POST",
      "url" : "Practitioner"
    }
  },
  {
    "fullUrl" : "http://example.org/fhir/receiver/MedicationRequest/medicationRequest01",
    "resource" : {
      "resourceType" : "MedicationRequest",
      "id" : "medicationRequest01",
      "meta" : {
        "profile" : ["http://hl7.org/fhir/us/qicore/StructureDefinition/qicore-medicationprohibited"]
      },
      "language" : "en",
      "text" : {
        "status" : "extensions",
        "div" : "<div xmlns=\"http://www.w3.org/1999/xhtml\"><a name=\"MedicationRequest_medicationRequest01\"> </a><p class=\"res-header-id\"><b>Generated Narrative: MedicationRequest medicationRequest01</b></p><a name=\"medicationRequest01\"> </a><a name=\"hcmedicationRequest01\"> </a><div style=\"display: inline-block; background-color: #d9e0e7; padding: 6px; margin: 4px; border: 1px solid #8da1b4; border-radius: 5px; line-height: 60%\"><p style=\"margin-bottom: 0px\"/><p style=\"margin-bottom: 0px\">Profile: <a href=\"http://hl7.org/fhir/us/qicore/STU7.0.1/StructureDefinition-qicore-medicationprohibited.html\">QICore Medication Prohibited</a></p></div><p><b>status</b>: Completed</p><p><b>intent</b>: Order</p><p><b>doNotPerform</b>: true</p><p><b>medication</b>: <span title=\"Codes:\">Not Done Value Set: Low Dose Unfractionated Heparin for VTE Prophylaxis</span> (value set: <a href=\"https://vsac.nlm.nih.gov/valueset/2.16.840.1.113762.1.4.1045.39/expansion\">Low Dose Unfractionated Heparin for VTE Prophylaxis</a>)</p><p><b>subject</b>: <a href=\"Bundle-single-indv-vte-report-option1.html#urn-uuid-b5cf5a8c-63f0-437f-84fd-dc8a3cf43cc6\">Thelma Webster (official) Female, DoB: 1948-04-28 ( Medical record number: 67890\u00a0(use:\u00a0usual,\u00a0))</a></p><p><b>encounter</b>: <a href=\"Bundle-single-indv-vte-report-option1.html#urn-uuid-b5cf5a8c-63f0-437f-84fd-dc8a3cf43cc7\">Encounter: status = finished; class = inpatient encounter (ActCode#IMP); type = Hospital admission; period = 2018-07-19 06:10:27+0000 --&gt; 2018-07-19 06:10:27+0000</a></p><p><b>authoredOn</b>: 2019-12-05 06:10:27+0000</p><p><b>requester</b>: <a href=\"Practitioner-practitioner02.html\">Practitioner Emile Zieme(official)</a></p><p><b>reasonCode</b>: <span title=\"Codes:{http://snomed.info/sct 182895007}\">Drug declined by patient (situation)</span></p></div>"
      },
      "status" : "completed",
      "intent" : "order",
      "doNotPerform" : true,
      "medicationCodeableConcept" : {
        "extension" : [{
          "url" : "http://hl7.org/fhir/StructureDefinition/codeOptions",
          "valueCanonical" : "http://cts.nlm.nih.gov/fhir/ValueSet/2.16.840.1.113762.1.4.1045.39"
        }],
        "text" : "Not Done Value Set: Low Dose Unfractionated Heparin for VTE Prophylaxis"
      },
      "subject" : {
        "reference" : "urn:uuid:b5cf5a8c-63f0-437f-84fd-dc8a3cf43cc6"
      },
      "encounter" : {
        "reference" : "urn:uuid:b5cf5a8c-63f0-437f-84fd-dc8a3cf43cc7"
      },
      "authoredOn" : "2019-12-05T06:10:27Z",
      "requester" : {
        "reference" : "Practitioner/practitioner02"
      },
      "reasonCode" : [{
        "coding" : [{
          "system" : "http://snomed.info/sct",
          "code" : "182895007",
          "display" : "Drug declined by patient (situation)"
        }]
      }]
    },
    "request" : {
      "method" : "POST",
      "url" : "MedicationRequest"
    }
  }]
}

Response

HTTP/1.1 200 OK
[other headers]

{
"resourceType": "Bundle",
"id": "e9c72d75-2410-45f3-b1cf-eb73d04d3300",
"type": "transaction-response",
"link": [
{
"relation": "self",
"url": "http://hapi.fhir.org/baseR4"
}
],
"entry": [
{
"response": {
"status": "201 Created",
"location": "MeasureReport/223260/_history/1",
"etag": "1",
"lastModified": "2019-12-06T09:11:27.308+00:00"
}
},
{
"response": {
"status": "201 Created",
"location": "Organization/223261/_history/1",
"etag": "1",
"lastModified": "2019-12-06T09:11:27.308+00:00"
}
},
{
"response": {
"status": "201 Created",
"location": "Patient/223262/_history/1",
"etag": "1",
"lastModified": "2019-12-06T09:11:27.308+00:00"
}
},
{
"response": {
"status": "201 Created",
"location": "Encounter/223263/_history/1",
"etag": "1",
"lastModified": "2019-12-06T09:11:27.308+00:00"
}
},
{
"response": {
"status": "201 Created",
"location": "Location/223264/_history/1",
"etag": "1",
"lastModified": "2019-12-06T09:11:27.308+00:00"
}
},
{
"response": {
"status": "201 Created",
"location": "MedicationAdministration/223265/_history/1",
"etag": "1",
"lastModified": "2019-12-06T09:11:27.308+00:00"
}
}
]
}