This is the Continuous Integration Build of FHIR (will be incorrect/inconsistent at times).
See the Directory of published versions 
Responsible Owner: Financial Management Work Group | Trial Use | Security Category: Patient | Compartments: Patient |
Legally enforceable, formally recorded unilateral or bilateral directive i.e., a policy or agreement.
This resource allows for the instantiation of various types of legally enforceable agreements or policies as shareable, consumable, and executable artifacts as well as precursory content upon which instances may be based or derivative artifacts supporting management of their basal instance. The resource is general enough to encode broad range of legal artifacts such as:
Contracts are promises or understandings that are enforceable by law in case of any violation or breech by any involved party or organization. A Contract instance may be a unilateral mandate such as a policy, or a unilateral, bilateral, or multilateral agreement, which impacts the influence of the parties over the terms of the agreement, and the burdens and risks incurred.
Contract Resource may be typed to support multiple types of domain policies and contractual agreements, and specializations of those types.
A Contract instance must include at least one term with an offer, which obligates the offerer to or not to do, perform, or effectuate some action in exchange for some consideration in return from the offeree, e.g., another obligatory action or non-action, or an asset.
The Contract action element follows the Request Pattern to describe the proposal, plan, or order to effectuate the obligatory service or activity specified in a term’s offer. The Contract action may reference and specify the roles for one or more target entities, the requesters, and performers. By following the Request Pattern, the Contract provides the criteria needed to assess whether the contract obligations have been enforced, for example, in the case of a privacy policy, by an access control system.
The Contract asset element supports detailed description of the consideration being exchanged in a Contract instance or the satisfaction of a policy imperative such as the obligation to render aid as required by local law.
The Contract valuedItem element supports detailed description of the monetary worth of a Contract asset being marketed, the price of products being sold, or the property taxes required under a jurisdictional tax law.
A Contract may be used as a content derivative, which contains the minimal content derived from the basal information source at a specific stage in its lifecycle, which is needed for management and communications about the basal information source. For example, the metadata used to register a Contract’s characteristics and retrieval address in a federated registry/repository exchange ecosystem.
In addition to other uses of derivatives, the Contract Resource may function simply as the computable representation of the executed contract, which may be the attached to the Contract Resource as the 'legally binding' scanned paper contract attachment or referenced location, or as the 'friendly' electronic form such as an html page or a QuestionnaireResponse.
By using the Contract linkID elements, which are associated with key Contract elements, a Contract Resource may be automatically populated with the values expressed in a related QuestionnaireResponse.
Note that the Contract Resource may be considered the legally binding contract only if it is intended to be the sole 'executed' encoding of this contract, and includes the legally binding signatures. I.e., even if the Contract Resource is populated based on content in a hard-copy contract or an electronic contract form intended to collect both the content and the signature of relevant parties to the contract, if contracting parties have agreed or acknowledged that the Contract Resource conveys the binding and enforceable legal contract and that it is fully traceable to the forms used to collect its content, meeting the legal concept of being within the 'four corners of a contract', i.e., that the meaning of the contract, will, or deed is represented solely by this instance of the Contract Resource. This usage could be implemented with digital ledger technology to form a 'smart contract' to the extent that an instance supports elements critical to computable algorithms intended to achieve some output.
Where the Consent resource applies, the Consent resource should be used. Where a Contract exists for a consent directive then if a Consent for this also exists the Consent shall reference the Contract.
Implementers should be familiar with legal concepts, Ricardian Contracts
and have a general knowledge of recording agreements.
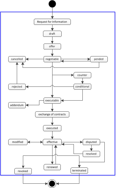
This Resource supports tracking of the progress of a Contract instance during its lifecycle as a 'legal instrument' from inception as a draft, possibly based on a definitional contract template to negotiations and the various permutation on term elements that may occur, on to execution. Then it follows the Contract as enforceable obligations, which may be breached, disputed, or modified, until the Contract reaches renewal, termination, or revocation. This is flow is orthogonal to the Contract.status, which tracks the progress of the documentation of the Contract whether it is definitional, a derivative, or an instance. The legal state value set specifies the characteristics of these states based on legal definitions.
Structure
| Name | Flags | Card. | Type | Description & Constraints Filter: ![]() ![]() |
|---|---|---|---|---|
![]() |
TU | DomainResource | Legal Agreement Elements defined in Ancestors: id, meta, implicitRules, language, text, contained, extension, modifierExtension | |
![]() ![]() |
Σ | 0..* | Identifier | Contract number |
![]() ![]() |
0..1 | uri | Basal definition | |
![]() ![]() |
Σ | 0..1 | string | Business edition |
![]() ![]() |
?!Σ | 0..1 | code | amended | appended | cancelled | disputed | entered-in-error | executable + Binding: Contract Resource Status Codes (Required) |
![]() ![]() |
0..1 | CodeableConcept | Negotiation status Binding: Contract Resource Legal State codes (Extensible) | |
![]() ![]() |
0..1 | Reference(Contract) | Source Contract Definition | |
![]() ![]() |
0..1 | uri | External Contract Definition | |
![]() ![]() |
0..1 | CodeableConcept | Content derived from the basal information Binding: Contract Content Derivation Codes (Example) | |
![]() ![]() |
Σ | 0..1 | dateTime | When this Contract was issued |
![]() ![]() |
Σ | 0..1 | Period | Effective time |
![]() ![]() |
0..1 | CodeableConcept | Contract cessation cause Binding: Contract Resource Expiration Type codes (Example) | |
![]() ![]() |
Σ | 0..* | Reference(Any) | Contract Target Entity |
![]() ![]() |
0..* | Reference(Organization) | Authority under which this Contract has standing | |
![]() ![]() |
0..* | Reference(Location) | A sphere of control governed by an authoritative jurisdiction, organization, or person | |
![]() ![]() |
0..* | Reference(Location) | Specific Location | |
![]() ![]() |
Σ | 0..1 | string | Computer friendly designation |
![]() ![]() |
Σ | 0..1 | string | Human Friendly name |
![]() ![]() |
0..1 | string | Subordinate Friendly name | |
![]() ![]() |
0..* | string | Acronym or short name | |
![]() ![]() |
0..1 | Reference(Patient | Practitioner | PractitionerRole | Organization | RelatedPerson) | Source of Contract | |
![]() ![]() |
0..1 | CodeableConcept | Range of Legal Concerns Binding: Contract Resource Scope codes (Example) | |
![]() ![]() |
0..1 | Focus of contract interest | ||
![]() ![]() ![]() |
CodeableConcept | |||
![]() ![]() ![]() |
Reference(Any) | |||
![]() ![]() |
Σ | 0..1 | CodeableConcept | Legal instrument category Binding: Contract Type Codes (Example) |
![]() ![]() |
Σ | 0..* | CodeableConcept | Subtype within the context of type Binding: Contract Subtype Codes (Example) |
![]() ![]() |
0..1 | BackboneElement | Contract precursor content | |
![]() ![]() ![]() |
1..1 | CodeableConcept | Content structure and use Binding: Contract Resource Definition Type codes (Example) | |
![]() ![]() ![]() |
0..1 | CodeableConcept | Detailed Content Type Definition Binding: Contract Resource Definition Subtype codes (Example) | |
![]() ![]() ![]() |
0..1 | Reference(Practitioner | PractitionerRole | Organization) | Publisher Entity | |
![]() ![]() ![]() |
0..1 | dateTime | When published | |
![]() ![]() ![]() |
1..1 | code | amended | appended | cancelled | disputed | entered-in-error | executable + Binding: Contract Resource Publication Status codes (Required) | |
![]() ![]() ![]() |
0..1 | markdown | Publication Ownership | |
![]() ![]() |
0..* | BackboneElement | Contract Term List | |
![]() ![]() ![]() |
Σ | 0..1 | Identifier | Contract Term Number |
![]() ![]() ![]() |
Σ | 0..1 | dateTime | Contract Term Issue Date Time |
![]() ![]() ![]() |
Σ | 0..1 | Period | Contract Term Effective Time |
![]() ![]() ![]() |
0..1 | Term Concern | ||
![]() ![]() ![]() ![]() |
CodeableConcept | |||
![]() ![]() ![]() ![]() |
Reference(Any) | |||
![]() ![]() ![]() |
0..1 | CodeableConcept | Contract Term Type or Form Binding: Contract Term Type Codes (Example) | |
![]() ![]() ![]() |
0..1 | CodeableConcept | Contract Term Type specific classification Binding: Contract Term Subtype Codes (Example) | |
![]() ![]() ![]() |
Σ | 0..1 | markdown | Term Statement |
![]() ![]() ![]() |
0..* | BackboneElement | Protection for the Term | |
![]() ![]() ![]() ![]() |
0..* | unsignedInt | Link to Security Labels | |
![]() ![]() ![]() ![]() |
1..1 | Coding | Confidentiality Protection Binding: Contract Resource Scope codes (Example) | |
![]() ![]() ![]() ![]() |
0..* | Coding | Applicable Policy Binding: Contract Resource Scope codes (Example) | |
![]() ![]() ![]() ![]() |
0..* | Coding | Handling Instructions Binding: Contract Resource Security Control codes (Example) | |
![]() ![]() ![]() |
1..1 | BackboneElement | Context of the Contract term | |
![]() ![]() ![]() ![]() |
0..* | Identifier | Offer business ID | |
![]() ![]() ![]() ![]() |
0..* | BackboneElement | Offer Recipient | |
![]() ![]() ![]() ![]() ![]() |
1..* | Reference(Patient | RelatedPerson | Practitioner | PractitionerRole | Device | Group | Organization) | Referenced entity | |
![]() ![]() ![]() ![]() ![]() |
1..1 | CodeableConcept | Participant engagement type Binding: Contract Resource Party Role codes (Example) | |
![]() ![]() ![]() ![]() |
Σ | 0..1 | Reference(Any) | Negotiable offer asset |
![]() ![]() ![]() ![]() |
0..1 | CodeableConcept | Contract Offer Type or Form Binding: Contract Term Type Codes (Example) | |
![]() ![]() ![]() ![]() |
0..1 | CodeableConcept | Accepting party choice Binding: ActConsentDirective (Extensible) | |
![]() ![]() ![]() ![]() |
0..* | CodeableConcept | How decision is conveyed Binding: Contract Resource Decision Mode codes (Example) | |
![]() ![]() ![]() ![]() |
0..* | BackboneElement | Response to offer text | |
![]() ![]() ![]() ![]() ![]() |
1..1 | The actual answer response | ||
![]() ![]() ![]() ![]() ![]() ![]() |
boolean | |||
![]() ![]() ![]() ![]() ![]() ![]() |
decimal | |||
![]() ![]() ![]() ![]() ![]() ![]() |
integer | |||
![]() ![]() ![]() ![]() ![]() ![]() |
date | |||
![]() ![]() ![]() ![]() ![]() ![]() |
dateTime | |||
![]() ![]() ![]() ![]() ![]() ![]() |
time | |||
![]() ![]() ![]() ![]() ![]() ![]() |
string | |||
![]() ![]() ![]() ![]() ![]() ![]() |
uri | |||
![]() ![]() ![]() ![]() ![]() ![]() |
Attachment | |||
![]() ![]() ![]() ![]() ![]() ![]() |
Coding | |||
![]() ![]() ![]() ![]() ![]() ![]() |
Quantity | |||
![]() ![]() ![]() ![]() ![]() ![]() |
Reference(Any) | |||
![]() ![]() ![]() ![]() |
0..1 | string | Human readable offer text | |
![]() ![]() ![]() ![]() |
0..* | string | Pointer to text | |
![]() ![]() ![]() ![]() |
0..* | unsignedInt | Offer restriction numbers | |
![]() ![]() ![]() |
0..* | BackboneElement | Contract Term Asset List | |
![]() ![]() ![]() ![]() |
0..1 | CodeableConcept | Range of asset Binding: Contract Resource Asset Scope codes (Example) | |
![]() ![]() ![]() ![]() |
0..* | CodeableConcept | Asset category Binding: Contract Resource Asset Type codes (Example) | |
![]() ![]() ![]() ![]() |
0..* | Reference(Any) | Associated entities | |
![]() ![]() ![]() ![]() |
0..* | CodeableConcept | Asset sub-category Binding: Contract Resource Asset Sub-Type codes (Example) | |
![]() ![]() ![]() ![]() |
0..1 | Coding | Kinship of the asset Binding: Consent Content Class (Extensible) | |
![]() ![]() ![]() ![]() |
0..* | BackboneElement | Circumstance of the asset | |
![]() ![]() ![]() ![]() ![]() |
0..1 | Reference(Any) | Creator,custodian or owner | |
![]() ![]() ![]() ![]() ![]() |
0..* | CodeableConcept | Codeable asset context Binding: Contract Resource Asset Context codes (Example) | |
![]() ![]() ![]() ![]() ![]() |
0..1 | string | Context description | |
![]() ![]() ![]() ![]() |
0..1 | string | Quality desctiption of asset | |
![]() ![]() ![]() ![]() |
0..* | CodeableConcept | Asset availability types Binding: Contract Resource Asset Availiability codes (Example) | |
![]() ![]() ![]() ![]() |
0..* | Period | Time period of the asset | |
![]() ![]() ![]() ![]() |
0..* | Period | Time period | |
![]() ![]() ![]() ![]() |
0..1 | string | Asset clause or question text | |
![]() ![]() ![]() ![]() |
0..* | string | Pointer to asset text | |
![]() ![]() ![]() ![]() |
0..* | see answer | Response to assets | |
![]() ![]() ![]() ![]() |
0..* | unsignedInt | Asset restriction numbers | |
![]() ![]() ![]() ![]() |
0..* | BackboneElement | Contract Valued Item List | |
![]() ![]() ![]() ![]() ![]() |
0..1 | Contract Valued Item Type | ||
![]() ![]() ![]() ![]() ![]() ![]() |
CodeableConcept | |||
![]() ![]() ![]() ![]() ![]() ![]() |
Reference(Any) | |||
![]() ![]() ![]() ![]() ![]() |
0..1 | Identifier | Contract Valued Item Number | |
![]() ![]() ![]() ![]() ![]() |
0..1 | dateTime | Contract Valued Item Effective Tiem | |
![]() ![]() ![]() ![]() ![]() |
0..1 | SimpleQuantity | Count of Contract Valued Items | |
![]() ![]() ![]() ![]() ![]() |
0..1 | Money | Contract Valued Item fee, charge, or cost | |
![]() ![]() ![]() ![]() ![]() |
0..1 | decimal | Contract Valued Item Price Scaling Factor | |
![]() ![]() ![]() ![]() ![]() |
0..1 | decimal | Contract Valued Item Difficulty Scaling Factor | |
![]() ![]() ![]() ![]() ![]() |
0..1 | Money | Total Contract Valued Item Value | |
![]() ![]() ![]() ![]() ![]() |
0..1 | string | Terms of valuation | |
![]() ![]() ![]() ![]() ![]() |
0..1 | dateTime | When payment is due | |
![]() ![]() ![]() ![]() ![]() |
0..1 | Reference(Organization | Patient | Practitioner | PractitionerRole | RelatedPerson) | Who will make payment | |
![]() ![]() ![]() ![]() ![]() |
0..1 | Reference(Organization | Patient | Practitioner | PractitionerRole | RelatedPerson) | Who will receive payment | |
![]() ![]() ![]() ![]() ![]() |
0..* | string | Pointer to specific item | |
![]() ![]() ![]() ![]() ![]() |
0..* | unsignedInt | Security Labels that define affected terms | |
![]() ![]() ![]() |
0..* | BackboneElement | Entity being ascribed responsibility | |
![]() ![]() ![]() ![]() |
?! | 0..1 | boolean | True if the term prohibits the action |
![]() ![]() ![]() ![]() |
1..1 | CodeableConcept | Type or form of the action Binding: Contract Action Codes (Example) | |
![]() ![]() ![]() ![]() |
0..* | BackboneElement | Entity of the action | |
![]() ![]() ![]() ![]() ![]() |
1..* | Reference(Patient | RelatedPerson | Practitioner | PractitionerRole | Device | Group | Organization) | Entity of the action | |
![]() ![]() ![]() ![]() ![]() |
0..1 | CodeableConcept | Role type of the agent Binding: Contract Actor Role Codes (Example) | |
![]() ![]() ![]() ![]() |
1..1 | CodeableConcept | Purpose for the Contract Term Action Binding: PurposeOfUse (Example) | |
![]() ![]() ![]() ![]() |
0..* | string | Pointer to specific item | |
![]() ![]() ![]() ![]() |
1..1 | CodeableConcept | State of the action Binding: Contract Resource Action Status codes (Example) | |
![]() ![]() ![]() ![]() |
0..1 | Reference(Encounter | EpisodeOfCare) | Episode associated with action | |
![]() ![]() ![]() ![]() |
0..* | string | Pointer to specific item | |
![]() ![]() ![]() ![]() |
0..1 | When action happens | ||
![]() ![]() ![]() ![]() ![]() |
dateTime | |||
![]() ![]() ![]() ![]() ![]() |
Period | |||
![]() ![]() ![]() ![]() ![]() |
Timing | |||
![]() ![]() ![]() ![]() |
0..* | Reference(Patient | RelatedPerson | Practitioner | PractitionerRole | Device | Group | Organization) | Who asked for action | |
![]() ![]() ![]() ![]() |
0..* | string | Pointer to specific item | |
![]() ![]() ![]() ![]() |
0..* | CodeableConcept | Kind of service performer Binding: Participation Role Type (Example) | |
![]() ![]() ![]() ![]() |
0..1 | CodeableConcept | Competency of the performer Binding: Example Security Role Type (Example) | |
![]() ![]() ![]() ![]() |
0..1 | Reference(RelatedPerson | Patient | Practitioner | PractitionerRole | CareTeam | Device | Substance | Organization | Location) | Actor that wil execute (or not) the action | |
![]() ![]() ![]() ![]() |
0..* | string | Pointer to specific item | |
![]() ![]() ![]() ![]() |
0..* | CodeableReference(Condition | Observation | DiagnosticReport | DocumentReference | Questionnaire | QuestionnaireResponse) | Why is action (not) needed? Binding: PurposeOfUse (Example) | |
![]() ![]() ![]() ![]() |
0..* | string | Pointer to specific item | |
![]() ![]() ![]() ![]() |
0..* | Annotation | Comments about the action | |
![]() ![]() ![]() ![]() |
0..* | unsignedInt | Action restriction numbers | |
![]() ![]() ![]() |
0..* | see term | Nested Contract Term Group | |
![]() ![]() |
0..* | Reference(Any) | Extra Information | |
![]() ![]() |
0..* | Reference(Provenance) | Key event in Contract History | |
![]() ![]() |
0..* | BackboneElement | Contract Signatory | |
![]() ![]() ![]() |
1..1 | Coding | Contract Signatory Role Binding: Contract Signer Type Codes (Preferred) | |
![]() ![]() ![]() |
1..1 | Reference(Organization | Patient | Practitioner | PractitionerRole | RelatedPerson) | Contract Signatory Party | |
![]() ![]() ![]() |
1..* | Signature | Contract Documentation Signature | |
![]() ![]() |
0..* | BackboneElement | Contract Friendly Language | |
![]() ![]() ![]() |
1..1 | Easily comprehended representation of this Contract | ||
![]() ![]() ![]() ![]() |
Attachment | |||
![]() ![]() ![]() ![]() |
Reference(Composition | DocumentReference | QuestionnaireResponse) | |||
![]() ![]() |
0..* | BackboneElement | Contract Legal Language | |
![]() ![]() ![]() |
1..1 | Contract Legal Text | ||
![]() ![]() ![]() ![]() |
Attachment | |||
![]() ![]() ![]() ![]() |
Reference(Composition | DocumentReference | QuestionnaireResponse) | |||
![]() ![]() |
0..* | BackboneElement | Computable Contract Language | |
![]() ![]() ![]() |
1..1 | Computable Contract Rules | ||
![]() ![]() ![]() ![]() |
Attachment | |||
![]() ![]() ![]() ![]() |
Reference(DocumentReference) | |||
![]() ![]() |
0..1 | Binding Contract | ||
![]() ![]() ![]() |
Attachment | |||
![]() ![]() ![]() |
Reference(Composition | DocumentReference | QuestionnaireResponse | Contract) | |||
Documentation for this format ![]() | ||||
See the Extensions for this resource
UML Diagram (Legend)
XML Template
<Contract xmlns="http://hl7.org/fhir"><!-- from Resource: id, meta, implicitRules, and language --> <!-- from DomainResource: text, contained, extension, and modifierExtension --> <identifier><!-- 0..* Identifier Contract number --></identifier> <url value="[uri]"/><!-- 0..1 Basal definition --> <version value="[string]"/><!-- 0..1 Business edition --> <status value="[code]"/><!-- 0..1 amended | appended | cancelled | disputed | entered-in-error | executable + --> <legalState><!-- 0..1 CodeableConcept Negotiation status --></legalState> <instantiatesCanonical><!-- 0..1 Reference(Contract) Source Contract Definition --></instantiatesCanonical> <instantiatesUri value="[uri]"/><!-- 0..1 External Contract Definition --> <contentDerivative><!-- 0..1 CodeableConcept Content derived from the basal information --></contentDerivative> <issued value="[dateTime]"/><!-- 0..1 When this Contract was issued --> <applies><!-- 0..1 Period Effective time --></applies> <expirationType><!-- 0..1 CodeableConcept Contract cessation cause --></expirationType> <subject><!-- 0..* Reference(Any) Contract Target Entity --></subject> <authority><!-- 0..* Reference(Organization) Authority under which this Contract has standing --></authority> <domain><!-- 0..* Reference(Location) A sphere of control governed by an authoritative jurisdiction, organization, or person --></domain> <site><!-- 0..* Reference(Location) Specific Location --></site> <name value="[string]"/><!-- 0..1 Computer friendly designation --> <title value="[string]"/><!-- 0..1 Human Friendly name --> <subtitle value="[string]"/><!-- 0..1 Subordinate Friendly name --> <alias value="[string]"/><!-- 0..* Acronym or short name --> <author><!-- 0..1 Reference(Organization|Patient|Practitioner|PractitionerRole| RelatedPerson) Source of Contract --></author> <scope><!-- 0..1 CodeableConcept Range of Legal Concerns --></scope> <topic[x]><!-- 0..1 CodeableConcept|Reference(Any) Focus of contract interest --></topic[x]> <type><!-- 0..1 CodeableConcept Legal instrument category --></type> <subType><!-- 0..* CodeableConcept Subtype within the context of type --></subType> <contentDefinition> <!-- 0..1 Contract precursor content --> <type><!-- 1..1 CodeableConcept Content structure and use --></type> <subType><!-- 0..1 CodeableConcept Detailed Content Type Definition --></subType> <publisher><!-- 0..1 Reference(Organization|Practitioner|PractitionerRole) Publisher Entity --></publisher> <publicationDate value="[dateTime]"/><!-- 0..1 When published --> <publicationStatus value="[code]"/><!-- 1..1 amended | appended | cancelled | disputed | entered-in-error | executable + --> <copyright value="[markdown]"/><!-- 0..1 Publication Ownership --> </contentDefinition> <term> <!-- 0..* Contract Term List --> <identifier><!-- 0..1 Identifier Contract Term Number --></identifier> <issued value="[dateTime]"/><!-- 0..1 Contract Term Issue Date Time --> <applies><!-- 0..1 Period Contract Term Effective Time --></applies> <topic[x]><!-- 0..1 CodeableConcept|Reference(Any) Term Concern --></topic[x]> <type><!-- 0..1 CodeableConcept Contract Term Type or Form --></type> <subType><!-- 0..1 CodeableConcept Contract Term Type specific classification --></subType> <text value="[markdown]"/><!-- 0..1 Term Statement --> <securityLabel> <!-- 0..* Protection for the Term --> <number value="[unsignedInt]"/><!-- 0..* Link to Security Labels --> <classification><!-- 1..1 Coding Confidentiality Protection --></classification> <category><!-- 0..* Coding Applicable Policy --></category> <control><!-- 0..* Coding Handling Instructions --></control> </securityLabel> <offer> <!-- 1..1 Context of the Contract term --> <identifier><!-- 0..* Identifier Offer business ID --></identifier> <party> <!-- 0..* Offer Recipient --> <reference><!-- 1..* Reference(Device|Group|Organization|Patient|Practitioner| PractitionerRole|RelatedPerson) Referenced entity --></reference> <role><!-- 1..1 CodeableConcept Participant engagement type --></role> </party> <topic><!-- 0..1 Reference(Any) Negotiable offer asset --></topic> <type><!-- 0..1 CodeableConcept Contract Offer Type or Form --></type> <decision><!-- 0..1 CodeableConcept Accepting party choice
--></decision> <decisionMode><!-- 0..* CodeableConcept How decision is conveyed --></decisionMode> <answer> <!-- 0..* Response to offer text --> <value[x]><!-- 1..1 boolean|decimal|integer|date|dateTime|time|string|uri| Attachment|Coding|Quantity|Reference(Any) The actual answer response --></value[x]> </answer> <text value="[string]"/><!-- 0..1 Human readable offer text --> <linkId value="[string]"/><!-- 0..* Pointer to text --> <securityLabelNumber value="[unsignedInt]"/><!-- 0..* Offer restriction numbers --> </offer> <asset> <!-- 0..* Contract Term Asset List --> <scope><!-- 0..1 CodeableConcept Range of asset --></scope> <type><!-- 0..* CodeableConcept Asset category --></type> <typeReference><!-- 0..* Reference(Any) Associated entities --></typeReference> <subtype><!-- 0..* CodeableConcept Asset sub-category --></subtype> <relationship><!-- 0..1 Coding Kinship of the asset --></relationship> <context> <!-- 0..* Circumstance of the asset --> <reference><!-- 0..1 Reference(Any) Creator,custodian or owner --></reference> <code><!-- 0..* CodeableConcept Codeable asset context --></code> <text value="[string]"/><!-- 0..1 Context description --> </context> <condition value="[string]"/><!-- 0..1 Quality desctiption of asset --> <periodType><!-- 0..* CodeableConcept Asset availability types --></periodType> <period><!-- 0..* Period Time period of the asset --></period> <usePeriod><!-- 0..* Period Time period --></usePeriod> <text value="[string]"/><!-- 0..1 Asset clause or question text --> <linkId value="[string]"/><!-- 0..* Pointer to asset text --> <answer><!-- 0..* Content as for Contract.term.offer.answer Response to assets --></answer> <securityLabelNumber value="[unsignedInt]"/><!-- 0..* Asset restriction numbers --> <valuedItem> <!-- 0..* Contract Valued Item List --> <entity[x]><!-- 0..1 CodeableConcept|Reference(Any) Contract Valued Item Type --></entity[x]> <identifier><!-- 0..1 Identifier Contract Valued Item Number --></identifier> <effectiveTime value="[dateTime]"/><!-- 0..1 Contract Valued Item Effective Tiem --> <quantity><!-- 0..1 Quantity(SimpleQuantity) Count of Contract Valued Items --></quantity> <unitPrice><!-- 0..1 Money Contract Valued Item fee, charge, or cost --></unitPrice> <factor value="[decimal]"/><!-- 0..1 Contract Valued Item Price Scaling Factor --> <points value="[decimal]"/><!-- 0..1 Contract Valued Item Difficulty Scaling Factor --> <net><!-- 0..1 Money Total Contract Valued Item Value --></net> <payment value="[string]"/><!-- 0..1 Terms of valuation --> <paymentDate value="[dateTime]"/><!-- 0..1 When payment is due --> <responsible><!-- 0..1 Reference(Organization|Patient|Practitioner| PractitionerRole|RelatedPerson) Who will make payment --></responsible> <recipient><!-- 0..1 Reference(Organization|Patient|Practitioner| PractitionerRole|RelatedPerson) Who will receive payment --></recipient> <linkId value="[string]"/><!-- 0..* Pointer to specific item --> <securityLabelNumber value="[unsignedInt]"/><!-- 0..* Security Labels that define affected terms --> </valuedItem> </asset> <action> <!-- 0..* Entity being ascribed responsibility --> <doNotPerform value="[boolean]"/><!-- 0..1 True if the term prohibits the action --> <type><!-- 1..1 CodeableConcept Type or form of the action --></type> <subject> <!-- 0..* Entity of the action --> <reference><!-- 1..* Reference(Device|Group|Organization|Patient|Practitioner| PractitionerRole|RelatedPerson) Entity of the action --></reference> <role><!-- 0..1 CodeableConcept Role type of the agent --></role> </subject> <intent><!-- 1..1 CodeableConcept Purpose for the Contract Term Action
--></intent> <linkId value="[string]"/><!-- 0..* Pointer to specific item --> <status><!-- 1..1 CodeableConcept State of the action --></status> <context><!-- 0..1 Reference(Encounter|EpisodeOfCare) Episode associated with action --></context> <contextLinkId value="[string]"/><!-- 0..* Pointer to specific item --> <occurrence[x]><!-- 0..1 dateTime|Period|Timing When action happens --></occurrence[x]> <requester><!-- 0..* Reference(Device|Group|Organization|Patient|Practitioner| PractitionerRole|RelatedPerson) Who asked for action --></requester> <requesterLinkId value="[string]"/><!-- 0..* Pointer to specific item --> <performerType><!-- 0..* CodeableConcept Kind of service performer --></performerType> <performerRole><!-- 0..1 CodeableConcept Competency of the performer --></performerRole> <performer><!-- 0..1 Reference(CareTeam|Device|Location|Organization|Patient| Practitioner|PractitionerRole|RelatedPerson|Substance) Actor that wil execute (or not) the action --></performer> <performerLinkId value="[string]"/><!-- 0..* Pointer to specific item --> <reason><!-- 0..* CodeableReference(Condition|DiagnosticReport| DocumentReference|Observation|Questionnaire|QuestionnaireResponse) Why is action (not) needed?
--></reason> <reasonLinkId value="[string]"/><!-- 0..* Pointer to specific item --> <note><!-- 0..* Annotation Comments about the action --></note> <securityLabelNumber value="[unsignedInt]"/><!-- 0..* Action restriction numbers --> </action> <group><!-- 0..* Content as for Contract.term Nested Contract Term Group --></group> </term> <supportingInfo><!-- 0..* Reference(Any) Extra Information --></supportingInfo> <relevantHistory><!-- 0..* Reference(Provenance) Key event in Contract History --></relevantHistory> <signer> <!-- 0..* Contract Signatory --> <type><!-- 1..1 Coding Contract Signatory Role --></type> <party><!-- 1..1 Reference(Organization|Patient|Practitioner|PractitionerRole| RelatedPerson) Contract Signatory Party --></party> <signature><!-- 1..* Signature Contract Documentation Signature --></signature> </signer> <friendly> <!-- 0..* Contract Friendly Language --> <content[x]><!-- 1..1 Attachment|Reference(Composition|DocumentReference| QuestionnaireResponse) Easily comprehended representation of this Contract --></content[x]> </friendly> <legal> <!-- 0..* Contract Legal Language --> <content[x]><!-- 1..1 Attachment|Reference(Composition|DocumentReference| QuestionnaireResponse) Contract Legal Text --></content[x]> </legal> <rule> <!-- 0..* Computable Contract Language --> <content[x]><!-- 1..1 Attachment|Reference(DocumentReference) Computable Contract Rules --></content[x]> </rule> <legallyBinding[x]><!-- 0..1 Attachment|Reference(Composition|Contract| DocumentReference|QuestionnaireResponse) Binding Contract --></legallyBinding[x]> </Contract>
JSON Template
{
"resourceType" : "Contract",
// from Resource: id, meta, implicitRules, and language
// from DomainResource: text, contained, extension, and modifierExtension
"identifier" : [{ Identifier }], // Contract number
"url" : "<uri>", // Basal definition
"version" : "<string>", // Business edition
"status" : "<code>", // amended | appended | cancelled | disputed | entered-in-error | executable +
"legalState" : { CodeableConcept }, // Negotiation status
"instantiatesCanonical" : { Reference(Contract) }, // Source Contract Definition
"instantiatesUri" : "<uri>", // External Contract Definition
"contentDerivative" : { CodeableConcept }, // Content derived from the basal information
"issued" : "<dateTime>", // When this Contract was issued
"applies" : { Period }, // Effective time
"expirationType" : { CodeableConcept }, // Contract cessation cause
"subject" : [{ Reference(Any) }], // Contract Target Entity
"authority" : [{ Reference(Organization) }], // Authority under which this Contract has standing
"domain" : [{ Reference(Location) }], // A sphere of control governed by an authoritative jurisdiction, organization, or person
"site" : [{ Reference(Location) }], // Specific Location
"name" : "<string>", // Computer friendly designation
"title" : "<string>", // Human Friendly name
"subtitle" : "<string>", // Subordinate Friendly name
"alias" : ["<string>"], // Acronym or short name
"author" : { Reference(Organization|Patient|Practitioner|PractitionerRole|
RelatedPerson) }, // Source of Contract
"scope" : { CodeableConcept }, // Range of Legal Concerns
// topic[x]: Focus of contract interest. One of these 2:
"topicCodeableConcept" : { CodeableConcept },
"topicReference" : { Reference(Any) },
"type" : { CodeableConcept }, // Legal instrument category
"subType" : [{ CodeableConcept }], // Subtype within the context of type
"contentDefinition" : { // Contract precursor content
"type" : { CodeableConcept }, // R! Content structure and use
"subType" : { CodeableConcept }, // Detailed Content Type Definition
"publisher" : { Reference(Organization|Practitioner|PractitionerRole) }, // Publisher Entity
"publicationDate" : "<dateTime>", // When published
"publicationStatus" : "<code>", // R! amended | appended | cancelled | disputed | entered-in-error | executable +
"copyright" : "<markdown>" // Publication Ownership
},
"term" : [{ // Contract Term List
"identifier" : { Identifier }, // Contract Term Number
"issued" : "<dateTime>", // Contract Term Issue Date Time
"applies" : { Period }, // Contract Term Effective Time
// topic[x]: Term Concern. One of these 2:
"topicCodeableConcept" : { CodeableConcept },
"topicReference" : { Reference(Any) },
"type" : { CodeableConcept }, // Contract Term Type or Form
"subType" : { CodeableConcept }, // Contract Term Type specific classification
"text" : "<markdown>", // Term Statement
"securityLabel" : [{ // Protection for the Term
"number" : ["<unsignedInt>"], // Link to Security Labels
"classification" : { Coding }, // R! Confidentiality Protection
"category" : [{ Coding }], // Applicable Policy
"control" : [{ Coding }] // Handling Instructions
}],
"offer" : { // R! Context of the Contract term
"identifier" : [{ Identifier }], // Offer business ID
"party" : [{ // Offer Recipient
"reference" : [{ Reference(Device|Group|Organization|Patient|Practitioner|
PractitionerRole|RelatedPerson) }], // R! Referenced entity
"role" : { CodeableConcept } // R! Participant engagement type
}],
"topic" : { Reference(Any) }, // Negotiable offer asset
"type" : { CodeableConcept }, // Contract Offer Type or Form
"decision" : { CodeableConcept }, // Accepting party choice
"decisionMode" : [{ CodeableConcept }], // How decision is conveyed
"answer" : [{ // Response to offer text
// value[x]: The actual answer response. One of these 12:
"valueBoolean" : <boolean>,
"valueDecimal" : <decimal>,
"valueInteger" : <integer>,
"valueDate" : "<date>",
"valueDateTime" : "<dateTime>",
"valueTime" : "<time>",
"valueString" : "<string>",
"valueUri" : "<uri>",
"valueAttachment" : { Attachment },
"valueCoding" : { Coding },
"valueQuantity" : { Quantity },
"valueReference" : { Reference(Any) }
}],
"text" : "<string>", // Human readable offer text
"linkId" : ["<string>"], // Pointer to text
"securityLabelNumber" : ["<unsignedInt>"] // Offer restriction numbers
},
"asset" : [{ // Contract Term Asset List
"scope" : { CodeableConcept }, // Range of asset
"type" : [{ CodeableConcept }], // Asset category
"typeReference" : [{ Reference(Any) }], // Associated entities
"subtype" : [{ CodeableConcept }], // Asset sub-category
"relationship" : { Coding }, // Kinship of the asset
"context" : [{ // Circumstance of the asset
"reference" : { Reference(Any) }, // Creator,custodian or owner
"code" : [{ CodeableConcept }], // Codeable asset context
"text" : "<string>" // Context description
}],
"condition" : "<string>", // Quality desctiption of asset
"periodType" : [{ CodeableConcept }], // Asset availability types
"period" : [{ Period }], // Time period of the asset
"usePeriod" : [{ Period }], // Time period
"text" : "<string>", // Asset clause or question text
"linkId" : ["<string>"], // Pointer to asset text
"answer" : [{ Content as for Contract.term.offer.answer }], // Response to assets
"securityLabelNumber" : ["<unsignedInt>"], // Asset restriction numbers
"valuedItem" : [{ // Contract Valued Item List
// entity[x]: Contract Valued Item Type. One of these 2:
"entityCodeableConcept" : { CodeableConcept },
"entityReference" : { Reference(Any) },
"identifier" : { Identifier }, // Contract Valued Item Number
"effectiveTime" : "<dateTime>", // Contract Valued Item Effective Tiem
"quantity" : { Quantity(SimpleQuantity) }, // Count of Contract Valued Items
"unitPrice" : { Money }, // Contract Valued Item fee, charge, or cost
"factor" : <decimal>, // Contract Valued Item Price Scaling Factor
"points" : <decimal>, // Contract Valued Item Difficulty Scaling Factor
"net" : { Money }, // Total Contract Valued Item Value
"payment" : "<string>", // Terms of valuation
"paymentDate" : "<dateTime>", // When payment is due
"responsible" : { Reference(Organization|Patient|Practitioner|
PractitionerRole|RelatedPerson) }, // Who will make payment
"recipient" : { Reference(Organization|Patient|Practitioner|
PractitionerRole|RelatedPerson) }, // Who will receive payment
"linkId" : ["<string>"], // Pointer to specific item
"securityLabelNumber" : ["<unsignedInt>"] // Security Labels that define affected terms
}]
}],
"action" : [{ // Entity being ascribed responsibility
"doNotPerform" : <boolean>, // True if the term prohibits the action
"type" : { CodeableConcept }, // R! Type or form of the action
"subject" : [{ // Entity of the action
"reference" : [{ Reference(Device|Group|Organization|Patient|Practitioner|
PractitionerRole|RelatedPerson) }], // R! Entity of the action
"role" : { CodeableConcept } // Role type of the agent
}],
"intent" : { CodeableConcept }, // R! Purpose for the Contract Term Action
"linkId" : ["<string>"], // Pointer to specific item
"status" : { CodeableConcept }, // R! State of the action
"context" : { Reference(Encounter|EpisodeOfCare) }, // Episode associated with action
"contextLinkId" : ["<string>"], // Pointer to specific item
// occurrence[x]: When action happens. One of these 3:
"occurrenceDateTime" : "<dateTime>",
"occurrencePeriod" : { Period },
"occurrenceTiming" : { Timing },
"requester" : [{ Reference(Device|Group|Organization|Patient|Practitioner|
PractitionerRole|RelatedPerson) }], // Who asked for action
"requesterLinkId" : ["<string>"], // Pointer to specific item
"performerType" : [{ CodeableConcept }], // Kind of service performer
"performerRole" : { CodeableConcept }, // Competency of the performer
"performer" : { Reference(CareTeam|Device|Location|Organization|Patient|
Practitioner|PractitionerRole|RelatedPerson|Substance) }, // Actor that wil execute (or not) the action
"performerLinkId" : ["<string>"], // Pointer to specific item
"reason" : [{ CodeableReference(Condition|DiagnosticReport|
DocumentReference|Observation|Questionnaire|QuestionnaireResponse) }], // Why is action (not) needed?
"reasonLinkId" : ["<string>"], // Pointer to specific item
"note" : [{ Annotation }], // Comments about the action
"securityLabelNumber" : ["<unsignedInt>"] // Action restriction numbers
}],
"group" : [{ Content as for Contract.term }] // Nested Contract Term Group
}],
"supportingInfo" : [{ Reference(Any) }], // Extra Information
"relevantHistory" : [{ Reference(Provenance) }], // Key event in Contract History
"signer" : [{ // Contract Signatory
"type" : { Coding }, // R! Contract Signatory Role
"party" : { Reference(Organization|Patient|Practitioner|PractitionerRole|
RelatedPerson) }, // R! Contract Signatory Party
"signature" : [{ Signature }] // R! Contract Documentation Signature
}],
"friendly" : [{ // Contract Friendly Language
// content[x]: Easily comprehended representation of this Contract. One of these 2:
"contentAttachment" : { Attachment },
"contentReference" : { Reference(Composition|DocumentReference|
QuestionnaireResponse) }
}],
"legal" : [{ // Contract Legal Language
// content[x]: Contract Legal Text. One of these 2:
"contentAttachment" : { Attachment },
"contentReference" : { Reference(Composition|DocumentReference|
QuestionnaireResponse) }
}],
"rule" : [{ // Computable Contract Language
// content[x]: Computable Contract Rules. One of these 2:
"contentAttachment" : { Attachment },
"contentReference" : { Reference(DocumentReference) }
}],
// legallyBinding[x]: Binding Contract. One of these 2:
"legallyBindingAttachment" : { Attachment },
"legallyBindingReference" : { Reference(Composition|Contract|DocumentReference|
QuestionnaireResponse) }
}
Turtle Template
@prefix fhir: <http://hl7.org/fhir/> .[ a fhir:Contract; fhir:nodeRole fhir:treeRoot; # if this is the parser root # from Resource: fhir:id, fhir:meta, fhir:implicitRules, and fhir:language # from DomainResource: fhir:text, fhir:contained, fhir:extension, and fhir:modifierExtension fhir:identifier ( [ Identifier ] ... ) ; # 0..* Contract number fhir:url [ uri ] ; # 0..1 Basal definition fhir:version [ string ] ; # 0..1 Business edition fhir:status [ code ] ; # 0..1 amended | appended | cancelled | disputed | entered-in-error | executable + fhir:legalState [ CodeableConcept ] ; # 0..1 Negotiation status fhir:instantiatesCanonical [ Reference(Contract) ] ; # 0..1 Source Contract Definition fhir:instantiatesUri [ uri ] ; # 0..1 External Contract Definition fhir:contentDerivative [ CodeableConcept ] ; # 0..1 Content derived from the basal information fhir:issued [ dateTime ] ; # 0..1 When this Contract was issued fhir:applies [ Period ] ; # 0..1 Effective time fhir:expirationType [ CodeableConcept ] ; # 0..1 Contract cessation cause fhir:subject ( [ Reference(Any) ] ... ) ; # 0..* Contract Target Entity fhir:authority ( [ Reference(Organization) ] ... ) ; # 0..* Authority under which this Contract has standing fhir:domain ( [ Reference(Location) ] ... ) ; # 0..* A sphere of control governed by an authoritative jurisdiction, organization, or person fhir:site ( [ Reference(Location) ] ... ) ; # 0..* Specific Location fhir:name [ string ] ; # 0..1 Computer friendly designation fhir:title [ string ] ; # 0..1 Human Friendly name fhir:subtitle [ string ] ; # 0..1 Subordinate Friendly name fhir:alias ( [ string ] ... ) ; # 0..* Acronym or short name fhir:author [ Reference(Organization|Patient|Practitioner|PractitionerRole|RelatedPerson) ] ; # 0..1 Source of Contract fhir:scope [ CodeableConcept ] ; # 0..1 Range of Legal Concerns # topic[x] : 0..1 Focus of contract interest. One of these 2 fhir:topic [ a fhir:CodeableConcept ; CodeableConcept ] fhir:topic [ a fhir:Reference ; Reference(Any) ] fhir:type [ CodeableConcept ] ; # 0..1 Legal instrument category fhir:subType ( [ CodeableConcept ] ... ) ; # 0..* Subtype within the context of type fhir:contentDefinition [ # 0..1 Contract precursor content fhir:type [ CodeableConcept ] ; # 1..1 Content structure and use fhir:subType [ CodeableConcept ] ; # 0..1 Detailed Content Type Definition fhir:publisher [ Reference(Organization|Practitioner|PractitionerRole) ] ; # 0..1 Publisher Entity fhir:publicationDate [ dateTime ] ; # 0..1 When published fhir:publicationStatus [ code ] ; # 1..1 amended | appended | cancelled | disputed | entered-in-error | executable + fhir:copyright [ markdown ] ; # 0..1 Publication Ownership ] ; fhir:term ( [ # 0..* Contract Term List fhir:identifier [ Identifier ] ; # 0..1 Contract Term Number fhir:issued [ dateTime ] ; # 0..1 Contract Term Issue Date Time fhir:applies [ Period ] ; # 0..1 Contract Term Effective Time # topic[x] : 0..1 Term Concern. One of these 2 fhir:topic [ a fhir:CodeableConcept ; CodeableConcept ] fhir:topic [ a fhir:Reference ; Reference(Any) ] fhir:type [ CodeableConcept ] ; # 0..1 Contract Term Type or Form fhir:subType [ CodeableConcept ] ; # 0..1 Contract Term Type specific classification fhir:text [ markdown ] ; # 0..1 Term Statement fhir:securityLabel ( [ # 0..* Protection for the Term fhir:number ( [ unsignedInt ] ... ) ; # 0..* Link to Security Labels fhir:classification [ Coding ] ; # 1..1 Confidentiality Protection fhir:category ( [ Coding ] ... ) ; # 0..* Applicable Policy fhir:control ( [ Coding ] ... ) ; # 0..* Handling Instructions ] ... ) ; fhir:offer [ # 1..1 Context of the Contract term fhir:identifier ( [ Identifier ] ... ) ; # 0..* Offer business ID fhir:party ( [ # 0..* Offer Recipient fhir:reference ( [ Reference(Device|Group|Organization|Patient|Practitioner|PractitionerRole|RelatedPerson) ] ... ) ; # 1..* Referenced entity fhir:role [ CodeableConcept ] ; # 1..1 Participant engagement type ] ... ) ; fhir:topic [ Reference(Any) ] ; # 0..1 Negotiable offer asset fhir:type [ CodeableConcept ] ; # 0..1 Contract Offer Type or Form fhir:decision [ CodeableConcept ] ; # 0..1 Accepting party choice fhir:decisionMode ( [ CodeableConcept ] ... ) ; # 0..* How decision is conveyed fhir:answer ( [ # 0..* Response to offer text # value[x] : 1..1 The actual answer response. One of these 12 fhir:value [ a fhir:Boolean ; boolean ] fhir:value [ a fhir:Decimal ; decimal ] fhir:value [ a fhir:Integer ; integer ] fhir:value [ a fhir:Date ; date ] fhir:value [ a fhir:DateTime ; dateTime ] fhir:value [ a fhir:Time ; time ] fhir:value [ a fhir:String ; string ] fhir:value [ a fhir:Uri ; uri ] fhir:value [ a fhir:Attachment ; Attachment ] fhir:value [ a fhir:Coding ; Coding ] fhir:value [ a fhir:Quantity ; Quantity ] fhir:value [ a fhir:Reference ; Reference(Any) ] ] ... ) ; fhir:text [ string ] ; # 0..1 Human readable offer text fhir:linkId ( [ string ] ... ) ; # 0..* Pointer to text fhir:securityLabelNumber ( [ unsignedInt ] ... ) ; # 0..* Offer restriction numbers ] ; fhir:asset ( [ # 0..* Contract Term Asset List fhir:scope [ CodeableConcept ] ; # 0..1 Range of asset fhir:type ( [ CodeableConcept ] ... ) ; # 0..* Asset category fhir:typeReference ( [ Reference(Any) ] ... ) ; # 0..* Associated entities fhir:subtype ( [ CodeableConcept ] ... ) ; # 0..* Asset sub-category fhir:relationship [ Coding ] ; # 0..1 Kinship of the asset fhir:context ( [ # 0..* Circumstance of the asset fhir:reference [ Reference(Any) ] ; # 0..1 Creator,custodian or owner fhir:code ( [ CodeableConcept ] ... ) ; # 0..* Codeable asset context fhir:text [ string ] ; # 0..1 Context description ] ... ) ; fhir:condition [ string ] ; # 0..1 Quality desctiption of asset fhir:periodType ( [ CodeableConcept ] ... ) ; # 0..* Asset availability types fhir:period ( [ Period ] ... ) ; # 0..* Time period of the asset fhir:usePeriod ( [ Period ] ... ) ; # 0..* Time period fhir:text [ string ] ; # 0..1 Asset clause or question text fhir:linkId ( [ string ] ... ) ; # 0..* Pointer to asset text fhir:answer ( [ See Contract.term.offer.answer ] ... ) ; # 0..* Response to assets fhir:securityLabelNumber ( [ unsignedInt ] ... ) ; # 0..* Asset restriction numbers fhir:valuedItem ( [ # 0..* Contract Valued Item List # entity[x] : 0..1 Contract Valued Item Type. One of these 2 fhir:entity [ a fhir:CodeableConcept ; CodeableConcept ] fhir:entity [ a fhir:Reference ; Reference(Any) ] fhir:identifier [ Identifier ] ; # 0..1 Contract Valued Item Number fhir:effectiveTime [ dateTime ] ; # 0..1 Contract Valued Item Effective Tiem fhir:quantity [ Quantity(SimpleQuantity) ] ; # 0..1 Count of Contract Valued Items fhir:unitPrice [ Money ] ; # 0..1 Contract Valued Item fee, charge, or cost fhir:factor [ decimal ] ; # 0..1 Contract Valued Item Price Scaling Factor fhir:points [ decimal ] ; # 0..1 Contract Valued Item Difficulty Scaling Factor fhir:net [ Money ] ; # 0..1 Total Contract Valued Item Value fhir:payment [ string ] ; # 0..1 Terms of valuation fhir:paymentDate [ dateTime ] ; # 0..1 When payment is due fhir:responsible [ Reference(Organization|Patient|Practitioner|PractitionerRole|RelatedPerson) ] ; # 0..1 Who will make payment fhir:recipient [ Reference(Organization|Patient|Practitioner|PractitionerRole|RelatedPerson) ] ; # 0..1 Who will receive payment fhir:linkId ( [ string ] ... ) ; # 0..* Pointer to specific item fhir:securityLabelNumber ( [ unsignedInt ] ... ) ; # 0..* Security Labels that define affected terms ] ... ) ; ] ... ) ; fhir:action ( [ # 0..* Entity being ascribed responsibility fhir:doNotPerform [ boolean ] ; # 0..1 True if the term prohibits the action fhir:type [ CodeableConcept ] ; # 1..1 Type or form of the action fhir:subject ( [ # 0..* Entity of the action fhir:reference ( [ Reference(Device|Group|Organization|Patient|Practitioner|PractitionerRole|RelatedPerson) ] ... ) ; # 1..* Entity of the action fhir:role [ CodeableConcept ] ; # 0..1 Role type of the agent ] ... ) ; fhir:intent [ CodeableConcept ] ; # 1..1 Purpose for the Contract Term Action fhir:linkId ( [ string ] ... ) ; # 0..* Pointer to specific item fhir:status [ CodeableConcept ] ; # 1..1 State of the action fhir:context [ Reference(Encounter|EpisodeOfCare) ] ; # 0..1 Episode associated with action fhir:contextLinkId ( [ string ] ... ) ; # 0..* Pointer to specific item # occurrence[x] : 0..1 When action happens. One of these 3 fhir:occurrence [ a fhir:DateTime ; dateTime ] fhir:occurrence [ a fhir:Period ; Period ] fhir:occurrence [ a fhir:Timing ; Timing ] fhir:requester ( [ Reference(Device|Group|Organization|Patient|Practitioner|PractitionerRole|RelatedPerson) ] ... ) ; # 0..* Who asked for action fhir:requesterLinkId ( [ string ] ... ) ; # 0..* Pointer to specific item fhir:performerType ( [ CodeableConcept ] ... ) ; # 0..* Kind of service performer fhir:performerRole [ CodeableConcept ] ; # 0..1 Competency of the performer fhir:performer [ Reference(CareTeam|Device|Location|Organization|Patient|Practitioner|PractitionerRole| RelatedPerson|Substance) ] ; # 0..1 Actor that wil execute (or not) the action fhir:performerLinkId ( [ string ] ... ) ; # 0..* Pointer to specific item fhir:reason ( [ CodeableReference(Condition|DiagnosticReport|DocumentReference|Observation|Questionnaire| QuestionnaireResponse) ] ... ) ; # 0..* Why is action (not) needed? fhir:reasonLinkId ( [ string ] ... ) ; # 0..* Pointer to specific item fhir:note ( [ Annotation ] ... ) ; # 0..* Comments about the action fhir:securityLabelNumber ( [ unsignedInt ] ... ) ; # 0..* Action restriction numbers ] ... ) ; fhir:group ( [ See Contract.term ] ... ) ; # 0..* Nested Contract Term Group ] ... ) ; fhir:supportingInfo ( [ Reference(Any) ] ... ) ; # 0..* Extra Information fhir:relevantHistory ( [ Reference(Provenance) ] ... ) ; # 0..* Key event in Contract History fhir:signer ( [ # 0..* Contract Signatory fhir:type [ Coding ] ; # 1..1 Contract Signatory Role fhir:party [ Reference(Organization|Patient|Practitioner|PractitionerRole|RelatedPerson) ] ; # 1..1 Contract Signatory Party fhir:signature ( [ Signature ] ... ) ; # 1..* Contract Documentation Signature ] ... ) ; fhir:friendly ( [ # 0..* Contract Friendly Language # content[x] : 1..1 Easily comprehended representation of this Contract. One of these 2 fhir:content [ a fhir:Attachment ; Attachment ] fhir:content [ a fhir:Reference ; Reference(Composition|DocumentReference|QuestionnaireResponse) ] ] ... ) ; fhir:legal ( [ # 0..* Contract Legal Language # content[x] : 1..1 Contract Legal Text. One of these 2 fhir:content [ a fhir:Attachment ; Attachment ] fhir:content [ a fhir:Reference ; Reference(Composition|DocumentReference|QuestionnaireResponse) ] ] ... ) ; fhir:rule ( [ # 0..* Computable Contract Language # content[x] : 1..1 Computable Contract Rules. One of these 2 fhir:content [ a fhir:Attachment ; Attachment ] fhir:content [ a fhir:Reference ; Reference(DocumentReference) ] ] ... ) ; # legallyBinding[x] : 0..1 Binding Contract. One of these 2 fhir:legallyBinding [ a fhir:Attachment ; Attachment ] fhir:legallyBinding [ a fhir:Reference ; Reference(Composition|Contract|DocumentReference|QuestionnaireResponse) ] ]
Changes from both R4 and R4B
| Contract | |
| Contract.author |
|
| Contract.term.text |
|
| Contract.term.action.reason |
|
| Contract.term.action.reasonCode |
|
| Contract.term.action.reasonReference |
|
See the Full Difference for further information
This analysis is available for R4 as XML or JSON and for R4B as XML or JSON.
Structure
| Name | Flags | Card. | Type | Description & Constraints Filter: ![]() ![]() |
|---|---|---|---|---|
![]() |
TU | DomainResource | Legal Agreement Elements defined in Ancestors: id, meta, implicitRules, language, text, contained, extension, modifierExtension | |
![]() ![]() |
Σ | 0..* | Identifier | Contract number |
![]() ![]() |
0..1 | uri | Basal definition | |
![]() ![]() |
Σ | 0..1 | string | Business edition |
![]() ![]() |
?!Σ | 0..1 | code | amended | appended | cancelled | disputed | entered-in-error | executable + Binding: Contract Resource Status Codes (Required) |
![]() ![]() |
0..1 | CodeableConcept | Negotiation status Binding: Contract Resource Legal State codes (Extensible) | |
![]() ![]() |
0..1 | Reference(Contract) | Source Contract Definition | |
![]() ![]() |
0..1 | uri | External Contract Definition | |
![]() ![]() |
0..1 | CodeableConcept | Content derived from the basal information Binding: Contract Content Derivation Codes (Example) | |
![]() ![]() |
Σ | 0..1 | dateTime | When this Contract was issued |
![]() ![]() |
Σ | 0..1 | Period | Effective time |
![]() ![]() |
0..1 | CodeableConcept | Contract cessation cause Binding: Contract Resource Expiration Type codes (Example) | |
![]() ![]() |
Σ | 0..* | Reference(Any) | Contract Target Entity |
![]() ![]() |
0..* | Reference(Organization) | Authority under which this Contract has standing | |
![]() ![]() |
0..* | Reference(Location) | A sphere of control governed by an authoritative jurisdiction, organization, or person | |
![]() ![]() |
0..* | Reference(Location) | Specific Location | |
![]() ![]() |
Σ | 0..1 | string | Computer friendly designation |
![]() ![]() |
Σ | 0..1 | string | Human Friendly name |
![]() ![]() |
0..1 | string | Subordinate Friendly name | |
![]() ![]() |
0..* | string | Acronym or short name | |
![]() ![]() |
0..1 | Reference(Patient | Practitioner | PractitionerRole | Organization | RelatedPerson) | Source of Contract | |
![]() ![]() |
0..1 | CodeableConcept | Range of Legal Concerns Binding: Contract Resource Scope codes (Example) | |
![]() ![]() |
0..1 | Focus of contract interest | ||
![]() ![]() ![]() |
CodeableConcept | |||
![]() ![]() ![]() |
Reference(Any) | |||
![]() ![]() |
Σ | 0..1 | CodeableConcept | Legal instrument category Binding: Contract Type Codes (Example) |
![]() ![]() |
Σ | 0..* | CodeableConcept | Subtype within the context of type Binding: Contract Subtype Codes (Example) |
![]() ![]() |
0..1 | BackboneElement | Contract precursor content | |
![]() ![]() ![]() |
1..1 | CodeableConcept | Content structure and use Binding: Contract Resource Definition Type codes (Example) | |
![]() ![]() ![]() |
0..1 | CodeableConcept | Detailed Content Type Definition Binding: Contract Resource Definition Subtype codes (Example) | |
![]() ![]() ![]() |
0..1 | Reference(Practitioner | PractitionerRole | Organization) | Publisher Entity | |
![]() ![]() ![]() |
0..1 | dateTime | When published | |
![]() ![]() ![]() |
1..1 | code | amended | appended | cancelled | disputed | entered-in-error | executable + Binding: Contract Resource Publication Status codes (Required) | |
![]() ![]() ![]() |
0..1 | markdown | Publication Ownership | |
![]() ![]() |
0..* | BackboneElement | Contract Term List | |
![]() ![]() ![]() |
Σ | 0..1 | Identifier | Contract Term Number |
![]() ![]() ![]() |
Σ | 0..1 | dateTime | Contract Term Issue Date Time |
![]() ![]() ![]() |
Σ | 0..1 | Period | Contract Term Effective Time |
![]() ![]() ![]() |
0..1 | Term Concern | ||
![]() ![]() ![]() ![]() |
CodeableConcept | |||
![]() ![]() ![]() ![]() |
Reference(Any) | |||
![]() ![]() ![]() |
0..1 | CodeableConcept | Contract Term Type or Form Binding: Contract Term Type Codes (Example) | |
![]() ![]() ![]() |
0..1 | CodeableConcept | Contract Term Type specific classification Binding: Contract Term Subtype Codes (Example) | |
![]() ![]() ![]() |
Σ | 0..1 | markdown | Term Statement |
![]() ![]() ![]() |
0..* | BackboneElement | Protection for the Term | |
![]() ![]() ![]() ![]() |
0..* | unsignedInt | Link to Security Labels | |
![]() ![]() ![]() ![]() |
1..1 | Coding | Confidentiality Protection Binding: Contract Resource Scope codes (Example) | |
![]() ![]() ![]() ![]() |
0..* | Coding | Applicable Policy Binding: Contract Resource Scope codes (Example) | |
![]() ![]() ![]() ![]() |
0..* | Coding | Handling Instructions Binding: Contract Resource Security Control codes (Example) | |
![]() ![]() ![]() |
1..1 | BackboneElement | Context of the Contract term | |
![]() ![]() ![]() ![]() |
0..* | Identifier | Offer business ID | |
![]() ![]() ![]() ![]() |
0..* | BackboneElement | Offer Recipient | |
![]() ![]() ![]() ![]() ![]() |
1..* | Reference(Patient | RelatedPerson | Practitioner | PractitionerRole | Device | Group | Organization) | Referenced entity | |
![]() ![]() ![]() ![]() ![]() |
1..1 | CodeableConcept | Participant engagement type Binding: Contract Resource Party Role codes (Example) | |
![]() ![]() ![]() ![]() |
Σ | 0..1 | Reference(Any) | Negotiable offer asset |
![]() ![]() ![]() ![]() |
0..1 | CodeableConcept | Contract Offer Type or Form Binding: Contract Term Type Codes (Example) | |
![]() ![]() ![]() ![]() |
0..1 | CodeableConcept | Accepting party choice Binding: ActConsentDirective (Extensible) | |
![]() ![]() ![]() ![]() |
0..* | CodeableConcept | How decision is conveyed Binding: Contract Resource Decision Mode codes (Example) | |
![]() ![]() ![]() ![]() |
0..* | BackboneElement | Response to offer text | |
![]() ![]() ![]() ![]() ![]() |
1..1 | The actual answer response | ||
![]() ![]() ![]() ![]() ![]() ![]() |
boolean | |||
![]() ![]() ![]() ![]() ![]() ![]() |
decimal | |||
![]() ![]() ![]() ![]() ![]() ![]() |
integer | |||
![]() ![]() ![]() ![]() ![]() ![]() |
date | |||
![]() ![]() ![]() ![]() ![]() ![]() |
dateTime | |||
![]() ![]() ![]() ![]() ![]() ![]() |
time | |||
![]() ![]() ![]() ![]() ![]() ![]() |
string | |||
![]() ![]() ![]() ![]() ![]() ![]() |
uri | |||
![]() ![]() ![]() ![]() ![]() ![]() |
Attachment | |||
![]() ![]() ![]() ![]() ![]() ![]() |
Coding | |||
![]() ![]() ![]() ![]() ![]() ![]() |
Quantity | |||
![]() ![]() ![]() ![]() ![]() ![]() |
Reference(Any) | |||
![]() ![]() ![]() ![]() |
0..1 | string | Human readable offer text | |
![]() ![]() ![]() ![]() |
0..* | string | Pointer to text | |
![]() ![]() ![]() ![]() |
0..* | unsignedInt | Offer restriction numbers | |
![]() ![]() ![]() |
0..* | BackboneElement | Contract Term Asset List | |
![]() ![]() ![]() ![]() |
0..1 | CodeableConcept | Range of asset Binding: Contract Resource Asset Scope codes (Example) | |
![]() ![]() ![]() ![]() |
0..* | CodeableConcept | Asset category Binding: Contract Resource Asset Type codes (Example) | |
![]() ![]() ![]() ![]() |
0..* | Reference(Any) | Associated entities | |
![]() ![]() ![]() ![]() |
0..* | CodeableConcept | Asset sub-category Binding: Contract Resource Asset Sub-Type codes (Example) | |
![]() ![]() ![]() ![]() |
0..1 | Coding | Kinship of the asset Binding: Consent Content Class (Extensible) | |
![]() ![]() ![]() ![]() |
0..* | BackboneElement | Circumstance of the asset | |
![]() ![]() ![]() ![]() ![]() |
0..1 | Reference(Any) | Creator,custodian or owner | |
![]() ![]() ![]() ![]() ![]() |
0..* | CodeableConcept | Codeable asset context Binding: Contract Resource Asset Context codes (Example) | |
![]() ![]() ![]() ![]() ![]() |
0..1 | string | Context description | |
![]() ![]() ![]() ![]() |
0..1 | string | Quality desctiption of asset | |
![]() ![]() ![]() ![]() |
0..* | CodeableConcept | Asset availability types Binding: Contract Resource Asset Availiability codes (Example) | |
![]() ![]() ![]() ![]() |
0..* | Period | Time period of the asset | |
![]() ![]() ![]() ![]() |
0..* | Period | Time period | |
![]() ![]() ![]() ![]() |
0..1 | string | Asset clause or question text | |
![]() ![]() ![]() ![]() |
0..* | string | Pointer to asset text | |
![]() ![]() ![]() ![]() |
0..* | see answer | Response to assets | |
![]() ![]() ![]() ![]() |
0..* | unsignedInt | Asset restriction numbers | |
![]() ![]() ![]() ![]() |
0..* | BackboneElement | Contract Valued Item List | |
![]() ![]() ![]() ![]() ![]() |
0..1 | Contract Valued Item Type | ||
![]() ![]() ![]() ![]() ![]() ![]() |
CodeableConcept | |||
![]() ![]() ![]() ![]() ![]() ![]() |
Reference(Any) | |||
![]() ![]() ![]() ![]() ![]() |
0..1 | Identifier | Contract Valued Item Number | |
![]() ![]() ![]() ![]() ![]() |
0..1 | dateTime | Contract Valued Item Effective Tiem | |
![]() ![]() ![]() ![]() ![]() |
0..1 | SimpleQuantity | Count of Contract Valued Items | |
![]() ![]() ![]() ![]() ![]() |
0..1 | Money | Contract Valued Item fee, charge, or cost | |
![]() ![]() ![]() ![]() ![]() |
0..1 | decimal | Contract Valued Item Price Scaling Factor | |
![]() ![]() ![]() ![]() ![]() |
0..1 | decimal | Contract Valued Item Difficulty Scaling Factor | |
![]() ![]() ![]() ![]() ![]() |
0..1 | Money | Total Contract Valued Item Value | |
![]() ![]() ![]() ![]() ![]() |
0..1 | string | Terms of valuation | |
![]() ![]() ![]() ![]() ![]() |
0..1 | dateTime | When payment is due | |
![]() ![]() ![]() ![]() ![]() |
0..1 | Reference(Organization | Patient | Practitioner | PractitionerRole | RelatedPerson) | Who will make payment | |
![]() ![]() ![]() ![]() ![]() |
0..1 | Reference(Organization | Patient | Practitioner | PractitionerRole | RelatedPerson) | Who will receive payment | |
![]() ![]() ![]() ![]() ![]() |
0..* | string | Pointer to specific item | |
![]() ![]() ![]() ![]() ![]() |
0..* | unsignedInt | Security Labels that define affected terms | |
![]() ![]() ![]() |
0..* | BackboneElement | Entity being ascribed responsibility | |
![]() ![]() ![]() ![]() |
?! | 0..1 | boolean | True if the term prohibits the action |
![]() ![]() ![]() ![]() |
1..1 | CodeableConcept | Type or form of the action Binding: Contract Action Codes (Example) | |
![]() ![]() ![]() ![]() |
0..* | BackboneElement | Entity of the action | |
![]() ![]() ![]() ![]() ![]() |
1..* | Reference(Patient | RelatedPerson | Practitioner | PractitionerRole | Device | Group | Organization) | Entity of the action | |
![]() ![]() ![]() ![]() ![]() |
0..1 | CodeableConcept | Role type of the agent Binding: Contract Actor Role Codes (Example) | |
![]() ![]() ![]() ![]() |
1..1 | CodeableConcept | Purpose for the Contract Term Action Binding: PurposeOfUse (Example) | |
![]() ![]() ![]() ![]() |
0..* | string | Pointer to specific item | |
![]() ![]() ![]() ![]() |
1..1 | CodeableConcept | State of the action Binding: Contract Resource Action Status codes (Example) | |
![]() ![]() ![]() ![]() |
0..1 | Reference(Encounter | EpisodeOfCare) | Episode associated with action | |
![]() ![]() ![]() ![]() |
0..* | string | Pointer to specific item | |
![]() ![]() ![]() ![]() |
0..1 | When action happens | ||
![]() ![]() ![]() ![]() ![]() |
dateTime | |||
![]() ![]() ![]() ![]() ![]() |
Period | |||
![]() ![]() ![]() ![]() ![]() |
Timing | |||
![]() ![]() ![]() ![]() |
0..* | Reference(Patient | RelatedPerson | Practitioner | PractitionerRole | Device | Group | Organization) | Who asked for action | |
![]() ![]() ![]() ![]() |
0..* | string | Pointer to specific item | |
![]() ![]() ![]() ![]() |
0..* | CodeableConcept | Kind of service performer Binding: Participation Role Type (Example) | |
![]() ![]() ![]() ![]() |
0..1 | CodeableConcept | Competency of the performer Binding: Example Security Role Type (Example) | |
![]() ![]() ![]() ![]() |
0..1 | Reference(RelatedPerson | Patient | Practitioner | PractitionerRole | CareTeam | Device | Substance | Organization | Location) | Actor that wil execute (or not) the action | |
![]() ![]() ![]() ![]() |
0..* | string | Pointer to specific item | |
![]() ![]() ![]() ![]() |
0..* | CodeableReference(Condition | Observation | DiagnosticReport | DocumentReference | Questionnaire | QuestionnaireResponse) | Why is action (not) needed? Binding: PurposeOfUse (Example) | |
![]() ![]() ![]() ![]() |
0..* | string | Pointer to specific item | |
![]() ![]() ![]() ![]() |
0..* | Annotation | Comments about the action | |
![]() ![]() ![]() ![]() |
0..* | unsignedInt | Action restriction numbers | |
![]() ![]() ![]() |
0..* | see term | Nested Contract Term Group | |
![]() ![]() |
0..* | Reference(Any) | Extra Information | |
![]() ![]() |
0..* | Reference(Provenance) | Key event in Contract History | |
![]() ![]() |
0..* | BackboneElement | Contract Signatory | |
![]() ![]() ![]() |
1..1 | Coding | Contract Signatory Role Binding: Contract Signer Type Codes (Preferred) | |
![]() ![]() ![]() |
1..1 | Reference(Organization | Patient | Practitioner | PractitionerRole | RelatedPerson) | Contract Signatory Party | |
![]() ![]() ![]() |
1..* | Signature | Contract Documentation Signature | |
![]() ![]() |
0..* | BackboneElement | Contract Friendly Language | |
![]() ![]() ![]() |
1..1 | Easily comprehended representation of this Contract | ||
![]() ![]() ![]() ![]() |
Attachment | |||
![]() ![]() ![]() ![]() |
Reference(Composition | DocumentReference | QuestionnaireResponse) | |||
![]() ![]() |
0..* | BackboneElement | Contract Legal Language | |
![]() ![]() ![]() |
1..1 | Contract Legal Text | ||
![]() ![]() ![]() ![]() |
Attachment | |||
![]() ![]() ![]() ![]() |
Reference(Composition | DocumentReference | QuestionnaireResponse) | |||
![]() ![]() |
0..* | BackboneElement | Computable Contract Language | |
![]() ![]() ![]() |
1..1 | Computable Contract Rules | ||
![]() ![]() ![]() ![]() |
Attachment | |||
![]() ![]() ![]() ![]() |
Reference(DocumentReference) | |||
![]() ![]() |
0..1 | Binding Contract | ||
![]() ![]() ![]() |
Attachment | |||
![]() ![]() ![]() |
Reference(Composition | DocumentReference | QuestionnaireResponse | Contract) | |||
Documentation for this format ![]() | ||||
See the Extensions for this resource
XML Template
<Contract xmlns="http://hl7.org/fhir"><!-- from Resource: id, meta, implicitRules, and language --> <!-- from DomainResource: text, contained, extension, and modifierExtension --> <identifier><!-- 0..* Identifier Contract number --></identifier> <url value="[uri]"/><!-- 0..1 Basal definition --> <version value="[string]"/><!-- 0..1 Business edition --> <status value="[code]"/><!-- 0..1 amended | appended | cancelled | disputed | entered-in-error | executable + --> <legalState><!-- 0..1 CodeableConcept Negotiation status --></legalState> <instantiatesCanonical><!-- 0..1 Reference(Contract) Source Contract Definition --></instantiatesCanonical> <instantiatesUri value="[uri]"/><!-- 0..1 External Contract Definition --> <contentDerivative><!-- 0..1 CodeableConcept Content derived from the basal information --></contentDerivative> <issued value="[dateTime]"/><!-- 0..1 When this Contract was issued --> <applies><!-- 0..1 Period Effective time --></applies> <expirationType><!-- 0..1 CodeableConcept Contract cessation cause --></expirationType> <subject><!-- 0..* Reference(Any) Contract Target Entity --></subject> <authority><!-- 0..* Reference(Organization) Authority under which this Contract has standing --></authority> <domain><!-- 0..* Reference(Location) A sphere of control governed by an authoritative jurisdiction, organization, or person --></domain> <site><!-- 0..* Reference(Location) Specific Location --></site> <name value="[string]"/><!-- 0..1 Computer friendly designation --> <title value="[string]"/><!-- 0..1 Human Friendly name --> <subtitle value="[string]"/><!-- 0..1 Subordinate Friendly name --> <alias value="[string]"/><!-- 0..* Acronym or short name --> <author><!-- 0..1 Reference(Organization|Patient|Practitioner|PractitionerRole| RelatedPerson) Source of Contract --></author> <scope><!-- 0..1 CodeableConcept Range of Legal Concerns --></scope> <topic[x]><!-- 0..1 CodeableConcept|Reference(Any) Focus of contract interest --></topic[x]> <type><!-- 0..1 CodeableConcept Legal instrument category --></type> <subType><!-- 0..* CodeableConcept Subtype within the context of type --></subType> <contentDefinition> <!-- 0..1 Contract precursor content --> <type><!-- 1..1 CodeableConcept Content structure and use --></type> <subType><!-- 0..1 CodeableConcept Detailed Content Type Definition --></subType> <publisher><!-- 0..1 Reference(Organization|Practitioner|PractitionerRole) Publisher Entity --></publisher> <publicationDate value="[dateTime]"/><!-- 0..1 When published --> <publicationStatus value="[code]"/><!-- 1..1 amended | appended | cancelled | disputed | entered-in-error | executable + --> <copyright value="[markdown]"/><!-- 0..1 Publication Ownership --> </contentDefinition> <term> <!-- 0..* Contract Term List --> <identifier><!-- 0..1 Identifier Contract Term Number --></identifier> <issued value="[dateTime]"/><!-- 0..1 Contract Term Issue Date Time --> <applies><!-- 0..1 Period Contract Term Effective Time --></applies> <topic[x]><!-- 0..1 CodeableConcept|Reference(Any) Term Concern --></topic[x]> <type><!-- 0..1 CodeableConcept Contract Term Type or Form --></type> <subType><!-- 0..1 CodeableConcept Contract Term Type specific classification --></subType> <text value="[markdown]"/><!-- 0..1 Term Statement --> <securityLabel> <!-- 0..* Protection for the Term --> <number value="[unsignedInt]"/><!-- 0..* Link to Security Labels --> <classification><!-- 1..1 Coding Confidentiality Protection --></classification> <category><!-- 0..* Coding Applicable Policy --></category> <control><!-- 0..* Coding Handling Instructions --></control> </securityLabel> <offer> <!-- 1..1 Context of the Contract term --> <identifier><!-- 0..* Identifier Offer business ID --></identifier> <party> <!-- 0..* Offer Recipient --> <reference><!-- 1..* Reference(Device|Group|Organization|Patient|Practitioner| PractitionerRole|RelatedPerson) Referenced entity --></reference> <role><!-- 1..1 CodeableConcept Participant engagement type --></role> </party> <topic><!-- 0..1 Reference(Any) Negotiable offer asset --></topic> <type><!-- 0..1 CodeableConcept Contract Offer Type or Form --></type> <decision><!-- 0..1 CodeableConcept Accepting party choice
--></decision> <decisionMode><!-- 0..* CodeableConcept How decision is conveyed --></decisionMode> <answer> <!-- 0..* Response to offer text --> <value[x]><!-- 1..1 boolean|decimal|integer|date|dateTime|time|string|uri| Attachment|Coding|Quantity|Reference(Any) The actual answer response --></value[x]> </answer> <text value="[string]"/><!-- 0..1 Human readable offer text --> <linkId value="[string]"/><!-- 0..* Pointer to text --> <securityLabelNumber value="[unsignedInt]"/><!-- 0..* Offer restriction numbers --> </offer> <asset> <!-- 0..* Contract Term Asset List --> <scope><!-- 0..1 CodeableConcept Range of asset --></scope> <type><!-- 0..* CodeableConcept Asset category --></type> <typeReference><!-- 0..* Reference(Any) Associated entities --></typeReference> <subtype><!-- 0..* CodeableConcept Asset sub-category --></subtype> <relationship><!-- 0..1 Coding Kinship of the asset --></relationship> <context> <!-- 0..* Circumstance of the asset --> <reference><!-- 0..1 Reference(Any) Creator,custodian or owner --></reference> <code><!-- 0..* CodeableConcept Codeable asset context --></code> <text value="[string]"/><!-- 0..1 Context description --> </context> <condition value="[string]"/><!-- 0..1 Quality desctiption of asset --> <periodType><!-- 0..* CodeableConcept Asset availability types --></periodType> <period><!-- 0..* Period Time period of the asset --></period> <usePeriod><!-- 0..* Period Time period --></usePeriod> <text value="[string]"/><!-- 0..1 Asset clause or question text --> <linkId value="[string]"/><!-- 0..* Pointer to asset text --> <answer><!-- 0..* Content as for Contract.term.offer.answer Response to assets --></answer> <securityLabelNumber value="[unsignedInt]"/><!-- 0..* Asset restriction numbers --> <valuedItem> <!-- 0..* Contract Valued Item List --> <entity[x]><!-- 0..1 CodeableConcept|Reference(Any) Contract Valued Item Type --></entity[x]> <identifier><!-- 0..1 Identifier Contract Valued Item Number --></identifier> <effectiveTime value="[dateTime]"/><!-- 0..1 Contract Valued Item Effective Tiem --> <quantity><!-- 0..1 Quantity(SimpleQuantity) Count of Contract Valued Items --></quantity> <unitPrice><!-- 0..1 Money Contract Valued Item fee, charge, or cost --></unitPrice> <factor value="[decimal]"/><!-- 0..1 Contract Valued Item Price Scaling Factor --> <points value="[decimal]"/><!-- 0..1 Contract Valued Item Difficulty Scaling Factor --> <net><!-- 0..1 Money Total Contract Valued Item Value --></net> <payment value="[string]"/><!-- 0..1 Terms of valuation --> <paymentDate value="[dateTime]"/><!-- 0..1 When payment is due --> <responsible><!-- 0..1 Reference(Organization|Patient|Practitioner| PractitionerRole|RelatedPerson) Who will make payment --></responsible> <recipient><!-- 0..1 Reference(Organization|Patient|Practitioner| PractitionerRole|RelatedPerson) Who will receive payment --></recipient> <linkId value="[string]"/><!-- 0..* Pointer to specific item --> <securityLabelNumber value="[unsignedInt]"/><!-- 0..* Security Labels that define affected terms --> </valuedItem> </asset> <action> <!-- 0..* Entity being ascribed responsibility --> <doNotPerform value="[boolean]"/><!-- 0..1 True if the term prohibits the action --> <type><!-- 1..1 CodeableConcept Type or form of the action --></type> <subject> <!-- 0..* Entity of the action --> <reference><!-- 1..* Reference(Device|Group|Organization|Patient|Practitioner| PractitionerRole|RelatedPerson) Entity of the action --></reference> <role><!-- 0..1 CodeableConcept Role type of the agent --></role> </subject> <intent><!-- 1..1 CodeableConcept Purpose for the Contract Term Action
--></intent> <linkId value="[string]"/><!-- 0..* Pointer to specific item --> <status><!-- 1..1 CodeableConcept State of the action --></status> <context><!-- 0..1 Reference(Encounter|EpisodeOfCare) Episode associated with action --></context> <contextLinkId value="[string]"/><!-- 0..* Pointer to specific item --> <occurrence[x]><!-- 0..1 dateTime|Period|Timing When action happens --></occurrence[x]> <requester><!-- 0..* Reference(Device|Group|Organization|Patient|Practitioner| PractitionerRole|RelatedPerson) Who asked for action --></requester> <requesterLinkId value="[string]"/><!-- 0..* Pointer to specific item --> <performerType><!-- 0..* CodeableConcept Kind of service performer --></performerType> <performerRole><!-- 0..1 CodeableConcept Competency of the performer --></performerRole> <performer><!-- 0..1 Reference(CareTeam|Device|Location|Organization|Patient| Practitioner|PractitionerRole|RelatedPerson|Substance) Actor that wil execute (or not) the action --></performer> <performerLinkId value="[string]"/><!-- 0..* Pointer to specific item --> <reason><!-- 0..* CodeableReference(Condition|DiagnosticReport| DocumentReference|Observation|Questionnaire|QuestionnaireResponse) Why is action (not) needed?
--></reason> <reasonLinkId value="[string]"/><!-- 0..* Pointer to specific item --> <note><!-- 0..* Annotation Comments about the action --></note> <securityLabelNumber value="[unsignedInt]"/><!-- 0..* Action restriction numbers --> </action> <group><!-- 0..* Content as for Contract.term Nested Contract Term Group --></group> </term> <supportingInfo><!-- 0..* Reference(Any) Extra Information --></supportingInfo> <relevantHistory><!-- 0..* Reference(Provenance) Key event in Contract History --></relevantHistory> <signer> <!-- 0..* Contract Signatory --> <type><!-- 1..1 Coding Contract Signatory Role --></type> <party><!-- 1..1 Reference(Organization|Patient|Practitioner|PractitionerRole| RelatedPerson) Contract Signatory Party --></party> <signature><!-- 1..* Signature Contract Documentation Signature --></signature> </signer> <friendly> <!-- 0..* Contract Friendly Language --> <content[x]><!-- 1..1 Attachment|Reference(Composition|DocumentReference| QuestionnaireResponse) Easily comprehended representation of this Contract --></content[x]> </friendly> <legal> <!-- 0..* Contract Legal Language --> <content[x]><!-- 1..1 Attachment|Reference(Composition|DocumentReference| QuestionnaireResponse) Contract Legal Text --></content[x]> </legal> <rule> <!-- 0..* Computable Contract Language --> <content[x]><!-- 1..1 Attachment|Reference(DocumentReference) Computable Contract Rules --></content[x]> </rule> <legallyBinding[x]><!-- 0..1 Attachment|Reference(Composition|Contract| DocumentReference|QuestionnaireResponse) Binding Contract --></legallyBinding[x]> </Contract>
JSON Template
{
"resourceType" : "Contract",
// from Resource: id, meta, implicitRules, and language
// from DomainResource: text, contained, extension, and modifierExtension
"identifier" : [{ Identifier }], // Contract number
"url" : "<uri>", // Basal definition
"version" : "<string>", // Business edition
"status" : "<code>", // amended | appended | cancelled | disputed | entered-in-error | executable +
"legalState" : { CodeableConcept }, // Negotiation status
"instantiatesCanonical" : { Reference(Contract) }, // Source Contract Definition
"instantiatesUri" : "<uri>", // External Contract Definition
"contentDerivative" : { CodeableConcept }, // Content derived from the basal information
"issued" : "<dateTime>", // When this Contract was issued
"applies" : { Period }, // Effective time
"expirationType" : { CodeableConcept }, // Contract cessation cause
"subject" : [{ Reference(Any) }], // Contract Target Entity
"authority" : [{ Reference(Organization) }], // Authority under which this Contract has standing
"domain" : [{ Reference(Location) }], // A sphere of control governed by an authoritative jurisdiction, organization, or person
"site" : [{ Reference(Location) }], // Specific Location
"name" : "<string>", // Computer friendly designation
"title" : "<string>", // Human Friendly name
"subtitle" : "<string>", // Subordinate Friendly name
"alias" : ["<string>"], // Acronym or short name
"author" : { Reference(Organization|Patient|Practitioner|PractitionerRole|
RelatedPerson) }, // Source of Contract
"scope" : { CodeableConcept }, // Range of Legal Concerns
// topic[x]: Focus of contract interest. One of these 2:
"topicCodeableConcept" : { CodeableConcept },
"topicReference" : { Reference(Any) },
"type" : { CodeableConcept }, // Legal instrument category
"subType" : [{ CodeableConcept }], // Subtype within the context of type
"contentDefinition" : { // Contract precursor content
"type" : { CodeableConcept }, // R! Content structure and use
"subType" : { CodeableConcept }, // Detailed Content Type Definition
"publisher" : { Reference(Organization|Practitioner|PractitionerRole) }, // Publisher Entity
"publicationDate" : "<dateTime>", // When published
"publicationStatus" : "<code>", // R! amended | appended | cancelled | disputed | entered-in-error | executable +
"copyright" : "<markdown>" // Publication Ownership
},
"term" : [{ // Contract Term List
"identifier" : { Identifier }, // Contract Term Number
"issued" : "<dateTime>", // Contract Term Issue Date Time
"applies" : { Period }, // Contract Term Effective Time
// topic[x]: Term Concern. One of these 2:
"topicCodeableConcept" : { CodeableConcept },
"topicReference" : { Reference(Any) },
"type" : { CodeableConcept }, // Contract Term Type or Form
"subType" : { CodeableConcept }, // Contract Term Type specific classification
"text" : "<markdown>", // Term Statement
"securityLabel" : [{ // Protection for the Term
"number" : ["<unsignedInt>"], // Link to Security Labels
"classification" : { Coding }, // R! Confidentiality Protection
"category" : [{ Coding }], // Applicable Policy
"control" : [{ Coding }] // Handling Instructions
}],
"offer" : { // R! Context of the Contract term
"identifier" : [{ Identifier }], // Offer business ID
"party" : [{ // Offer Recipient
"reference" : [{ Reference(Device|Group|Organization|Patient|Practitioner|
PractitionerRole|RelatedPerson) }], // R! Referenced entity
"role" : { CodeableConcept } // R! Participant engagement type
}],
"topic" : { Reference(Any) }, // Negotiable offer asset
"type" : { CodeableConcept }, // Contract Offer Type or Form
"decision" : { CodeableConcept }, // Accepting party choice
"decisionMode" : [{ CodeableConcept }], // How decision is conveyed
"answer" : [{ // Response to offer text
// value[x]: The actual answer response. One of these 12:
"valueBoolean" : <boolean>,
"valueDecimal" : <decimal>,
"valueInteger" : <integer>,
"valueDate" : "<date>",
"valueDateTime" : "<dateTime>",
"valueTime" : "<time>",
"valueString" : "<string>",
"valueUri" : "<uri>",
"valueAttachment" : { Attachment },
"valueCoding" : { Coding },
"valueQuantity" : { Quantity },
"valueReference" : { Reference(Any) }
}],
"text" : "<string>", // Human readable offer text
"linkId" : ["<string>"], // Pointer to text
"securityLabelNumber" : ["<unsignedInt>"] // Offer restriction numbers
},
"asset" : [{ // Contract Term Asset List
"scope" : { CodeableConcept }, // Range of asset
"type" : [{ CodeableConcept }], // Asset category
"typeReference" : [{ Reference(Any) }], // Associated entities
"subtype" : [{ CodeableConcept }], // Asset sub-category
"relationship" : { Coding }, // Kinship of the asset
"context" : [{ // Circumstance of the asset
"reference" : { Reference(Any) }, // Creator,custodian or owner
"code" : [{ CodeableConcept }], // Codeable asset context
"text" : "<string>" // Context description
}],
"condition" : "<string>", // Quality desctiption of asset
"periodType" : [{ CodeableConcept }], // Asset availability types
"period" : [{ Period }], // Time period of the asset
"usePeriod" : [{ Period }], // Time period
"text" : "<string>", // Asset clause or question text
"linkId" : ["<string>"], // Pointer to asset text
"answer" : [{ Content as for Contract.term.offer.answer }], // Response to assets
"securityLabelNumber" : ["<unsignedInt>"], // Asset restriction numbers
"valuedItem" : [{ // Contract Valued Item List
// entity[x]: Contract Valued Item Type. One of these 2:
"entityCodeableConcept" : { CodeableConcept },
"entityReference" : { Reference(Any) },
"identifier" : { Identifier }, // Contract Valued Item Number
"effectiveTime" : "<dateTime>", // Contract Valued Item Effective Tiem
"quantity" : { Quantity(SimpleQuantity) }, // Count of Contract Valued Items
"unitPrice" : { Money }, // Contract Valued Item fee, charge, or cost
"factor" : <decimal>, // Contract Valued Item Price Scaling Factor
"points" : <decimal>, // Contract Valued Item Difficulty Scaling Factor
"net" : { Money }, // Total Contract Valued Item Value
"payment" : "<string>", // Terms of valuation
"paymentDate" : "<dateTime>", // When payment is due
"responsible" : { Reference(Organization|Patient|Practitioner|
PractitionerRole|RelatedPerson) }, // Who will make payment
"recipient" : { Reference(Organization|Patient|Practitioner|
PractitionerRole|RelatedPerson) }, // Who will receive payment
"linkId" : ["<string>"], // Pointer to specific item
"securityLabelNumber" : ["<unsignedInt>"] // Security Labels that define affected terms
}]
}],
"action" : [{ // Entity being ascribed responsibility
"doNotPerform" : <boolean>, // True if the term prohibits the action
"type" : { CodeableConcept }, // R! Type or form of the action
"subject" : [{ // Entity of the action
"reference" : [{ Reference(Device|Group|Organization|Patient|Practitioner|
PractitionerRole|RelatedPerson) }], // R! Entity of the action
"role" : { CodeableConcept } // Role type of the agent
}],
"intent" : { CodeableConcept }, // R! Purpose for the Contract Term Action
"linkId" : ["<string>"], // Pointer to specific item
"status" : { CodeableConcept }, // R! State of the action
"context" : { Reference(Encounter|EpisodeOfCare) }, // Episode associated with action
"contextLinkId" : ["<string>"], // Pointer to specific item
// occurrence[x]: When action happens. One of these 3:
"occurrenceDateTime" : "<dateTime>",
"occurrencePeriod" : { Period },
"occurrenceTiming" : { Timing },
"requester" : [{ Reference(Device|Group|Organization|Patient|Practitioner|
PractitionerRole|RelatedPerson) }], // Who asked for action
"requesterLinkId" : ["<string>"], // Pointer to specific item
"performerType" : [{ CodeableConcept }], // Kind of service performer
"performerRole" : { CodeableConcept }, // Competency of the performer
"performer" : { Reference(CareTeam|Device|Location|Organization|Patient|
Practitioner|PractitionerRole|RelatedPerson|Substance) }, // Actor that wil execute (or not) the action
"performerLinkId" : ["<string>"], // Pointer to specific item
"reason" : [{ CodeableReference(Condition|DiagnosticReport|
DocumentReference|Observation|Questionnaire|QuestionnaireResponse) }], // Why is action (not) needed?
"reasonLinkId" : ["<string>"], // Pointer to specific item
"note" : [{ Annotation }], // Comments about the action
"securityLabelNumber" : ["<unsignedInt>"] // Action restriction numbers
}],
"group" : [{ Content as for Contract.term }] // Nested Contract Term Group
}],
"supportingInfo" : [{ Reference(Any) }], // Extra Information
"relevantHistory" : [{ Reference(Provenance) }], // Key event in Contract History
"signer" : [{ // Contract Signatory
"type" : { Coding }, // R! Contract Signatory Role
"party" : { Reference(Organization|Patient|Practitioner|PractitionerRole|
RelatedPerson) }, // R! Contract Signatory Party
"signature" : [{ Signature }] // R! Contract Documentation Signature
}],
"friendly" : [{ // Contract Friendly Language
// content[x]: Easily comprehended representation of this Contract. One of these 2:
"contentAttachment" : { Attachment },
"contentReference" : { Reference(Composition|DocumentReference|
QuestionnaireResponse) }
}],
"legal" : [{ // Contract Legal Language
// content[x]: Contract Legal Text. One of these 2:
"contentAttachment" : { Attachment },
"contentReference" : { Reference(Composition|DocumentReference|
QuestionnaireResponse) }
}],
"rule" : [{ // Computable Contract Language
// content[x]: Computable Contract Rules. One of these 2:
"contentAttachment" : { Attachment },
"contentReference" : { Reference(DocumentReference) }
}],
// legallyBinding[x]: Binding Contract. One of these 2:
"legallyBindingAttachment" : { Attachment },
"legallyBindingReference" : { Reference(Composition|Contract|DocumentReference|
QuestionnaireResponse) }
}
Turtle Template
@prefix fhir: <http://hl7.org/fhir/> .[ a fhir:Contract; fhir:nodeRole fhir:treeRoot; # if this is the parser root # from Resource: fhir:id, fhir:meta, fhir:implicitRules, and fhir:language # from DomainResource: fhir:text, fhir:contained, fhir:extension, and fhir:modifierExtension fhir:identifier ( [ Identifier ] ... ) ; # 0..* Contract number fhir:url [ uri ] ; # 0..1 Basal definition fhir:version [ string ] ; # 0..1 Business edition fhir:status [ code ] ; # 0..1 amended | appended | cancelled | disputed | entered-in-error | executable + fhir:legalState [ CodeableConcept ] ; # 0..1 Negotiation status fhir:instantiatesCanonical [ Reference(Contract) ] ; # 0..1 Source Contract Definition fhir:instantiatesUri [ uri ] ; # 0..1 External Contract Definition fhir:contentDerivative [ CodeableConcept ] ; # 0..1 Content derived from the basal information fhir:issued [ dateTime ] ; # 0..1 When this Contract was issued fhir:applies [ Period ] ; # 0..1 Effective time fhir:expirationType [ CodeableConcept ] ; # 0..1 Contract cessation cause fhir:subject ( [ Reference(Any) ] ... ) ; # 0..* Contract Target Entity fhir:authority ( [ Reference(Organization) ] ... ) ; # 0..* Authority under which this Contract has standing fhir:domain ( [ Reference(Location) ] ... ) ; # 0..* A sphere of control governed by an authoritative jurisdiction, organization, or person fhir:site ( [ Reference(Location) ] ... ) ; # 0..* Specific Location fhir:name [ string ] ; # 0..1 Computer friendly designation fhir:title [ string ] ; # 0..1 Human Friendly name fhir:subtitle [ string ] ; # 0..1 Subordinate Friendly name fhir:alias ( [ string ] ... ) ; # 0..* Acronym or short name fhir:author [ Reference(Organization|Patient|Practitioner|PractitionerRole|RelatedPerson) ] ; # 0..1 Source of Contract fhir:scope [ CodeableConcept ] ; # 0..1 Range of Legal Concerns # topic[x] : 0..1 Focus of contract interest. One of these 2 fhir:topic [ a fhir:CodeableConcept ; CodeableConcept ] fhir:topic [ a fhir:Reference ; Reference(Any) ] fhir:type [ CodeableConcept ] ; # 0..1 Legal instrument category fhir:subType ( [ CodeableConcept ] ... ) ; # 0..* Subtype within the context of type fhir:contentDefinition [ # 0..1 Contract precursor content fhir:type [ CodeableConcept ] ; # 1..1 Content structure and use fhir:subType [ CodeableConcept ] ; # 0..1 Detailed Content Type Definition fhir:publisher [ Reference(Organization|Practitioner|PractitionerRole) ] ; # 0..1 Publisher Entity fhir:publicationDate [ dateTime ] ; # 0..1 When published fhir:publicationStatus [ code ] ; # 1..1 amended | appended | cancelled | disputed | entered-in-error | executable + fhir:copyright [ markdown ] ; # 0..1 Publication Ownership ] ; fhir:term ( [ # 0..* Contract Term List fhir:identifier [ Identifier ] ; # 0..1 Contract Term Number fhir:issued [ dateTime ] ; # 0..1 Contract Term Issue Date Time fhir:applies [ Period ] ; # 0..1 Contract Term Effective Time # topic[x] : 0..1 Term Concern. One of these 2 fhir:topic [ a fhir:CodeableConcept ; CodeableConcept ] fhir:topic [ a fhir:Reference ; Reference(Any) ] fhir:type [ CodeableConcept ] ; # 0..1 Contract Term Type or Form fhir:subType [ CodeableConcept ] ; # 0..1 Contract Term Type specific classification fhir:text [ markdown ] ; # 0..1 Term Statement fhir:securityLabel ( [ # 0..* Protection for the Term fhir:number ( [ unsignedInt ] ... ) ; # 0..* Link to Security Labels fhir:classification [ Coding ] ; # 1..1 Confidentiality Protection fhir:category ( [ Coding ] ... ) ; # 0..* Applicable Policy fhir:control ( [ Coding ] ... ) ; # 0..* Handling Instructions ] ... ) ; fhir:offer [ # 1..1 Context of the Contract term fhir:identifier ( [ Identifier ] ... ) ; # 0..* Offer business ID fhir:party ( [ # 0..* Offer Recipient fhir:reference ( [ Reference(Device|Group|Organization|Patient|Practitioner|PractitionerRole|RelatedPerson) ] ... ) ; # 1..* Referenced entity fhir:role [ CodeableConcept ] ; # 1..1 Participant engagement type ] ... ) ; fhir:topic [ Reference(Any) ] ; # 0..1 Negotiable offer asset fhir:type [ CodeableConcept ] ; # 0..1 Contract Offer Type or Form fhir:decision [ CodeableConcept ] ; # 0..1 Accepting party choice fhir:decisionMode ( [ CodeableConcept ] ... ) ; # 0..* How decision is conveyed fhir:answer ( [ # 0..* Response to offer text # value[x] : 1..1 The actual answer response. One of these 12 fhir:value [ a fhir:Boolean ; boolean ] fhir:value [ a fhir:Decimal ; decimal ] fhir:value [ a fhir:Integer ; integer ] fhir:value [ a fhir:Date ; date ] fhir:value [ a fhir:DateTime ; dateTime ] fhir:value [ a fhir:Time ; time ] fhir:value [ a fhir:String ; string ] fhir:value [ a fhir:Uri ; uri ] fhir:value [ a fhir:Attachment ; Attachment ] fhir:value [ a fhir:Coding ; Coding ] fhir:value [ a fhir:Quantity ; Quantity ] fhir:value [ a fhir:Reference ; Reference(Any) ] ] ... ) ; fhir:text [ string ] ; # 0..1 Human readable offer text fhir:linkId ( [ string ] ... ) ; # 0..* Pointer to text fhir:securityLabelNumber ( [ unsignedInt ] ... ) ; # 0..* Offer restriction numbers ] ; fhir:asset ( [ # 0..* Contract Term Asset List fhir:scope [ CodeableConcept ] ; # 0..1 Range of asset fhir:type ( [ CodeableConcept ] ... ) ; # 0..* Asset category fhir:typeReference ( [ Reference(Any) ] ... ) ; # 0..* Associated entities fhir:subtype ( [ CodeableConcept ] ... ) ; # 0..* Asset sub-category fhir:relationship [ Coding ] ; # 0..1 Kinship of the asset fhir:context ( [ # 0..* Circumstance of the asset fhir:reference [ Reference(Any) ] ; # 0..1 Creator,custodian or owner fhir:code ( [ CodeableConcept ] ... ) ; # 0..* Codeable asset context fhir:text [ string ] ; # 0..1 Context description ] ... ) ; fhir:condition [ string ] ; # 0..1 Quality desctiption of asset fhir:periodType ( [ CodeableConcept ] ... ) ; # 0..* Asset availability types fhir:period ( [ Period ] ... ) ; # 0..* Time period of the asset fhir:usePeriod ( [ Period ] ... ) ; # 0..* Time period fhir:text [ string ] ; # 0..1 Asset clause or question text fhir:linkId ( [ string ] ... ) ; # 0..* Pointer to asset text fhir:answer ( [ See Contract.term.offer.answer ] ... ) ; # 0..* Response to assets fhir:securityLabelNumber ( [ unsignedInt ] ... ) ; # 0..* Asset restriction numbers fhir:valuedItem ( [ # 0..* Contract Valued Item List # entity[x] : 0..1 Contract Valued Item Type. One of these 2 fhir:entity [ a fhir:CodeableConcept ; CodeableConcept ] fhir:entity [ a fhir:Reference ; Reference(Any) ] fhir:identifier [ Identifier ] ; # 0..1 Contract Valued Item Number fhir:effectiveTime [ dateTime ] ; # 0..1 Contract Valued Item Effective Tiem fhir:quantity [ Quantity(SimpleQuantity) ] ; # 0..1 Count of Contract Valued Items fhir:unitPrice [ Money ] ; # 0..1 Contract Valued Item fee, charge, or cost fhir:factor [ decimal ] ; # 0..1 Contract Valued Item Price Scaling Factor fhir:points [ decimal ] ; # 0..1 Contract Valued Item Difficulty Scaling Factor fhir:net [ Money ] ; # 0..1 Total Contract Valued Item Value fhir:payment [ string ] ; # 0..1 Terms of valuation fhir:paymentDate [ dateTime ] ; # 0..1 When payment is due fhir:responsible [ Reference(Organization|Patient|Practitioner|PractitionerRole|RelatedPerson) ] ; # 0..1 Who will make payment fhir:recipient [ Reference(Organization|Patient|Practitioner|PractitionerRole|RelatedPerson) ] ; # 0..1 Who will receive payment fhir:linkId ( [ string ] ... ) ; # 0..* Pointer to specific item fhir:securityLabelNumber ( [ unsignedInt ] ... ) ; # 0..* Security Labels that define affected terms ] ... ) ; ] ... ) ; fhir:action ( [ # 0..* Entity being ascribed responsibility fhir:doNotPerform [ boolean ] ; # 0..1 True if the term prohibits the action fhir:type [ CodeableConcept ] ; # 1..1 Type or form of the action fhir:subject ( [ # 0..* Entity of the action fhir:reference ( [ Reference(Device|Group|Organization|Patient|Practitioner|PractitionerRole|RelatedPerson) ] ... ) ; # 1..* Entity of the action fhir:role [ CodeableConcept ] ; # 0..1 Role type of the agent ] ... ) ; fhir:intent [ CodeableConcept ] ; # 1..1 Purpose for the Contract Term Action fhir:linkId ( [ string ] ... ) ; # 0..* Pointer to specific item fhir:status [ CodeableConcept ] ; # 1..1 State of the action fhir:context [ Reference(Encounter|EpisodeOfCare) ] ; # 0..1 Episode associated with action fhir:contextLinkId ( [ string ] ... ) ; # 0..* Pointer to specific item # occurrence[x] : 0..1 When action happens. One of these 3 fhir:occurrence [ a fhir:DateTime ; dateTime ] fhir:occurrence [ a fhir:Period ; Period ] fhir:occurrence [ a fhir:Timing ; Timing ] fhir:requester ( [ Reference(Device|Group|Organization|Patient|Practitioner|PractitionerRole|RelatedPerson) ] ... ) ; # 0..* Who asked for action fhir:requesterLinkId ( [ string ] ... ) ; # 0..* Pointer to specific item fhir:performerType ( [ CodeableConcept ] ... ) ; # 0..* Kind of service performer fhir:performerRole [ CodeableConcept ] ; # 0..1 Competency of the performer fhir:performer [ Reference(CareTeam|Device|Location|Organization|Patient|Practitioner|PractitionerRole| RelatedPerson|Substance) ] ; # 0..1 Actor that wil execute (or not) the action fhir:performerLinkId ( [ string ] ... ) ; # 0..* Pointer to specific item fhir:reason ( [ CodeableReference(Condition|DiagnosticReport|DocumentReference|Observation|Questionnaire| QuestionnaireResponse) ] ... ) ; # 0..* Why is action (not) needed? fhir:reasonLinkId ( [ string ] ... ) ; # 0..* Pointer to specific item fhir:note ( [ Annotation ] ... ) ; # 0..* Comments about the action fhir:securityLabelNumber ( [ unsignedInt ] ... ) ; # 0..* Action restriction numbers ] ... ) ; fhir:group ( [ See Contract.term ] ... ) ; # 0..* Nested Contract Term Group ] ... ) ; fhir:supportingInfo ( [ Reference(Any) ] ... ) ; # 0..* Extra Information fhir:relevantHistory ( [ Reference(Provenance) ] ... ) ; # 0..* Key event in Contract History fhir:signer ( [ # 0..* Contract Signatory fhir:type [ Coding ] ; # 1..1 Contract Signatory Role fhir:party [ Reference(Organization|Patient|Practitioner|PractitionerRole|RelatedPerson) ] ; # 1..1 Contract Signatory Party fhir:signature ( [ Signature ] ... ) ; # 1..* Contract Documentation Signature ] ... ) ; fhir:friendly ( [ # 0..* Contract Friendly Language # content[x] : 1..1 Easily comprehended representation of this Contract. One of these 2 fhir:content [ a fhir:Attachment ; Attachment ] fhir:content [ a fhir:Reference ; Reference(Composition|DocumentReference|QuestionnaireResponse) ] ] ... ) ; fhir:legal ( [ # 0..* Contract Legal Language # content[x] : 1..1 Contract Legal Text. One of these 2 fhir:content [ a fhir:Attachment ; Attachment ] fhir:content [ a fhir:Reference ; Reference(Composition|DocumentReference|QuestionnaireResponse) ] ] ... ) ; fhir:rule ( [ # 0..* Computable Contract Language # content[x] : 1..1 Computable Contract Rules. One of these 2 fhir:content [ a fhir:Attachment ; Attachment ] fhir:content [ a fhir:Reference ; Reference(DocumentReference) ] ] ... ) ; # legallyBinding[x] : 0..1 Binding Contract. One of these 2 fhir:legallyBinding [ a fhir:Attachment ; Attachment ] fhir:legallyBinding [ a fhir:Reference ; Reference(Composition|Contract|DocumentReference|QuestionnaireResponse) ] ]
Changes from both R4 and R4B
| Contract | |
| Contract.author |
|
| Contract.term.text |
|
| Contract.term.action.reason |
|
| Contract.term.action.reasonCode |
|
| Contract.term.action.reasonReference |
|
See the Full Difference for further information
This analysis is available for R4 as XML or JSON and for R4B as XML or JSON.
Additional definitions: Master Definition XML + JSON, XML Schema/Schematron + JSON Schema, ShEx (for Turtle) + see the extensions, the spreadsheet version & the dependency analysis
| Path | ValueSet | Type | Documentation |
|---|---|---|---|
| Contract.status | ContractResourceStatusCodes (a valid code from Contract Status) | Required | This value set contract specific codes for status. |
| Contract.legalState | ContractResourceLegalStateCodes (a valid code from Contract Legal State) | Extensible | This value set contract specific codes for status. |
| Contract.contentDerivative | ContractContentDerivationCodes | Example | This is an example set of Content Derivative type codes, which represent the minimal content derived from the basal information source at a specific stage in its lifecycle, which is sufficient to manage that source information, for example, in a repository, registry, processes and workflows, for making access control decisions, and providing query responses. |
| Contract.expirationType | ContractResourceExpirationTypeCodes (a valid code from Contract Expiration Type) | Example | This value set contract specific codes for status. |
| Contract.scope | ContractResourceScopeCodes (a valid code from Contract Scope) | Example | This value set contract specific codes for scope. |
| Contract.type | ContractTypeCodes | Example | This value set includes sample Contract Type codes. |
| Contract.subType | ContractSubtypeCodes | Example | This value set includes sample Contract Subtype codes. |
| Contract.contentDefinition.type | ContractResourceDefinitionTypeCodes (a valid code from Contract Definition Type) | Example | This value set contract specific codes for status. |
| Contract.contentDefinition.subType | ContractResourceDefinitionSubtypeCodes (a valid code from Contract Definition Subtype) | Example | This value set contract specific codes for status. |
| Contract.contentDefinition.publicationStatus | ContractResourcePublicationStatusCodes (a valid code from Contract Publication Status) | Required | This value set contract specific codes for status. |
| Contract.term.type | ContractTermTypeCodes | Example | This value set includes sample Contract Term Type codes. |
| Contract.term.subType | ContractTermSubtypeCodes | Example | This value set includes sample Contract Term SubType codes. |
| Contract.term.securityLabel.classification | ContractResourceScopeCodes (a valid code from Contract Security Classification) | Example | This value set contract specific codes for security classification. |
| Contract.term.securityLabel.category | ContractResourceScopeCodes (a valid code from Contract Security Category) | Example | This value set contract specific codes for security category. |
| Contract.term.securityLabel.control | ContractResourceSecurityControlCodes (a valid code from Contract Security Control) | Example | This value set contract specific codes for security control. |
| Contract.term.offer.party.role | ContractResourcePartyRoleCodes (a valid code from Contract Party Role) | Example | This value set contract specific codes for offer party participation. |
| Contract.term.offer.type | ContractTermTypeCodes | Example | This value set includes sample Contract Term Type codes. |
| Contract.term.offer.decision | ActConsentDirective |
Extensible | ActConsentDirective codes are used to specify the type of Consent Directive to which a Consent Directive Act conforms. |
| Contract.term.offer.decisionMode | ContractResourceDecisionModeCodes (a valid code from Contract Decision Mode) | Example | This value set contract specific codes for decision modes. |
| Contract.term.asset.scope | ContractResourceAssetScopeCodes (a valid code from Contract Asset Scope) | Example | This value set contract specific codes for asset scope. |
| Contract.term.asset.type | ContractResourceAssetTypeCodes (a valid code from Contract Asset Type) | Example | This value set contract specific codes for asset type. |
| Contract.term.asset.subtype | ContractResourceAssetSubTypeCodes (a valid code from Contract Asset Subtype) | Example | This value set contract specific codes for asset subtype. |
| Contract.term.asset.relationship | ConsentContentClass | Extensible | This value set includes the FHIR resource types, along with some other important content class codes |
| Contract.term.asset.context.code | ContractResourceAssetContextCodes (a valid code from Contract Asset Context) | Example | This value set contract specific codes for asset context. |
| Contract.term.asset.periodType | ContractResourceAssetAvailiabilityCodes (a valid code from Contract Asset Availability) | Example | This value set has asset availability codes. |
| Contract.term.action.type | ContractActionCodes | Example | This value set includes sample Contract Action codes. |
| Contract.term.action.subject.role | ContractActorRoleCodes | Example | This value set includes sample Contract Actor Role codes. |
| Contract.term.action.intent | PurposeOfUse |
Example | Supports communication of purpose of use at a general level. |
| Contract.term.action.status | ContractResourceActionStatusCodes (a valid code from Contract Action Status) | Example | This value set contract specific codes for action status. |
| Contract.term.action.performerType | ParticipationRoleType | Example | This FHIR value set is comprised of Actor participation Type codes, which can be used to value FHIR agents, actors, and other role elements. The codes are intended to express how the agent participated in some activity. Sometimes refered to the agent functional-role relative to the activity. |
| Contract.term.action.performerRole | SecurityRoleTypeExamples (a valid code from Example Codes for Security Structural Role) | Example | This value set contains example structural roles. In general, two types of roles can be distinguished: structural roles and functional roles. Structural Roles reflect human or organizational categories (hierarchies), and describe prerequisites, feasibilities, or competences for actions. Functional roles are bound to the realization or performance of actions. |
| Contract.term.action.reason | PurposeOfUse |
Example | Supports communication of purpose of use at a general level. |
| Contract.signer.type | ContractSignerTypeCodes | Preferred | This value set includes sample Contract Signer Type codes. |
Search parameters for this resource. See also the full list of search parameters for this resource, and check the Extensions registry for search parameters on extensions related to this resource. The common parameters also apply. See Searching for more information about searching in REST, messaging, and services.
| Name | Type | Description | Expression | In Common |
| authority | reference | The authority of the contract | Contract.authority (Organization) |
|
| domain | reference | The domain of the contract | Contract.domain (Location) |
|
| identifier | token | The identity of the contract | Contract.identifier | 59 Resources |
| instantiates | uri | A source definition of the contract | Contract.instantiatesUri | |
| issued | date | The date/time the contract was issued | Contract.issued | |
| patient | reference | The identity of the subject of the contract (if a patient) | Contract.subject.where(resolve() is Patient) (Patient) |
61 Resources |
| signer | reference | Contract Signatory Party | Contract.signer.party (Practitioner, Organization, Patient, PractitionerRole, RelatedPerson) |
|
| status | token | The status of the contract | Contract.status | |
| subject | reference | The identity of the subject of the contract | Contract.subject (Any) |
|
| url | uri | The basal contract definition | Contract.url |