Local Build (david_otasek)

This is your Local Build of FHIR.
See the Directory of published versions for published versions icon

13.11 Resource Contract - Content

Financial Management icon Work GroupMaturity Level: 1 Trial UseSecurity Category: Patient Compartments: Patient

Legally enforceable, formally recorded unilateral or bilateral directive i.e., a policy or agreement.

This resource allows for the instantiation of various types of legally enforceable agreements or policies as shareable, consumable, and executable artifacts as well as precursory content upon which instances may be based or derivative artifacts supporting management of their basal instance. The resource is general enough to encode broad range of legal artifacts such as:

  • A Contract instance, which may undergo legal state transitions during its formation.
  • Templates for or agreed upon instances of rules, obligations, and prohibitions.
  • An organizational or jurisdictional policy, for example, for establishing rules of conduct or obligations necessary to achieve societal goods. Or it may encode a contract instance, which may be accepted by one party in exchange of considerations offered by another party.
  • A derivative of a contract instance for purposes of workflow management of the agreement, e.g., for retrieval or indication of agreed upon terms, such as entities allowed to exchange governed assets.

Contracts are promises or understandings that are enforceable by law in case of any violation or breech by any involved party or organization. A Contract instance may be a unilateral mandate such as a policy, or a unilateral, bilateral, or multilateral agreement, which impacts the influence of the parties over the terms of the agreement, and the burdens and risks incurred.

Contract Resource may be typed to support multiple types of domain policies and contractual agreements, and specializations of those types.

A Contract instance must include at least one term with an offer, which obligates the offerer to or not to do, perform, or effectuate some action in exchange for some consideration in return from the offeree, e.g., another obligatory action or non-action, or an asset.

The Contract action element follows the Request Pattern to describe the proposal, plan, or order to effectuate the obligatory service or activity specified in a term’s offer. The Contract action may reference and specify the roles for one or more target entities, the requesters, and performers. By following the Request Pattern, the Contract provides the criteria needed to assess whether the contract obligations have been enforced, for example, in the case of a privacy policy, by an access control system.

The Contract asset element supports detailed description of the consideration being exchanged in a Contract instance or the satisfaction of a policy imperative such as the obligation to render aid as required by local law.

The Contract valuedItem element supports detailed description of the monetary worth of a Contract asset being marketed, the price of products being sold, or the property taxes required under a jurisdictional tax law.

A Contract may be used as a content derivative, which contains the minimal content derived from the basal information source at a specific stage in its lifecycle, which is needed for management and communications about the basal information source. For example, the metadata used to register a Contract’s characteristics and retrieval address in a federated registry/repository exchange ecosystem.

In addition to other uses of derivatives, the Contract Resource may function simply as the computable representation of the executed contract, which may be the attached to the Contract Resource as the 'legally binding' scanned paper contract attachment or referenced location, or as the 'friendly' electronic form such as an html page or a QuestionnaireResponse.

By using the Contract linkID elements, which are associated with key Contract elements, a Contract Resource may be automatically populated with the values expressed in a related QuestionnaireResponse.

Note that the Contract Resource may be considered the legally binding contract only if it is intended to be the sole 'executed' encoding of this contract, and includes the legally binding signatures. I.e., even if the Contract Resource is populated based on content in a hard-copy contract or an electronic contract form intended to collect both the content and the signature of relevant parties to the contract, if contracting parties have agreed or acknowledged that the Contract Resource conveys the binding and enforceable legal contract and that it is fully traceable to the forms used to collect its content, meeting the legal concept of being within the 'four corners of a contract', i.e., that the meaning of the contract, will, or deed is represented solely by this instance of the Contract Resource. This usage could be implemented with digital ledger technology to form a 'smart contract' to the extent that an instance supports elements critical to computable algorithms intended to achieve some output.

Where the Consent resource applies, the Consent resource should be used. Where a Contract exists for a consent directive then if a Consent for this also exists the Consent shall reference the Contract.

  • Contracts are used to record in machine processible form a legal agreement between parties

Implementers should be familiar with legal concepts, Ricardian Contracts icon and have a general knowledge of recording agreements.

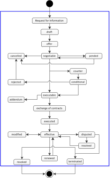
This Resource supports tracking of the progress of a Contract instance during its lifecycle as a 'legal instrument' from inception as a draft, possibly based on a definitional contract template to negotiations and the various permutation on term elements that may occur, on to execution. Then it follows the Contract as enforceable obligations, which may be breached, disputed, or modified, until the Contract reaches renewal, termination, or revocation. This is flow is orthogonal to the Contract.status, which tracks the progress of the documentation of the Contract whether it is definitional, a derivative, or an instance. The legal state value set specifies the characteristics of these states based on legal definitions.

Legal State Machine

Structure

NameFlagsCard.TypeDescription & Constraints    Filter: Filtersdoco
.. Contract TU DomainResource Legal Agreement

Elements defined in Ancestors: id, meta, implicitRules, language, text, contained, extension, modifierExtension
... identifier Σ 0..* Identifier Contract number

... url 0..1 uri Basal definition
... version Σ 0..1 string Business edition
... status ?!Σ 0..1 code amended | appended | cancelled | disputed | entered-in-error | executable +
Binding: Contract Resource Status Codes (Required)
... legalState 0..1 CodeableConcept Negotiation status
Binding: Contract Resource Legal State codes (Extensible)
... instantiatesCanonical 0..1 Reference(Contract) Source Contract Definition
... instantiatesUri 0..1 uri External Contract Definition
... contentDerivative 0..1 CodeableConcept Content derived from the basal information
Binding: Contract Content Derivation Codes (Example)
... issued Σ 0..1 dateTime When this Contract was issued
... applies Σ 0..1 Period Effective time
... expirationType 0..1 CodeableConcept Contract cessation cause
Binding: Contract Resource Expiration Type codes (Example)
... subject Σ 0..* Reference(Any) Contract Target Entity

... authority 0..* Reference(Organization) Authority under which this Contract has standing

... domain 0..* Reference(Location) A sphere of control governed by an authoritative jurisdiction, organization, or person

... site 0..* Reference(Location) Specific Location

... name Σ 0..1 string Computer friendly designation
... title Σ 0..1 string Human Friendly name
... subtitle 0..1 string Subordinate Friendly name
... alias 0..* string Acronym or short name

... author 0..1 Reference(Patient | Practitioner | PractitionerRole | Organization) Source of Contract
... scope 0..1 CodeableConcept Range of Legal Concerns
Binding: Contract Resource Scope codes (Example)
... topic[x] 0..1 Focus of contract interest
.... topicCodeableConcept CodeableConcept
.... topicReference Reference(Any)
... type Σ 0..1 CodeableConcept Legal instrument category
Binding: Contract Type Codes (Example)
... subType Σ 0..* CodeableConcept Subtype within the context of type
Binding: Contract Subtype Codes (Example)

... contentDefinition 0..1 BackboneElement Contract precursor content
.... type 1..1 CodeableConcept Content structure and use
Binding: Contract Resource Definition Type codes (Example)
.... subType 0..1 CodeableConcept Detailed Content Type Definition
Binding: Contract Resource Definition Subtype codes (Example)
.... publisher 0..1 Reference(Practitioner | PractitionerRole | Organization) Publisher Entity
.... publicationDate 0..1 dateTime When published
.... publicationStatus 1..1 code amended | appended | cancelled | disputed | entered-in-error | executable +
Binding: Contract Resource Publication Status codes (Required)
.... copyright 0..1 markdown Publication Ownership
... term 0..* BackboneElement Contract Term List

.... identifier Σ 0..1 Identifier Contract Term Number
.... issued Σ 0..1 dateTime Contract Term Issue Date Time
.... applies Σ 0..1 Period Contract Term Effective Time
.... topic[x] 0..1 Term Concern
..... topicCodeableConcept CodeableConcept
..... topicReference Reference(Any)
.... type 0..1 CodeableConcept Contract Term Type or Form
Binding: Contract Term Type Codes (Example)
.... subType 0..1 CodeableConcept Contract Term Type specific classification
Binding: Contract Term Subtype Codes (Example)
.... text Σ 0..1 string Term Statement
.... securityLabel 0..* BackboneElement Protection for the Term

..... number 0..* unsignedInt Link to Security Labels

..... classification 1..1 Coding Confidentiality Protection
Binding: Contract Resource Scope codes (Example)
..... category 0..* Coding Applicable Policy
Binding: Contract Resource Scope codes (Example)

..... control 0..* Coding Handling Instructions
Binding: Contract Resource Security Control codes (Example)

.... offer 1..1 BackboneElement Context of the Contract term
..... identifier 0..* Identifier Offer business ID

..... party 0..* BackboneElement Offer Recipient

...... reference 1..* Reference(Patient | RelatedPerson | Practitioner | PractitionerRole | Device | Group | Organization) Referenced entity

...... role 1..1 CodeableConcept Participant engagement type
Binding: Contract Resource Party Role codes (Example)
..... topic Σ 0..1 Reference(Any) Negotiable offer asset
..... type 0..1 CodeableConcept Contract Offer Type or Form
Binding: Contract Term Type Codes (Example)
..... decision 0..1 CodeableConcept Accepting party choice
Binding: ActConsentDirective icon (Extensible)
..... decisionMode 0..* CodeableConcept How decision is conveyed
Binding: Contract Resource Decision Mode codes (Example)

..... answer 0..* BackboneElement Response to offer text

...... value[x] 1..1 The actual answer response
....... valueBoolean boolean
....... valueDecimal decimal
....... valueInteger integer
....... valueDate date
....... valueDateTime dateTime
....... valueTime time
....... valueString string
....... valueUri uri
....... valueAttachment Attachment
....... valueCoding Coding
....... valueQuantity Quantity
....... valueReference Reference(Any)
..... text 0..1 string Human readable offer text
..... linkId 0..* string Pointer to text

..... securityLabelNumber 0..* unsignedInt Offer restriction numbers

.... asset 0..* BackboneElement Contract Term Asset List

..... scope 0..1 CodeableConcept Range of asset
Binding: Contract Resource Asset Scope codes (Example)
..... type 0..* CodeableConcept Asset category
Binding: Contract Resource Asset Type codes (Example)

..... typeReference 0..* Reference(Any) Associated entities

..... subtype 0..* CodeableConcept Asset sub-category
Binding: Contract Resource Asset Sub-Type codes (Example)

..... relationship 0..1 Coding Kinship of the asset
Binding: Consent Content Class (Extensible)
..... context 0..* BackboneElement Circumstance of the asset

...... reference 0..1 Reference(Any) Creator,custodian or owner
...... code 0..* CodeableConcept Codeable asset context
Binding: Contract Resource Asset Context codes (Example)

...... text 0..1 string Context description
..... condition 0..1 string Quality desctiption of asset
..... periodType 0..* CodeableConcept Asset availability types
Binding: Contract Resource Asset Availiability codes (Example)

..... period 0..* Period Time period of the asset

..... usePeriod 0..* Period Time period

..... text 0..1 string Asset clause or question text
..... linkId 0..* string Pointer to asset text

..... answer 0..* see answer Response to assets

..... securityLabelNumber 0..* unsignedInt Asset restriction numbers

..... valuedItem 0..* BackboneElement Contract Valued Item List

...... entity[x] 0..1 Contract Valued Item Type
....... entityCodeableConcept CodeableConcept
....... entityReference Reference(Any)
...... identifier 0..1 Identifier Contract Valued Item Number
...... effectiveTime 0..1 dateTime Contract Valued Item Effective Tiem
...... quantity 0..1 SimpleQuantity Count of Contract Valued Items
...... unitPrice 0..1 Money Contract Valued Item fee, charge, or cost
...... factor 0..1 decimal Contract Valued Item Price Scaling Factor
...... points 0..1 decimal Contract Valued Item Difficulty Scaling Factor
...... net 0..1 Money Total Contract Valued Item Value
...... payment 0..1 string Terms of valuation
...... paymentDate 0..1 dateTime When payment is due
...... responsible 0..1 Reference(Organization | Patient | Practitioner | PractitionerRole | RelatedPerson) Who will make payment
...... recipient 0..1 Reference(Organization | Patient | Practitioner | PractitionerRole | RelatedPerson) Who will receive payment
...... linkId 0..* string Pointer to specific item

...... securityLabelNumber 0..* unsignedInt Security Labels that define affected terms

.... action 0..* BackboneElement Entity being ascribed responsibility

..... doNotPerform ?! 0..1 boolean True if the term prohibits the action
..... type 1..1 CodeableConcept Type or form of the action
Binding: Contract Action Codes (Example)
..... subject 0..* BackboneElement Entity of the action

...... reference 1..* Reference(Patient | RelatedPerson | Practitioner | PractitionerRole | Device | Group | Organization) Entity of the action

...... role 0..1 CodeableConcept Role type of the agent
Binding: Contract Actor Role Codes (Example)
..... intent 1..1 CodeableConcept Purpose for the Contract Term Action
Binding: PurposeOfUse icon (Example)
..... linkId 0..* string Pointer to specific item

..... status 1..1 CodeableConcept State of the action
Binding: Contract Resource Action Status codes (Example)
..... context 0..1 Reference(Encounter | EpisodeOfCare) Episode associated with action
..... contextLinkId 0..* string Pointer to specific item

..... occurrence[x] 0..1 When action happens
...... occurrenceDateTime dateTime
...... occurrencePeriod Period
...... occurrenceTiming Timing
..... requester 0..* Reference(Patient | RelatedPerson | Practitioner | PractitionerRole | Device | Group | Organization) Who asked for action

..... requesterLinkId 0..* string Pointer to specific item

..... performerType 0..* CodeableConcept Kind of service performer
Binding: Participation Role Type (Example)

..... performerRole 0..1 CodeableConcept Competency of the performer
Binding: Security Role Type (Example)
..... performer 0..1 Reference(RelatedPerson | Patient | Practitioner | PractitionerRole | CareTeam | Device | Substance | Organization | Location) Actor that wil execute (or not) the action
..... performerLinkId 0..* string Pointer to specific item

..... reason 0..* CodeableReference(Condition | Observation | DiagnosticReport | DocumentReference | Questionnaire | QuestionnaireResponse) Why is action (not) needed?
Binding: PurposeOfUse icon (Example)

..... reasonLinkId 0..* string Pointer to specific item

..... note 0..* Annotation Comments about the action

..... securityLabelNumber 0..* unsignedInt Action restriction numbers

.... group 0..* see term Nested Contract Term Group

... supportingInfo 0..* Reference(Any) Extra Information

... relevantHistory 0..* Reference(Provenance) Key event in Contract History

... signer 0..* BackboneElement Contract Signatory

.... type 1..1 Coding Contract Signatory Role
Binding: Contract Signer Type Codes (Preferred)
.... party 1..1 Reference(Organization | Patient | Practitioner | PractitionerRole | RelatedPerson) Contract Signatory Party
.... signature 1..* Signature Contract Documentation Signature

... friendly 0..* BackboneElement Contract Friendly Language

.... content[x] 1..1 Easily comprehended representation of this Contract
..... contentAttachment Attachment
..... contentReference Reference(Composition | DocumentReference | QuestionnaireResponse)
... legal 0..* BackboneElement Contract Legal Language

.... content[x] 1..1 Contract Legal Text
..... contentAttachment Attachment
..... contentReference Reference(Composition | DocumentReference | QuestionnaireResponse)
... rule 0..* BackboneElement Computable Contract Language

.... content[x] 1..1 Computable Contract Rules
..... contentAttachment Attachment
..... contentReference Reference(DocumentReference)
... legallyBinding[x] 0..1 Binding Contract
.... legallyBindingAttachment Attachment
.... legallyBindingReference Reference(Composition | DocumentReference | QuestionnaireResponse | Contract)

doco Documentation for this format icon

See the Extensions for this resource

UML Diagram (Legend)

Contract (DomainResource)Unique identifier for this Contract or a derivative that references a Source Contractidentifier : Identifier [0..*]Canonical identifier for this contract, represented as a URI (globally unique)url : uri [0..1]An edition identifier used for business purposes to label business significant variantsversion : string [0..1]The status of the resource instance (this element modifies the meaning of other elements)status : code [0..1] « null (Strength=Required)ContractResourceStatusCodes! »Legal states of the formation of a legal instrument, which is a formally executed written document that can be formally attributed to its author, records and formally expresses a legally enforceable act, process, or contractual duty, obligation, or right, and therefore evidences that act, process, or agreementlegalState : CodeableConcept [0..1] « null (Strength=Extensible) ContractResourceLegalStateCod...+ »The URL pointing to a FHIR-defined Contract Definition that is adhered to in whole or part by this ContractinstantiatesCanonical : Reference [0..1] « Contract »The URL pointing to an externally maintained definition that is adhered to in whole or in part by this ContractinstantiatesUri : uri [0..1]The minimal content derived from the basal information source at a specific stage in its lifecyclecontentDerivative : CodeableConcept [0..1] « null (Strength=Example) ContractContentDerivationCodes?? »When this Contract was issuedissued : dateTime [0..1]Relevant time or time-period when this Contract is applicableapplies : Period [0..1]Event resulting in discontinuation or termination of this Contract instance by one or more parties to the contractexpirationType : CodeableConcept [0..1] « null (Strength=Example) ContractResourceExpirationTyp...?? »The target entity impacted by or of interest to parties to the agreementsubject : Reference [0..*] « Any »A formally or informally recognized grouping of people, principals, organizations, or jurisdictions formed for the purpose of achieving some form of collective action such as the promulgation, administration and enforcement of contracts and policiesauthority : Reference [0..*] « Organization »Recognized governance framework or system operating with a circumscribed scope in accordance with specified principles, policies, processes or procedures for managing rights, actions, or behaviors of parties or principals relative to resourcesdomain : Reference [0..*] « Location »Sites in which the contract is complied with, exercised, or in forcesite : Reference [0..*] « Location »A natural language name identifying this Contract definition, derivative, or instance in any legal state. Provides additional information about its content. This name should be usable as an identifier for the module by machine processing applications such as code generationname : string [0..1]A short, descriptive, user-friendly title for this Contract definition, derivative, or instance in any legal statetitle : string [0..1]A more detailed or qualifying explanatory or alternate user-friendly title for this Contract definition, derivative, or instance in any legal statesubtitle : string [0..1]Alternative representation of the title for this Contract definition, derivative, or instance in any legal state., e.g., a domain specific contract number related to legislationalias : string [0..*]The individual or organization that authored the Contract definition, derivative, or instance in any legal stateauthor : Reference [0..1] « Patient|Practitioner|PractitionerRole| Organization »A selector of legal concerns for this Contract definition, derivative, or instance in any legal statescope : CodeableConcept [0..1] « null (Strength=Example)ContractResourceScopeCodes?? »Narrows the range of legal concerns to focus on the achievement of specific contractual objectivestopic[x] : DataType [0..1] « CodeableConcept|Reference(Any) »A high-level category for the legal instrument, whether constructed as a Contract definition, derivative, or instance in any legal state. Provides additional information about its content within the context of the Contract's scope to distinguish the kinds of systems that would be interested in the contracttype : CodeableConcept [0..1] « null (Strength=Example)ContractTypeCodes?? »Sub-category for the Contract that distinguishes the kinds of systems that would be interested in the Contract within the context of the Contract's scopesubType : CodeableConcept [0..*] « null (Strength=Example)ContractSubtypeCodes?? »Information that may be needed by/relevant to the performer in their execution of this term actionsupportingInfo : Reference [0..*] « Any »Links to Provenance records for past versions of this Contract definition, derivative, or instance, which identify key state transitions or updates that are likely to be relevant to a user looking at the current version of the Contract. The Provenance.entity indicates the target that was changed in the update (see [Provenance.entity](provenance-definitions.html#Provenance.entity))relevantHistory : Reference [0..*] « Provenance »Legally binding Contract: This is the signed and legally recognized representation of the Contract, which is considered the "source of truth" and which would be the basis for legal action related to enforcement of this ContractlegallyBinding[x] : DataType [0..1] « Attachment|Reference( Composition|DocumentReference|QuestionnaireResponse|Contract) »ContentDefinitionPrecusory content structure and use, i.e., a boilerplate, template, application for a contract such as an insurance policy or benefits under a program, e.g., workers compensationtype : CodeableConcept [1..1] « null (Strength=Example)ContractResourceDefinitionTyp...?? »Detailed Precusory content typesubType : CodeableConcept [0..1] « null (Strength=Example)ContractResourceDefinitionSub...?? »The individual or organization that published the Contract precursor contentpublisher : Reference [0..1] « Practitioner|PractitionerRole| Organization »The date (and optionally time) when the contract was last significantly changed. The date must change when the business version changes and it must change if the status code changes. In addition, it should change when the substantive content of the contract changespublicationDate : dateTime [0..1]amended | appended | cancelled | disputed | entered-in-error | executable +publicationStatus : code [1..1] « null (Strength=Required)ContractResourcePublicationSt...! »A copyright statement relating to Contract precursor content. Copyright statements are generally legal restrictions on the use and publishing of the Contract precursor contentcopyright : markdown [0..1]TermUnique identifier for this particular Contract Provisionidentifier : Identifier [0..1]When this Contract Provision was issuedissued : dateTime [0..1]Relevant time or time-period when this Contract Provision is applicableapplies : Period [0..1]The entity that the term applies totopic[x] : DataType [0..1] « CodeableConcept|Reference(Any) »A legal clause or condition contained within a contract that requires one or both parties to perform a particular requirement by some specified time or prevents one or both parties from performing a particular requirement by some specified timetype : CodeableConcept [0..1] « null (Strength=Example)ContractTermTypeCodes?? »A specialized legal clause or condition based on overarching contract typesubType : CodeableConcept [0..1] « null (Strength=Example)ContractTermSubtypeCodes?? »Statement of a provision in a policy or a contracttext : string [0..1]SecurityLabelNumber used to link this term or term element to the applicable Security Labelnumber : unsignedInt [0..*]Security label privacy tag that specifies the level of confidentiality protection required for this term and/or term elementsclassification : Coding [1..1] « null (Strength=Example)ContractResourceScopeCodes?? »Security label privacy tag that specifies the applicable privacy and security policies governing this term and/or term elementscategory : Coding [0..*] « null (Strength=Example)ContractResourceScopeCodes?? »Security label privacy tag that specifies the manner in which term and/or term elements are to be protectedcontrol : Coding [0..*] « null (Strength=Example)ContractResourceSecurityContr...?? »ContractOfferUnique identifier for this particular Contract Provisionidentifier : Identifier [0..*]The owner of an asset has the residual control rights over the asset: the right to decide all usages of the asset in any way not inconsistent with a prior contract, custom, or law (Hart, 1995, p. 30)topic : Reference [0..1] « Any »Type of Contract Provision such as specific requirements, purposes for actions, obligations, prohibitions, e.g. life time maximum benefittype : CodeableConcept [0..1] « null (Strength=Example)ContractTermTypeCodes?? »Type of choice made by accepting party with respect to an offer made by an offeror/ granteedecision : CodeableConcept [0..1] « null (Strength=Extensible)ActConsentDirective+ »How the decision about a Contract was conveyeddecisionMode : CodeableConcept [0..*] « null (Strength=Example) ContractResourceDecisionModeC...?? »Human readable form of this Contract Offertext : string [0..1]The id of the clause or question text of the offer in the referenced questionnaire/responselinkId : string [0..*]Security labels that protects the offersecurityLabelNumber : unsignedInt [0..*]ContractPartyParticipant in the offerreference : Reference [1..*] « Patient|RelatedPerson|Practitioner| PractitionerRole|Device|Group|Organization »How the party participates in the offerrole : CodeableConcept [1..1] « null (Strength=Example)ContractResourcePartyRoleCodes?? »AnswerResponse to an offer clause or question text, which enables selection of values to be agreed to, e.g., the period of participation, the date of occupancy of a rental, warranty duration, or whether biospecimen may be used for further researchvalue[x] : DataType [1..1] « boolean|decimal|integer|date|dateTime| time|string|uri|Attachment|Coding|Quantity|Reference(Any) »ContractAssetDifferentiates the kind of the asset scope : CodeableConcept [0..1] « null (Strength=Example)ContractResourceAssetScopeCod...?? »Target entity type about which the term may be concernedtype : CodeableConcept [0..*] « null (Strength=Example)ContractResourceAssetTypeCodes?? »Associated entitiestypeReference : Reference [0..*] « Any »May be a subtype or part of an offered assetsubtype : CodeableConcept [0..*] « null (Strength=Example)ContractResourceAssetSubTypeC...?? »Specifies the applicability of the term to an asset resource instance, and instances it refers to or instances that refer to it, and/or are owned by the offereerelationship : Coding [0..1] « null (Strength=Extensible)ConsentContentClass+ »Description of the quality and completeness of the asset that may be a factor in its valuationcondition : string [0..1]Type of Asset availability for use or ownershipperiodType : CodeableConcept [0..*] « null (Strength=Example) ContractResourceAssetAvailiab...?? »Asset relevant contractual time periodperiod : Period [0..*]Time period of asset useusePeriod : Period [0..*]Clause or question text (Prose Object) concerning the asset in a linked form, such as a QuestionnaireResponse used in the formation of the contracttext : string [0..1]Id [identifier??] of the clause or question text about the asset in the referenced form or QuestionnaireResponselinkId : string [0..*]Security labels that protects the assetsecurityLabelNumber : unsignedInt [0..*]AssetContextAsset context reference may include the creator, custodian, or owning Person or Organization (e.g., bank, repository), location held, e.g., building, jurisdictionreference : Reference [0..1] « Any »Coded representation of the context generally or of the Referenced entity, such as the asset holder type or locationcode : CodeableConcept [0..*] « null (Strength=Example)ContractResourceAssetContextC...?? »Context descriptiontext : string [0..1]ValuedItemSpecific type of Contract Valued Item that may be pricedentity[x] : DataType [0..1] « CodeableConcept|Reference(Any) »Identifies a Contract Valued Item instanceidentifier : Identifier [0..1]Indicates the time during which this Contract ValuedItem information is effectiveeffectiveTime : dateTime [0..1]Specifies the units by which the Contract Valued Item is measured or counted, and quantifies the countable or measurable Contract Valued Item instancesquantity : Quantity(SimpleQuantity) [0..1]A Contract Valued Item unit valuation measureunitPrice : Money [0..1]A real number that represents a multiplier used in determining the overall value of the Contract Valued Item delivered. The concept of a Factor allows for a discount or surcharge multiplier to be applied to a monetary amountfactor : decimal [0..1]An amount that expresses the weighting (based on difficulty, cost and/or resource intensiveness) associated with the Contract Valued Item delivered. The concept of Points allows for assignment of point values for a Contract Valued Item, such that a monetary amount can be assigned to each pointpoints : decimal [0..1]Expresses the product of the Contract Valued Item unitQuantity and the unitPriceAmt. For example, the formula: unit Quantity * unit Price (Cost per Point) * factor Number * points = net Amount. Quantity, factor and points are assumed to be 1 if not suppliednet : Money [0..1]Terms of valuationpayment : string [0..1]When payment is duepaymentDate : dateTime [0..1]Who will make paymentresponsible : Reference [0..1] « Organization|Patient|Practitioner| PractitionerRole|RelatedPerson »Who will receive paymentrecipient : Reference [0..1] « Organization|Patient|Practitioner| PractitionerRole|RelatedPerson »Id of the clause or question text related to the context of this valuedItem in the referenced form or QuestionnaireResponselinkId : string [0..*]A set of security labels that define which terms are controlled by this conditionsecurityLabelNumber : unsignedInt [0..*]ActionTrue if the term prohibits the action (this element modifies the meaning of other elements)doNotPerform : boolean [0..1]Activity or service obligation to be done or not done, performed or not performed, effectuated or not by this Contract termtype : CodeableConcept [1..1] « null (Strength=Example)ContractActionCodes?? »Reason or purpose for the action stipulated by this Contract Provisionintent : CodeableConcept [1..1] « null (Strength=Example)PurposeOfUse?? »Id [identifier??] of the clause or question text related to this action in the referenced form or QuestionnaireResponselinkId : string [0..*]Current state of the term actionstatus : CodeableConcept [1..1] « null (Strength=Example)ContractResourceActionStatusC...?? »Encounter or Episode with primary association to the specified term activitycontext : Reference [0..1] « Encounter|EpisodeOfCare »Id [identifier??] of the clause or question text related to the requester of this action in the referenced form or QuestionnaireResponsecontextLinkId : string [0..*]When action happensoccurrence[x] : DataType [0..1] « dateTime|Period|Timing »Who or what initiated the action and has responsibility for its activationrequester : Reference [0..*] « Patient|RelatedPerson|Practitioner| PractitionerRole|Device|Group|Organization »Id [identifier??] of the clause or question text related to the requester of this action in the referenced form or QuestionnaireResponserequesterLinkId : string [0..*]The type of individual that is desired or required to perform or not perform the actionperformerType : CodeableConcept [0..*] « null (Strength=Example)ParticipationRoleType?? »The type of role or competency of an individual desired or required to perform or not perform the actionperformerRole : CodeableConcept [0..1] « null (Strength=Example)SecurityRoleType?? »Indicates who or what is being asked to perform (or not perform) the ctionperformer : Reference [0..1] « RelatedPerson|Patient|Practitioner| PractitionerRole|CareTeam|Device|Substance|Organization| Location »Id [identifier??] of the clause or question text related to the reason type or reference of this action in the referenced form or QuestionnaireResponseperformerLinkId : string [0..*]Rationale for the action to be performed or not performed. Describes why the action is permitted or prohibited. Either a coded concept, or another resource whose existence justifies permitting or not permitting this actionreason : CodeableReference [0..*] « Condition|Observation| DiagnosticReport|DocumentReference|Questionnaire| QuestionnaireResponse; null (Strength=Example)PurposeOfUse?? »Id [identifier??] of the clause or question text related to the reason type or reference of this action in the referenced form or QuestionnaireResponsereasonLinkId : string [0..*]Comments made about the term action made by the requester, performer, subject or other participantsnote : Annotation [0..*]Security labels that protects the actionsecurityLabelNumber : unsignedInt [0..*]ActionSubjectThe entity the action is performed or not performed on or forreference : Reference [1..*] « Patient|RelatedPerson|Practitioner| PractitionerRole|Device|Group|Organization »Role type of agent assigned roles in this Contractrole : CodeableConcept [0..1] « null (Strength=Example)ContractActorRoleCodes?? »SignatoryRole of this Contract signer, e.g. notary, granteetype : Coding [1..1] « null (Strength=Preferred)ContractSignerTypeCodes? »Party which is a signator to this Contractparty : Reference [1..1] « Organization|Patient|Practitioner| PractitionerRole|RelatedPerson »Legally binding Contract DSIG signature contents in Base64signature : Signature [1..*]FriendlyLanguageHuman readable rendering of this Contract in a format and representation intended to enhance comprehension and ensure understandabilitycontent[x] : DataType [1..1] « Attachment|Reference(Composition| DocumentReference|QuestionnaireResponse) »LegalLanguageContract legal text in human renderable formcontent[x] : DataType [1..1] « Attachment|Reference(Composition| DocumentReference|QuestionnaireResponse) »ComputableLanguageComputable Contract conveyed using a policy rule language (e.g. XACML, DKAL, SecPal)content[x] : DataType [1..1] « Attachment|Reference( DocumentReference) »Precusory content developed with a focus and intent of supporting the formation a Contract instance, which may be associated with and transformable into a ContractcontentDefinition[0..1]Security labels that protect the handling of information about the term and its elements, which may be specifically identifiedsecurityLabel[0..*]Offer Recipientparty[0..*]Response to offer textanswer[0..*]The matter of concern in the context of this provision of the agrementoffer[1..1]Circumstance of the assetcontext[0..*]Response to assetsanswer[0..*]Contract Valued Item ListvaluedItem[0..*]Contract Term Asset Listasset[0..*]Entity of the actionsubject[0..*]An actor taking a role in an activity for which it can be assigned some degree of responsibility for the activity taking placeaction[0..*]Nested group of Contract Provisionsgroup[0..*]One or more Contract Provisions, which may be related and conveyed as a group, and may contain nested groupsterm[0..*]Parties with legal standing in the Contract, including the principal parties, the grantor(s) and grantee(s), which are any person or organization bound by the contract, and any ancillary parties, which facilitate the execution of the contract such as a notary or witnesssigner[0..*]The "patient friendly language" versionof the Contract in whole or in parts. "Patient friendly language" means the representation of the Contract and Contract Provisions in a manner that is readily accessible and understandable by a layperson in accordance with best practices for communication styles that ensure that those agreeing to or signing the Contract understand the roles, actions, obligations, responsibilities, and implication of the agreementfriendly[0..*]List of Legal expressions or representations of this Contractlegal[0..*]List of Computable Policy Rule Language Representations of this Contractrule[0..*]

XML Template

<Contract xmlns="http://hl7.org/fhir"> doco
 <!-- from Resource: id, meta, implicitRules, and language -->
 <!-- from DomainResource: text, contained, extension, and modifierExtension -->
 <identifier><!-- 0..* Identifier Contract number --></identifier>
 <url value="[uri]"/><!-- 0..1 Basal definition -->
 <version value="[string]"/><!-- 0..1 Business edition -->
 <status value="[code]"/><!-- 0..1 amended | appended | cancelled | disputed | entered-in-error | executable + -->
 <legalState><!-- 0..1 CodeableConcept Negotiation status --></legalState>
 <instantiatesCanonical><!-- 0..1 Reference(Contract) Source Contract Definition --></instantiatesCanonical>
 <instantiatesUri value="[uri]"/><!-- 0..1 External Contract Definition -->
 <contentDerivative><!-- 0..1 CodeableConcept Content derived from the basal information --></contentDerivative>
 <issued value="[dateTime]"/><!-- 0..1 When this Contract was issued -->
 <applies><!-- 0..1 Period Effective time --></applies>
 <expirationType><!-- 0..1 CodeableConcept Contract cessation cause --></expirationType>
 <subject><!-- 0..* Reference(Any) Contract Target Entity --></subject>
 <authority><!-- 0..* Reference(Organization) Authority under which this Contract has standing --></authority>
 <domain><!-- 0..* Reference(Location) A sphere of control governed by an authoritative jurisdiction, organization, or person --></domain>
 <site><!-- 0..* Reference(Location) Specific Location --></site>
 <name value="[string]"/><!-- 0..1 Computer friendly designation -->
 <title value="[string]"/><!-- 0..1 Human Friendly name -->
 <subtitle value="[string]"/><!-- 0..1 Subordinate Friendly name -->
 <alias value="[string]"/><!-- 0..* Acronym or short name -->
 <author><!-- 0..1 Reference(Organization|Patient|Practitioner|PractitionerRole) Source of Contract --></author>
 <scope><!-- 0..1 CodeableConcept Range of Legal Concerns --></scope>
 <topic[x]><!-- 0..1 CodeableConcept|Reference(Any) Focus of contract interest --></topic[x]>
 <type><!-- 0..1 CodeableConcept Legal instrument category --></type>
 <subType><!-- 0..* CodeableConcept Subtype within the context of type --></subType>
 <contentDefinition>  <!-- 0..1 Contract precursor content -->
  <type><!-- 1..1 CodeableConcept Content structure and use --></type>
  <subType><!-- 0..1 CodeableConcept Detailed Content Type Definition --></subType>
  <publisher><!-- 0..1 Reference(Organization|Practitioner|PractitionerRole) Publisher Entity --></publisher>
  <publicationDate value="[dateTime]"/><!-- 0..1 When published -->
  <publicationStatus value="[code]"/><!-- 1..1 amended | appended | cancelled | disputed | entered-in-error | executable + -->
  <copyright value="[markdown]"/><!-- 0..1 Publication Ownership -->
 </contentDefinition>
 <term>  <!-- 0..* Contract Term List -->
  <identifier><!-- 0..1 Identifier Contract Term Number --></identifier>
  <issued value="[dateTime]"/><!-- 0..1 Contract Term Issue Date Time -->
  <applies><!-- 0..1 Period Contract Term Effective Time --></applies>
  <topic[x]><!-- 0..1 CodeableConcept|Reference(Any) Term Concern --></topic[x]>
  <type><!-- 0..1 CodeableConcept Contract Term Type or Form --></type>
  <subType><!-- 0..1 CodeableConcept Contract Term Type specific classification --></subType>
  <text value="[string]"/><!-- 0..1 Term Statement -->
  <securityLabel>  <!-- 0..* Protection for the Term -->
   <number value="[unsignedInt]"/><!-- 0..* Link to Security Labels -->
   <classification><!-- 1..1 Coding Confidentiality Protection --></classification>
   <category><!-- 0..* Coding Applicable Policy --></category>
   <control><!-- 0..* Coding Handling Instructions --></control>
  </securityLabel>
  <offer>  <!-- 1..1 Context of the Contract term -->
   <identifier><!-- 0..* Identifier Offer business ID --></identifier>
   <party>  <!-- 0..* Offer Recipient -->
    <reference><!-- 1..* Reference(Device|Group|Organization|Patient|Practitioner|
      PractitionerRole|RelatedPerson) Referenced entity --></reference>
    <role><!-- 1..1 CodeableConcept Participant engagement type --></role>
   </party>
   <topic><!-- 0..1 Reference(Any) Negotiable offer asset --></topic>
   <type><!-- 0..1 CodeableConcept Contract Offer Type or Form --></type>
   <decision><!-- 0..1 CodeableConcept Accepting party choice icon --></decision>
   <decisionMode><!-- 0..* CodeableConcept How decision is conveyed --></decisionMode>
   <answer>  <!-- 0..* Response to offer text -->
    <value[x]><!-- 1..1 boolean|decimal|integer|date|dateTime|time|string|uri|
      Attachment|Coding|Quantity|Reference(Any) The actual answer response --></value[x]>
   </answer>
   <text value="[string]"/><!-- 0..1 Human readable offer text -->
   <linkId value="[string]"/><!-- 0..* Pointer to text -->
   <securityLabelNumber value="[unsignedInt]"/><!-- 0..* Offer restriction numbers -->
  </offer>
  <asset>  <!-- 0..* Contract Term Asset List -->
   <scope><!-- 0..1 CodeableConcept Range of asset --></scope>
   <type><!-- 0..* CodeableConcept Asset category --></type>
   <typeReference><!-- 0..* Reference(Any) Associated entities --></typeReference>
   <subtype><!-- 0..* CodeableConcept Asset sub-category --></subtype>
   <relationship><!-- 0..1 Coding Kinship of the asset --></relationship>
   <context>  <!-- 0..* Circumstance of the asset -->
    <reference><!-- 0..1 Reference(Any) Creator,custodian or owner --></reference>
    <code><!-- 0..* CodeableConcept Codeable asset context --></code>
    <text value="[string]"/><!-- 0..1 Context description -->
   </context>
   <condition value="[string]"/><!-- 0..1 Quality desctiption of asset -->
   <periodType><!-- 0..* CodeableConcept Asset availability types --></periodType>
   <period><!-- 0..* Period Time period of the asset --></period>
   <usePeriod><!-- 0..* Period Time period --></usePeriod>
   <text value="[string]"/><!-- 0..1 Asset clause or question text -->
   <linkId value="[string]"/><!-- 0..* Pointer to asset text -->
   <answer><!-- 0..* Content as for Contract.term.offer.answer Response to assets --></answer>
   <securityLabelNumber value="[unsignedInt]"/><!-- 0..* Asset restriction numbers -->
   <valuedItem>  <!-- 0..* Contract Valued Item List -->
    <entity[x]><!-- 0..1 CodeableConcept|Reference(Any) Contract Valued Item Type --></entity[x]>
    <identifier><!-- 0..1 Identifier Contract Valued Item Number --></identifier>
    <effectiveTime value="[dateTime]"/><!-- 0..1 Contract Valued Item Effective Tiem -->
    <quantity><!-- 0..1 Quantity(SimpleQuantity) Count of Contract Valued Items --></quantity>
    <unitPrice><!-- 0..1 Money Contract Valued Item fee, charge, or cost --></unitPrice>
    <factor value="[decimal]"/><!-- 0..1 Contract Valued Item Price Scaling Factor -->
    <points value="[decimal]"/><!-- 0..1 Contract Valued Item Difficulty Scaling Factor -->
    <net><!-- 0..1 Money Total Contract Valued Item Value --></net>
    <payment value="[string]"/><!-- 0..1 Terms of valuation -->
    <paymentDate value="[dateTime]"/><!-- 0..1 When payment is due -->
    <responsible><!-- 0..1 Reference(Organization|Patient|Practitioner|
      PractitionerRole|RelatedPerson) Who will make payment --></responsible>
    <recipient><!-- 0..1 Reference(Organization|Patient|Practitioner|
      PractitionerRole|RelatedPerson) Who will receive payment --></recipient>
    <linkId value="[string]"/><!-- 0..* Pointer to specific item -->
    <securityLabelNumber value="[unsignedInt]"/><!-- 0..* Security Labels that define affected terms -->
   </valuedItem>
  </asset>
  <action>  <!-- 0..* Entity being ascribed responsibility -->
   <doNotPerform value="[boolean]"/><!-- 0..1 True if the term prohibits the  action -->
   <type><!-- 1..1 CodeableConcept Type or form of the action --></type>
   <subject>  <!-- 0..* Entity of the action -->
    <reference><!-- 1..* Reference(Device|Group|Organization|Patient|Practitioner|
      PractitionerRole|RelatedPerson) Entity of the action --></reference>
    <role><!-- 0..1 CodeableConcept Role type of the agent --></role>
   </subject>
   <intent><!-- 1..1 CodeableConcept Purpose for the Contract Term Action icon --></intent>
   <linkId value="[string]"/><!-- 0..* Pointer to specific item -->
   <status><!-- 1..1 CodeableConcept State of the action --></status>
   <context><!-- 0..1 Reference(Encounter|EpisodeOfCare) Episode associated with action --></context>
   <contextLinkId value="[string]"/><!-- 0..* Pointer to specific item -->
   <occurrence[x]><!-- 0..1 dateTime|Period|Timing When action happens --></occurrence[x]>
   <requester><!-- 0..* Reference(Device|Group|Organization|Patient|Practitioner|
     PractitionerRole|RelatedPerson) Who asked for action --></requester>
   <requesterLinkId value="[string]"/><!-- 0..* Pointer to specific item -->
   <performerType><!-- 0..* CodeableConcept Kind of service performer --></performerType>
   <performerRole><!-- 0..1 CodeableConcept Competency of the performer --></performerRole>
   <performer><!-- 0..1 Reference(CareTeam|Device|Location|Organization|Patient|
     Practitioner|PractitionerRole|RelatedPerson|Substance) Actor that wil execute (or not) the action --></performer>
   <performerLinkId value="[string]"/><!-- 0..* Pointer to specific item -->
   <reason><!-- 0..* CodeableReference(Condition|DiagnosticReport|
     DocumentReference|Observation|Questionnaire|QuestionnaireResponse) Why is action (not) needed? icon --></reason>
   <reasonLinkId value="[string]"/><!-- 0..* Pointer to specific item -->
   <note><!-- 0..* Annotation Comments about the action --></note>
   <securityLabelNumber value="[unsignedInt]"/><!-- 0..* Action restriction numbers -->
  </action>
  <group><!-- 0..* Content as for Contract.term Nested Contract Term Group --></group>
 </term>
 <supportingInfo><!-- 0..* Reference(Any) Extra Information --></supportingInfo>
 <relevantHistory><!-- 0..* Reference(Provenance) Key event in Contract History --></relevantHistory>
 <signer>  <!-- 0..* Contract Signatory -->
  <type><!-- 1..1 Coding Contract Signatory Role --></type>
  <party><!-- 1..1 Reference(Organization|Patient|Practitioner|PractitionerRole|
    RelatedPerson) Contract Signatory Party --></party>
  <signature><!-- 1..* Signature Contract Documentation Signature --></signature>
 </signer>
 <friendly>  <!-- 0..* Contract Friendly Language -->
  <content[x]><!-- 1..1 Attachment|Reference(Composition|DocumentReference|
    QuestionnaireResponse) Easily comprehended representation of this Contract --></content[x]>
 </friendly>
 <legal>  <!-- 0..* Contract Legal Language -->
  <content[x]><!-- 1..1 Attachment|Reference(Composition|DocumentReference|
    QuestionnaireResponse) Contract Legal Text --></content[x]>
 </legal>
 <rule>  <!-- 0..* Computable Contract Language -->
  <content[x]><!-- 1..1 Attachment|Reference(DocumentReference) Computable Contract Rules --></content[x]>
 </rule>
 <legallyBinding[x]><!-- 0..1 Attachment|Reference(Composition|Contract|
   DocumentReference|QuestionnaireResponse) Binding Contract --></legallyBinding[x]>
</Contract>

JSON Template

{doco
  "resourceType" : "Contract",
  // from Resource: id, meta, implicitRules, and language
  // from DomainResource: text, contained, extension, and modifierExtension
  "identifier" : [{ Identifier }], // Contract number
  "url" : "<uri>", // Basal definition
  "version" : "<string>", // Business edition
  "status" : "<code>", // amended | appended | cancelled | disputed | entered-in-error | executable +
  "legalState" : { CodeableConcept }, // Negotiation status
  "instantiatesCanonical" : { Reference(Contract) }, // Source Contract Definition
  "instantiatesUri" : "<uri>", // External Contract Definition
  "contentDerivative" : { CodeableConcept }, // Content derived from the basal information
  "issued" : "<dateTime>", // When this Contract was issued
  "applies" : { Period }, // Effective time
  "expirationType" : { CodeableConcept }, // Contract cessation cause
  "subject" : [{ Reference(Any) }], // Contract Target Entity
  "authority" : [{ Reference(Organization) }], // Authority under which this Contract has standing
  "domain" : [{ Reference(Location) }], // A sphere of control governed by an authoritative jurisdiction, organization, or person
  "site" : [{ Reference(Location) }], // Specific Location
  "name" : "<string>", // Computer friendly designation
  "title" : "<string>", // Human Friendly name
  "subtitle" : "<string>", // Subordinate Friendly name
  "alias" : ["<string>"], // Acronym or short name
  "author" : { Reference(Organization|Patient|Practitioner|PractitionerRole) }, // Source of Contract
  "scope" : { CodeableConcept }, // Range of Legal Concerns
  // topic[x]: Focus of contract interest. One of these 2:
  "topicCodeableConcept" : { CodeableConcept },
  "topicReference" : { Reference(Any) },
  "type" : { CodeableConcept }, // Legal instrument category
  "subType" : [{ CodeableConcept }], // Subtype within the context of type
  "contentDefinition" : { // Contract precursor content
    "type" : { CodeableConcept }, // R!  Content structure and use
    "subType" : { CodeableConcept }, // Detailed Content Type Definition
    "publisher" : { Reference(Organization|Practitioner|PractitionerRole) }, // Publisher Entity
    "publicationDate" : "<dateTime>", // When published
    "publicationStatus" : "<code>", // R!  amended | appended | cancelled | disputed | entered-in-error | executable +
    "copyright" : "<markdown>" // Publication Ownership
  },
  "term" : [{ // Contract Term List
    "identifier" : { Identifier }, // Contract Term Number
    "issued" : "<dateTime>", // Contract Term Issue Date Time
    "applies" : { Period }, // Contract Term Effective Time
    // topic[x]: Term Concern. One of these 2:
    "topicCodeableConcept" : { CodeableConcept },
    "topicReference" : { Reference(Any) },
    "type" : { CodeableConcept }, // Contract Term Type or Form
    "subType" : { CodeableConcept }, // Contract Term Type specific classification
    "text" : "<string>", // Term Statement
    "securityLabel" : [{ // Protection for the Term
      "number" : ["<unsignedInt>"], // Link to Security Labels
      "classification" : { Coding }, // R!  Confidentiality Protection
      "category" : [{ Coding }], // Applicable Policy
      "control" : [{ Coding }] // Handling Instructions
    }],
    "offer" : { // R!  Context of the Contract term
      "identifier" : [{ Identifier }], // Offer business ID
      "party" : [{ // Offer Recipient
        "reference" : [{ Reference(Device|Group|Organization|Patient|Practitioner|
      PractitionerRole|RelatedPerson) }], // R!  Referenced entity
        "role" : { CodeableConcept } // R!  Participant engagement type
      }],
      "topic" : { Reference(Any) }, // Negotiable offer asset
      "type" : { CodeableConcept }, // Contract Offer Type or Form
      "decision" : { CodeableConcept }, // Accepting party choice icon
      "decisionMode" : [{ CodeableConcept }], // How decision is conveyed
      "answer" : [{ // Response to offer text
        // value[x]: The actual answer response. One of these 12:
        "valueBoolean" : <boolean>,
        "valueDecimal" : <decimal>,
        "valueInteger" : <integer>,
        "valueDate" : "<date>",
        "valueDateTime" : "<dateTime>",
        "valueTime" : "<time>",
        "valueString" : "<string>",
        "valueUri" : "<uri>",
        "valueAttachment" : { Attachment },
        "valueCoding" : { Coding },
        "valueQuantity" : { Quantity },
        "valueReference" : { Reference(Any) }
      }],
      "text" : "<string>", // Human readable offer text
      "linkId" : ["<string>"], // Pointer to text
      "securityLabelNumber" : ["<unsignedInt>"] // Offer restriction numbers
    },
    "asset" : [{ // Contract Term Asset List
      "scope" : { CodeableConcept }, // Range of asset
      "type" : [{ CodeableConcept }], // Asset category
      "typeReference" : [{ Reference(Any) }], // Associated entities
      "subtype" : [{ CodeableConcept }], // Asset sub-category
      "relationship" : { Coding }, // Kinship of the asset
      "context" : [{ // Circumstance of the asset
        "reference" : { Reference(Any) }, // Creator,custodian or owner
        "code" : [{ CodeableConcept }], // Codeable asset context
        "text" : "<string>" // Context description
      }],
      "condition" : "<string>", // Quality desctiption of asset
      "periodType" : [{ CodeableConcept }], // Asset availability types
      "period" : [{ Period }], // Time period of the asset
      "usePeriod" : [{ Period }], // Time period
      "text" : "<string>", // Asset clause or question text
      "linkId" : ["<string>"], // Pointer to asset text
      "answer" : [{ Content as for Contract.term.offer.answer }], // Response to assets
      "securityLabelNumber" : ["<unsignedInt>"], // Asset restriction numbers
      "valuedItem" : [{ // Contract Valued Item List
        // entity[x]: Contract Valued Item Type. One of these 2:
        "entityCodeableConcept" : { CodeableConcept },
        "entityReference" : { Reference(Any) },
        "identifier" : { Identifier }, // Contract Valued Item Number
        "effectiveTime" : "<dateTime>", // Contract Valued Item Effective Tiem
        "quantity" : { Quantity(SimpleQuantity) }, // Count of Contract Valued Items
        "unitPrice" : { Money }, // Contract Valued Item fee, charge, or cost
        "factor" : <decimal>, // Contract Valued Item Price Scaling Factor
        "points" : <decimal>, // Contract Valued Item Difficulty Scaling Factor
        "net" : { Money }, // Total Contract Valued Item Value
        "payment" : "<string>", // Terms of valuation
        "paymentDate" : "<dateTime>", // When payment is due
        "responsible" : { Reference(Organization|Patient|Practitioner|
      PractitionerRole|RelatedPerson) }, // Who will make payment
        "recipient" : { Reference(Organization|Patient|Practitioner|
      PractitionerRole|RelatedPerson) }, // Who will receive payment
        "linkId" : ["<string>"], // Pointer to specific item
        "securityLabelNumber" : ["<unsignedInt>"] // Security Labels that define affected terms
      }]
    }],
    "action" : [{ // Entity being ascribed responsibility
      "doNotPerform" : <boolean>, // True if the term prohibits the  action
      "type" : { CodeableConcept }, // R!  Type or form of the action
      "subject" : [{ // Entity of the action
        "reference" : [{ Reference(Device|Group|Organization|Patient|Practitioner|
      PractitionerRole|RelatedPerson) }], // R!  Entity of the action
        "role" : { CodeableConcept } // Role type of the agent
      }],
      "intent" : { CodeableConcept }, // R!  Purpose for the Contract Term Action icon
      "linkId" : ["<string>"], // Pointer to specific item
      "status" : { CodeableConcept }, // R!  State of the action
      "context" : { Reference(Encounter|EpisodeOfCare) }, // Episode associated with action
      "contextLinkId" : ["<string>"], // Pointer to specific item
      // occurrence[x]: When action happens. One of these 3:
      "occurrenceDateTime" : "<dateTime>",
      "occurrencePeriod" : { Period },
      "occurrenceTiming" : { Timing },
      "requester" : [{ Reference(Device|Group|Organization|Patient|Practitioner|
     PractitionerRole|RelatedPerson) }], // Who asked for action
      "requesterLinkId" : ["<string>"], // Pointer to specific item
      "performerType" : [{ CodeableConcept }], // Kind of service performer
      "performerRole" : { CodeableConcept }, // Competency of the performer
      "performer" : { Reference(CareTeam|Device|Location|Organization|Patient|
     Practitioner|PractitionerRole|RelatedPerson|Substance) }, // Actor that wil execute (or not) the action
      "performerLinkId" : ["<string>"], // Pointer to specific item
      "reason" : [{ CodeableReference(Condition|DiagnosticReport|
     DocumentReference|Observation|Questionnaire|QuestionnaireResponse) }], // Why is action (not) needed? icon
      "reasonLinkId" : ["<string>"], // Pointer to specific item
      "note" : [{ Annotation }], // Comments about the action
      "securityLabelNumber" : ["<unsignedInt>"] // Action restriction numbers
    }],
    "group" : [{ Content as for Contract.term }] // Nested Contract Term Group
  }],
  "supportingInfo" : [{ Reference(Any) }], // Extra Information
  "relevantHistory" : [{ Reference(Provenance) }], // Key event in Contract History
  "signer" : [{ // Contract Signatory
    "type" : { Coding }, // R!  Contract Signatory Role
    "party" : { Reference(Organization|Patient|Practitioner|PractitionerRole|
    RelatedPerson) }, // R!  Contract Signatory Party
    "signature" : [{ Signature }] // R!  Contract Documentation Signature
  }],
  "friendly" : [{ // Contract Friendly Language
    // content[x]: Easily comprehended representation of this Contract. One of these 2:
    "contentAttachment" : { Attachment },
    "contentReference" : { Reference(Composition|DocumentReference|
    QuestionnaireResponse) }
  }],
  "legal" : [{ // Contract Legal Language
    // content[x]: Contract Legal Text. One of these 2:
    "contentAttachment" : { Attachment },
    "contentReference" : { Reference(Composition|DocumentReference|
    QuestionnaireResponse) }
  }],
  "rule" : [{ // Computable Contract Language
    // content[x]: Computable Contract Rules. One of these 2:
    "contentAttachment" : { Attachment },
    "contentReference" : { Reference(DocumentReference) }
  }],
  // legallyBinding[x]: Binding Contract. One of these 2:
  "legallyBindingAttachment" : { Attachment },
  "legallyBindingReference" : { Reference(Composition|Contract|DocumentReference|
   QuestionnaireResponse) }
}

Turtle Template

@prefix fhir: <http://hl7.org/fhir/> .doco


[ a fhir:Contract;
  fhir:nodeRole fhir:treeRoot; # if this is the parser root

  # from Resource: .id, .meta, .implicitRules, and .language
  # from DomainResource: .text, .contained, .extension, and .modifierExtension
  fhir:identifier  ( [ Identifier ] ... ) ; # 0..* Contract number
  fhir:url [ uri ] ; # 0..1 Basal definition
  fhir:version [ string ] ; # 0..1 Business edition
  fhir:status [ code ] ; # 0..1 amended | appended | cancelled | disputed | entered-in-error | executable +
  fhir:legalState [ CodeableConcept ] ; # 0..1 Negotiation status
  fhir:instantiatesCanonical [ Reference(Contract) ] ; # 0..1 Source Contract Definition
  fhir:instantiatesUri [ uri ] ; # 0..1 External Contract Definition
  fhir:contentDerivative [ CodeableConcept ] ; # 0..1 Content derived from the basal information
  fhir:issued [ dateTime ] ; # 0..1 When this Contract was issued
  fhir:applies [ Period ] ; # 0..1 Effective time
  fhir:expirationType [ CodeableConcept ] ; # 0..1 Contract cessation cause
  fhir:subject  ( [ Reference(Any) ] ... ) ; # 0..* Contract Target Entity
  fhir:authority  ( [ Reference(Organization) ] ... ) ; # 0..* Authority under which this Contract has standing
  fhir:domain  ( [ Reference(Location) ] ... ) ; # 0..* A sphere of control governed by an authoritative jurisdiction, organization, or person
  fhir:site  ( [ Reference(Location) ] ... ) ; # 0..* Specific Location
  fhir:name [ string ] ; # 0..1 Computer friendly designation
  fhir:title [ string ] ; # 0..1 Human Friendly name
  fhir:subtitle [ string ] ; # 0..1 Subordinate Friendly name
  fhir:alias  ( [ string ] ... ) ; # 0..* Acronym or short name
  fhir:author [ Reference(Organization|Patient|Practitioner|PractitionerRole) ] ; # 0..1 Source of Contract
  fhir:scope [ CodeableConcept ] ; # 0..1 Range of Legal Concerns
  # topic[x] : 0..1 Focus of contract interest. One of these 2
    fhir:topic [  a fhir:CodeableConcept ; CodeableConcept ]
    fhir:topic [  a fhir:Reference ; Reference(Any) ]
  fhir:type [ CodeableConcept ] ; # 0..1 Legal instrument category
  fhir:subType  ( [ CodeableConcept ] ... ) ; # 0..* Subtype within the context of type
  fhir:contentDefinition [ # 0..1 Contract precursor content
    fhir:type [ CodeableConcept ] ; # 1..1 Content structure and use
    fhir:subType [ CodeableConcept ] ; # 0..1 Detailed Content Type Definition
    fhir:publisher [ Reference(Organization|Practitioner|PractitionerRole) ] ; # 0..1 Publisher Entity
    fhir:publicationDate [ dateTime ] ; # 0..1 When published
    fhir:publicationStatus [ code ] ; # 1..1 amended | appended | cancelled | disputed | entered-in-error | executable +
    fhir:copyright [ markdown ] ; # 0..1 Publication Ownership
  ] ;
  fhir:term ( [ # 0..* Contract Term List
    fhir:identifier [ Identifier ] ; # 0..1 Contract Term Number
    fhir:issued [ dateTime ] ; # 0..1 Contract Term Issue Date Time
    fhir:applies [ Period ] ; # 0..1 Contract Term Effective Time
    # topic[x] : 0..1 Term Concern. One of these 2
      fhir:topic [  a fhir:CodeableConcept ; CodeableConcept ]
      fhir:topic [  a fhir:Reference ; Reference(Any) ]
    fhir:type [ CodeableConcept ] ; # 0..1 Contract Term Type or Form
    fhir:subType [ CodeableConcept ] ; # 0..1 Contract Term Type specific classification
    fhir:text [ string ] ; # 0..1 Term Statement
    fhir:securityLabel ( [ # 0..* Protection for the Term
      fhir:number  ( [ unsignedInt ] ... ) ; # 0..* Link to Security Labels
      fhir:classification [ Coding ] ; # 1..1 Confidentiality Protection
      fhir:category  ( [ Coding ] ... ) ; # 0..* Applicable Policy
      fhir:control  ( [ Coding ] ... ) ; # 0..* Handling Instructions
    ] ... ) ;
    fhir:offer [ # 1..1 Context of the Contract term
      fhir:identifier  ( [ Identifier ] ... ) ; # 0..* Offer business ID
      fhir:party ( [ # 0..* Offer Recipient
        fhir:reference  ( [ Reference(Device|Group|Organization|Patient|Practitioner|PractitionerRole|RelatedPerson) ] ... ) ; # 1..* Referenced entity
        fhir:role [ CodeableConcept ] ; # 1..1 Participant engagement type
      ] ... ) ;
      fhir:topic [ Reference(Any) ] ; # 0..1 Negotiable offer asset
      fhir:type [ CodeableConcept ] ; # 0..1 Contract Offer Type or Form
      fhir:decision [ CodeableConcept ] ; # 0..1 Accepting party choice
      fhir:decisionMode  ( [ CodeableConcept ] ... ) ; # 0..* How decision is conveyed
      fhir:answer ( [ # 0..* Response to offer text
        # value[x] : 1..1 The actual answer response. One of these 12
          fhir:value [  a fhir:boolean ; boolean ]
          fhir:value [  a fhir:decimal ; decimal ]
          fhir:value [  a fhir:integer ; integer ]
          fhir:value [  a fhir:date ; date ]
          fhir:value [  a fhir:dateTime ; dateTime ]
          fhir:value [  a fhir:time ; time ]
          fhir:value [  a fhir:string ; string ]
          fhir:value [  a fhir:uri ; uri ]
          fhir:value [  a fhir:Attachment ; Attachment ]
          fhir:value [  a fhir:Coding ; Coding ]
          fhir:value [  a fhir:Quantity ; Quantity ]
          fhir:value [  a fhir:Reference ; Reference(Any) ]
      ] ... ) ;
      fhir:text [ string ] ; # 0..1 Human readable offer text
      fhir:linkId  ( [ string ] ... ) ; # 0..* Pointer to text
      fhir:securityLabelNumber  ( [ unsignedInt ] ... ) ; # 0..* Offer restriction numbers
    ] ;
    fhir:asset ( [ # 0..* Contract Term Asset List
      fhir:scope [ CodeableConcept ] ; # 0..1 Range of asset
      fhir:type  ( [ CodeableConcept ] ... ) ; # 0..* Asset category
      fhir:typeReference  ( [ Reference(Any) ] ... ) ; # 0..* Associated entities
      fhir:subtype  ( [ CodeableConcept ] ... ) ; # 0..* Asset sub-category
      fhir:relationship [ Coding ] ; # 0..1 Kinship of the asset
      fhir:context ( [ # 0..* Circumstance of the asset
        fhir:reference [ Reference(Any) ] ; # 0..1 Creator,custodian or owner
        fhir:code  ( [ CodeableConcept ] ... ) ; # 0..* Codeable asset context
        fhir:text [ string ] ; # 0..1 Context description
      ] ... ) ;
      fhir:condition [ string ] ; # 0..1 Quality desctiption of asset
      fhir:periodType  ( [ CodeableConcept ] ... ) ; # 0..* Asset availability types
      fhir:period  ( [ Period ] ... ) ; # 0..* Time period of the asset
      fhir:usePeriod  ( [ Period ] ... ) ; # 0..* Time period
      fhir:text [ string ] ; # 0..1 Asset clause or question text
      fhir:linkId  ( [ string ] ... ) ; # 0..* Pointer to asset text
      fhir:answer  ( [ See Contract.term.offer.answer ] ... ) ; # 0..* Response to assets
      fhir:securityLabelNumber  ( [ unsignedInt ] ... ) ; # 0..* Asset restriction numbers
      fhir:valuedItem ( [ # 0..* Contract Valued Item List
        # entity[x] : 0..1 Contract Valued Item Type. One of these 2
          fhir:entity [  a fhir:CodeableConcept ; CodeableConcept ]
          fhir:entity [  a fhir:Reference ; Reference(Any) ]
        fhir:identifier [ Identifier ] ; # 0..1 Contract Valued Item Number
        fhir:effectiveTime [ dateTime ] ; # 0..1 Contract Valued Item Effective Tiem
        fhir:quantity [ Quantity(SimpleQuantity) ] ; # 0..1 Count of Contract Valued Items
        fhir:unitPrice [ Money ] ; # 0..1 Contract Valued Item fee, charge, or cost
        fhir:factor [ decimal ] ; # 0..1 Contract Valued Item Price Scaling Factor
        fhir:points [ decimal ] ; # 0..1 Contract Valued Item Difficulty Scaling Factor
        fhir:net [ Money ] ; # 0..1 Total Contract Valued Item Value
        fhir:payment [ string ] ; # 0..1 Terms of valuation
        fhir:paymentDate [ dateTime ] ; # 0..1 When payment is due
        fhir:responsible [ Reference(Organization|Patient|Practitioner|PractitionerRole|RelatedPerson) ] ; # 0..1 Who will make payment
        fhir:recipient [ Reference(Organization|Patient|Practitioner|PractitionerRole|RelatedPerson) ] ; # 0..1 Who will receive payment
        fhir:linkId  ( [ string ] ... ) ; # 0..* Pointer to specific item
        fhir:securityLabelNumber  ( [ unsignedInt ] ... ) ; # 0..* Security Labels that define affected terms
      ] ... ) ;
    ] ... ) ;
    fhir:action ( [ # 0..* Entity being ascribed responsibility
      fhir:doNotPerform [ boolean ] ; # 0..1 True if the term prohibits the  action
      fhir:type [ CodeableConcept ] ; # 1..1 Type or form of the action
      fhir:subject ( [ # 0..* Entity of the action
        fhir:reference  ( [ Reference(Device|Group|Organization|Patient|Practitioner|PractitionerRole|RelatedPerson) ] ... ) ; # 1..* Entity of the action
        fhir:role [ CodeableConcept ] ; # 0..1 Role type of the agent
      ] ... ) ;
      fhir:intent [ CodeableConcept ] ; # 1..1 Purpose for the Contract Term Action
      fhir:linkId  ( [ string ] ... ) ; # 0..* Pointer to specific item
      fhir:status [ CodeableConcept ] ; # 1..1 State of the action
      fhir:context [ Reference(Encounter|EpisodeOfCare) ] ; # 0..1 Episode associated with action
      fhir:contextLinkId  ( [ string ] ... ) ; # 0..* Pointer to specific item
      # occurrence[x] : 0..1 When action happens. One of these 3
        fhir:occurrence [  a fhir:dateTime ; dateTime ]
        fhir:occurrence [  a fhir:Period ; Period ]
        fhir:occurrence [  a fhir:Timing ; Timing ]
      fhir:requester  ( [ Reference(Device|Group|Organization|Patient|Practitioner|PractitionerRole|RelatedPerson) ] ... ) ; # 0..* Who asked for action
      fhir:requesterLinkId  ( [ string ] ... ) ; # 0..* Pointer to specific item
      fhir:performerType  ( [ CodeableConcept ] ... ) ; # 0..* Kind of service performer
      fhir:performerRole [ CodeableConcept ] ; # 0..1 Competency of the performer
      fhir:performer [ Reference(CareTeam|Device|Location|Organization|Patient|Practitioner|PractitionerRole|
  RelatedPerson|Substance) ] ; # 0..1 Actor that wil execute (or not) the action
      fhir:performerLinkId  ( [ string ] ... ) ; # 0..* Pointer to specific item
      fhir:reason  ( [ CodeableReference(Condition|DiagnosticReport|DocumentReference|Observation|Questionnaire|
  QuestionnaireResponse) ] ... ) ; # 0..* Why is action (not) needed?
      fhir:reasonLinkId  ( [ string ] ... ) ; # 0..* Pointer to specific item
      fhir:note  ( [ Annotation ] ... ) ; # 0..* Comments about the action
      fhir:securityLabelNumber  ( [ unsignedInt ] ... ) ; # 0..* Action restriction numbers
    ] ... ) ;
    fhir:group  ( [ See Contract.term ] ... ) ; # 0..* Nested Contract Term Group
  ] ... ) ;
  fhir:supportingInfo  ( [ Reference(Any) ] ... ) ; # 0..* Extra Information
  fhir:relevantHistory  ( [ Reference(Provenance) ] ... ) ; # 0..* Key event in Contract History
  fhir:signer ( [ # 0..* Contract Signatory
    fhir:type [ Coding ] ; # 1..1 Contract Signatory Role
    fhir:party [ Reference(Organization|Patient|Practitioner|PractitionerRole|RelatedPerson) ] ; # 1..1 Contract Signatory Party
    fhir:signature  ( [ Signature ] ... ) ; # 1..* Contract Documentation Signature
  ] ... ) ;
  fhir:friendly ( [ # 0..* Contract Friendly Language
    # content[x] : 1..1 Easily comprehended representation of this Contract. One of these 2
      fhir:content [  a fhir:Attachment ; Attachment ]
      fhir:content [  a fhir:Reference ; Reference(Composition|DocumentReference|QuestionnaireResponse) ]
  ] ... ) ;
  fhir:legal ( [ # 0..* Contract Legal Language
    # content[x] : 1..1 Contract Legal Text. One of these 2
      fhir:content [  a fhir:Attachment ; Attachment ]
      fhir:content [  a fhir:Reference ; Reference(Composition|DocumentReference|QuestionnaireResponse) ]
  ] ... ) ;
  fhir:rule ( [ # 0..* Computable Contract Language
    # content[x] : 1..1 Computable Contract Rules. One of these 2
      fhir:content [  a fhir:Attachment ; Attachment ]
      fhir:content [  a fhir:Reference ; Reference(DocumentReference) ]
  ] ... ) ;
  # legallyBinding[x] : 0..1 Binding Contract. One of these 2
    fhir:legallyBinding [  a fhir:Attachment ; Attachment ]
    fhir:legallyBinding [  a fhir:Reference ; Reference(Composition|Contract|DocumentReference|QuestionnaireResponse) ]
]

Changes from both R4 and R4B

Contract
Contract.term.action.reason
  • Type changed from string to CodeableReference
Contract.term.action.reasonCode
  • Deleted (-> reason)
Contract.term.action.reasonReference
  • Deleted (-> reason)

See the Full Difference for further information

This analysis is available for R4 as XML or JSON and for R4B as XML or JSON.

Structure

NameFlagsCard.TypeDescription & Constraints    Filter: Filtersdoco
.. Contract TU DomainResource Legal Agreement

Elements defined in Ancestors: id, meta, implicitRules, language, text, contained, extension, modifierExtension
... identifier Σ 0..* Identifier Contract number

... url 0..1 uri Basal definition
... version Σ 0..1 string Business edition
... status ?!Σ 0..1 code amended | appended | cancelled | disputed | entered-in-error | executable +
Binding: Contract Resource Status Codes (Required)
... legalState 0..1 CodeableConcept Negotiation status
Binding: Contract Resource Legal State codes (Extensible)
... instantiatesCanonical 0..1 Reference(Contract) Source Contract Definition
... instantiatesUri 0..1 uri External Contract Definition
... contentDerivative 0..1 CodeableConcept Content derived from the basal information
Binding: Contract Content Derivation Codes (Example)
... issued Σ 0..1 dateTime When this Contract was issued
... applies Σ 0..1 Period Effective time
... expirationType 0..1 CodeableConcept Contract cessation cause
Binding: Contract Resource Expiration Type codes (Example)
... subject Σ 0..* Reference(Any) Contract Target Entity

... authority 0..* Reference(Organization) Authority under which this Contract has standing

... domain 0..* Reference(Location) A sphere of control governed by an authoritative jurisdiction, organization, or person

... site 0..* Reference(Location) Specific Location

... name Σ 0..1 string Computer friendly designation
... title Σ 0..1 string Human Friendly name
... subtitle 0..1 string Subordinate Friendly name
... alias 0..* string Acronym or short name

... author 0..1 Reference(Patient | Practitioner | PractitionerRole | Organization) Source of Contract
... scope 0..1 CodeableConcept Range of Legal Concerns
Binding: Contract Resource Scope codes (Example)
... topic[x] 0..1 Focus of contract interest
.... topicCodeableConcept CodeableConcept
.... topicReference Reference(Any)
... type Σ 0..1 CodeableConcept Legal instrument category
Binding: Contract Type Codes (Example)
... subType Σ 0..* CodeableConcept Subtype within the context of type
Binding: Contract Subtype Codes (Example)

... contentDefinition 0..1 BackboneElement Contract precursor content
.... type 1..1 CodeableConcept Content structure and use
Binding: Contract Resource Definition Type codes (Example)
.... subType 0..1 CodeableConcept Detailed Content Type Definition
Binding: Contract Resource Definition Subtype codes (Example)
.... publisher 0..1 Reference(Practitioner | PractitionerRole | Organization) Publisher Entity
.... publicationDate 0..1 dateTime When published
.... publicationStatus 1..1 code amended | appended | cancelled | disputed | entered-in-error | executable +
Binding: Contract Resource Publication Status codes (Required)
.... copyright 0..1 markdown Publication Ownership
... term 0..* BackboneElement Contract Term List

.... identifier Σ 0..1 Identifier Contract Term Number
.... issued Σ 0..1 dateTime Contract Term Issue Date Time
.... applies Σ 0..1 Period Contract Term Effective Time
.... topic[x] 0..1 Term Concern
..... topicCodeableConcept CodeableConcept
..... topicReference Reference(Any)
.... type 0..1 CodeableConcept Contract Term Type or Form
Binding: Contract Term Type Codes (Example)
.... subType 0..1 CodeableConcept Contract Term Type specific classification
Binding: Contract Term Subtype Codes (Example)
.... text Σ 0..1 string Term Statement
.... securityLabel 0..* BackboneElement Protection for the Term

..... number 0..* unsignedInt Link to Security Labels

..... classification 1..1 Coding Confidentiality Protection
Binding: Contract Resource Scope codes (Example)
..... category 0..* Coding Applicable Policy
Binding: Contract Resource Scope codes (Example)

..... control 0..* Coding Handling Instructions
Binding: Contract Resource Security Control codes (Example)

.... offer 1..1 BackboneElement Context of the Contract term
..... identifier 0..* Identifier Offer business ID

..... party 0..* BackboneElement Offer Recipient

...... reference 1..* Reference(Patient | RelatedPerson | Practitioner | PractitionerRole | Device | Group | Organization) Referenced entity

...... role 1..1 CodeableConcept Participant engagement type
Binding: Contract Resource Party Role codes (Example)
..... topic Σ 0..1 Reference(Any) Negotiable offer asset
..... type 0..1 CodeableConcept Contract Offer Type or Form
Binding: Contract Term Type Codes (Example)
..... decision 0..1 CodeableConcept Accepting party choice
Binding: ActConsentDirective icon (Extensible)
..... decisionMode 0..* CodeableConcept How decision is conveyed
Binding: Contract Resource Decision Mode codes (Example)

..... answer 0..* BackboneElement Response to offer text

...... value[x] 1..1 The actual answer response
....... valueBoolean boolean
....... valueDecimal decimal
....... valueInteger integer
....... valueDate date
....... valueDateTime dateTime
....... valueTime time
....... valueString string
....... valueUri uri
....... valueAttachment Attachment
....... valueCoding Coding
....... valueQuantity Quantity
....... valueReference Reference(Any)
..... text 0..1 string Human readable offer text
..... linkId 0..* string Pointer to text

..... securityLabelNumber 0..* unsignedInt Offer restriction numbers

.... asset 0..* BackboneElement Contract Term Asset List

..... scope 0..1 CodeableConcept Range of asset
Binding: Contract Resource Asset Scope codes (Example)
..... type 0..* CodeableConcept Asset category
Binding: Contract Resource Asset Type codes (Example)

..... typeReference 0..* Reference(Any) Associated entities

..... subtype 0..* CodeableConcept Asset sub-category
Binding: Contract Resource Asset Sub-Type codes (Example)

..... relationship 0..1 Coding Kinship of the asset
Binding: Consent Content Class (Extensible)
..... context 0..* BackboneElement Circumstance of the asset

...... reference 0..1 Reference(Any) Creator,custodian or owner
...... code 0..* CodeableConcept Codeable asset context
Binding: Contract Resource Asset Context codes (Example)

...... text 0..1 string Context description
..... condition 0..1 string Quality desctiption of asset
..... periodType 0..* CodeableConcept Asset availability types
Binding: Contract Resource Asset Availiability codes (Example)

..... period 0..* Period Time period of the asset

..... usePeriod 0..* Period Time period

..... text 0..1 string Asset clause or question text
..... linkId 0..* string Pointer to asset text

..... answer 0..* see answer Response to assets

..... securityLabelNumber 0..* unsignedInt Asset restriction numbers

..... valuedItem 0..* BackboneElement Contract Valued Item List

...... entity[x] 0..1 Contract Valued Item Type
....... entityCodeableConcept CodeableConcept
....... entityReference Reference(Any)
...... identifier 0..1 Identifier Contract Valued Item Number
...... effectiveTime 0..1 dateTime Contract Valued Item Effective Tiem
...... quantity 0..1 SimpleQuantity Count of Contract Valued Items
...... unitPrice 0..1 Money Contract Valued Item fee, charge, or cost
...... factor 0..1 decimal Contract Valued Item Price Scaling Factor
...... points 0..1 decimal Contract Valued Item Difficulty Scaling Factor
...... net 0..1 Money Total Contract Valued Item Value
...... payment 0..1 string Terms of valuation
...... paymentDate 0..1 dateTime When payment is due
...... responsible 0..1 Reference(Organization | Patient | Practitioner | PractitionerRole | RelatedPerson) Who will make payment
...... recipient 0..1 Reference(Organization | Patient | Practitioner | PractitionerRole | RelatedPerson) Who will receive payment
...... linkId 0..* string Pointer to specific item

...... securityLabelNumber 0..* unsignedInt Security Labels that define affected terms

.... action 0..* BackboneElement Entity being ascribed responsibility

..... doNotPerform ?! 0..1 boolean True if the term prohibits the action
..... type 1..1 CodeableConcept Type or form of the action
Binding: Contract Action Codes (Example)
..... subject 0..* BackboneElement Entity of the action

...... reference 1..* Reference(Patient | RelatedPerson | Practitioner | PractitionerRole | Device | Group | Organization) Entity of the action

...... role 0..1 CodeableConcept Role type of the agent
Binding: Contract Actor Role Codes (Example)
..... intent 1..1 CodeableConcept Purpose for the Contract Term Action
Binding: PurposeOfUse icon (Example)
..... linkId 0..* string Pointer to specific item

..... status 1..1 CodeableConcept State of the action
Binding: Contract Resource Action Status codes (Example)
..... context 0..1 Reference(Encounter | EpisodeOfCare) Episode associated with action
..... contextLinkId 0..* string Pointer to specific item

..... occurrence[x] 0..1 When action happens
...... occurrenceDateTime dateTime
...... occurrencePeriod Period
...... occurrenceTiming Timing
..... requester 0..* Reference(Patient | RelatedPerson | Practitioner | PractitionerRole | Device | Group | Organization) Who asked for action

..... requesterLinkId 0..* string Pointer to specific item

..... performerType 0..* CodeableConcept Kind of service performer
Binding: Participation Role Type (Example)

..... performerRole 0..1 CodeableConcept Competency of the performer
Binding: Security Role Type (Example)
..... performer 0..1 Reference(RelatedPerson | Patient | Practitioner | PractitionerRole | CareTeam | Device | Substance | Organization | Location) Actor that wil execute (or not) the action
..... performerLinkId 0..* string Pointer to specific item

..... reason 0..* CodeableReference(Condition | Observation | DiagnosticReport | DocumentReference | Questionnaire | QuestionnaireResponse) Why is action (not) needed?
Binding: PurposeOfUse icon (Example)

..... reasonLinkId 0..* string Pointer to specific item

..... note 0..* Annotation Comments about the action

..... securityLabelNumber 0..* unsignedInt Action restriction numbers

.... group 0..* see term Nested Contract Term Group

... supportingInfo 0..* Reference(Any) Extra Information

... relevantHistory 0..* Reference(Provenance) Key event in Contract History

... signer 0..* BackboneElement Contract Signatory

.... type 1..1 Coding Contract Signatory Role
Binding: Contract Signer Type Codes (Preferred)
.... party 1..1 Reference(Organization | Patient | Practitioner | PractitionerRole | RelatedPerson) Contract Signatory Party
.... signature 1..* Signature Contract Documentation Signature

... friendly 0..* BackboneElement Contract Friendly Language

.... content[x] 1..1 Easily comprehended representation of this Contract
..... contentAttachment Attachment
..... contentReference Reference(Composition | DocumentReference | QuestionnaireResponse)
... legal 0..* BackboneElement Contract Legal Language

.... content[x] 1..1 Contract Legal Text
..... contentAttachment Attachment
..... contentReference Reference(Composition | DocumentReference | QuestionnaireResponse)
... rule 0..* BackboneElement Computable Contract Language

.... content[x] 1..1 Computable Contract Rules
..... contentAttachment Attachment
..... contentReference Reference(DocumentReference)
... legallyBinding[x] 0..1 Binding Contract
.... legallyBindingAttachment Attachment
.... legallyBindingReference Reference(Composition | DocumentReference | QuestionnaireResponse | Contract)

doco Documentation for this format icon

See the Extensions for this resource

UML Diagram (Legend)

Contract (DomainResource)Unique identifier for this Contract or a derivative that references a Source Contractidentifier : Identifier [0..*]Canonical identifier for this contract, represented as a URI (globally unique)url : uri [0..1]An edition identifier used for business purposes to label business significant variantsversion : string [0..1]The status of the resource instance (this element modifies the meaning of other elements)status : code [0..1] « null (Strength=Required)ContractResourceStatusCodes! »Legal states of the formation of a legal instrument, which is a formally executed written document that can be formally attributed to its author, records and formally expresses a legally enforceable act, process, or contractual duty, obligation, or right, and therefore evidences that act, process, or agreementlegalState : CodeableConcept [0..1] « null (Strength=Extensible) ContractResourceLegalStateCod...+ »The URL pointing to a FHIR-defined Contract Definition that is adhered to in whole or part by this ContractinstantiatesCanonical : Reference [0..1] « Contract »The URL pointing to an externally maintained definition that is adhered to in whole or in part by this ContractinstantiatesUri : uri [0..1]The minimal content derived from the basal information source at a specific stage in its lifecyclecontentDerivative : CodeableConcept [0..1] « null (Strength=Example) ContractContentDerivationCodes?? »When this Contract was issuedissued : dateTime [0..1]Relevant time or time-period when this Contract is applicableapplies : Period [0..1]Event resulting in discontinuation or termination of this Contract instance by one or more parties to the contractexpirationType : CodeableConcept [0..1] « null (Strength=Example) ContractResourceExpirationTyp...?? »The target entity impacted by or of interest to parties to the agreementsubject : Reference [0..*] « Any »A formally or informally recognized grouping of people, principals, organizations, or jurisdictions formed for the purpose of achieving some form of collective action such as the promulgation, administration and enforcement of contracts and policiesauthority : Reference [0..*] « Organization »Recognized governance framework or system operating with a circumscribed scope in accordance with specified principles, policies, processes or procedures for managing rights, actions, or behaviors of parties or principals relative to resourcesdomain : Reference [0..*] « Location »Sites in which the contract is complied with, exercised, or in forcesite : Reference [0..*] « Location »A natural language name identifying this Contract definition, derivative, or instance in any legal state. Provides additional information about its content. This name should be usable as an identifier for the module by machine processing applications such as code generationname : string [0..1]A short, descriptive, user-friendly title for this Contract definition, derivative, or instance in any legal statetitle : string [0..1]A more detailed or qualifying explanatory or alternate user-friendly title for this Contract definition, derivative, or instance in any legal statesubtitle : string [0..1]Alternative representation of the title for this Contract definition, derivative, or instance in any legal state., e.g., a domain specific contract number related to legislationalias : string [0..*]The individual or organization that authored the Contract definition, derivative, or instance in any legal stateauthor : Reference [0..1] « Patient|Practitioner|PractitionerRole| Organization »A selector of legal concerns for this Contract definition, derivative, or instance in any legal statescope : CodeableConcept [0..1] « null (Strength=Example)ContractResourceScopeCodes?? »Narrows the range of legal concerns to focus on the achievement of specific contractual objectivestopic[x] : DataType [0..1] « CodeableConcept|Reference(Any) »A high-level category for the legal instrument, whether constructed as a Contract definition, derivative, or instance in any legal state. Provides additional information about its content within the context of the Contract's scope to distinguish the kinds of systems that would be interested in the contracttype : CodeableConcept [0..1] « null (Strength=Example)ContractTypeCodes?? »Sub-category for the Contract that distinguishes the kinds of systems that would be interested in the Contract within the context of the Contract's scopesubType : CodeableConcept [0..*] « null (Strength=Example)ContractSubtypeCodes?? »Information that may be needed by/relevant to the performer in their execution of this term actionsupportingInfo : Reference [0..*] « Any »Links to Provenance records for past versions of this Contract definition, derivative, or instance, which identify key state transitions or updates that are likely to be relevant to a user looking at the current version of the Contract. The Provenance.entity indicates the target that was changed in the update (see [Provenance.entity](provenance-definitions.html#Provenance.entity))relevantHistory : Reference [0..*] « Provenance »Legally binding Contract: This is the signed and legally recognized representation of the Contract, which is considered the "source of truth" and which would be the basis for legal action related to enforcement of this ContractlegallyBinding[x] : DataType [0..1] « Attachment|Reference( Composition|DocumentReference|QuestionnaireResponse|Contract) »ContentDefinitionPrecusory content structure and use, i.e., a boilerplate, template, application for a contract such as an insurance policy or benefits under a program, e.g., workers compensationtype : CodeableConcept [1..1] « null (Strength=Example)ContractResourceDefinitionTyp...?? »Detailed Precusory content typesubType : CodeableConcept [0..1] « null (Strength=Example)ContractResourceDefinitionSub...?? »The individual or organization that published the Contract precursor contentpublisher : Reference [0..1] « Practitioner|PractitionerRole| Organization »The date (and optionally time) when the contract was last significantly changed. The date must change when the business version changes and it must change if the status code changes. In addition, it should change when the substantive content of the contract changespublicationDate : dateTime [0..1]amended | appended | cancelled | disputed | entered-in-error | executable +publicationStatus : code [1..1] « null (Strength=Required)ContractResourcePublicationSt...! »A copyright statement relating to Contract precursor content. Copyright statements are generally legal restrictions on the use and publishing of the Contract precursor contentcopyright : markdown [0..1]TermUnique identifier for this particular Contract Provisionidentifier : Identifier [0..1]When this Contract Provision was issuedissued : dateTime [0..1]Relevant time or time-period when this Contract Provision is applicableapplies : Period [0..1]The entity that the term applies totopic[x] : DataType [0..1] « CodeableConcept|Reference(Any) »A legal clause or condition contained within a contract that requires one or both parties to perform a particular requirement by some specified time or prevents one or both parties from performing a particular requirement by some specified timetype : CodeableConcept [0..1] « null (Strength=Example)ContractTermTypeCodes?? »A specialized legal clause or condition based on overarching contract typesubType : CodeableConcept [0..1] « null (Strength=Example)ContractTermSubtypeCodes?? »Statement of a provision in a policy or a contracttext : string [0..1]SecurityLabelNumber used to link this term or term element to the applicable Security Labelnumber : unsignedInt [0..*]Security label privacy tag that specifies the level of confidentiality protection required for this term and/or term elementsclassification : Coding [1..1] « null (Strength=Example)ContractResourceScopeCodes?? »Security label privacy tag that specifies the applicable privacy and security policies governing this term and/or term elementscategory : Coding [0..*] « null (Strength=Example)ContractResourceScopeCodes?? »Security label privacy tag that specifies the manner in which term and/or term elements are to be protectedcontrol : Coding [0..*] « null (Strength=Example)ContractResourceSecurityContr...?? »ContractOfferUnique identifier for this particular Contract Provisionidentifier : Identifier [0..*]The owner of an asset has the residual control rights over the asset: the right to decide all usages of the asset in any way not inconsistent with a prior contract, custom, or law (Hart, 1995, p. 30)topic : Reference [0..1] « Any »Type of Contract Provision such as specific requirements, purposes for actions, obligations, prohibitions, e.g. life time maximum benefittype : CodeableConcept [0..1] « null (Strength=Example)ContractTermTypeCodes?? »Type of choice made by accepting party with respect to an offer made by an offeror/ granteedecision : CodeableConcept [0..1] « null (Strength=Extensible)ActConsentDirective+ »How the decision about a Contract was conveyeddecisionMode : CodeableConcept [0..*] « null (Strength=Example) ContractResourceDecisionModeC...?? »Human readable form of this Contract Offertext : string [0..1]The id of the clause or question text of the offer in the referenced questionnaire/responselinkId : string [0..*]Security labels that protects the offersecurityLabelNumber : unsignedInt [0..*]ContractPartyParticipant in the offerreference : Reference [1..*] « Patient|RelatedPerson|Practitioner| PractitionerRole|Device|Group|Organization »How the party participates in the offerrole : CodeableConcept [1..1] « null (Strength=Example)ContractResourcePartyRoleCodes?? »AnswerResponse to an offer clause or question text, which enables selection of values to be agreed to, e.g., the period of participation, the date of occupancy of a rental, warranty duration, or whether biospecimen may be used for further researchvalue[x] : DataType [1..1] « boolean|decimal|integer|date|dateTime| time|string|uri|Attachment|Coding|Quantity|Reference(Any) »ContractAssetDifferentiates the kind of the asset scope : CodeableConcept [0..1] « null (Strength=Example)ContractResourceAssetScopeCod...?? »Target entity type about which the term may be concernedtype : CodeableConcept [0..*] « null (Strength=Example)ContractResourceAssetTypeCodes?? »Associated entitiestypeReference : Reference [0..*] « Any »May be a subtype or part of an offered assetsubtype : CodeableConcept [0..*] « null (Strength=Example)ContractResourceAssetSubTypeC...?? »Specifies the applicability of the term to an asset resource instance, and instances it refers to or instances that refer to it, and/or are owned by the offereerelationship : Coding [0..1] « null (Strength=Extensible)ConsentContentClass+ »Description of the quality and completeness of the asset that may be a factor in its valuationcondition : string [0..1]Type of Asset availability for use or ownershipperiodType : CodeableConcept [0..*] « null (Strength=Example) ContractResourceAssetAvailiab...?? »Asset relevant contractual time periodperiod : Period [0..*]Time period of asset useusePeriod : Period [0..*]Clause or question text (Prose Object) concerning the asset in a linked form, such as a QuestionnaireResponse used in the formation of the contracttext : string [0..1]Id [identifier??] of the clause or question text about the asset in the referenced form or QuestionnaireResponselinkId : string [0..*]Security labels that protects the assetsecurityLabelNumber : unsignedInt [0..*]AssetContextAsset context reference may include the creator, custodian, or owning Person or Organization (e.g., bank, repository), location held, e.g., building, jurisdictionreference : Reference [0..1] « Any »Coded representation of the context generally or of the Referenced entity, such as the asset holder type or locationcode : CodeableConcept [0..*] « null (Strength=Example)ContractResourceAssetContextC...?? »Context descriptiontext : string [0..1]ValuedItemSpecific type of Contract Valued Item that may be pricedentity[x] : DataType [0..1] « CodeableConcept|Reference(Any) »Identifies a Contract Valued Item instanceidentifier : Identifier [0..1]Indicates the time during which this Contract ValuedItem information is effectiveeffectiveTime : dateTime [0..1]Specifies the units by which the Contract Valued Item is measured or counted, and quantifies the countable or measurable Contract Valued Item instancesquantity : Quantity(SimpleQuantity) [0..1]A Contract Valued Item unit valuation measureunitPrice : Money [0..1]A real number that represents a multiplier used in determining the overall value of the Contract Valued Item delivered. The concept of a Factor allows for a discount or surcharge multiplier to be applied to a monetary amountfactor : decimal [0..1]An amount that expresses the weighting (based on difficulty, cost and/or resource intensiveness) associated with the Contract Valued Item delivered. The concept of Points allows for assignment of point values for a Contract Valued Item, such that a monetary amount can be assigned to each pointpoints : decimal [0..1]Expresses the product of the Contract Valued Item unitQuantity and the unitPriceAmt. For example, the formula: unit Quantity * unit Price (Cost per Point) * factor Number * points = net Amount. Quantity, factor and points are assumed to be 1 if not suppliednet : Money [0..1]Terms of valuationpayment : string [0..1]When payment is duepaymentDate : dateTime [0..1]Who will make paymentresponsible : Reference [0..1] « Organization|Patient|Practitioner| PractitionerRole|RelatedPerson »Who will receive paymentrecipient : Reference [0..1] « Organization|Patient|Practitioner| PractitionerRole|RelatedPerson »Id of the clause or question text related to the context of this valuedItem in the referenced form or QuestionnaireResponselinkId : string [0..*]A set of security labels that define which terms are controlled by this conditionsecurityLabelNumber : unsignedInt [0..*]ActionTrue if the term prohibits the action (this element modifies the meaning of other elements)doNotPerform : boolean [0..1]Activity or service obligation to be done or not done, performed or not performed, effectuated or not by this Contract termtype : CodeableConcept [1..1] « null (Strength=Example)ContractActionCodes?? »Reason or purpose for the action stipulated by this Contract Provisionintent : CodeableConcept [1..1] « null (Strength=Example)PurposeOfUse?? »Id [identifier??] of the clause or question text related to this action in the referenced form or QuestionnaireResponselinkId : string [0..*]Current state of the term actionstatus : CodeableConcept [1..1] « null (Strength=Example)ContractResourceActionStatusC...?? »Encounter or Episode with primary association to the specified term activitycontext : Reference [0..1] « Encounter|EpisodeOfCare »Id [identifier??] of the clause or question text related to the requester of this action in the referenced form or QuestionnaireResponsecontextLinkId : string [0..*]When action happensoccurrence[x] : DataType [0..1] « dateTime|Period|Timing »Who or what initiated the action and has responsibility for its activationrequester : Reference [0..*] « Patient|RelatedPerson|Practitioner| PractitionerRole|Device|Group|Organization »Id [identifier??] of the clause or question text related to the requester of this action in the referenced form or QuestionnaireResponserequesterLinkId : string [0..*]The type of individual that is desired or required to perform or not perform the actionperformerType : CodeableConcept [0..*] « null (Strength=Example)ParticipationRoleType?? »The type of role or competency of an individual desired or required to perform or not perform the actionperformerRole : CodeableConcept [0..1] « null (Strength=Example)SecurityRoleType?? »Indicates who or what is being asked to perform (or not perform) the ctionperformer : Reference [0..1] « RelatedPerson|Patient|Practitioner| PractitionerRole|CareTeam|Device|Substance|Organization| Location »Id [identifier??] of the clause or question text related to the reason type or reference of this action in the referenced form or QuestionnaireResponseperformerLinkId : string [0..*]Rationale for the action to be performed or not performed. Describes why the action is permitted or prohibited. Either a coded concept, or another resource whose existence justifies permitting or not permitting this actionreason : CodeableReference [0..*] « Condition|Observation| DiagnosticReport|DocumentReference|Questionnaire| QuestionnaireResponse; null (Strength=Example)PurposeOfUse?? »Id [identifier??] of the clause or question text related to the reason type or reference of this action in the referenced form or QuestionnaireResponsereasonLinkId : string [0..*]Comments made about the term action made by the requester, performer, subject or other participantsnote : Annotation [0..*]Security labels that protects the actionsecurityLabelNumber : unsignedInt [0..*]ActionSubjectThe entity the action is performed or not performed on or forreference : Reference [1..*] « Patient|RelatedPerson|Practitioner| PractitionerRole|Device|Group|Organization »Role type of agent assigned roles in this Contractrole : CodeableConcept [0..1] « null (Strength=Example)ContractActorRoleCodes?? »SignatoryRole of this Contract signer, e.g. notary, granteetype : Coding [1..1] « null (Strength=Preferred)ContractSignerTypeCodes? »Party which is a signator to this Contractparty : Reference [1..1] « Organization|Patient|Practitioner| PractitionerRole|RelatedPerson »Legally binding Contract DSIG signature contents in Base64signature : Signature [1..*]FriendlyLanguageHuman readable rendering of this Contract in a format and representation intended to enhance comprehension and ensure understandabilitycontent[x] : DataType [1..1] « Attachment|Reference(Composition| DocumentReference|QuestionnaireResponse) »LegalLanguageContract legal text in human renderable formcontent[x] : DataType [1..1] « Attachment|Reference(Composition| DocumentReference|QuestionnaireResponse) »ComputableLanguageComputable Contract conveyed using a policy rule language (e.g. XACML, DKAL, SecPal)content[x] : DataType [1..1] « Attachment|Reference( DocumentReference) »Precusory content developed with a focus and intent of supporting the formation a Contract instance, which may be associated with and transformable into a ContractcontentDefinition[0..1]Security labels that protect the handling of information about the term and its elements, which may be specifically identifiedsecurityLabel[0..*]Offer Recipientparty[0..*]Response to offer textanswer[0..*]The matter of concern in the context of this provision of the agrementoffer[1..1]Circumstance of the assetcontext[0..*]Response to assetsanswer[0..*]Contract Valued Item ListvaluedItem[0..*]Contract Term Asset Listasset[0..*]Entity of the actionsubject[0..*]An actor taking a role in an activity for which it can be assigned some degree of responsibility for the activity taking placeaction[0..*]Nested group of Contract Provisionsgroup[0..*]One or more Contract Provisions, which may be related and conveyed as a group, and may contain nested groupsterm[0..*]Parties with legal standing in the Contract, including the principal parties, the grantor(s) and grantee(s), which are any person or organization bound by the contract, and any ancillary parties, which facilitate the execution of the contract such as a notary or witnesssigner[0..*]The "patient friendly language" versionof the Contract in whole or in parts. "Patient friendly language" means the representation of the Contract and Contract Provisions in a manner that is readily accessible and understandable by a layperson in accordance with best practices for communication styles that ensure that those agreeing to or signing the Contract understand the roles, actions, obligations, responsibilities, and implication of the agreementfriendly[0..*]List of Legal expressions or representations of this Contractlegal[0..*]List of Computable Policy Rule Language Representations of this Contractrule[0..*]

XML Template

<Contract xmlns="http://hl7.org/fhir"> doco
 <!-- from Resource: id, meta, implicitRules, and language -->
 <!-- from DomainResource: text, contained, extension, and modifierExtension -->
 <identifier><!-- 0..* Identifier Contract number --></identifier>
 <url value="[uri]"/><!-- 0..1 Basal definition -->
 <version value="[string]"/><!-- 0..1 Business edition -->
 <status value="[code]"/><!-- 0..1 amended | appended | cancelled | disputed | entered-in-error | executable + -->
 <legalState><!-- 0..1 CodeableConcept Negotiation status --></legalState>
 <instantiatesCanonical><!-- 0..1 Reference(Contract) Source Contract Definition --></instantiatesCanonical>
 <instantiatesUri value="[uri]"/><!-- 0..1 External Contract Definition -->
 <contentDerivative><!-- 0..1 CodeableConcept Content derived from the basal information --></contentDerivative>
 <issued value="[dateTime]"/><!-- 0..1 When this Contract was issued -->
 <applies><!-- 0..1 Period Effective time --></applies>
 <expirationType><!-- 0..1 CodeableConcept Contract cessation cause --></expirationType>
 <subject><!-- 0..* Reference(Any) Contract Target Entity --></subject>
 <authority><!-- 0..* Reference(Organization) Authority under which this Contract has standing --></authority>
 <domain><!-- 0..* Reference(Location) A sphere of control governed by an authoritative jurisdiction, organization, or person --></domain>
 <site><!-- 0..* Reference(Location) Specific Location --></site>
 <name value="[string]"/><!-- 0..1 Computer friendly designation -->
 <title value="[string]"/><!-- 0..1 Human Friendly name -->
 <subtitle value="[string]"/><!-- 0..1 Subordinate Friendly name -->
 <alias value="[string]"/><!-- 0..* Acronym or short name -->
 <author><!-- 0..1 Reference(Organization|Patient|Practitioner|PractitionerRole) Source of Contract --></author>
 <scope><!-- 0..1 CodeableConcept Range of Legal Concerns --></scope>
 <topic[x]><!-- 0..1 CodeableConcept|Reference(Any) Focus of contract interest --></topic[x]>
 <type><!-- 0..1 CodeableConcept Legal instrument category --></type>
 <subType><!-- 0..* CodeableConcept Subtype within the context of type --></subType>
 <contentDefinition>  <!-- 0..1 Contract precursor content -->
  <type><!-- 1..1 CodeableConcept Content structure and use --></type>
  <subType><!-- 0..1 CodeableConcept Detailed Content Type Definition --></subType>
  <publisher><!-- 0..1 Reference(Organization|Practitioner|PractitionerRole) Publisher Entity --></publisher>
  <publicationDate value="[dateTime]"/><!-- 0..1 When published -->
  <publicationStatus value="[code]"/><!-- 1..1 amended | appended | cancelled | disputed | entered-in-error | executable + -->
  <copyright value="[markdown]"/><!-- 0..1 Publication Ownership -->
 </contentDefinition>
 <term>  <!-- 0..* Contract Term List -->
  <identifier><!-- 0..1 Identifier Contract Term Number --></identifier>
  <issued value="[dateTime]"/><!-- 0..1 Contract Term Issue Date Time -->
  <applies><!-- 0..1 Period Contract Term Effective Time --></applies>
  <topic[x]><!-- 0..1 CodeableConcept|Reference(Any) Term Concern --></topic[x]>
  <type><!-- 0..1 CodeableConcept Contract Term Type or Form --></type>
  <subType><!-- 0..1 CodeableConcept Contract Term Type specific classification --></subType>
  <text value="[string]"/><!-- 0..1 Term Statement -->
  <securityLabel>  <!-- 0..* Protection for the Term -->
   <number value="[unsignedInt]"/><!-- 0..* Link to Security Labels -->
   <classification><!-- 1..1 Coding Confidentiality Protection --></classification>
   <category><!-- 0..* Coding Applicable Policy --></category>
   <control><!-- 0..* Coding Handling Instructions --></control>
  </securityLabel>
  <offer>  <!-- 1..1 Context of the Contract term -->
   <identifier><!-- 0..* Identifier Offer business ID --></identifier>
   <party>  <!-- 0..* Offer Recipient -->
    <reference><!-- 1..* Reference(Device|Group|Organization|Patient|Practitioner|
      PractitionerRole|RelatedPerson) Referenced entity --></reference>
    <role><!-- 1..1 CodeableConcept Participant engagement type --></role>
   </party>
   <topic><!-- 0..1 Reference(Any) Negotiable offer asset --></topic>
   <type><!-- 0..1 CodeableConcept Contract Offer Type or Form --></type>
   <decision><!-- 0..1 CodeableConcept Accepting party choice icon --></decision>
   <decisionMode><!-- 0..* CodeableConcept How decision is conveyed --></decisionMode>
   <answer>  <!-- 0..* Response to offer text -->
    <value[x]><!-- 1..1 boolean|decimal|integer|date|dateTime|time|string|uri|
      Attachment|Coding|Quantity|Reference(Any) The actual answer response --></value[x]>
   </answer>
   <text value="[string]"/><!-- 0..1 Human readable offer text -->
   <linkId value="[string]"/><!-- 0..* Pointer to text -->
   <securityLabelNumber value="[unsignedInt]"/><!-- 0..* Offer restriction numbers -->
  </offer>
  <asset>  <!-- 0..* Contract Term Asset List -->
   <scope><!-- 0..1 CodeableConcept Range of asset --></scope>
   <type><!-- 0..* CodeableConcept Asset category --></type>
   <typeReference><!-- 0..* Reference(Any) Associated entities --></typeReference>
   <subtype><!-- 0..* CodeableConcept Asset sub-category --></subtype>
   <relationship><!-- 0..1 Coding Kinship of the asset --></relationship>
   <context>  <!-- 0..* Circumstance of the asset -->
    <reference><!-- 0..1 Reference(Any) Creator,custodian or owner --></reference>
    <code><!-- 0..* CodeableConcept Codeable asset context --></code>
    <text value="[string]"/><!-- 0..1 Context description -->
   </context>
   <condition value="[string]"/><!-- 0..1 Quality desctiption of asset -->
   <periodType><!-- 0..* CodeableConcept Asset availability types --></periodType>
   <period><!-- 0..* Period Time period of the asset --></period>
   <usePeriod><!-- 0..* Period Time period --></usePeriod>
   <text value="[string]"/><!-- 0..1 Asset clause or question text -->
   <linkId value="[string]"/><!-- 0..* Pointer to asset text -->
   <answer><!-- 0..* Content as for Contract.term.offer.answer Response to assets --></answer>
   <securityLabelNumber value="[unsignedInt]"/><!-- 0..* Asset restriction numbers -->
   <valuedItem>  <!-- 0..* Contract Valued Item List -->
    <entity[x]><!-- 0..1 CodeableConcept|Reference(Any) Contract Valued Item Type --></entity[x]>
    <identifier><!-- 0..1 Identifier Contract Valued Item Number --></identifier>
    <effectiveTime value="[dateTime]"/><!-- 0..1 Contract Valued Item Effective Tiem -->
    <quantity><!-- 0..1 Quantity(SimpleQuantity) Count of Contract Valued Items --></quantity>
    <unitPrice><!-- 0..1 Money Contract Valued Item fee, charge, or cost --></unitPrice>
    <factor value="[decimal]"/><!-- 0..1 Contract Valued Item Price Scaling Factor -->
    <points value="[decimal]"/><!-- 0..1 Contract Valued Item Difficulty Scaling Factor -->
    <net><!-- 0..1 Money Total Contract Valued Item Value --></net>
    <payment value="[string]"/><!-- 0..1 Terms of valuation -->
    <paymentDate value="[dateTime]"/><!-- 0..1 When payment is due -->
    <responsible><!-- 0..1 Reference(Organization|Patient|Practitioner|
      PractitionerRole|RelatedPerson) Who will make payment --></responsible>
    <recipient><!-- 0..1 Reference(Organization|Patient|Practitioner|
      PractitionerRole|RelatedPerson) Who will receive payment --></recipient>
    <linkId value="[string]"/><!-- 0..* Pointer to specific item -->
    <securityLabelNumber value="[unsignedInt]"/><!-- 0..* Security Labels that define affected terms -->
   </valuedItem>
  </asset>
  <action>  <!-- 0..* Entity being ascribed responsibility -->
   <doNotPerform value="[boolean]"/><!-- 0..1 True if the term prohibits the  action -->
   <type><!-- 1..1 CodeableConcept Type or form of the action --></type>
   <subject>  <!-- 0..* Entity of the action -->
    <reference><!-- 1..* Reference(Device|Group|Organization|Patient|Practitioner|
      PractitionerRole|RelatedPerson) Entity of the action --></reference>
    <role><!-- 0..1 CodeableConcept Role type of the agent --></role>
   </subject>
   <intent><!-- 1..1 CodeableConcept Purpose for the Contract Term Action icon --></intent>
   <linkId value="[string]"/><!-- 0..* Pointer to specific item -->
   <status><!-- 1..1 CodeableConcept State of the action --></status>
   <context><!-- 0..1 Reference(Encounter|EpisodeOfCare) Episode associated with action --></context>
   <contextLinkId value="[string]"/><!-- 0..* Pointer to specific item -->
   <occurrence[x]><!-- 0..1 dateTime|Period|Timing When action happens --></occurrence[x]>
   <requester><!-- 0..* Reference(Device|Group|Organization|Patient|Practitioner|
     PractitionerRole|RelatedPerson) Who asked for action --></requester>
   <requesterLinkId value="[string]"/><!-- 0..* Pointer to specific item -->
   <performerType><!-- 0..* CodeableConcept Kind of service performer --></performerType>
   <performerRole><!-- 0..1 CodeableConcept Competency of the performer --></performerRole>
   <performer><!-- 0..1 Reference(CareTeam|Device|Location|Organization|Patient|
     Practitioner|PractitionerRole|RelatedPerson|Substance) Actor that wil execute (or not) the action --></performer>
   <performerLinkId value="[string]"/><!-- 0..* Pointer to specific item -->
   <reason><!-- 0..* CodeableReference(Condition|DiagnosticReport|
     DocumentReference|Observation|Questionnaire|QuestionnaireResponse) Why is action (not) needed? icon --></reason>
   <reasonLinkId value="[string]"/><!-- 0..* Pointer to specific item -->
   <note><!-- 0..* Annotation Comments about the action --></note>
   <securityLabelNumber value="[unsignedInt]"/><!-- 0..* Action restriction numbers -->
  </action>
  <group><!-- 0..* Content as for Contract.term Nested Contract Term Group --></group>
 </term>
 <supportingInfo><!-- 0..* Reference(Any) Extra Information --></supportingInfo>
 <relevantHistory><!-- 0..* Reference(Provenance) Key event in Contract History --></relevantHistory>
 <signer>  <!-- 0..* Contract Signatory -->
  <type><!-- 1..1 Coding Contract Signatory Role --></type>
  <party><!-- 1..1 Reference(Organization|Patient|Practitioner|PractitionerRole|
    RelatedPerson) Contract Signatory Party --></party>
  <signature><!-- 1..* Signature Contract Documentation Signature --></signature>
 </signer>
 <friendly>  <!-- 0..* Contract Friendly Language -->
  <content[x]><!-- 1..1 Attachment|Reference(Composition|DocumentReference|
    QuestionnaireResponse) Easily comprehended representation of this Contract --></content[x]>
 </friendly>
 <legal>  <!-- 0..* Contract Legal Language -->
  <content[x]><!-- 1..1 Attachment|Reference(Composition|DocumentReference|
    QuestionnaireResponse) Contract Legal Text --></content[x]>
 </legal>
 <rule>  <!-- 0..* Computable Contract Language -->
  <content[x]><!-- 1..1 Attachment|Reference(DocumentReference) Computable Contract Rules --></content[x]>
 </rule>
 <legallyBinding[x]><!-- 0..1 Attachment|Reference(Composition|Contract|
   DocumentReference|QuestionnaireResponse) Binding Contract --></legallyBinding[x]>
</Contract>

JSON Template

{doco
  "resourceType" : "Contract",
  // from Resource: id, meta, implicitRules, and language
  // from DomainResource: text, contained, extension, and modifierExtension
  "identifier" : [{ Identifier }], // Contract number
  "url" : "<uri>", // Basal definition
  "version" : "<string>", // Business edition
  "status" : "<code>", // amended | appended | cancelled | disputed | entered-in-error | executable +
  "legalState" : { CodeableConcept }, // Negotiation status
  "instantiatesCanonical" : { Reference(Contract) }, // Source Contract Definition
  "instantiatesUri" : "<uri>", // External Contract Definition
  "contentDerivative" : { CodeableConcept }, // Content derived from the basal information
  "issued" : "<dateTime>", // When this Contract was issued
  "applies" : { Period }, // Effective time
  "expirationType" : { CodeableConcept }, // Contract cessation cause
  "subject" : [{ Reference(Any) }], // Contract Target Entity
  "authority" : [{ Reference(Organization) }], // Authority under which this Contract has standing
  "domain" : [{ Reference(Location) }], // A sphere of control governed by an authoritative jurisdiction, organization, or person
  "site" : [{ Reference(Location) }], // Specific Location
  "name" : "<string>", // Computer friendly designation
  "title" : "<string>", // Human Friendly name
  "subtitle" : "<string>", // Subordinate Friendly name
  "alias" : ["<string>"], // Acronym or short name
  "author" : { Reference(Organization|Patient|Practitioner|PractitionerRole) }, // Source of Contract
  "scope" : { CodeableConcept }, // Range of Legal Concerns
  // topic[x]: Focus of contract interest. One of these 2:
  "topicCodeableConcept" : { CodeableConcept },
  "topicReference" : { Reference(Any) },
  "type" : { CodeableConcept }, // Legal instrument category
  "subType" : [{ CodeableConcept }], // Subtype within the context of type
  "contentDefinition" : { // Contract precursor content
    "type" : { CodeableConcept }, // R!  Content structure and use
    "subType" : { CodeableConcept }, // Detailed Content Type Definition
    "publisher" : { Reference(Organization|Practitioner|PractitionerRole) }, // Publisher Entity
    "publicationDate" : "<dateTime>", // When published
    "publicationStatus" : "<code>", // R!  amended | appended | cancelled | disputed | entered-in-error | executable +
    "copyright" : "<markdown>" // Publication Ownership
  },
  "term" : [{ // Contract Term List
    "identifier" : { Identifier }, // Contract Term Number
    "issued" : "<dateTime>", // Contract Term Issue Date Time
    "applies" : { Period }, // Contract Term Effective Time
    // topic[x]: Term Concern. One of these 2:
    "topicCodeableConcept" : { CodeableConcept },
    "topicReference" : { Reference(Any) },
    "type" : { CodeableConcept }, // Contract Term Type or Form
    "subType" : { CodeableConcept }, // Contract Term Type specific classification
    "text" : "<string>", // Term Statement
    "securityLabel" : [{ // Protection for the Term
      "number" : ["<unsignedInt>"], // Link to Security Labels
      "classification" : { Coding }, // R!  Confidentiality Protection
      "category" : [{ Coding }], // Applicable Policy
      "control" : [{ Coding }] // Handling Instructions
    }],
    "offer" : { // R!  Context of the Contract term
      "identifier" : [{ Identifier }], // Offer business ID
      "party" : [{ // Offer Recipient
        "reference" : [{ Reference(Device|Group|Organization|Patient|Practitioner|
      PractitionerRole|RelatedPerson) }], // R!  Referenced entity
        "role" : { CodeableConcept } // R!  Participant engagement type
      }],
      "topic" : { Reference(Any) }, // Negotiable offer asset
      "type" : { CodeableConcept }, // Contract Offer Type or Form
      "decision" : { CodeableConcept }, // Accepting party choice icon
      "decisionMode" : [{ CodeableConcept }], // How decision is conveyed
      "answer" : [{ // Response to offer text
        // value[x]: The actual answer response. One of these 12:
        "valueBoolean" : <boolean>,
        "valueDecimal" : <decimal>,
        "valueInteger" : <integer>,
        "valueDate" : "<date>",
        "valueDateTime" : "<dateTime>",
        "valueTime" : "<time>",
        "valueString" : "<string>",
        "valueUri" : "<uri>",
        "valueAttachment" : { Attachment },
        "valueCoding" : { Coding },
        "valueQuantity" : { Quantity },
        "valueReference" : { Reference(Any) }
      }],
      "text" : "<string>", // Human readable offer text
      "linkId" : ["<string>"], // Pointer to text
      "securityLabelNumber" : ["<unsignedInt>"] // Offer restriction numbers
    },
    "asset" : [{ // Contract Term Asset List
      "scope" : { CodeableConcept }, // Range of asset
      "type" : [{ CodeableConcept }], // Asset category
      "typeReference" : [{ Reference(Any) }], // Associated entities
      "subtype" : [{ CodeableConcept }], // Asset sub-category
      "relationship" : { Coding }, // Kinship of the asset
      "context" : [{ // Circumstance of the asset
        "reference" : { Reference(Any) }, // Creator,custodian or owner
        "code" : [{ CodeableConcept }], // Codeable asset context
        "text" : "<string>" // Context description
      }],
      "condition" : "<string>", // Quality desctiption of asset
      "periodType" : [{ CodeableConcept }], // Asset availability types
      "period" : [{ Period }], // Time period of the asset
      "usePeriod" : [{ Period }], // Time period
      "text" : "<string>", // Asset clause or question text
      "linkId" : ["<string>"], // Pointer to asset text
      "answer" : [{ Content as for Contract.term.offer.answer }], // Response to assets
      "securityLabelNumber" : ["<unsignedInt>"], // Asset restriction numbers
      "valuedItem" : [{ // Contract Valued Item List
        // entity[x]: Contract Valued Item Type. One of these 2:
        "entityCodeableConcept" : { CodeableConcept },
        "entityReference" : { Reference(Any) },
        "identifier" : { Identifier }, // Contract Valued Item Number
        "effectiveTime" : "<dateTime>", // Contract Valued Item Effective Tiem
        "quantity" : { Quantity(SimpleQuantity) }, // Count of Contract Valued Items
        "unitPrice" : { Money }, // Contract Valued Item fee, charge, or cost
        "factor" : <decimal>, // Contract Valued Item Price Scaling Factor
        "points" : <decimal>, // Contract Valued Item Difficulty Scaling Factor
        "net" : { Money }, // Total Contract Valued Item Value
        "payment" : "<string>", // Terms of valuation
        "paymentDate" : "<dateTime>", // When payment is due
        "responsible" : { Reference(Organization|Patient|Practitioner|
      PractitionerRole|RelatedPerson) }, // Who will make payment
        "recipient" : { Reference(Organization|Patient|Practitioner|
      PractitionerRole|RelatedPerson) }, // Who will receive payment
        "linkId" : ["<string>"], // Pointer to specific item
        "securityLabelNumber" : ["<unsignedInt>"] // Security Labels that define affected terms
      }]
    }],
    "action" : [{ // Entity being ascribed responsibility
      "doNotPerform" : <boolean>, // True if the term prohibits the  action
      "type" : { CodeableConcept }, // R!  Type or form of the action
      "subject" : [{ // Entity of the action
        "reference" : [{ Reference(Device|Group|Organization|Patient|Practitioner|
      PractitionerRole|RelatedPerson) }], // R!  Entity of the action
        "role" : { CodeableConcept } // Role type of the agent
      }],
      "intent" : { CodeableConcept }, // R!  Purpose for the Contract Term Action icon
      "linkId" : ["<string>"], // Pointer to specific item
      "status" : { CodeableConcept }, // R!  State of the action
      "context" : { Reference(Encounter|EpisodeOfCare) }, // Episode associated with action
      "contextLinkId" : ["<string>"], // Pointer to specific item
      // occurrence[x]: When action happens. One of these 3:
      "occurrenceDateTime" : "<dateTime>",
      "occurrencePeriod" : { Period },
      "occurrenceTiming" : { Timing },
      "requester" : [{ Reference(Device|Group|Organization|Patient|Practitioner|
     PractitionerRole|RelatedPerson) }], // Who asked for action
      "requesterLinkId" : ["<string>"], // Pointer to specific item
      "performerType" : [{ CodeableConcept }], // Kind of service performer
      "performerRole" : { CodeableConcept }, // Competency of the performer
      "performer" : { Reference(CareTeam|Device|Location|Organization|Patient|
     Practitioner|PractitionerRole|RelatedPerson|Substance) }, // Actor that wil execute (or not) the action
      "performerLinkId" : ["<string>"], // Pointer to specific item
      "reason" : [{ CodeableReference(Condition|DiagnosticReport|
     DocumentReference|Observation|Questionnaire|QuestionnaireResponse) }], // Why is action (not) needed? icon
      "reasonLinkId" : ["<string>"], // Pointer to specific item
      "note" : [{ Annotation }], // Comments about the action
      "securityLabelNumber" : ["<unsignedInt>"] // Action restriction numbers
    }],
    "group" : [{ Content as for Contract.term }] // Nested Contract Term Group
  }],
  "supportingInfo" : [{ Reference(Any) }], // Extra Information
  "relevantHistory" : [{ Reference(Provenance) }], // Key event in Contract History
  "signer" : [{ // Contract Signatory
    "type" : { Coding }, // R!  Contract Signatory Role
    "party" : { Reference(Organization|Patient|Practitioner|PractitionerRole|
    RelatedPerson) }, // R!  Contract Signatory Party
    "signature" : [{ Signature }] // R!  Contract Documentation Signature
  }],
  "friendly" : [{ // Contract Friendly Language
    // content[x]: Easily comprehended representation of this Contract. One of these 2:
    "contentAttachment" : { Attachment },
    "contentReference" : { Reference(Composition|DocumentReference|
    QuestionnaireResponse) }
  }],
  "legal" : [{ // Contract Legal Language
    // content[x]: Contract Legal Text. One of these 2:
    "contentAttachment" : { Attachment },
    "contentReference" : { Reference(Composition|DocumentReference|
    QuestionnaireResponse) }
  }],
  "rule" : [{ // Computable Contract Language
    // content[x]: Computable Contract Rules. One of these 2:
    "contentAttachment" : { Attachment },
    "contentReference" : { Reference(DocumentReference) }
  }],
  // legallyBinding[x]: Binding Contract. One of these 2:
  "legallyBindingAttachment" : { Attachment },
  "legallyBindingReference" : { Reference(Composition|Contract|DocumentReference|
   QuestionnaireResponse) }
}

Turtle Template

@prefix fhir: <http://hl7.org/fhir/> .doco


[ a fhir:Contract;
  fhir:nodeRole fhir:treeRoot; # if this is the parser root

  # from Resource: .id, .meta, .implicitRules, and .language
  # from DomainResource: .text, .contained, .extension, and .modifierExtension
  fhir:identifier  ( [ Identifier ] ... ) ; # 0..* Contract number
  fhir:url [ uri ] ; # 0..1 Basal definition
  fhir:version [ string ] ; # 0..1 Business edition
  fhir:status [ code ] ; # 0..1 amended | appended | cancelled | disputed | entered-in-error | executable +
  fhir:legalState [ CodeableConcept ] ; # 0..1 Negotiation status
  fhir:instantiatesCanonical [ Reference(Contract) ] ; # 0..1 Source Contract Definition
  fhir:instantiatesUri [ uri ] ; # 0..1 External Contract Definition
  fhir:contentDerivative [ CodeableConcept ] ; # 0..1 Content derived from the basal information
  fhir:issued [ dateTime ] ; # 0..1 When this Contract was issued
  fhir:applies [ Period ] ; # 0..1 Effective time
  fhir:expirationType [ CodeableConcept ] ; # 0..1 Contract cessation cause
  fhir:subject  ( [ Reference(Any) ] ... ) ; # 0..* Contract Target Entity
  fhir:authority  ( [ Reference(Organization) ] ... ) ; # 0..* Authority under which this Contract has standing
  fhir:domain  ( [ Reference(Location) ] ... ) ; # 0..* A sphere of control governed by an authoritative jurisdiction, organization, or person
  fhir:site  ( [ Reference(Location) ] ... ) ; # 0..* Specific Location
  fhir:name [ string ] ; # 0..1 Computer friendly designation
  fhir:title [ string ] ; # 0..1 Human Friendly name
  fhir:subtitle [ string ] ; # 0..1 Subordinate Friendly name
  fhir:alias  ( [ string ] ... ) ; # 0..* Acronym or short name
  fhir:author [ Reference(Organization|Patient|Practitioner|PractitionerRole) ] ; # 0..1 Source of Contract
  fhir:scope [ CodeableConcept ] ; # 0..1 Range of Legal Concerns
  # topic[x] : 0..1 Focus of contract interest. One of these 2
    fhir:topic [  a fhir:CodeableConcept ; CodeableConcept ]
    fhir:topic [  a fhir:Reference ; Reference(Any) ]
  fhir:type [ CodeableConcept ] ; # 0..1 Legal instrument category
  fhir:subType  ( [ CodeableConcept ] ... ) ; # 0..* Subtype within the context of type
  fhir:contentDefinition [ # 0..1 Contract precursor content
    fhir:type [ CodeableConcept ] ; # 1..1 Content structure and use
    fhir:subType [ CodeableConcept ] ; # 0..1 Detailed Content Type Definition
    fhir:publisher [ Reference(Organization|Practitioner|PractitionerRole) ] ; # 0..1 Publisher Entity
    fhir:publicationDate [ dateTime ] ; # 0..1 When published
    fhir:publicationStatus [ code ] ; # 1..1 amended | appended | cancelled | disputed | entered-in-error | executable +
    fhir:copyright [ markdown ] ; # 0..1 Publication Ownership
  ] ;
  fhir:term ( [ # 0..* Contract Term List
    fhir:identifier [ Identifier ] ; # 0..1 Contract Term Number
    fhir:issued [ dateTime ] ; # 0..1 Contract Term Issue Date Time
    fhir:applies [ Period ] ; # 0..1 Contract Term Effective Time
    # topic[x] : 0..1 Term Concern. One of these 2
      fhir:topic [  a fhir:CodeableConcept ; CodeableConcept ]
      fhir:topic [  a fhir:Reference ; Reference(Any) ]
    fhir:type [ CodeableConcept ] ; # 0..1 Contract Term Type or Form
    fhir:subType [ CodeableConcept ] ; # 0..1 Contract Term Type specific classification
    fhir:text [ string ] ; # 0..1 Term Statement
    fhir:securityLabel ( [ # 0..* Protection for the Term
      fhir:number  ( [ unsignedInt ] ... ) ; # 0..* Link to Security Labels
      fhir:classification [ Coding ] ; # 1..1 Confidentiality Protection
      fhir:category  ( [ Coding ] ... ) ; # 0..* Applicable Policy
      fhir:control  ( [ Coding ] ... ) ; # 0..* Handling Instructions
    ] ... ) ;
    fhir:offer [ # 1..1 Context of the Contract term
      fhir:identifier  ( [ Identifier ] ... ) ; # 0..* Offer business ID
      fhir:party ( [ # 0..* Offer Recipient
        fhir:reference  ( [ Reference(Device|Group|Organization|Patient|Practitioner|PractitionerRole|RelatedPerson) ] ... ) ; # 1..* Referenced entity
        fhir:role [ CodeableConcept ] ; # 1..1 Participant engagement type
      ] ... ) ;
      fhir:topic [ Reference(Any) ] ; # 0..1 Negotiable offer asset
      fhir:type [ CodeableConcept ] ; # 0..1 Contract Offer Type or Form
      fhir:decision [ CodeableConcept ] ; # 0..1 Accepting party choice
      fhir:decisionMode  ( [ CodeableConcept ] ... ) ; # 0..* How decision is conveyed
      fhir:answer ( [ # 0..* Response to offer text
        # value[x] : 1..1 The actual answer response. One of these 12
          fhir:value [  a fhir:boolean ; boolean ]
          fhir:value [  a fhir:decimal ; decimal ]
          fhir:value [  a fhir:integer ; integer ]
          fhir:value [  a fhir:date ; date ]
          fhir:value [  a fhir:dateTime ; dateTime ]
          fhir:value [  a fhir:time ; time ]
          fhir:value [  a fhir:string ; string ]
          fhir:value [  a fhir:uri ; uri ]
          fhir:value [  a fhir:Attachment ; Attachment ]
          fhir:value [  a fhir:Coding ; Coding ]
          fhir:value [  a fhir:Quantity ; Quantity ]
          fhir:value [  a fhir:Reference ; Reference(Any) ]
      ] ... ) ;
      fhir:text [ string ] ; # 0..1 Human readable offer text
      fhir:linkId  ( [ string ] ... ) ; # 0..* Pointer to text
      fhir:securityLabelNumber  ( [ unsignedInt ] ... ) ; # 0..* Offer restriction numbers
    ] ;
    fhir:asset ( [ # 0..* Contract Term Asset List
      fhir:scope [ CodeableConcept ] ; # 0..1 Range of asset
      fhir:type  ( [ CodeableConcept ] ... ) ; # 0..* Asset category
      fhir:typeReference  ( [ Reference(Any) ] ... ) ; # 0..* Associated entities
      fhir:subtype  ( [ CodeableConcept ] ... ) ; # 0..* Asset sub-category
      fhir:relationship [ Coding ] ; # 0..1 Kinship of the asset
      fhir:context ( [ # 0..* Circumstance of the asset
        fhir:reference [ Reference(Any) ] ; # 0..1 Creator,custodian or owner
        fhir:code  ( [ CodeableConcept ] ... ) ; # 0..* Codeable asset context
        fhir:text [ string ] ; # 0..1 Context description
      ] ... ) ;
      fhir:condition [ string ] ; # 0..1 Quality desctiption of asset
      fhir:periodType  ( [ CodeableConcept ] ... ) ; # 0..* Asset availability types
      fhir:period  ( [ Period ] ... ) ; # 0..* Time period of the asset
      fhir:usePeriod  ( [ Period ] ... ) ; # 0..* Time period
      fhir:text [ string ] ; # 0..1 Asset clause or question text
      fhir:linkId  ( [ string ] ... ) ; # 0..* Pointer to asset text
      fhir:answer  ( [ See Contract.term.offer.answer ] ... ) ; # 0..* Response to assets
      fhir:securityLabelNumber  ( [ unsignedInt ] ... ) ; # 0..* Asset restriction numbers
      fhir:valuedItem ( [ # 0..* Contract Valued Item List
        # entity[x] : 0..1 Contract Valued Item Type. One of these 2
          fhir:entity [  a fhir:CodeableConcept ; CodeableConcept ]
          fhir:entity [  a fhir:Reference ; Reference(Any) ]
        fhir:identifier [ Identifier ] ; # 0..1 Contract Valued Item Number
        fhir:effectiveTime [ dateTime ] ; # 0..1 Contract Valued Item Effective Tiem
        fhir:quantity [ Quantity(SimpleQuantity) ] ; # 0..1 Count of Contract Valued Items
        fhir:unitPrice [ Money ] ; # 0..1 Contract Valued Item fee, charge, or cost
        fhir:factor [ decimal ] ; # 0..1 Contract Valued Item Price Scaling Factor
        fhir:points [ decimal ] ; # 0..1 Contract Valued Item Difficulty Scaling Factor
        fhir:net [ Money ] ; # 0..1 Total Contract Valued Item Value
        fhir:payment [ string ] ; # 0..1 Terms of valuation
        fhir:paymentDate [ dateTime ] ; # 0..1 When payment is due
        fhir:responsible [ Reference(Organization|Patient|Practitioner|PractitionerRole|RelatedPerson) ] ; # 0..1 Who will make payment
        fhir:recipient [ Reference(Organization|Patient|Practitioner|PractitionerRole|RelatedPerson) ] ; # 0..1 Who will receive payment
        fhir:linkId  ( [ string ] ... ) ; # 0..* Pointer to specific item
        fhir:securityLabelNumber  ( [ unsignedInt ] ... ) ; # 0..* Security Labels that define affected terms
      ] ... ) ;
    ] ... ) ;
    fhir:action ( [ # 0..* Entity being ascribed responsibility
      fhir:doNotPerform [ boolean ] ; # 0..1 True if the term prohibits the  action
      fhir:type [ CodeableConcept ] ; # 1..1 Type or form of the action
      fhir:subject ( [ # 0..* Entity of the action
        fhir:reference  ( [ Reference(Device|Group|Organization|Patient|Practitioner|PractitionerRole|RelatedPerson) ] ... ) ; # 1..* Entity of the action
        fhir:role [ CodeableConcept ] ; # 0..1 Role type of the agent
      ] ... ) ;
      fhir:intent [ CodeableConcept ] ; # 1..1 Purpose for the Contract Term Action
      fhir:linkId  ( [ string ] ... ) ; # 0..* Pointer to specific item
      fhir:status [ CodeableConcept ] ; # 1..1 State of the action
      fhir:context [ Reference(Encounter|EpisodeOfCare) ] ; # 0..1 Episode associated with action
      fhir:contextLinkId  ( [ string ] ... ) ; # 0..* Pointer to specific item
      # occurrence[x] : 0..1 When action happens. One of these 3
        fhir:occurrence [  a fhir:dateTime ; dateTime ]
        fhir:occurrence [  a fhir:Period ; Period ]
        fhir:occurrence [  a fhir:Timing ; Timing ]
      fhir:requester  ( [ Reference(Device|Group|Organization|Patient|Practitioner|PractitionerRole|RelatedPerson) ] ... ) ; # 0..* Who asked for action
      fhir:requesterLinkId  ( [ string ] ... ) ; # 0..* Pointer to specific item
      fhir:performerType  ( [ CodeableConcept ] ... ) ; # 0..* Kind of service performer
      fhir:performerRole [ CodeableConcept ] ; # 0..1 Competency of the performer
      fhir:performer [ Reference(CareTeam|Device|Location|Organization|Patient|Practitioner|PractitionerRole|
  RelatedPerson|Substance) ] ; # 0..1 Actor that wil execute (or not) the action
      fhir:performerLinkId  ( [ string ] ... ) ; # 0..* Pointer to specific item
      fhir:reason  ( [ CodeableReference(Condition|DiagnosticReport|DocumentReference|Observation|Questionnaire|
  QuestionnaireResponse) ] ... ) ; # 0..* Why is action (not) needed?
      fhir:reasonLinkId  ( [ string ] ... ) ; # 0..* Pointer to specific item
      fhir:note  ( [ Annotation ] ... ) ; # 0..* Comments about the action
      fhir:securityLabelNumber  ( [ unsignedInt ] ... ) ; # 0..* Action restriction numbers
    ] ... ) ;
    fhir:group  ( [ See Contract.term ] ... ) ; # 0..* Nested Contract Term Group
  ] ... ) ;
  fhir:supportingInfo  ( [ Reference(Any) ] ... ) ; # 0..* Extra Information
  fhir:relevantHistory  ( [ Reference(Provenance) ] ... ) ; # 0..* Key event in Contract History
  fhir:signer ( [ # 0..* Contract Signatory
    fhir:type [ Coding ] ; # 1..1 Contract Signatory Role
    fhir:party [ Reference(Organization|Patient|Practitioner|PractitionerRole|RelatedPerson) ] ; # 1..1 Contract Signatory Party
    fhir:signature  ( [ Signature ] ... ) ; # 1..* Contract Documentation Signature
  ] ... ) ;
  fhir:friendly ( [ # 0..* Contract Friendly Language
    # content[x] : 1..1 Easily comprehended representation of this Contract. One of these 2
      fhir:content [  a fhir:Attachment ; Attachment ]
      fhir:content [  a fhir:Reference ; Reference(Composition|DocumentReference|QuestionnaireResponse) ]
  ] ... ) ;
  fhir:legal ( [ # 0..* Contract Legal Language
    # content[x] : 1..1 Contract Legal Text. One of these 2
      fhir:content [  a fhir:Attachment ; Attachment ]
      fhir:content [  a fhir:Reference ; Reference(Composition|DocumentReference|QuestionnaireResponse) ]
  ] ... ) ;
  fhir:rule ( [ # 0..* Computable Contract Language
    # content[x] : 1..1 Computable Contract Rules. One of these 2
      fhir:content [  a fhir:Attachment ; Attachment ]
      fhir:content [  a fhir:Reference ; Reference(DocumentReference) ]
  ] ... ) ;
  # legallyBinding[x] : 0..1 Binding Contract. One of these 2
    fhir:legallyBinding [  a fhir:Attachment ; Attachment ]
    fhir:legallyBinding [  a fhir:Reference ; Reference(Composition|Contract|DocumentReference|QuestionnaireResponse) ]
]

Changes from both R4 and R4B

Contract
Contract.term.action.reason
  • Type changed from string to CodeableReference
Contract.term.action.reasonCode
  • Deleted (-> reason)
Contract.term.action.reasonReference
  • Deleted (-> reason)

See the Full Difference for further information

This analysis is available for R4 as XML or JSON and for R4B as XML or JSON.

 

Additional definitions: Master Definition XML + JSON, XML Schema/Schematron + JSON Schema, ShEx (for Turtle) + see the extensions, the spreadsheet version & the dependency analysis

Path ValueSet Type Documentation
Contract.status ContractResourceStatusCodes (a valid code from Contract Status) Required

This value set contract specific codes for status.

Contract.legalState ContractResourceLegalStateCodes (a valid code from Contract Legal State) Extensible

This value set contract specific codes for status.

Contract.contentDerivative ContractContentDerivationCodes Example

This is an example set of Content Derivative type codes, which represent the minimal content derived from the basal information source at a specific stage in its lifecycle, which is sufficient to manage that source information, for example, in a repository, registry, processes and workflows, for making access control decisions, and providing query responses.

Contract.expirationType ContractResourceExpirationTypeCodes (a valid code from Contract Expiration Type) Example

This value set contract specific codes for status.

Contract.scope ContractResourceScopeCodes (a valid code from Contract Scope) Example

This value set contract specific codes for scope.

Contract.type ContractTypeCodes Example

This value set includes sample Contract Type codes.

Contract.subType ContractSubtypeCodes Example

This value set includes sample Contract Subtype codes.

Contract.contentDefinition.type ContractResourceDefinitionTypeCodes (a valid code from Contract Definition Type) Example

This value set contract specific codes for status.

Contract.contentDefinition.subType ContractResourceDefinitionSubtypeCodes (a valid code from Contract Definition Subtype) Example

This value set contract specific codes for status.

Contract.contentDefinition.publicationStatus ContractResourcePublicationStatusCodes (a valid code from Contract Publication Status) Required

This value set contract specific codes for status.

Contract.term.type ContractTermTypeCodes Example

This value set includes sample Contract Term Type codes.

Contract.term.subType ContractTermSubtypeCodes Example

This value set includes sample Contract Term SubType codes.

Contract.term.securityLabel.classification ContractResourceScopeCodes (a valid code from Contract Security Classification) Example

This value set contract specific codes for security classification.

Contract.term.securityLabel.category ContractResourceScopeCodes (a valid code from Contract Security Category) Example

This value set contract specific codes for security category.

Contract.term.securityLabel.control ContractResourceSecurityControlCodes (a valid code from Contract Security Control) Example

This value set contract specific codes for security control.

Contract.term.offer.party.role ContractResourcePartyRoleCodes (a valid code from Contract Party Role) Example

This value set contract specific codes for offer party participation.

Contract.term.offer.type ContractTermTypeCodes Example

This value set includes sample Contract Term Type codes.

Contract.term.offer.decision ActConsentDirective icon Extensible

ActConsentDirective codes are used to specify the type of Consent Directive to which a Consent Directive Act conforms.

Contract.term.offer.decisionMode ContractResourceDecisionModeCodes (a valid code from Contract Decision Mode) Example

This value set contract specific codes for decision modes.

Contract.term.asset.scope ContractResourceAssetScopeCodes (a valid code from Contract Asset Scope) Example

This value set contract specific codes for asset scope.

Contract.term.asset.type ContractResourceAssetTypeCodes (a valid code from Contract Asset Type) Example

This value set contract specific codes for asset type.

Contract.term.asset.subtype ContractResourceAssetSubTypeCodes (a valid code from Contract Asset Subtype) Example

This value set contract specific codes for asset subtype.

Contract.term.asset.relationship ConsentContentClass Extensible

This value set includes the FHIR resource types, along with some other important content class codes

Contract.term.asset.context.code ContractResourceAssetContextCodes (a valid code from Contract Asset Context) Example

This value set contract specific codes for asset context.

Contract.term.asset.periodType ContractResourceAssetAvailiabilityCodes (a valid code from Contract Asset Availability) Example

This value set has asset availability codes.

Contract.term.action.type ContractActionCodes Example

This value set includes sample Contract Action codes.

Contract.term.action.subject.role ContractActorRoleCodes Example

This value set includes sample Contract Actor Role codes.

Contract.term.action.intent PurposeOfUse icon Example

Supports communication of purpose of use at a general level.

Contract.term.action.status ContractResourceActionStatusCodes (a valid code from Contract Action Status) Example

This value set contract specific codes for action status.

Contract.term.action.performerType ParticipationRoleType Example

This FHIR value set is comprised of Actor participation Type codes, which can be used to value FHIR agents, actors, and other role elements. The codes are intended to express how the agent participated in some activity. Sometimes refered to the agent functional-role relative to the activity.

Contract.term.action.performerRole SecurityRoleType (a valid code from Sample Codes for Security Structural Role) Example

This value set contains example structural roles. In general, two types of roles can be distinguished: structural roles and functional roles. Structural Roles reflect human or organizational categories (hierarchies), and describe prerequisites, feasibilities, or competences for actions. Functional roles are bound to the realization or performance of actions.

Contract.term.action.reason PurposeOfUse icon Example

Supports communication of purpose of use at a general level.

Contract.signer.type ContractSignerTypeCodes Preferred

This value set includes sample Contract Signer Type codes.

Search parameters for this resource. See also the full list of search parameters for this resource, and check the Extensions registry for search parameters on extensions related to this resource. The common parameters also apply. See Searching for more information about searching in REST, messaging, and services.

Name Type Description Expression In Common
authority reference The authority of the contract Contract.authority
(Organization)
domain reference The domain of the contract Contract.domain
(Location)
identifier token The identity of the contract Contract.identifier 65 Resources
instantiates uri A source definition of the contract Contract.instantiatesUri
issued date The date/time the contract was issued Contract.issued
patient reference The identity of the subject of the contract (if a patient) Contract.subject.where(resolve() is Patient)
(Patient)
65 Resources
signer reference Contract Signatory Party Contract.signer.party
(Practitioner, Organization, Patient, PractitionerRole, RelatedPerson)
status token The status of the contract Contract.status
subject reference The identity of the subject of the contract Contract.subject
(Any)
url uri The basal contract definition Contract.url