Annuaire Santé
1.1.0 - ci-build
Annuaire Santé, publié par Agence du Numérique en Santé (ANS) - 2-10 Rue d'Oradour-sur-Glane, 75015 Paris. Ce guide n'est pas une publication autorisée ; C'est la version en intégration continue pour la version 1.1.0 construite par le CI Build FHIR (HL7® FHIR® Standard). Cette version est basée sur le contenu actuel de https://github.com/ansforge/IG-fhir-annuaire/ et change régulièrement. Voir le répertoire des versions publiées
| Official URL: https://interop.esante.gouv.fr/ig/fhir/annuaire/ImplementationGuide/ans.fhir.fr.annuaire | Version: 1.1.0 | |||
| Active as of 2026-04-09 | Computable Name: AnnuaireSante | |||
Healthcare professional Directory Implementation Guide
This implementation guide contains the FHIR profiles of French Healthcare professionals directory and documents how the data are exposed in the national API.
Attention ! Cette version du guide d'implémentation est en intégration continue (version de travail) et est soumise à des changements réguliers. La version officielle est accessible à l'adresse https://interop.esante.gouv.fr/ig/fhir/annuaire</b>
L’objectif de ce guide est de présenter la modélisation FHIR des données provenant de l’Annuaire Santé en respectant le standard d’intéroperabilité FHIR. Ce guide d’implémentation a deux objectifs :
Ce guide d’implémentation est une spécification qui se concentre principalement sur le modèle de données et non sur la solution technique de l’API FHIR Annuaire Santé. Pour en savoir davantage sur le fonctionnement de l’API, veuillez consulter la documentation dédiée de l’API FHIR
L’Annuaire Santé rassemble les répertoires sectoriels de référence des personnes physiques et personnes morales : le répertoire partagé des professionnels intervenant dans le système de santé (RPPS+), et le répertoire FINESS+. L’Annuaire Santé est un service à usage professionnel destiné aux acteurs des secteurs sanitaire, social et médico-social. Ce service de publication fournit également des données provenant des opérateurs MSSanté, du SI CPX et de l’Assurance Maladie.
L’API FHIR Annuaire Santé est une API RESTful au format JSON et structurée selon le standard d’interoperabilité FHIR.
La liste ci-dessous expose la liste des profils génériques profilés. Ceux-ci ont été re-profilés pour spécifier les APIs données publiques et données restreintes. Ces profils peuvent être trouvés dans l’onglet “liste des profils”.
| Titre du profil | Description | URL canonique du profil parent |
| Profil générique créé à partir de Device dans le contexte de l'Annuaire Santé pour décrire les Equipements Matériels Lourds (EML) mis en place au sein d'un établissement. | Device | |
| Profil générique créé à partir de HealthcareService dans le contexte de l'Annuaire Santé pour décrire les activités sanitaires rattachées à un établissement FINESS. | HealthcareService | |
| Profil générique créé à partir de HealthcareService dans le contexte de l'Annuaire Santé pour décrire les équipements sociaux représentant les activités des établissements du domaine social et médico-social enregistrés dans FINESS (ex : Hébergement de personnes handicapées, hébergement de personnes âgées, services médico-sociaux à domicile, ...). | HealthcareService | |
| Profil générique créé à partir de FrOrganization dans le contexte de l'Annuaire Santé pour décrire les établissements sanitaires, sociaux et médico-sociaux immatriculés dans le FIchier National des Etablissements Sanitaires et Sociaux (FINESS) ou dans le Répertoire Partagé des Professionnels de Santé (RPPS). | FR Core Organization Profile | |
| Profil générique créé à partir de Person dans le contexte de l'Annuaire Santé pour décrire les informations relatives à la Personne Physique (données restreintes). | Person | |
| Profil générique créé à partir de FrPractitioner dans le contexte de l'Annuaire Santé pour décrire les données liées à l'exercice professionnel d'un professionnel (professions à ordre, professions sans ordre, professionnels à rôle). | FR Core Practitioner Profile | |
| Profil générique créé à partir de FrPractitionerRoleExercice dans le contexte de l'Annuaire Santé pour décrire la situation d'exercice du professionnel. | FR Core Practitioner Role |
Ces spécifications techniques se basent sur le standard HL7 FHIR Release 4 (R4). Elles font référence à un certain nombre de ressources du standard ainsi qu’aux spécifications de l’API REST FHIR, basées sur le protocole HTTP. La syntaxe retenue est le format JSON.
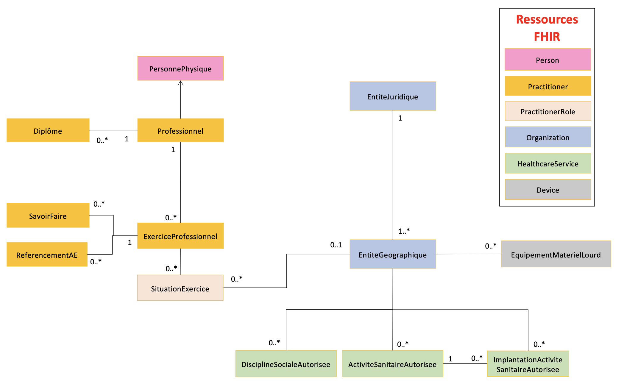
Le schéma ci-dessous met en équivalence les deux concepts suivants : “Modèle des Objets de Santé”(MOS) géré par l’ANS et le concept des ressources FHIR de HL7
Les exemples associés aux profils au sein de ce guide sont donnés à titre indicatif et pourraient évoluer dans le temps. Ils n’ont pas valeur de référence.
Les attributs marqués du tag MustSupport sont utilisés par l’API Annuaire Santé. Ces tags sont uniquement utilisés dans le cadre des profils applicatifs.
| IG | Package | FHIR | Comment |
|---|---|---|---|
| ans.fhir.fr.annuaire#1.1.0 | R4 | ||
| hl7.fhir.uv.extensions.r4#5.2.0 | R4 | Automatically added as a dependency - all IGs depend on the HL7 Extension Pack | |
| hl7.fhir.fr.core#2.1.0 | R4 | ||
| hl7.terminology.r4#6.0.2 | R4 | ||
| hl7.fhir.uv.extensions.r4#5.1.0 | R4 | ||
| ans.fr.nos#1.3.0 | R4 | ||
| ans.fr.nos#1.5.0 | R4 | ||
| hl7.terminology.r4#6.2.0 | R4 | ||
| hl7.terminology.r4#5.5.0 | R4 | ||
| hl7.fhir.uv.tools.r4#1.1.2 | R4 | for example references |
Package hl7.fhir.uv.extensions.r4#5.2.0 This IG defines the global extensions - the ones defined for everyone. These extensions are always in scope wherever FHIR is being used (built Mon, Feb 10, 2025 21:45+1100+11:00) |
Package hl7.fhir.uv.extensions.r4#5.1.0 This IG defines the global extensions - the ones defined for everyone. These extensions are always in scope wherever FHIR is being used (built Sat, Apr 27, 2024 18:39+1000+10:00) |
Package ans.fr.nos#1.3.0 Les nomenclatures des objets de Sante (built Thu, Aug 29, 2024 14:54+0000+00:00) |
Package ans.fr.nos#1.5.0 Les nomenclatures des objets de Sante (built Tue, Feb 11, 2025 10:50+0000+00:00) |
Package hl7.fhir.uv.tools.r4#1.1.2 This IG defines the extensions that the tools use internally. Some of these extensions are content that are being evaluated for elevation into the main spec, and others are tooling concerns (built Tue, Mar 24, 2026 11:13+1100+11:00) |