RIVO-Noord Zorgviewer Implementation Guide
1.20.0 - CI build
RIVO-Noord Zorgviewer Implementation Guide, published by RIVO-NN HL7NL. This guide is not an authorized publication; it is the continuous build for version 1.20.0 built by the FHIR (HL7® FHIR® Standard) CI Build. This version is based on the current content of https://github.com/RIVO-Noord/zorgviewer-ig/ and changes regularly. See the Directory of published versions
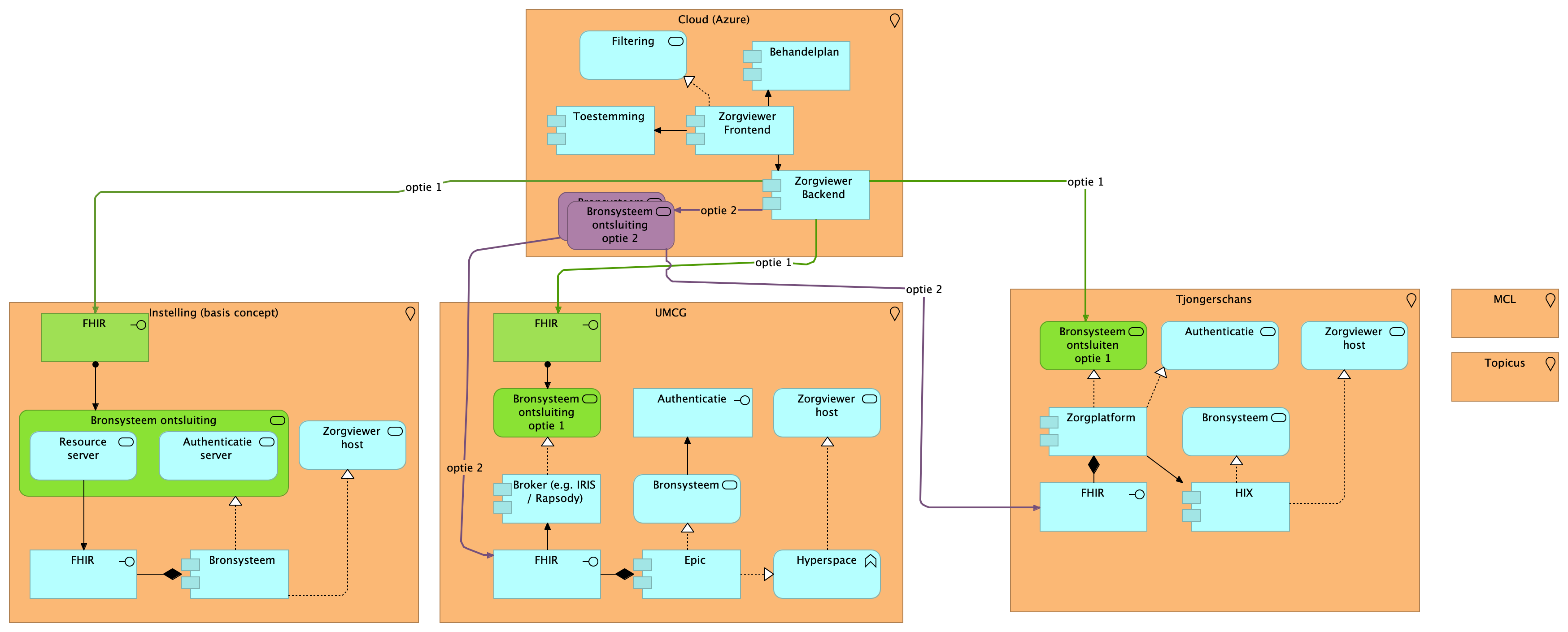
In onderstaande plaat zijn een 2-tal opties geschetst voor het positioneren van de bouwblok Ontsluiten Bronsysteem. Let op: dit is niet een solution layer plaat. Het kan nog steeds dat de functionaliteit van het bouwblok Ontsluiten Bronsysteem gesplitst is.
Functionaliteiten:

Voor het ontsluiten van het bronsysteem is een resource server, waar de informatie opgehaald kan worden, en is er een authenticatie server nodig, waar de authenticatie wordt afgehandeld. Bij optie 1, zijn de inrichting en het beheer met name aan de zorgaanbieder kant benodigd en kan de Zorgviewer op basis van de afgesproken standaard uit deze IG connecteren.
Voor het ontsluiten van het bronsysteem is een resource server, waar de informatie opgehaald kan worden, en is er een authenticatie server nodig, waar de authenticatie wordt afgehandeld. Bij optie 2, zijn de inrichting en het beheer met name aan de Zorgviewer kant benodigd en kan de Zorgviewer op basis van de iets afwijkende standaard uit deze IG connecteren.
In onderstaande plaat is globaal weergegeven hoe de systemen van de huisarts integreren richting de Zorgviewer.

VIPLive (SPOED EPD) is het systeem waarmee de Zorgviewer gekoppeld moet worden. Het VIPLive platform, met daarin SPOED EPD wordt in de avond, nacht en weekend gebruikt door de huisartsenpost (HAP). De triagist aan de telefoon voert de triage uit wanneer een patiënt belt. De gegevens van de patiënt en BSN wordt gedocumenteerd in het VIPLive Spoed EPD. Basale dossier informatie is hier al bekend via Landelijk SchakelPunt (LSP) indien patiënt toestemming heeft gegeven.
Niet elk huisartspraktijk in Noord-Nederland (Groningen/Friesland/Drenthe) heeft VIPLive. Echter, in Drenthe is regionaal afgesproken om VIPLive (Spoed EPD) te gebruiken bij de HAPPEN. Daarbij wordt de ACP informatie áltijd in VIPLive vastgelegd. Nogmaals, deze afspraak is regionaal gemaakt binnen Drenthe. Dit is niet het geval in Friesland en in Groningen.
Voor alle huisartsen (niet HAP) is het relevant om de correspondentie vanuit het ziekenhuis te kunnen inzien vanuit VIPLive in de Zorgviewer.
De integratie is als volgt met de Zorgviewer