Point-of-Care Device Implementation Guide
current - CI Build International flag

Point-of-Care Device Implementation Guide, published by HL7 International - Devices Work Group. This is not an authorized publication; it is the continuous build for version current). This version is based on the current content of https://github.com/HL7/uv-pocd/ and changes regularly. See the Directory of published versions

Profiles

This Implementation Guide specifies profiles on the FHIR Device, DeviceMetric, and Observation resources. Each profile defines constraints, extensions, and terminology requirements for an implementation that claims conformance to this guide.

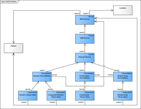
PoCD Profiles

A point-of-care device model is made of multiple resource instances and the relationships between them. The following diagram shows the FHIR resource profiles (blue) and references to other profiles or FHIR core resources (white).

Must Support

For the profiles listed below, mustSupport set to true on data elements (flagged with an S in table view) shall be interpreted as follows:

  • Data sources shall be capable of populating the element in a resource instance if the data is available and permissions allow.
  • Data consumers shall be capable of consuming the element from the resource instance if the data is relevant to their business case.

Device Profiles and Extensions

MDS Device profile

StructureDefinition for Device resources that represent a Medical Device System (MDS). This is the top-level resource in the hierarchical model of a Point-of-Care device.

VMD Device profile

StructureDefinition for Device resources that represent Virtual Medical Devices (VMD). These are medical-related subsystems in the hierarchical model of a Point-of-Care device.

Channel Device profile

StructureDefinition for Device resources that represent Channels, which are used for grouping metrics together.

Device Instance extension

StructureDefinition that adds an instance number or label to Device or DeviceMetric.

Approved Jurisdictions extension

StructureDefinition that adds approved jurisdictions to a Device.

Operator extension

StructureDefinition that adds an operator to a Device.

Operating hours extension

StructureDefinition that adds operating hours to a Device.

Operating cycles extension

StructureDefinition that adds operating cycles to a Device.

Operating mode extension

StructureDefinition that adds an operating mode to a Device.

DeviceMetric Profiles and Extensions

Numeric DeviceMetric profile

StructureDefinition for DeviceMetric resources that represent numerical measurements, calculations, or settings characteristics and capabilities.

Enumeration DeviceMetric profile

StructureDefinition for DeviceMetric resources that represent coded or text status, annotations, or settings characteristics and capabilities.

Sample Array DeviceMetric profile

StructureDefinition for DeviceMetric resources that represent real-time waveforms or wave snippets characteristics and capabilities.

Device Instance extension

StructureDefinition that adds an instance number or label to Device or DeviceMetric.

Relation extension

StructureDefinition that adds relations to a DeviceMetric.

Metric availability extension

StructureDefinition that adds metric availability to a DeviceMetric.

Technical range extension

StructureDefinition that adds technical range and accuracy to a DeviceMetric.

Resolution extension

StructureDefinition that adds resolution to a DeviceMetric.

Sweep Speed extension

StructureDefinition that adds default sweep speed to a DeviceMetric.

Visual Grid extension

StructureDefinition that adds grid line definitions to a DeviceMetric.

Observation Profiles and Extensions

Numeric Observation profile

StructureDefinition for Observation resources that represent numerical measurements, calculations, or settings.

Compound Numeric Observation profile

StructureDefinition for Observation resources that represent numerical measurements, calculations, or settings with multiple components.

Enumeration Observation profile

StructureDefinition for Observation resources that represent coded or text status, annotations, or settings.

Sample Array Observation profile

StructureDefinition for Observation resources that represent real-time waveforms or wave snippets.