Unattributed Code Systems

Copyright Fragment

This fragment is available on en/ImplementationGuide-hl7.fhir.us.sdoh-clinicalcare.html

This publication includes IP covered under the following statements.

Copyright and Registered Trademark Uses

External References

Type Reference Content
web github.com SDOH Clinical Care, published by HL7 International / Patient Care. This guide is not an authorized publication; it is the continuous build for version 3.0.0-ballot built by the FHIR (HL7® FHIR® Standard) CI Build. This version is based on the current content of https://github.com/HL7/fhir-sdoh-clinicalcare/ and changes regularly. See the Directory of published versions
web www.iso.org ISO maintains the copyright on the country codes, and controls its use carefully. For further details see the ISO 3166 web page: https://www.iso.org/iso-3166-country-codes.html
Show Usage
web ucum.org The UCUM codes, UCUM table (regardless of format), and UCUM Specification are copyright 1999-2009, Regenstrief Institute, Inc. and the Unified Codes for Units of Measures (UCUM) Organization. All rights reserved. https://ucum.org/trac/wiki/TermsOfUse
Show Usage
web www.regenstrief.org This section describes standardized social risk assessment instruments, their benefits, and how to standardize their capture, coding and output leveraging work from the Regenstrief Institute and the National Library of Medicine (NLM), SDC Questionnaire , SDC QuestionnaireResponse , and StructureMap to automate the creation of SDOHCC Observation Screening Response and SDOHCC Condition instances from SDC QuestionnaireResponse .
web childrenshealthwatch.org 2 Hunger Vital Sign™ Hager, E. R., Quigg, A. M., Black, M. M., Coleman, S. M., Heeren, T., Rose-Jacobs, R., Cook, J. T., Ettinger de Cuba, S. A., Casey, P. H., Chilton, M., Cutts, D. B., Meyers A. F., Frank, D. A. (2010). Development and Validity of a 2-Item Screen to Identify Families at Risk for Food Insecurity . Pediatrics, 126(1), 26-32. doi:10.1542/peds.2009-3146.
web www.nachc.org 3 Protocol for Responding to and Assessing Patients’ Assets, Risks and Experiences (PRAPARE®) and its resources are proprietary information of the National Association of Community Health Centers (NACHC). For more information, visit https://www.nachc.org/resource/prapare/ . The example is included with permission.
web cynchealth.org We would like to thank CyncHealth , the Agency for Healthcare Research and Quality (AHRQ) , SIREN UCSF , and Larner College of Medicine at the University of Vermont for their support in developing this IG and all Gravity Project sponsors for their contributions to make rapid progress on the standardization of social determinants of health data.
web sirenetwork.ucsf.edu We would like to thank CyncHealth , the Agency for Healthcare Research and Quality (AHRQ) , SIREN UCSF , and Larner College of Medicine at the University of Vermont for their support in developing this IG and all Gravity Project sponsors for their contributions to make rapid progress on the standardization of social determinants of health data.
web www.med.uvm.edu We would like to thank CyncHealth , the Agency for Healthcare Research and Quality (AHRQ) , SIREN UCSF , and Larner College of Medicine at the University of Vermont for their support in developing this IG and all Gravity Project sponsors for their contributions to make rapid progress on the standardization of social determinants of health data.
web www.ama-assn.org AMA
web www.elimu.io Elimu
web www.enablecare.us EnableCare LLC
web www.lantanagroup.com Lantana Consulting Group
web www.emiadvisors.net EMI Advisors, LLC
web dogwoodhealthconsulting.com Dogwood Health Consulting
web www.gevityinc.com Gevity / Accenture
web www.accenture.com Gevity / Accenture
web www.maxmddirect.com MaxMD
web www.maxmddirect.com MaxMD
web www.ama-assn.org AMA
web www.eatright.org Academy of Nutrition and Dietetics
web www.eatright.org Academy of Nutrition and Dietetics
web newwave.io SAFFRON Labs
web www.linkedin.com Hausam Consulting LLC
web www.mitre.org MITRE
web wiki.ihe.net IHE FHIR Audit Event Query and Feed to ATNA
web docs.smarthealthit.org This IG recognizes that patients may wish to only send a portion of the MustSupport elements to another entity. However, there is currently no guidance on how to implement this as part of the FHIR R4 release. When HL7 develops standards for fine line consent, this IG will consider their applicability to the sharing of SDOH information and adopt the standards that are relevant. In the meantime, it may be possible to provide patients the ability to determine what to share by implementing SMART on FHIR applications that allow them to restrict the exchange of information that is not required to interpret the intent of a specific resource (e.g., remove address and/or telephone number from the patient resource prior to making it available to a community organization).
web docs.smarthealthit.org the SMART on FHIR Framework ,
web www.aap.org The growing awareness around SDOH has contributed to efforts to address actionable social risks through the health care delivery system. Recommendations from national groups, including the American Academy of Pediatrics , American Academy of Family Physicians , Agency for Healthcare Research and Quality , National Quality Forum (NQF) , and Institute for Health Care Improvement underscore the various roles the health care system could play in helping to identify and address patients' social risks and needs. 2
web www.aafp.org The growing awareness around SDOH has contributed to efforts to address actionable social risks through the health care delivery system. Recommendations from national groups, including the American Academy of Pediatrics , American Academy of Family Physicians , Agency for Healthcare Research and Quality , National Quality Forum (NQF) , and Institute for Health Care Improvement underscore the various roles the health care system could play in helping to identify and address patients' social risks and needs. 2
web www.qualityforum.org The growing awareness around SDOH has contributed to efforts to address actionable social risks through the health care delivery system. Recommendations from national groups, including the American Academy of Pediatrics , American Academy of Family Physicians , Agency for Healthcare Research and Quality , National Quality Forum (NQF) , and Institute for Health Care Improvement underscore the various roles the health care system could play in helping to identify and address patients' social risks and needs. 2
web www.ihi.org The growing awareness around SDOH has contributed to efforts to address actionable social risks through the health care delivery system. Recommendations from national groups, including the American Academy of Pediatrics , American Academy of Family Physicians , Agency for Healthcare Research and Quality , National Quality Forum (NQF) , and Institute for Health Care Improvement underscore the various roles the health care system could play in helping to identify and address patients' social risks and needs. 2
web thegravityproject.net The Gravity Project was initiated by the Social Interventions Research and Evaluation Network (SIREN) with support from the Robert Wood Johnson Foundation . The Gravity Project mission is to create and maintain a consensus-building community to expand available SDOH Core Data for Interoperability and accelerate standards-based information exchange by using HL7 FHIR. The Gravity Project aims to standardize SDOH-related codes to facilitate the use of social determinants of health-related data in patient care, care coordination between the health and human services sectors, population health management, value-based payment, and clinical research.
web chc.ucsf.edu The Gravity Project was initiated by the Social Interventions Research and Evaluation Network (SIREN) with support from the Robert Wood Johnson Foundation . The Gravity Project mission is to create and maintain a consensus-building community to expand available SDOH Core Data for Interoperability and accelerate standards-based information exchange by using HL7 FHIR. The Gravity Project aims to standardize SDOH-related codes to facilitate the use of social determinants of health-related data in patient care, care coordination between the health and human services sectors, population health management, value-based payment, and clinical research.
web www.rwjf.org The Gravity Project was initiated by the Social Interventions Research and Evaluation Network (SIREN) with support from the Robert Wood Johnson Foundation . The Gravity Project mission is to create and maintain a consensus-building community to expand available SDOH Core Data for Interoperability and accelerate standards-based information exchange by using HL7 FHIR. The Gravity Project aims to standardize SDOH-related codes to facilitate the use of social determinants of health-related data in patient care, care coordination between the health and human services sectors, population health management, value-based payment, and clinical research.
web thegravityproject.net For more information about Gravity see the Gravity Project website or confluence site .
web www.businesswire.com Collection of personal characteristics data (e.g., Race and Ethnicity (R/E), gender identity, sexual orientation, recorded sex and gender, and personal pronouns) is important to achieving the goal of health equity. For example, the Cross-Industry Coalition Health Equity Pledge to Address Disparities , and the proposed NCQA race/ethnicity stratification approach "Episode 9", from June 22, 2021, Future of HEDIS presentation (see slides 15-25) both include a focus on the collection of Race & Ethnicity (R/E) data.
web www.ncqa.org Collection of personal characteristics data (e.g., Race and Ethnicity (R/E), gender identity, sexual orientation, recorded sex and gender, and personal pronouns) is important to achieving the goal of health equity. For example, the Cross-Industry Coalition Health Equity Pledge to Address Disparities , and the proposed NCQA race/ethnicity stratification approach "Episode 9", from June 22, 2021, Future of HEDIS presentation (see slides 15-25) both include a focus on the collection of Race & Ethnicity (R/E) data.
web github.com Improved Rendering of all Capability Statements using tools and additional scripts . FHIR-40449
web github.com Improved Rendering of all Capability Statements using tools and additional scripts . FHIR-40449

Internal Images

../assets/images/usa.svg
../assets/images/usa.svg
CBO.png
CBO.png
CapacityStatusQueryLight.png
CapacityStatusQueryLight.png
CapacityStatusSimplified.png
CapacityStatusSimplified.png
ConceptualFramework-orig.jpeg
ConceptualFramework-orig.jpeg
CoordinationPlatform.png
CoordinationPlatform.png
DetailedDirectReferral.svg
DetailedDirectReferral.svg
DetailedDirectReferralLight.svg
DetailedDirectReferralLight.svg
DetailedIndirectPostReferralCapacityStatus.png
DetailedIndirectPostReferralCapacityStatus.png
DetailedIndirectPreReferralWithCapacityStatus.png
DetailedIndirectPreReferralWithCapacityStatus.png
DetailedIndirectReferral.svg
DetailedIndirectReferral.svg
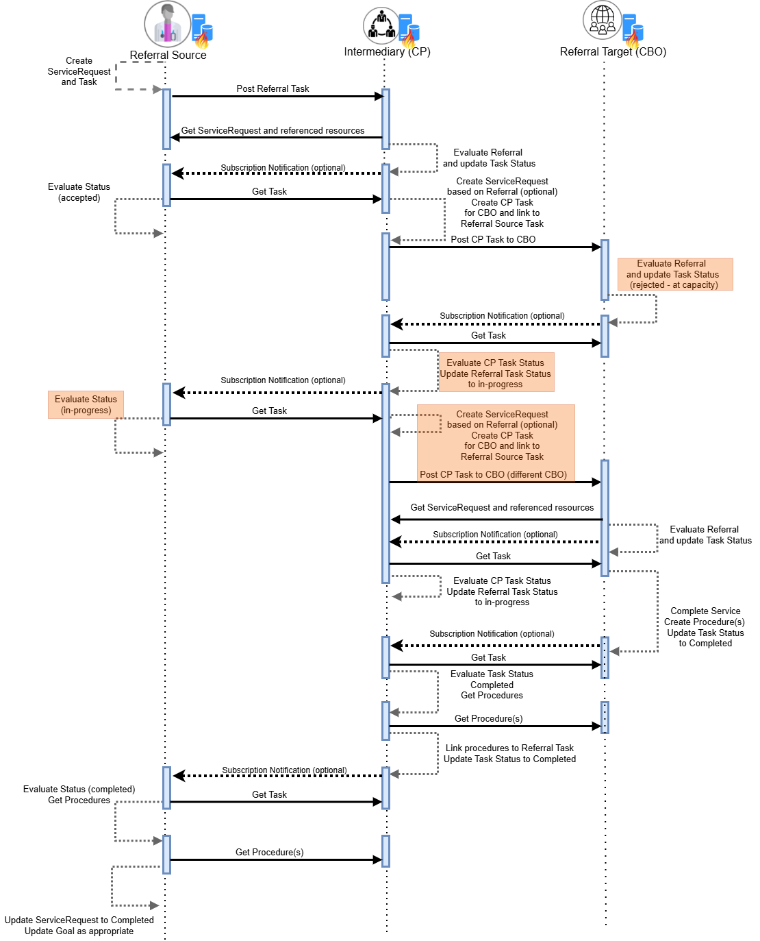
DetailedIndirectReferralForFurtherAssessment.png
DetailedIndirectReferralForFurtherAssessment.png
DetailedIndirectReferralLight.svg
DetailedIndirectReferralLight.svg
DetailedIndirectReferralWithEnrollment.png
DetailedIndirectReferralWithEnrollment.png
DetailedSelfReferralReferral.png
DetailedSelfReferralReferral.png
FHIRApplication.png
FHIRApplication.png
FHIRServer.png
FHIRServer.png
GravityProject.png
GravityProject.png
HighLevelReferralContext.svg
HighLevelReferralContext.svg
Patient.png
Patient.png
PatientApplication.png
PatientApplication.png
PatientTaskStateDiagram.svg
PatientTaskStateDiagram.svg
Provider.png
Provider.png
ReferralTaskStateDiagram.svg
ReferralTaskStateDiagram.svg
SDOHConditionExample.png
SDOHConditionExample.png
SystemDiagram.svg
SystemDiagram.svg
VSACValueSets-ConditionExample.png
VSACValueSets-ConditionExample.png
Whatgoesintoyourhealth.jpg
Whatgoesintoyourhealth.jpg
tree-filter.png
tree-filter.png