SDOH Clinical Care
3.0.0-ballot - STU 3 Ballot United States of America flag

SDOH Clinical Care, published by HL7 International / Patient Care. This guide is not an authorized publication; it is the continuous build for version 3.0.0-ballot built by the FHIR (HL7® FHIR® Standard) CI Build. This version is based on the current content of https://github.com/HL7/fhir-sdoh-clinicalcare/ and changes regularly. See the Directory of published versions

Capacity Status

Page standards status: Informative

WE ARE ACTIVELY SEEKING FEEDBACK ON THE FHIR STRUCTURES AND NARRATIVE GUIDANCE SURROUNDING THE CAPACITY STATUS (FHIR-53450) USE CASE. WE ENCOURAGE READERS TO REVIEW THE PROPOSED CHANGES AND SUBMIT BALLOT COMMENTS AGAINST THEM.

This use case addresses the need for a referring entity to determine if a Community-Based Organization (CBO) has the capacity to accept a referral before the referral is formally sent. This "pre-flight" check aims to reduce the administrative burden on clinical staff and CBOs by preventing referrals to organizations that cannot currently provide services. It also improves care coordination by making all involved parties aware of a CBO's capacity status.

Once capacity is confirmed and a referral is initiated, implementers should follow the guidance outlined in the existing Closed-Loop Referral Workflow page.

Scope

The scope of this use case is to define the exchange of information regarding a CBO's capacity to provide social care services. This implementation guide focuses specifically on the most direct and simple workflow to allow the community an opportunity to implement and provide feedback before addressing more complex scenarios.

In Scope

  • Direct Capacity Status Inquiry: This is a one-to-one query where a Referral Source or, more commonly, a Coordinating Platform queries a specific CBO about its capacity. This query may be repeated with multiple CBOs until one with available capacity is found, at which point the referral process is completed. The direct capacity status query use case does not share any identifying information about the individual. If more information about the individual is needed for the CBO to respond to a capacity inquiry, then a referral workflow should be used.
    • This workflow supports two primary types of capacity checks:
      • Capacity to Assess: Checking an organization's general availability to assess an individual for any health-related social need.
      • Program Specific Capacity: Checking an organization's capacity to provide a specific service type (e.g. Food pantry, Gas assistance, Rapid rehousing) or specific program support (e.g. SNAP, WIC, etc.), A “has capacity” response to a program or service-specific capacity status query does not guarantee eligibility or enrollment. Instead, “has capacity” means the referral target has capacity within a specific program or service pending confirmation that the individual meets eligibility criteria after the referral is made.
  • Post-Referral Capacity Status Notification: A scenario where a CBO, after receiving a referral, communicates that it is unable to accept the patient because it is at capacity. This provides transparency and can support broader analysis of social care resource shortages in a community.

Out of Scope

The following scenarios are out-of-scope at this time. This guide focuses on providing guidance related to higher priority, in-scope scenarios. Out-of-scope scenarios may still be appropriate and useful in certain contexts and Gravity standards may still be used in some cases. The following scenarios are out-of-scope:

  • Bulk Capacity Status Check: A "broadcast" or "Uber model" workflow where a Referral Source sends a single capacity request to multiple CBOs simultaneously and selects the first available respondent. This is out of scope for STU 3.0.
  • Directory-Mediated Capacity Status Check: A workflow where a Referral Source or Coordinating Platform checks for capacity within one or more centralized service provider directories. This is out of scope for STU 3.0.
  • Organizational Capacity Reporting: This use case does not cover high-level, aggregate capacity reporting that may occur as part of a contractual obligation between organizations (e.g., a quarterly report on service level agreements).

Actors and System Environments

Actors

This use case uses the existing actors defined in this Implementation Guide: Referral Source, Coordinating Platform, and Community-Based Organization (CBO).

The most common scenario anticipated involves an indirect referral, where the Referral Source sends a referral to a Coordinating Platform. The Coordinating Platform then takes on the responsibility of checking for capacity with one or more CBOs before forwarding the referral.

While less common, this guidance also supports the scenario where a Referral Source directly queries a CBO for its capacity status.

System Environments

The interactions between actors can occur in different system environments. This IG is designed to support data exchange in Open and Hybrid systems.

  • Closed System: The Referral Source, Coordinating Platform, and CBO all use the same system or platform. In this environment, capacity status is generally known across all actors without the need for a standards-based exchange. Closed systems are out of scope for this guide.
  • Open System: The Referral Source, Coordinating Platform, and CBO each use disparate systems that cannot natively interoperate. To share information like capacity, a standards-based exchange using FHIR is required. Open systems are in scope.
  • Hybrid System: Some trading partners use the same system, while others use different systems. A standards-based exchange is still necessary to communicate capacity status across the disparate system boundaries. Hybrid systems are in scope.

Exchange Flows

Pre-Referral Capacity Inquiry Workflow

This workflow occurs before the initiation of a formal referral to a CBO. It is designed as a general query for service availability and assumes that no identifying information about the individual is exchanged. Consent workflows, as described elsewhere in this guide, are expected to take place after a successful capacity check when the formal referral is being prepared.

  1. Referral Source Initiates an Indirect Referral: The workflow begins when a Referral Source sends a referral to a Coordinating Platform, following the process described in the Closed-Loop Referral Workflow.
  2. Coordinating Platform Searches for CBO Services and Capacity: Upon receiving the referral, the Coordinating Platform searches for an appropriate CBO with the capacity to fulfill the request. Typically, the Coordinating Platform uses its own internal resource directory for this search. In the future, this step could be integrated with standards-based directories, such as the FaST National Directory for Healthcare Providers and Services. The platform queries one or more CBOs by performing a FHIR search on the SDOHCC Healthcare Service for Referral Management resource. For example, if the Coordinating Platform is looking for a CBO to assess an individual’s social care needs, they would query the selected CBO’s FHIR server(s) for HealthCareService’s that are categorized as “SDOH” and that have a type of “Assessment”.
  3. CBO System Responds with Capacity Status: The CBO system returns a Bundle containing SDOHCC Healthcare Service for Referral Management resources that match the query criteria.
    • Each SDOHCC Healthcare Service for Referral Management resource in the response SHALL indicate its current capacity status.
    • The capacity status can be one of the following: 'Has capacity', 'No capacity', or 'No capacity - waitlist available'.
    • If a waitlist is available, the IG supports the ability to optionally include unstructured text to provide additional information about the waitlist (e.g. number of people on the waitlist, estimated wait time, etc.). NOTE: Responses to capacity status queries may be synchronous or asynchronous to the request. For example, some implementations may choose to set the capacity status values for the services they offer on a daily or weekly basis and then respond to all inbound capacity requests based on the daily or weekly status values. Other implementations may choose to notify a person each time a capacity status query happens so they can respond synchronously.
  4. Coordinating Platform Completes the Referral: If the queried CBO has capacity, the Coordinating Platform forwards the referral to that CBO. If the CBO is at capacity, the Coordinating Platform repeats Steps 2 and 3 with other CBOs until a suitable partner is found. This completes the capacity-check portion of the workflow, and the process continues as described in the Closed-Loop Referral Workflow.

The diagram below shows a simplified view of the capacity status query workflow.

CapacityStatusSimplified.png
Figure 1: Simple Capacity Status Query Workflow

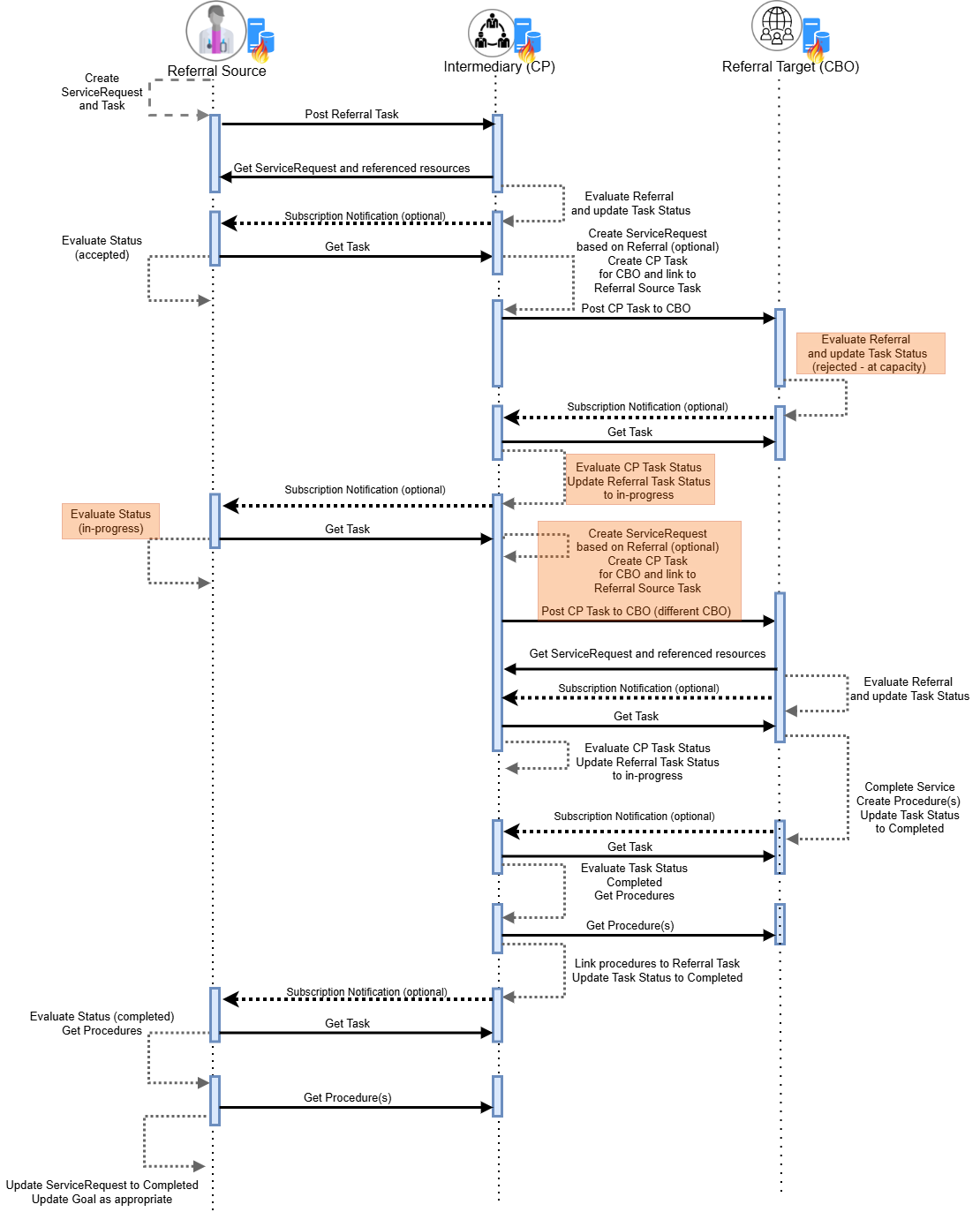
The diagram below shows the capacity status query in the context of the indirect referral workflow. The orange highlighted section shows the capacity status query steps.

DetailedIndirectPreReferralWithCapacityStatus.png
Figure 2: Capacity Status in an Indirect Referral

Post-Referral Capacity Status Notification Workflow

This workflow occurs when a CBO rejects an existing referral due to being at capacity. It is an extension of the Closed-Loop Referral Workflow. When a CBO determines it cannot fulfill a received referral request due to lack of capacity, its system updates the corresponding Task resource. The Task.status is changed to rejected, and Task.statusReason is populated with a CodeableConcept to indicate that the rejection is due to the organization being at capacity.

The diagram below shows the post-referral capacity status notification workflow.

DetailedIndirectPostReferralCapacityStatus.png
Figure 3: Post-Referral Capacity Status Notification Workflow

Capacity Status Query Light

A “light” version of the Capacity Status Query where the referral source has a FHIR server API and the referral target does not have a FHIR server API but has an application that can access the referral source’s FHIR server API. The diagram below shows the capacity status query light workflow.

CapacityStatusQueryLight.png
Figure 4: Capacity Status Query Light

FHIR Resources and Profiles

This use case primarily leverages the HealthcareService resource, with Task being used in the post-referral scenario.

  • HealthcareService: This use case leverages and extends the existing SDOHCC HealthcareService profile to advertise a CBO's services and their associated capacity.
    • Purpose: To describe a specific service offered by a CBO at a location, including details about programs it supports.
    • Key Profiled Elements: The SDOHCC Healthcare Service for Referral Management profile is modified in the following ways to support this use case:
      • The SDOHCC HealthcareService Capacity Status Extension is added to convey the capacity-status.
      • The HealthcareService.program element is used to associate the service with specific social care programs using a standard terminology value set.
      • The HealthcareService.category element is constrained with an SDOHCC slice to indicate the specific SDOH domain of the service (e.g., food-insecurity, housing-insecurity).
      • The HealthcareService.type element is profiled to differentiate between a service for "Capacity to Assess" and one for "Program or Service-Specific Capacity".
  • Organization: This resource is referenced by HealthcareService.providedBy to identify the CBO or other entity that provides the service.
  • Task: In the post-referral workflow, the Task.status element is used to communicate that a referral was rejected specifically due to the CBO being at capacity.