Health Care Surveys Reporting
2.0.0 - STU 2 United States of America flag

Health Care Surveys Reporting, published by HL7 International / Public Health. This guide is not an authorized publication; it is the continuous build for version 2.0.0 built by the FHIR (HL7® FHIR® Standard) CI Build. This version is based on the current content of https://github.com/HL7/fhir-health-care-surveys-reporting-ig/ and changes regularly. See the Directory of published versions

Background

Page standards status: Informative

The National Center for Health Statistics (NCHS) conducts a family of surveys that provide comprehensive information about healthcare organizations and providers, the services they deliver, and the patients they serve across diverse healthcare settings. These data enable researchers, policymakers, and health professionals to understand healthcare providers, patient populations, and the management and delivery of patient care throughout the United States.

This implementation guide focuses on two key surveys: the National Ambulatory Medical Care Survey (NAMCS) and the National Hospital Care Survey (NHCS).

The NAMCS collects objective, reliable information about the provision and use of ambulatory medical care services in the United States. Findings are based on visits to health care providers at sampled health centers. Previously, sample visits to non-federally employed, office-based physicians were also included.

The NHCS enables the collection of reliable and timely healthcare utilization data for hospital-based settings. Through a stratified random sample of non-federal, non-institutional hospitals with six or more staffed inpatient beds, the survey provides nationally representative data on hospital utilization. Participating hospitals submit data for all inpatient discharges and emergency department visits over a 12-month period.

While there are some differences between the surveys, both NAMCS and NHCS capture comprehensive information about patients, visits, signs and symptoms, diagnoses, procedures, medications, and discharge dispositions.

The intent of this implementation guide is to obtain as much survey information as possible from data currently available in electronic health record (EHR) systems. It is understood that not all data items indicated on the surveys may be captured by EHR systems at this time.

The section identifies the business needs, including specific user stories outlining the health care surveys reporting data exchange needs.

Business Need

The purpose of the Health Care Surveys Content Implementation Guide (IG) is to identify hospital (e.g., emergency department (ED), inpatient care) and ambulatory care data that will be extracted from data sources (e.g., Electronic Health Records (EHR), clinical data repository) via Fast Healthcare Interoperability Resources (FHIR®) Application Programming Interfaces (APIs) and sent to a system hosted at the federal level. This use case will help define how electronic data can be used in automated data collection, thereby reducing burden for healthcare providers and data sources (e.g., EHR systems) with the goal of increasing the submission of timely, quality healthcare data to NCHS.

Historically, the predominant ambulatory and hospital data collection methods have been burdensome for providers due to manual processes, resulting in data lacking in desired clinical richness and quality. The HL7 Clinical Document Architecture (CDA®) R2 Implementation Guide: National Health Care Surveys Release 1, Draft Standard for Trial Use (DSTU) Release 1.2 - US Realm, 2016, and HL7® CDA® R2 Implementation Guide: National Health Care Surveys (NHCS), R1 STU Release 3.1 - US Realm are available as standards-based measures as well as Promoting Interoperability (PI) and Merit-Based Incentive Payment System (MIPS) measures for hospitals and providers. These CDA IGs have improved NCHS EHR data submissions, but some providers have found them burdensome due to the manual processes involved. NCHS has also identified data quality issues in submissions using the CDA standard.

This IG aligns with the Health Data, Technology, and Interoperability: Certification Program Updates, Algorithm Transparency, and Information Sharing (HTI-1) Final Rule, which adopts the United States Core Data for Interoperability (USCDI) V3.1 and US Core Profiles V6.1.0 as the baseline standard as of January 1, 2026. For comprehensive mappings between USCDI V3 and US Core 6.1.0, see US Core USCDI Guidance (note that US Core 6.1.0 was published prior to USCDI V3.1 so the mappings are to USCDI V3.0).

This FHIR IG references a framework for FHIR reporting based on the eCR Now framework, automating the reporting of encounters closed for 48 - 72 hours. This automated reporting will increase the response rate of sampled hospitals and ambulatory healthcare providers to the NHCS and the NAMCS, respectively, over other data collection approaches while improving process efficiency. This reporting approach via automated means (without provider involvement) will reduce the burden associated with survey participation and costs associated with recruiting hospital and ambulatory healthcare providers. This will also increase the volume, quality, completeness, and timeliness of data submitted to the NHCS and the NAMCS.

NCHS plans to align the data elements in future releases of this IG with those that achieve recognition for voluntary implementation in the Standards Version Advancement Process (SVAP) or are required by regulation as part of USCDI.

Use Cases

Goals of the Use Case

This use case builds on the work already done by the eCR Now FHIR app with the goal of automating reporting of health surveys data, while reducing the burden on health care providers and modernizing workflows.  Providers can use the eCR Now FHIR App- Health Care Surveys or develop their own vendor-developed solution to meet the requirements of this IG.  Providers already in production with the eCR program may be able to leverage some of the work done for the eCR Now use case.

The goals of the Health Care Survey submission use case include:

  • Increase the response rate of sampled hospitals and ambulatory health care providers to the NHCS and the NAMCS.
  • Increase the volume, quality, completeness, and timeliness of data submitted to the NHCS and NAMCS.
  • Reduce the burden, including cost, associated with survey participation for hospitals, ambulatory health care providers, and data source vendors.
  • Reduce NCHS’ costs associated with recruiting hospital and ambulatory health care providers, and the processing of NHCS and NAMCS data.
  • Develop a complete use case supported by the eCR Now FHIR App- Health Care Surveys to allow the reporting of health care survey data from health care providers and systems to NCHS.

In-Scope

  • Collect standardized data based on eligibility criteria from NAMCS and NHCS in the hospital and ambulatory care settings.
  • Define under what circumstances a Data Source system must create and transmit a report to the NCHS data store.
  • Identify the data elements to be retrieved from the Data Source to produce the report.
  • Collect partial provider/facility-level and all available patient-level data for NAMCS.
  • Collect partial hospital/facility-level and all available patient-level data for NHCS.

Out-of-Scope

  • Assessment of the data quality of the content extracted from the Data Source.
  • Data captured outside the Data Source and communicated directly to registries.
  • Changes to existing provider workflow or existing data entry.
  • Policies of the clinical care setting to collect consent for data sharing. (Provider participation in the National Health Care Surveys is by invitation by NCHS if selected as part of the nationally representative samples of hospitals or providers. Consent for participation in each National Health Care Survey is obtained during the manual recruitment process.)

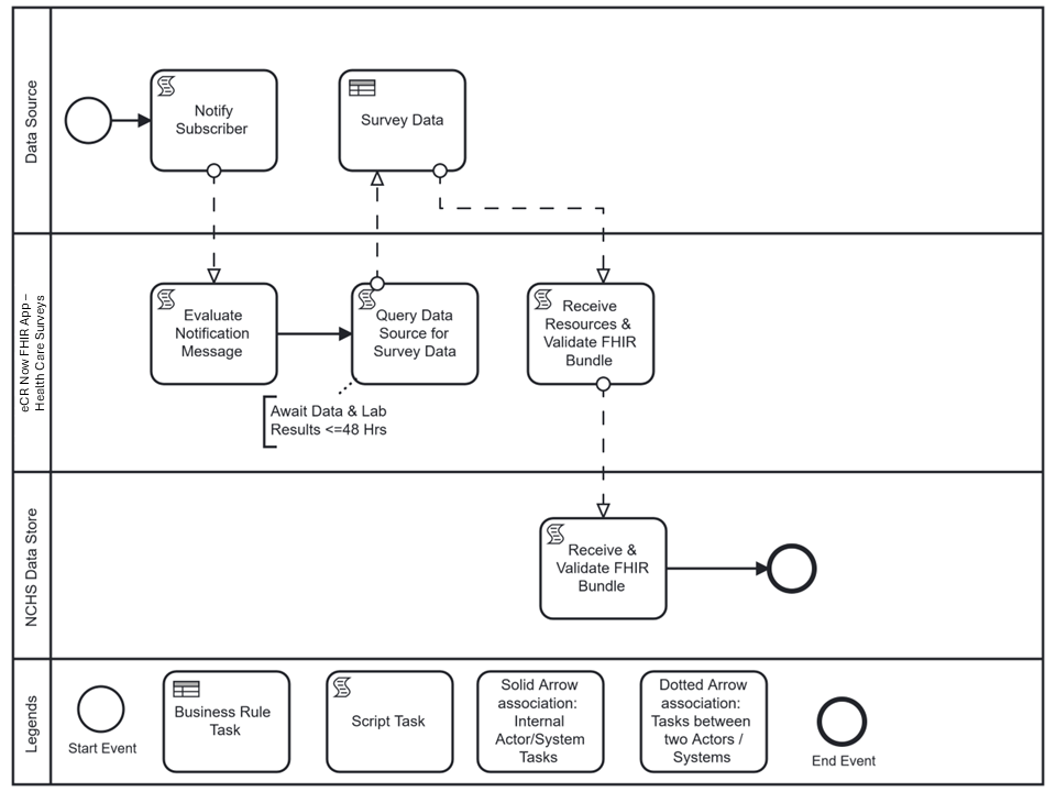
User Story #1: Ambulatory Setting

Background: Historically, the National Ambulatory Medical Care Survey (NAMCS) is based on a sample of patient visits to non-federally employed office-based providers who are primarily engaged in direct patient care. NAMCS was redesigned and launched as the Health Center (HC) Component in 2021, the Provider Survey Component in 2023, and is planning to launch the Provider Electronic Component. The Health Center Component samples from health centers while the two provider components sample from physicians and advanced practice providers. NAMCS collects an encounter-based set of demographic and clinical data generally available in a medical record for any type of visit.

Workflow: Upon completion of an encounter, the physician or licensed clinician, using the EHR, completes and closes the clinical encounter ("sign off"). This "sign off" triggers the eCR Now FHIR App-Health Care Surveys or vendor developed solution to evaluate the completed encounter. The completed encounter evaluation includes validating that the provider associated with the encounter is a "sampled" NAMCS provider and the encounter occurred within a specified timeframe. If the encounter meets the criteria, and after a lag period to allow for lab results to post when applicable, the application or vendor developed solution queries the Data Source (e.g. EHR) for a set of FHIR resources representing patient-level and select provider-level data of the encounter. The obtained resources are validated (e.g., conformant to the appropriate FHIR profiles) and transmitted to NCHS where they are received, acknowledged, and loaded into the NCHS Data Store.

The following is a diagram of the workflow based on the above user story used for Health Care Surveys Reporting in the Ambulatory Setting:

Figure 2.1 - Ambulatory Setting Health Care Survey Reporting Workflow
healthcare-surveys-reporting-workflow-userstory1.png


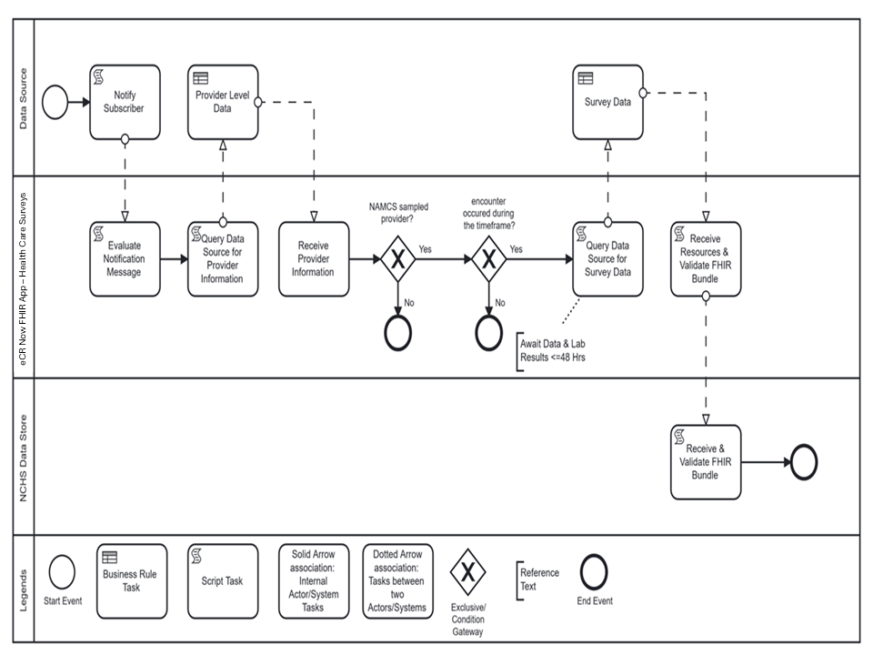
User Story #2 – Hospital Setting

Background: The National Hospital Care Survey (NHCS) is an electronic data collection, gathering Uniform Bill (UB) 04 administrative claims data or electronic data from sampled hospitals. NHCS is designed to provide reliable and timely nationally representative healthcare utilization data for hospital-based settings. NHCS collects all inpatient discharges and ED encounters from sampled hospitals for a survey period of one year. NHCS’ sample is drawn from all non-federal US hospitals with a staffed inpatient bed size of at least 6.

Workflow: Upon completion of an inpatient or ED encounter, the physician or licensed clinician completes and closes the clinical encounter ("sign off"). This "sign off" triggers the eCR Now FHIR App- Health Care Surveys or vendor developed solution to evaluate the completed encounter against the NHCS criteria. If the encounter meets the survey criteria, and after a lag period to allow for lab results to post when applicable, the application or vendor developed solution queries the Data Source for a set of FHIR resources representing patient-level and select provider-level data of the encounter. Once obtained and validated, these resources are transmitted to NCHS where they are received, acknowledged, validated, and loaded into the NCHS Data Store.

The following is a diagram of the workflow based on the above user story used for Health Care Surveys Reporting for the Hospital Setting:

Figure 2.2 - Hospital Setting Health Care Survey Reporting Workflow
healthcare-surveys-reporting-workflow-userstory2.png


Health Care Surveys Actors and Definitions

  • Data Source (e.g., EHR, clinical data repository)
  • *eCR Now FHIR App- Health Care Surveys or vendor developed solution
  • NCHS Data Store acting as a Data Receiver with FHIR capabilities
  • Knowledge Artifact Repository
Interactions between Actors and Systems for the Health Care Surveys FHIR System

This section outlines the high-level interactions between the various Actors and Systems listed above. These interactions are shown in Figure 2.3 along with the descriptions of each step.

Figure 2.3 - The Health Care Surveys FHIR System
healthcare-survey-actors-and-systems.png

The descriptions for each step in the above diagram include:

  • Step 1: The National Center for Health Statistics (NCHS) Data Store (e.g., Data Receiver) creates a Knowledge Artifact — a structured, computable, shareable representation of clinical knowledge, such as trigger codes, value-sets, or workflow logic — and makes it available via the Knowledge Artifact Repository, a FHIR-based service that versions, indexes, and distributes knowledge artifacts to subscribed systems .
    • Step 1a: Knowledge Artifact Repositories which implement notifications, can optionally notify the subscribers (Data Source, eCR Now FHIR App - Health Care Surveys*, Administrators) of changes in the Knowledge Artifacts.
  • Step 2: The eCR Now FHIR App- Health Care Surveys* queries the Knowledge Artifact Repository to retrieve a Knowledge Artifact.
    • Step 2a: eCR Now FHIR App- Health Care Surveys* receives the Knowledge Artifact as a response to the query in Step 2.
  • Step 3: The eCR Now FHIR App- Health Care Surveys* processes the Knowledge Artifact and creates subscriptions in the Data Source’s (e.g., EHR) FHIR Server so that it can be notified when specific events occur in clinical workflows.
  • Step 4: Providers as part of their clinical workflows update the data in the Data Source’s patient chart.
  • Step 5: The Data Source notifies the eCR Now FHIR App- Health Care Surveys* based on subscriptions that have been created in Step 3.
  • Step 6: The eCR Now FHIR App- Health Care Surveys* queries the Data Source for patient’s data.
    • Step 6a: eCR Now FHIR App- Health Care Surveys* receives the response from the Data Source with the patient’s data.
  • Step 7: The eCR Now FHIR App- Health Care Surveys* submits the created report to the NCHS Data Store.
  • Step 8: The NCHS Data Store submits a response back to the eCR Now FHIR App- Health Care Surveys* based on the submitted report. The Response transaction can be synchronous or asynchronous (after a period of time).
  • Step 9: The eCR Now FHIR App- Health Care Surveys* writes back the response from the NCHS Data Store to the Data Source as appropriate.

  • *or vendor developed solution
Subscription and Subscription Alternative Notification Models

A FHIR Subscription is a standardized mechanism that enables automated notifications when specific healthcare events occur such as the closure of an encounter combined with the existence of data meeting certain criteria. The subscription establishes a proactive connection between FHIR servers and other systems, allowing for push-based data collection that eliminates the need for constant pulling or manual processes. The diagram in Figure 2.4 illustrates two distinct approaches for detecting that a qualifying encounter with completed clinical documentation has been finalized.

Systems without FHIR Subscription capabilities can implement the alternative method shown, which employs scheduled tasks running at regular intervals. The Python script depicted in Step 3 is accessible at the eCR-FHIR-app-HCS/subscription-alt public GitHub repository. Providers can also develop their own in-house functionality to accomplish an alternative method to subscriptions.

Figure 2.4 - Subscription & Subscription Alternative Models
alternatives.png