Unattributed Code Systems

Copyright Fragment

This fragment is not visible to the reader

This publication includes IP covered under the following statements.

Copyright and Registered Trademark Uses

External References

Type Reference Content
web tel:+420123456789 +420 123 456 789 , info@wonderpharma.example.com , https://www.wonderpharma.example.com
web www.wonderpharma.example.com +420 123 456 789 , info@wonderpharma.example.com , https://www.wonderpharma.example.com
web www.whocc.no Include all codes defined in http://www.whocc.no/atc version ⏿2025
web snomed.info 248153007
web snomed.info 248152002
web snomed.info 261665006
web snomed.info 133936004
web snomed.info 67822003
web snomed.info 133931009
web snomed.info 133933007
web snomed.info 133937008
web snomed.info 49808004
web snomed.info 27113001
web github.com Global Core Electronic Medicinal Product Information (ePI), published by HL7 International / Biomedical Research and Regulation. This guide is not an authorized publication; it is the continuous build for version 1.1.0 built by the FHIR (HL7® FHIR® Standard) CI Build. This version is based on the current content of https://github.com/HL7/emedicinal-product-info/ and changes regularly. See the Directory of published versions
web en.wikipedia.org Both Bundle.link and Bundle.entry.link are defined to support providing additional context when Bundles are used (e.g. HATEOAS ).
web snomed.info    248153007
web snomed.info    248152002
web snomed.info    261665006
web snomed.info    133936004
web snomed.info    67822003
web snomed.info    133931009
web snomed.info    133933007
web snomed.info    133937008
web snomed.info    49808004
web snomed.info    27113001
web snomed.info    6064005
web snomed.info    10547007
web snomed.info    12130007
web snomed.info    16857009
web snomed.info    26643006
web snomed.info    34206005
web snomed.info    37161004
web snomed.info    37737002
web snomed.info    37839007
web snomed.info    38239002
web snomed.info    45890007
web snomed.info    46713006
web snomed.info    47625008
web snomed.info    54471007
web snomed.info    54485002
web snomed.info    58100008
web snomed.info    60213007
web snomed.info    62226000
web snomed.info    72607000
web snomed.info    78421000
web snomed.info    90028008
web snomed.info    127490009
web snomed.info    127491008
web snomed.info    127492001
web snomed.info    372449004
web snomed.info    372450004
web snomed.info    372451000
web snomed.info    372452007
web snomed.info    372453002
web snomed.info    372454008
web snomed.info    372457001
web snomed.info    372458006
web snomed.info    372459003
web snomed.info    372460008
web snomed.info    372461007
web snomed.info    372462000
web snomed.info    372463005
web snomed.info    372464004
web snomed.info    372465003
web snomed.info    372466002
web snomed.info    372467006
web snomed.info    372468001
web snomed.info    372469009
web snomed.info    372470005
web snomed.info    372471009
web snomed.info    372472002
web snomed.info    372473007
web snomed.info    372474001
web snomed.info    372475000
web snomed.info    372476004
web snomed.info    404818005
web snomed.info    404819002
web snomed.info    404820008
web snomed.info    416174007
web snomed.info    417070009
web snomed.info    417255000
web snomed.info    417950001
web snomed.info    417985001
web snomed.info    417989007
web snomed.info    418091004
web snomed.info    418114005
web snomed.info    418133000
web snomed.info    418136008
web snomed.info    418162004
web snomed.info    418204005
web snomed.info    418287000
web snomed.info    418321004
web snomed.info    418331006
web snomed.info    418401004
web snomed.info    418418000
web snomed.info    418441008
web snomed.info    418511008
web snomed.info    418586008
web snomed.info    418608002
web snomed.info    418664002
web snomed.info    418722009
web snomed.info    418730005
web snomed.info    418743005
web snomed.info    418813001
web snomed.info    418821007
web snomed.info    418851001
web snomed.info    418877009
web snomed.info    418887008
web snomed.info    418892005
web snomed.info    418947002
web snomed.info    418987007
web snomed.info    419021003
web snomed.info    419165009
web snomed.info    419231003
web snomed.info    419243002
web snomed.info    419320008
web snomed.info    419396008
web snomed.info    419601003
web snomed.info    419631009
web snomed.info    419684008
web snomed.info    419762003
web snomed.info    419778001
web snomed.info    419810008
web snomed.info    419874009
web snomed.info    419894000
web snomed.info    419954003
web snomed.info    419993007
web snomed.info    420047004
web snomed.info    420163009
web snomed.info    420168000
web snomed.info    420185003
web snomed.info    420201002
web snomed.info    420204005
web snomed.info    420218003
web snomed.info    420254004
web snomed.info    420287000
web snomed.info    420719007
web snomed.info    428191002
web snomed.info    429817007
web snomed.info    445752009
web snomed.info    445754005
web snomed.info    445755006
web snomed.info    445756007
web snomed.info    445767008
web snomed.info    445768003
web snomed.info    445771006
web snomed.info    445913005
web snomed.info    445941009
web snomed.info    446105004
web snomed.info    446407004
web snomed.info    446435000
web snomed.info    446442000
web snomed.info    446540005
web snomed.info    447026006
web snomed.info    447052000
web snomed.info    447080003
web snomed.info    447081004
web snomed.info    447121004
web snomed.info    447122006
web snomed.info    447227007
web snomed.info    447229005
web snomed.info    447694001
web snomed.info    447964005
web snomed.info    448077001
web snomed.info    448491004
web snomed.info    448492006
web snomed.info    448598008
web snomed.info    697971008
web snomed.info    711360002
web snomed.info    711378007
web snomed.info    714743009
web snomed.info    718329006
web snomed.info    764723001
web snomed.info    766790006
web snomed.info    876824003
web snomed.info    1254769004
web snomed.info    1259221004
web snomed.info    1611000175109
web snomed.info    58751000052109
web snomed.info    58761000052107
web snomed.info    58771000052103
web snomed.info    58811000052103
web snomed.info    58821000052106
web snomed.info    58831000052108
web snomed.info    66621000052103
web github.com
Transactional Workflows — APIX IG

This guide defines the content structure of ePI. For the full transactional framework — submitting, versioning, and exchanging ePIs across systems — refer to the APIX Implementation Guide .

View the APIX IG →
web www.w3schools.com W3Schools Online Web Tutorials
web www.jfda.jo Jordan FDA (JFDA) HTML Validator guidance
web www.w3schools.com W3C Schools HTML ISO-8859-1 Reference
web github.com
📄
ePI Type 1 Template
Digital Label (XML)
GitHub →
📄
ePI Type 2 Template
Product Identification (XML)
GitHub →
📄
ePI Type 3 Template
Clinical Information (XML)
GitHub →
web github.com
📄
ePI Type 1 Template
Digital Label (XML)
GitHub →
📄
ePI Type 2 Template
Product Identification (XML)
GitHub →
📄
ePI Type 3 Template
Clinical Information (XML)
GitHub →
web github.com
📄
ePI Type 1 Template
Digital Label (XML)
GitHub →
📄
ePI Type 2 Template
Product Identification (XML)
GitHub →
📄
ePI Type 3 Template
Clinical Information (XML)
GitHub →

Internal Images

../assets/images/001.svg
../assets/images/001.svg
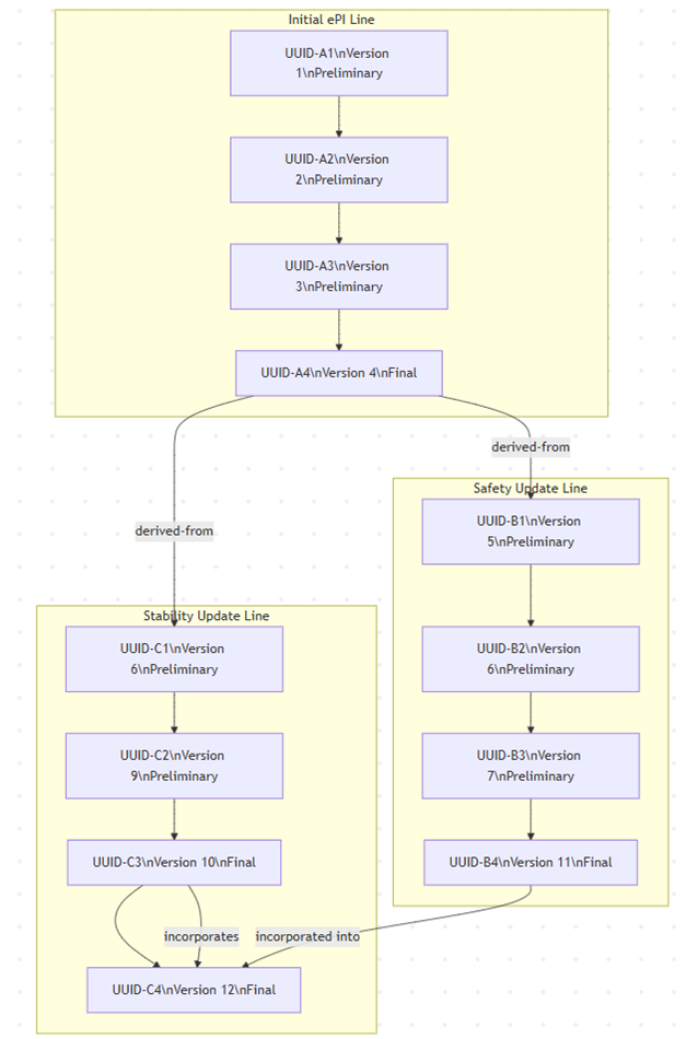
ePI-lifecycle-branching-and-merge2.png
ePI-lifecycle-branching-and-merge2.png
ePI-lifecycle-initial-to-approval1.png
ePI-lifecycle-initial-to-approval1.png
ePI-lifecycle-withdrawal-example3.png
ePI-lifecycle-withdrawal-example3.png
paracetamol_200mg_green_hex_pill.png
paracetamol_200mg_green_hex_pill.png
tree-filter.png
tree-filter.png