Electronic Long-Term Services and Supports (eLTSS) Release 1 - US Realm
2.0.0 - STU2 United States of America flag

Electronic Long-Term Services and Supports (eLTSS) Release 1 - US Realm, published by HL7 International / Human and Social Services. This guide is not an authorized publication; it is the continuous build for version 2.0.0 built by the FHIR (HL7® FHIR® Standard) CI Build. This version is based on the current content of https://github.com/HL7/eLTSS/ and changes regularly. See the Directory of published versions

IG Home Page

Official URL: http://hl7.org/fhir/us/eltss/ImplementationGuide/hl7.fhir.us.eltss Version: 2.0.0
IG Standards status: Trial-use Maturity Level: 2 Computable Name: ELTSS

Introduction to the Guide

The electronic Long-Term Services and Supports (eLTSS) Implementation Guide (IG) is based on FHIR R4 and US Core v6.1.0. It was developed to support exchange of data generated during the planning and provision of long-term services and supports and is currently scoped to data commonly found on LTSS service plans.

It is expected that the readers of this guide are familiar with the eLTSS use case, FHIR R4 and USCORE. To become familiar with the eLTSS use case, please refer to the ONC documentation of the use case, found here https://oncprojectracking.healthit.gov/wiki/display/TechLabSC/eLTSS+Use+Case+Development+and+Functional+Requirements. Additionally, an HL7 Domain Analysis Model (DAM), which defines data elements important to eLTSS data transmission, can be found here “HL7 Cross-Paradigm Information Sharing for Electronic Long-Term Services and Supports (eLTSS), Release 1”. Please note, this implementation guide attempts to inform how to package eLTSS data elements for exchange between systems. This guide provides implementation guidance for eLTSS data elements, including communicating patient participation in care. The guidance is found as a mixture of mapping guidance, narration, example, testing recommendation, and FHIR artifacts. FHIR R4 Core and USCORE provide a rich resource of detail to support the base FHIR implementation that this IG assumes. To successfully implement an eLTSS solution in FHIR, implementers should become familiar with both. Access to FHIR R4 Core and USCORE guidance can be found where relevant through the artifacts of this guide. For instance, when reviewing profiles, please be sure to view the Snapshot Table on the FHIR profiles, as well as the Differential Table, and note the links to the guidance on the artifact from which the profile is derived.

Background on eLTSS

The electronic Long-Term Services and Supports (eLTSS) Implementation Guide (IG) is based on FHIR R4 and US Core v6.1.0. It was developed to support exchange of data generated during the planning and provision of long-term services and supports and is currently scoped to data commonly found on LTSS service plans.

Long-term services and supports (LTSS) are needed by millions of people, including children, adults and individuals over age 65, due to various disabling conditions and chronic illnesses. Long-term services are comprised of a diverse set of assistances designed to help with general care, activities of daily living (ADLs), and instrumental activities of daily living (IADLs) like eating, toileting, dressing, cooking, driving, managing money, etc. These services are provided across various settings from facility-based or institutional care to community-based settings. Services and supports provided in the person’s home or in a community setting are referred to as Community-Based Long-Term Services and Supports (CB-LTSS) or Home and Community-Based Services (HCBS).

The eLTSS data is currently and primarily used by LTSS service providers and care managers and resides in case management systems and LTSS provider systems. This IG is designed to streamline the ability to exchange and make this data available to all members participating in the care of the beneficiary (patient) including clinical and non-clinical care providers as well as the beneficiary and their representative(s).

The eLTSS data referenced in this implementation guide refers to the eLTSS Dataset that was developed by the eLTSS Initiative, a joint project between the Office of the National Coordinator for Health Information Technology (ONC) and the Centers for Medicare and Medicaid Services (CMS). The eLTSS Dataset was input for the Informative Document titled “HL7 Cross-Paradigm Information Sharing for Electronic Long-Term Services and Supports (eLTSS), Release 1” balloted during the September 2018 cycle. This IG further advances the eLTSS Dataset to FHIR mapping found in the Informative Document to provide FHIR-specific implementer guidance.

For more information, please see the Project Background and the eLTSS Use Cases included in this Guide.

Scope

The scope of this implementation guide is to describe how LTSS (also referred to as Home and Community-Based Service (HCBS)) data requirements, documented in the 56 data elements included in the eLTSS Dataset, can be represented for exchange and sharing using FHIR.

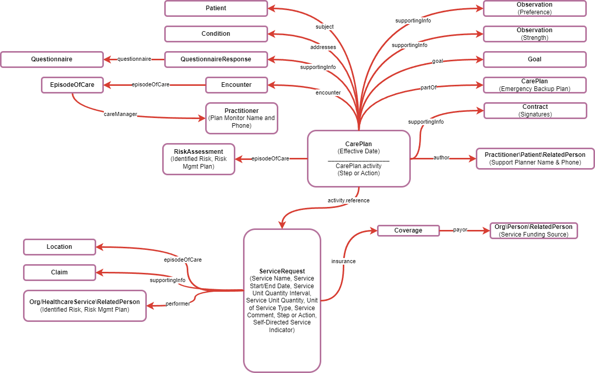
The concept of an eLTSS service plan most closely aligns with the FHIR CarePlan resource, which is semantically a good fit. The diagram below shows the FHIR resources utilized in the mapping as well as the FHIR data elements used to link these resources. Parentheses indicates the eLTSS Dataset data element (e.g. Assessed Need, Preference) or group of elements (e.g. Beneficiary Demographics, Person Indicators). Lines indicate linkages between FHIR resources and are labeled with the FHIR data element that provides the reference.



The IG will use FHIR R4, and US Core v6.1.0 as a starting point and will profile resources as necessary to enable eLTSS Plan Creation and Exchange. Please refer to eLTSS FHIR Profiles for additional details.

For a detailed view of how eLTSS maps to FHIR R4, please refer to the eLTSS Dataset to FHIR Release 4 Mapping included in this guide.

US Core Dependency

Please note that implementations using this eLTSS FHIR IG must comply with US Core v6.1.0 when applicable. US Core defines the minimum conformance requirements for accessing patient data as defined by the Argonaut pilot implementations and the ONC 2015 Edition Common Clinical Data Set (CCDS). These profiles are intended to be the foundation for US Realm FHIR implementation guides. Therefore, US Core Profiles, US Core Terminology, US Core Capability Statements / Conformance Requirements, and Security Considerations not specifically noted in this guide must be included when applicable.

eLTSS Actors

The eLTSS Informative Document identified four actors who may be involved in the exchange of service plans. The list below outlines these actors and a brief description of their role in LTSS:

  • Beneficiary (Patient/Care Recipient): Individual who is eligible for and receives LTSS. Also, referred to as recipient, consumer, person, client, participant, and individual.
  • Support Planner: Individual who helps the patient/care recipient explore, understand options, and make appropriate choices among community resources and services; engages in person-centered planning and assists the care recipient with the creation, implementation and updating of a person-centered service plan. This role is often referred to as case manager, care coordinator, etc.
  • HCBS Provider: A provider of an authorized service which assists in maintaining and enabling the care recipient to continue living in his or her home and community (e.g. social worker, in-home supportive service provider, direct-care worker/personal care aide, adult day care provider, multipurpose older adult service program provider, case manager, personal care provider, home care agency, hospice care agency, job development and supported employment, equipment and technology, peer specialist, community integration, support broker, fiscal intermediary, and others who provide assistance in support of participant direction, etc.).
  • Clinical and Institutional-based Provider: A provider of medical or health service and any other person or organization that furnishes, bills, or is paid for health care services in the normal course of business. This includes a licensed/certified and/or qualified person who provides health care, who is authorized to implement a portion of the plan and who has care responsibilities (e.g. physician, advanced practice nurse, physician assistant, nurse, nurse practitioner, nurse care manager, psychologist, therapist, pharmacist, dietician/nutritionist, specialist, dentist, emergency department provider, etc.). This also includes an organization including, but not limited to a hospital including short-term acute care hospital and specialty hospital (e.g., long-term care hospital, rehabilitation facility, and psychiatric hospital, etc.), ambulatory surgery center, provider practice, and nursing home.

US Core defines two actors:

  • US Core Requestor: An application that initiates a data access request to retrieve patient/care recipient and service data. This can be thought of as the client in a client-server interaction.
  • US Core Responder: A product that responds to the data access request providing patient/care recipient and service data. This can be thought of as the server in a client-server interaction.

The eLTSS actors correspond to the US Core requestor actor when an eLTSS plan is exchanged using FHIR.

How to Read this guide

This Guide is divided into several pages, which can be found on the menu bar on the top of each page

The guide contains a mapping page for eLTSS elements mapped into FHIR R4. This page is a very important page. eLTSS requires very few constraints beyond US CORE 6.1.0 on core FHIR R4, thus the profiles are largely for convenience. There are a few Must Supports not included in US CORE 6.1.0 and some Resources which are not covered by US CORE 6.1.0, so the FHIR profiles are still needed. However, the mapping page is a summation of where eLTSS data elements should be placed/found in FHIR.

  • IG Home: Provides the introduction and background.
  • Implementation Considerations: This page provides considerations for implementing eLTSS using FHIR, including other Implementation Guides, Task and ClaimResource
  • Mapping: Provides implementers with the location of FHIR fields where eLTSS data elements should be found.
  • Testing: Provides pointers on testing
  • Artifacts: FHIR artifacts can be found here
    • Profiles: FHIR profiles contain machine readable constraints on the FHIR specification. The narrative sections are important to review as well.
    • Examples: Look here for examples to guide your implementation.
    • Extensions: Extensions provide specific additional data elements not found in the core specification.
    • All-eLTSS retrieval Operation: The Operation is an extension of the FHIR search specification for returning all data associated with an eLTSS CarePlan.
    • Capability Statements: Capability statements describe the capabilities of systems implementing the IG.
    • Value Sets: This page contains the value sets created for the IG. The value sets provide coded terms for use with specific data elements.

Acknowledgment of initial eLTSS development Team

Name Role Organization
Amber Patel STU1 Author Security Risk Solutions
Anastasia Perchem Contributor Office of the National Coordinator for Health Information Technology
Becky Angeles STU1 Author Carradora Health, Inc.
Bonnie Young Contributor Georgia Department of Community Health
David Pyke STU1 Author Ready Computing
Elizabeth Palena-Hall Contributor Office of the National Coordinator for Health Information Technology
Greg White STU1 Author Security Risk Solutions
Irina Connelly STU1 Author Georgia Tech Research Institute
Jack Wallace STU1 Author Georgia Tech Research Institute
Jamie Parker STU1 Author Carradora Health, Inc.
John Moehrke STU1 Author By Light Professional IT Services
Johnathan Coleman STU1 Author Security Risk Solutions
Kerry Lida Contributor Centers for Medicare & Medicaid Services
Mark Meadows Contributor Georgia Department of Community Health

Credits and Authors

Name Role Organization Email
Bret Heale STU2 IG developer/author ELIMU and Humanized Health Consulting bheale@humanizedhealthconsulting.com
James Shalaby STU2 IG development/author ELIMU jshalaby@elimu.io
Nancy Lush Contributor Patient Centric Solutions, Inc nlush@patientcentricsolutions.com
Mark Wholey Contributor Patient Centric Solutions, Inc markw@patientcentricsolutions.com
Sheetal Shah Pilot Coordinator EMI Advisors sheetal.shah@emiadvisors.net
Evelyn Gallego Facilitator EMI Advisors evelyn.gallego@emiadvisors.net