Bidirectional Services eReferral (BSeR)
2.0.0-ballot - STU2 United States of America flag

Bidirectional Services eReferral (BSeR), published by HL7 Public Health Working Group. This guide is not an authorized publication; it is the continuous build for version 2.0.0-ballot built by the FHIR (HL7® FHIR® Standard) CI Build. This version is based on the current content of https://github.com/HL7/bser/ and changes regularly. See the Directory of published versions

Referral Participant Resources

The primary participants in referral functions within the scope of the BSeR FHIR IG are the referral service request initiator, referral service request recipient, and referral service request patient. The referral service request initiator and referral service request recipient are represented by the US Core Practitioner and US Core PractitionerRole. The referral service request patient is the US Core Patient profile.

Referral Service Request Initiator

The referral initiator is the practitioner that is making the referral request and initiates the referral task. The initiator is related to an organization and a service delivery location.

Referral Service Request Recipient

The referral recipient is the practitioner that performs services requested in a referral service request received from a referral initiator. The referral recipient owns the referral task and authors the referral feedback. The recipient is related to an organization and a service delivery location.

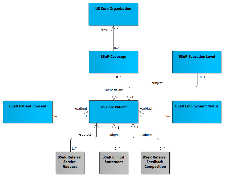
Referral Service Request Patient

The referral patient is the subject of a referral service request, referral feedback composition, and clinical statements used as supporting information for referral requests and feedback. In addition to basic demographics the referral patient is the beneficiary of coverage, the subject of education level and employment status, and the target patient of a consent resource.