FHIRPath Specification
3.0.0-ballot - R2 STU1
FHIRPath Specification, published by Implementable Technology Specifications WG. This guide is not an authorized publication; it is the continuous build for version 3.0.0-ballot built by the FHIR (HL7® FHIR® Standard) CI Build. This version is based on the current content of https://github.com/HL7/FHIRPath/ and changes regularly. See the Directory of published versions
($total, $this, $index) => collection [, init : collection]) : collectionFHIRPath is a path based navigation and extraction language, somewhat like XPath. Operations are expressed in terms of the logical content of hierarchical data models, and support traversal, selection and filtering of data. Its design was influenced by the needs for path navigation, selection and formulation of invariants in both HL7 Fast Healthcare Interoperability Resources (FHIR) and HL7 Clinical Quality Language (CQL).
Looking for implementations? See FHIRPath Implementations on the HL7 confluence
Note: The following sections of this specification have not received significant implementation experience and are marked for Standard for Trial Use (STU):
- Aggregates
- Literals - Long
- Conversions - toLong
- Functions - repeatAll
- Functions - sort
- Functions - coalesce
- Functions - String (lastIndexOf)
- Functions - String (matchesFull)
- Functions - String (trim, split, join)
- Functions - String (encode, decode, escape, unescape)
- Functions - Math
- Functions - Utility (defineVariable, lowBoundary, highBoundary)
- Functions - Utility (precision)
- Functions - Extract Date/DateTime/Time components
- Functions - Date and Time Interval Functions (duration, difference)
- Instance Selector/Object Creation
- Types - Reflection
This section has undergone extensive clarification:
In addition, the appendices are included as additional documentation and are informative content.
In Information Systems in general, and Healthcare Information Systems in particular, the need for formal representation of logic is both pervasive and critical. From low-level technical specifications, through intermediate logical architectures, up to the high-level conceptual descriptions of requirements and behavior, the ability to formally represent knowledge in terms of expressions and information models is essential to the specification and implementation of these systems.
Of particular importance is the ability to easily and precisely express conditions of basic logic, such as those found in requirements constraints (e.g. Patients must have a name), decision support (e.g. if the patient has diabetes and has not had a recent comprehensive foot exam), cohort definitions (e.g. All male patients aged 60-75), protocol descriptions (e.g. if the specimen has tested positive for the presence of sodium), and numerous other environments.
Precisely because the need for such expressions is so pervasive, there is no shortage of existing languages for representing them. However, these languages tend to be tightly coupled to the data structures, and even the information models on which they operate, XPath being a typical example. To ensure that the knowledge captured by the representation of these expressions can survive technological drift, a representation that can be used independent of any underlying physical implementation is required.
Languages meeting these additional requirements also exist, such as Object Constraint Language (OCL), Java, JavaScript, C#, and others. However, these languages are both tightly coupled to the platforms in which they operate, and, because they are general-purpose development languages, come with much heavier tooling and technology dependencies than is warranted or desirable. Even constraining one of these grammars would be insufficient, resulting in the need to extend, defeating the purpose of basing it on an existing language in the first place.
Given these constraints, and the lack of a specific language that meets all of these requirements, there is a need for a simple, lightweight, platform- and structure-independent graph traversal language. FHIRPath meets these requirements, and can be used within various environments to provide for simple but effective formal representation of expressions.
In Fast Healthcare Interoperability Resources (FHIR), FHIRPath is used within the specification to provide formal definitions for conditions such as validation invariants, search parameter paths, etc. Within Clinical Quality Language (CQL), FHIRPath is used to simplify graph-traversal for hierarchical information models.
In both FHIR and CQL, the model independence of FHIRPath means that expressions can be written that deal with the contents of the resources and data types as described in the Logical views, or the UML diagrams, rather than against the physical representation of those resources. JSON and XML specific features are not visible to the FHIRPath language (such as comments and the split representation of primitives (i.e. value[x])).
The expressions can in theory be converted to equivalent expressions in XPath, OCL, or another similarly expressive language.
FHIRPath can be used against many other graphs as well. For example, Use of FHIRPath on HL7 Version 2 messages describes how FHIRPath is used in HL7 V2.
Throughout this documentation, monospace font is used to delineate expressions of FHIRPath.
Optional parameters to functions are enclosed in square brackets in the definition of a function. Note that the brackets are only used to indicate optionality in the signature, they are not part of the actual syntax of FHIRPath.
All operations and functions return a collection, but if the operation or function will always produce a collection containing a single item of a predefined type, the description of the operation or function will specify its output type explicitly, instead of just stating collection, e.g. all(...) : Boolean
Throughout this specification, formatting patterns for Date, Time, and DateTime values are described using an informal description with the following markers:
YYYY - A full four digit year (0001..9999), padded with leading zeroes if necessaryMM - A full two digit month value (01..12), padded with leading zeroes if necessaryDD - A full two digit day value (01..31), padded with leading zeroes if necessaryhh - A full two digit hour value (00..24), padded with leading zeroes if necessarymm - A full two digit minute value (00..59), padded with leading zeroes if necessaryss - A full two digit second value (00..59), padded with leading zeroes if necessaryfff - A fractional millisecond value (0..999)and formatting patterns for numeric types are described using an informal description with these markers:
0 - Any digit MUST appear at this location in the format string# - Any digits may appear at this location in the format string? - The immediately preceding pattern is optional( ) - Used to group patterns< > - Used indicate some specific named content is included. e.g '<unit>' to indicate that a quantities unit would be surrounded by single quotes.| - Used to combine choices of patterns (e.g. +|- means a + or - will appear at this location)Any other character in a format string indicates that the character must appear at that location (unless it has an optional indicator, or is part of an optional group), noting that named content inside <> isn't explicit text.
These formatting patterns are set in bold to distinguish them typographically from literals or code and to make clear that they are not intended to be formally interpreted as regex patterns.
This specification uses the conformance verbs SHALL, MUST, SHOULD, and MAY as defined in RFC 2119. Unlike RFC 2119, however, this specification allows that different applications might not be able to interoperate because of how they use optional features. In particular:
This implementation guide represents significant person-hours of discussion, development work, and testing. The following are some of the key participants in the work, but many more have assisted through connectathons testing, asking questions and participating in conference calls.
| Role | Contributors |
|---|---|
| Editors: | Bryn Rhodes (Smile Digital Health) Grahame Grieve (Health Intersections) Ewout Kramer (Firely) Brian Postlethwaite (Microsoft Research) |
| Key Contributors: | Paul Lynch (U.S. National Library of Medicine - NLM) Bas van den Heuvel (Philips Healthcare) Chris Moesel (MITRE) Nikolai Ryzhikov (Health Samurai) Brian Kaney (Vermonster) Yury Sedinkin (US NLM) |
This list inevitably fails to mention many of the individuals who contributed their time and energy to developing this specification and making it better. Thanks to all of you!
FHIRPath navigates and selects nodes from a tree that abstracts away and is independent of the actual underlying implementation of the source against which the FHIRPath query is run. This way, FHIRPath can be used on in-memory Plain Old Java Objects (POJOs), XML data or any other physical representation, so long as that representation can be viewed as classes that have properties. In somewhat more formal terms, FHIRPath operates on a directed acyclic graph of classes as defined by a Meta Object Facility (MOF)-equivalent [MOF] type system. In this specification, the structures on which FHIRPath operates are referred to as the Object Model.
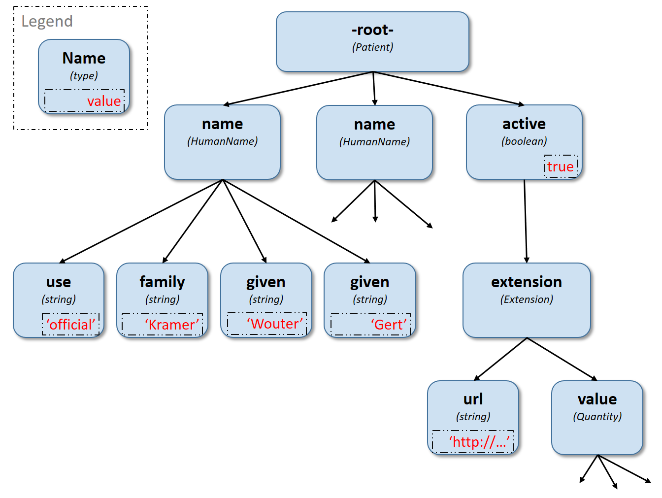
Data are represented as a tree of labelled nodes, where each node may optionally carry a primitive value and have child nodes. Nodes need not have a unique label, and leaf nodes must carry a primitive value. For example, a (partial) representation of a FHIR Patient resource in this model looks like this:

The diagram shows a tree with a repeating name node, which represents repeating members of the FHIR Object Model. Leaf nodes such as use and family carry a (string) value. It is also possible for internal nodes to carry a value, as is the case for the node labelled active: this allows the tree to represent FHIR "primitives", which may still have child extension data.
FHIRPath expressions are then evaluated with respect to a specific instance, such as the Patient one described above. This instance is referred to as the context (also called the root) and paths within the expression are evaluated in terms of this instance.
FHIRPath allows navigation through the tree by composing a path of concatenated labels, e.g.
name.given
This would result in a collection of nodes, one with the value 'Wouter' and one with the value 'Gert'. In fact, each step in such a path results in a collection of nodes by selecting nodes with the given label from the step before it. The input collection at the beginning of the evaluation contained all elements from Patient, and the path name selected just those named name. Since the name element repeats, the next step given along the path, will contain all nodes labeled given from all nodes name in the preceding step.
The path may start with the type of the root node (which otherwise does not have a name), but this is optional. To illustrate this point, the path name.given above can be evaluated as an expression on a set of data of any type. However the expression may be prefixed with the name of the type of the root:
Patient.name.given
The two expressions have the same outcome, but when evaluating the second, the evaluation will only produce results when used on data of type Patient.
When resolving an identifier that is also the root of a FHIRPath expression, it is resolved as a type name first. If it resolves to a type and that type is the type of the context (or a supertype), then the evaluation proceeds with the context unchanged, i.e. in the example above proceeds to evaluate the name property.
Otherwise the identifier is resolved as a path on the context, which if not found returns an empty collection.
This could also be written using ofType(), which would have the same behaviour:
ofType(Patient).name.given
Syntactically, FHIRPath defines identifiers as any sequence of characters consisting only of letters, digits, and underscores, beginning with a letter or underscore. Paths may use other characters by using delimited identifiers - surrounding with backticks and using FHIRPath escaping as needed. This approach can also be used to encode nodes with names that are keywords. e.g.:
Message.`PID-1` // subtraction operator as a part of a property name
`as` as string // a property name that is also a fhirpath keyword
Collections are fundamental to FHIRPath, in that the result of every expression is a collection, even if that expression only results in a single element. This approach allows paths to be specified without having to care about the cardinality of any particular element, and is therefore ideally suited to graph traversal.
Within FHIRPath, a collection is:
distinct() and the union operator | produce collections of unique elements, but in general, duplicate elements are allowed.a[2]).count() functionNote that the outcome of functions like children() and descendants() cannot be assumed to be in any meaningful order, and first(), last(), tail(), skip() and take() should not be used on collections derived from these paths. Note that some implementations may follow the logical order implied by the object model, and some may not, and some may be different depending on the underlying source. Implementations may decide to return an error if an attempt is made to perform an order-dependent operation on a list whose order is undefined.
In the underlying representation of data, nodes may be typed and represent polymorphic items. Paths may either ignore the type of a node, and continue along the path or may be explicit about the expected node and filter the set of nodes by type before navigating down child nodes:
Observation.value.unit // all kinds of value
Observation.value.ofType(Quantity).unit // only values that are of type Quantity
The is operator can be used to determine whether or not a given value is of a given type:
Observation.value is Quantity // returns true if the value is of type Quantity
The as operator can be used to treat a value as a specific type:
Observation.value as Quantity // returns value as a Quantity if it is of type Quantity, and an empty result otherwise
The list of available types that can be passed as an argument to the ofType() function and is and as operators is determined by the underlying object model. Within FHIRPath, they are just identifiers, either delimited or simple.
FHIRPath expressions can consist of paths, literals, operators, and function invocations, and these elements can be chained together, so that the output of one operation or function is the input to the next. This is the core of the fluent [Fluent] syntactic style and allows complex paths and expressions to be built up from simpler components.
In addition to paths, FHIRPath expressions may contain literals, operators, and function invocations.
Examples of the supported FHIRPath literals:
Boolean: true, false
String: 'test string', 'urn:oid:3.4.5.6.7.8'
Integer: 0, 45
Long: 0L, 45L // Long is defined as STU
Decimal: 0.0, 3.14159265
Date: @2015-02-04 (@ followed by ISO8601 compliant date)
DateTime: @2015-02-04T14:34:28+09:00 (@ followed by ISO8601 compliant date/time)
Time: @T14:34:28 (@ followed by ISO8601 compliant time beginning with T, no timezone offset)
Quantity: 10 'mg', 4 days
For each type of literal, FHIRPath defines a named system type to allow operations and functions to be defined, as well as an ultimate root type, System.Any. For example, the multiplication operator (*) is defined for the numeric types Integer and Decimal, as well as the Quantity type. See the discussion on Models for a more detailed discussion of how these types are used within evaluation contexts.
The Boolean type represents the logical Boolean values true and false. These values are used as the result of comparisons, and can be combined using logical operators such as and and or.
true
false
The String type represents string values up to 231-1 characters in length. String literals are surrounded by single-quotes and may use \-escapes to escape quotes and represent Unicode characters:
| Escape | Character |
|---|---|
\' |
Single-quote |
\" |
Double-quote |
\` |
Backtick |
\r |
Carriage Return |
\n |
Line Feed |
\t |
Tab |
\f |
Form Feed |
\\ |
Backslash |
\uXXXX |
Unicode character, where XXXX is the hexadecimal representation of the character |
No other escape sequences besides those listed above are recognized.
Note that Unicode is supported in both string literals and delimited Identifiers.
'test string'
'urn:oid:3.4.5.6.7.8'
If a \ is used at the beginning of a non-escape sequence, it will be ignored and will not appear in the sequence.
define TestEscape1: '\p' // 'p'
define TestEscape2: '\\p' // '\p'
define TestEscape3: '\3' // '3'
define TestEscape4: '\u005' // 'u005'
define TestEscape5: '\' // ''
The Integer type represents whole numbers in the range -231 to 231-1.
0
45
-5
Note that the minus sign (
-) in the representation of a negative integer is not part of the literal, it is the unary negation operator defined as part of FHIRPath syntax.
Note: The contents of this section are Standard for Trial Use (STU)
The Long type represents whole numbers in the range -263 to 263-1.
0L
45L
-5L
The Decimal type represents real values in the range (-1028+1)/108 to (1028-1)/108 with a step size of 10-8. This range is defined based on a survey of decimal-value implementations and is based on the most useful lowest common denominator. Implementations can provide support for larger decimals and higher precision, but must provide at least the range and precision defined here. In addition, implementations should use fixed-precision decimal formats to ensure that decimal values are accurately represented.
0.0
3.14159265
Decimal literals cannot use exponential notation. There is enough additional complexity associated with enabling exponential notation that this is outside the scope of what FHIRPath is intended to support (namely graph traversal).
The Date type represents date and partial date values in the range @0001-01-01 to @9999-12-31 with a 1 day step size.
The Date literal is a subset of [ISO8601]:
@YYYY-MM-DD format, though month and day parts are optional, and a separator is required between provided components@-10-20 is not a valid Date in FHIRPath)DateTime belowThe following examples illustrate the use of the Date literal:
@2014-01-25
@2014-01
@2014
Consult the formal grammar for more details.
The Time type represents time-of-day and partial time-of-day values in the range @T00:00:00.000 to @T23:59:59.999 with a step size of 1 millisecond. This range is defined based on a survey of time implementations and is based on the most useful lowest common denominator. Implementations can provide support for higher precision, but must provide at least the range and precision defined here. Time values in FHIRPath do not have a timezone or timezone offset.
The Time literal uses a subset of [ISO8601]:
@TThh:mm:ss.fff formatThe following examples illustrate the use of the Time literal:
@T12:00
@T14:30:14.559
Consult the formal grammar for more details.
The DateTime type represents date/time and partial date/time values in the range @0001-01-01T00:00:00.000 to @9999-12-31T23:59:59.999 with a 1 millisecond step size. This range is defined based on a survey of datetime implementations and is based on the most useful lowest common denominator. Implementations can provide support for larger ranges and higher precision, but must provide at least the range and precision defined here.
The DateTime literal combines the Date and Time literals and is a subset of [ISO8601]:
@YYYY-MM-DDThh:mm:ss.fff(+\|-)hh:mm format(+\|-)hh:mm is used (so must include both minutes and hours)T can be used at the end of any date (year, year-month, or year-month-day) to indicate a partial DateTime.The following example illustrates the use of the DateTime literal:
@2014-01-25T14:30:14.559
@2014-01-25T14:30:14.559Z // A date time with UTC timezone offset
@2014-01-25T14:30 // A partial DateTime with year, month, day, hour, and minute
@2014-03-25T // A partial DateTime with year, month, and day
@2014-01T // A partial DateTime with year and month
@2014T // A partial DateTime with only the year
The suffix T is allowed after a year, year-month, or year-month-day literal because without it, there would be no way to specify a partial DateTime with only a year, month, or day; the literal would always result in a Date value.
Consult the formal grammar for more details.
The Quantity type represents quantities with a specified unit, where the value component is defined as a Decimal, and the unit element is represented as a String that is required to be either a valid Unified Code for Units of Measure [UCUM] unit or one of the calendar duration keywords, singular or plural.
The Quantity literal is a number (integer or decimal), followed by a (single-quoted) string representing a valid Unified Code for Units of Measure [UCUM] unit or calendar duration keyword. If the value literal is an Integer, it will be implicitly converted to a Decimal in the resulting Quantity value:
4.5 'mg'
100 '[degF]'
Implementations must respect UCUM units, meaning that they must not ignore UCUM units in calculations involving quantities, including comparison, conversion, and arithmetic operations. For implementations that do not support unit conversion, this means that the calculation need only be supported if the units are the same value, case-sensitively.
When using [UCUM] units within FHIRPath, implementations shall use case-sensitive comparisons.
Implementations shall support comparison and arithmetic operations on quantities with units where the units are the same.
Implementations should support other unit functionality as specified by UCUM, including unit conversion.
Implementations that do not support complete UCUM functionality may return empty (
{ }) for calculations involving quantities with units where the units are different.
For time-valued quantities, in addition to the definite duration UCUM units, FHIRPath defines calendar duration keywords for calendar duration units:
| Calendar Duration | Unit Representation | Relationship to Definite Duration UCUM Unit |
|---|---|---|
year/years |
'year' |
~ 1 'a' |
month/months |
'month' |
~ 1 'mo' |
week/weeks |
'week' |
~ 1 'wk' |
day/days |
'day' |
~ 1 'd' |
hour/hours |
'hour' |
~ 1 'h' |
minute/minutes |
'minute' |
~ 1 'min' |
second/seconds |
'second' |
= 1 's' |
millisecond/milliseconds |
'millisecond' |
= 1 'ms' |
For example, the following quantities are calendar duration quantities:
1 year
4 days
Whereas the following quantities are definite duration quantities:
1 'a'
4 'd'
The table above defines the equality/equivalence relationship between calendar and definite duration quantities. For example, 1 year is not equal to 1 'a', but it is equivalent to 1 'a'. See Date/Time Arithmetic for more information on using time-valued quantities in FHIRPath.
Expressions can also contain operators, like those for mathematical operations and boolean logic:
Appointment.minutesDuration / 60 > 5
MedicationAdministration.wasNotGiven implies MedicationAdministration.reasonNotGiven.exists()
name.given | name.family // union of given and family names
'sir ' + name.given
Operators available in FHIRPath are covered in detail in the Operations section.
Finally, FHIRPath supports the notion of functions, which operate on a collection of values (referred to as the input collection), optionally taking arguments, and return another collection (referred to as the output collection). For example:
name.given.substring(0,4)
identifier.where(use = 'official')
Since all functions work on input collections, constants will first be converted to a collection when functions are invoked on constants:
(4+5).count()
will return 1, since the input collection is implicitly a collection with one constant number 9.
In general, functions in FHIRPath operate on collections and return new collections. This property, combined with the syntactic style of dot invocation enables functions to be chained together, creating a fluent-style syntax:
Patient.telecom.where(use = 'official').union(Patient.contact.telecom.where(use = 'official')).exists().not()
However not all functions support multiple items in the input collection, some expect only a single item and will be explicitly documented. Further details are available in the "singleton evaluation of collections" section.
Singleton only functions can be run on collections by using the function inside a select(...) to evaluate the function for each item in the collection.
For a complete listing of the functions defined in FHIRPath, refer to the Functions section.
There is no literal representation for null in FHIRPath. This means that when, in an underlying data object (i.e. they physical data on which the implementation is operating) a member is null or missing, there will simply be no corresponding node for that member in the tree, e.g. Patient.name will return an empty collection (not null) if there are no name elements in the instance.
In expressions, the empty collection is represented as { }.
FHIRPath functions and operators both propagate empty results, but the behavior is in general different when the argument to the function or operator expects a collection (e.g. select(), where() and | (union)) versus when the argument to the function or operator takes a single value as input (e.g. + and substring()).
For functions or operators that take a single values as input, this means in general if the input is empty, then the result will be empty as well. More specifically:
For operator or function arguments that expect collections, in general the empty collection is treated as any other collection would be. For example, the union (|) of an empty collection with some non-empty collection is that non-empty collection.
When functions or operators behave differently from these general principles, (for example the count() and empty() functions), this is clearly documented in the next sections.
In general, when a collection is passed as an argument to a function or operator that expects a single item as input, the collection is implicitly converted to a singleton as follows:
IF the collection contains a single node AND the node's value can be implicitly converted to the expected input type THEN
The collection evaluates to the value of that single node
ELSE IF the collection contains a single node AND the expected input type is Boolean THEN
The collection evaluates to true
ELSE IF the collection is empty THEN
The collection evaluates to an empty collection
ELSE
The evaluation will end and signal an error to the calling environment
For example:
Patient.name.family + ', ' + Patient.name.given
If the Patient instance has a single name, and that name has a single given, then this will evaluate without any issues. However, if the Patient has multiple name elements, or the single name has multiple given elements, then it's ambiguous which of the elements should be used as the input to the + operator, and the result is an error.
As another example:
Patient.active and Patient.gender and Patient.telecom
Assuming the Patient instance has an active value of true, a gender of female and a single telecom element, this expression will result in true. However, consider a different instance of Patient that has an active value of true, a gender of male, and multiple telecom elements, then this expression will result in an error because of the multiple telecom elements.
Note that for repeating elements like telecom in the above example, the logic looks like an existence check. To avoid confusion and reduce unintended errors, authors should use the explicit form of these checks when appropriate. For example, a more explicit rendering of the same logic that more clearly indicates the actual intent and avoids the run-time error is:
Patient.active and Patient.gender and Patient.telecom.count() = 1
Functions are distinguished from path navigation names by the fact that they are followed by () with zero or more arguments. Throughout this specification, the word parameter is used to refer to the definition of a parameter as part of the function definition, while the word argument is used to refer to the values passed as part of a function invocation. With a few minor exceptions (e.g. current date and time functions), functions in FHIRPath operate on a collection of values (referred to as the input collection) and produce another collection as output (referred to as the output collection). However, for many functions, passing an input collection with more than one item is defined as an error condition. Each function defines its behavior for input collections of any cardinality (0, 1, or many).
This approach allows functions to be chained, successively operating on the results of the previous function in order to produce the desired final result.
The following sections describe the functions supported in FHIRPath, detailing the expected types of parameters, when and how they are evaluated, and the type of output collections returned by the function:
startsWith(prefix: String)) and it is passed an argument that evaluates to a collection with multiple items, or to a collection with an item that is not of the required type (or cannot be converted to the required type), the evaluation of the expression will end and an error will be signaled to the calling environment.[] is used in function signatures to indicate optional parameters.toQuantity([unit : String]) : Quantity)collectionanywhere function's definition is where(criteria : ($this, $index) => Boolean) indicating that when the criteria expression is evaluated, the special variables $this and $index will be set in the evaluation context according to the definition of the function.
When you actually use it, you would write something like rules.where($index mod 2 = 0) (which will filter out every second rule from the collection). Usage in this case is the same as if the parameter was a simple Boolean parameter in the definition.Note that although all functions return collections, if a given function is defined to return a single element, the return type is simplified to just the type of the single element, rather than the list type.
Some functions are marked as scoped functions. This type of function creates a scoped context with the variables $this and $index (and $total for aggregate), which are populated and arguments evaluated according to the definition of the function. Most functions just set the $index to the 0-based position of the item in the input collection, though not used in all functions (specifically sort, as it will be modifying the order of the list thus index should be undefined in this context). iif is a special case where its input collection is a single value, so doesn't iterate, but it does set the $this variable into the scoped context for parameter evaluations.
Note: The scope of the
$thisand$indexvariables is within the parameters of the scoped function. If nesting scoped functions, the scope of the variable is restored to the outer scope.
These are the fhirpath defined scoped functions: (argument processing only, refer to each function for full details of its functionality)
| Scoped Function | Argument Processing Logic |
|---|---|
exists |
The criteria argument is evaluated for each item (setting $this and $index before each iteration); if any return true then the function returns true, otherwise false. |
all |
The criteria argument is evaluated for each item (setting $this and $index before each iteration); if all return true then the function returns true, otherwise false. An empty input collection returns true. |
where |
The criteria argument is evaluated for each item (setting $this and $index before each iteration); those that return true are included in the output collection. |
select |
The projection argument is evaluated for each item (setting $this and $index before each iteration); and the results are included in the output collection. |
sort |
Each keySelector argument is evaluated for each item being compared (setting $this to the item for each evaluation). The results are compared to determine sort order. If there are multiple keySelector arguments, subsequent selectors are only evaluated for items where the previous keySelector comparison resulted in equality (i.e., the sort order hasn't been determined yet). This allows for multi-level sorting with minimal evaluations. As this function is used to modify the order of the collection the $index variable is undefined in this context, it could be anywhere during any evaluation depending on algorithms selected. |
repeat |
The projection argument is evaluated for each item (setting $this before each iteration); and the results are included in the output collection. The function is then re-evaluated on the output collection, repeating until no new items are added.Note: As the function iterates on itself, the meaning of $index is undefined and not set here. |
repeatAll |
The projection argument is evaluated for each item (setting $this before each iteration); and the results are included in the output collection. The function is then re-evaluated on the output collection, repeating until no new items are added.Note: As the function iterates on itself, the meaning of $index is undefined and not set here. |
iif |
The criterion argument is evaluated once (with $this set to the input value, and $index will be set to 0).If it returns true, then the true-result argument is evaluated (with $this set to the input value, and $index set to 0) and returned,otherwise the false-result argument is evaluated (with $this set to the input value, and $index set to 0) and returned. |
trace |
If no projection argument is provided, the input collection is logged without the need for scoping. If the projection argument is provided, it is evaluated for each item (setting $this and $index before each iteration) and the result logged. The input collection is returned as the result of the function. |
aggregate |
The init argument is evaluated once at the start to initialize the $total variable.The aggregator argument is then evaluated for each item (setting $thisand $index for each), and has access to the current value of $total available. The result of the evaluation is then assigned to $total.The final value of $total is returned as the result of the function.The init argument is evaluated once before setting $this and $index, so will be evaluated on the outer context, and will have access to outer $this values. |
For example (some expressions using scoped functions and accessing the special $this variable):
// Retrieve a list of formatted names for the patient
// (with no unwanted padding white-space)
Patient.name.select(given.join(' ').combine($this.family, true).join(', '))
// Observation values that are outside a specific range
Observation.value.where($this < 90 or $this > 110)
Note: Scoped functions are similar to lambda functions, closures, or callbacks in other languages. They allow passing expressions as parameters that are evaluated in a specific context with special variables like
$thisand$index.
| Variable | Description |
|---|---|
$this |
Set at the beginning of execution of an expression as the initial context (See %context below)Re-set to the current item being processed in scoped functions. Refer to each scoped function for specific details |
$index |
Set at the beginning of execution of an expression to 0 Re-set to the index of the current item being processed in scoped functions. Refer to each scoped function for specific details Its value is undefined while evaluating sort keySelector parameters |
$total |
Only available inside the parameters of the aggregate function. Holds the running total during processing, and at the end will be the result returned by the function. |
%resource |
The current resource being processed (that contains the property in $focus) When passing through resolve() or into a contained resource will be changed to the new resource context. |
%context |
The entry/starting point for execution of the fhirpath expression. Often used in fhirpath invariants. (Does not change during execution) |
%rootResource |
The top level fhir resource. Usually a Bundle, or resource that has contained resources (or Parameters resource). Though processing on regular fhir resources this is also the same as %resource. (Does not change during execution) |
Note: Other specifications MAY introduce their own variables
Returns true if the input collection is empty ({ }) and false otherwise.
($this, $index) => any]) : BooleanThis is a scoped function: The
criteriaargument is evaluated for each item (setting$thisand$indexbefore each iteration); if any returntruethen the function returnstrue, otherwisefalse.
Returns true if the input collection has any elements (optionally filtered by the criteria), and false otherwise.
This is the opposite of empty(), and as such is a shorthand for empty().not(). If the input collection is empty ({ }), the result is false.
Using the optional criteria can be considered a shorthand for where(criteria).exists().
Note that a common term for this function is any.
The following examples illustrate some potential uses of the exists() function:
Patient.name.exists()
Patient.identifier.exists(use = 'official')
Patient.telecom.exists(system = 'phone' and use = 'mobile')
Patient.generalPractitioner.exists(resolve() is Practitioner)
The first example returns true if the Patient has any name elements.
The second example returns true if the Patient has any identifier elements that have a use element equal to 'official'.
The third example returns true if the Patient has any telecom elements that have a system element equal to 'phone' and a use element equal to 'mobile'.
And finally, the fourth example returns true if the Patient has any generalPractitioner elements of type Practitioner.
($this, $index) => Boolean) : BooleanThis is a scoped function: The
criteriaargument is evaluated for each item (setting$thisand$indexbefore each iteration); if all returntruethen the function returnstrue, otherwisefalse. An empty input collection returnstrue.
Returns true if for every element in the input collection, criteria evaluates to true. Otherwise, the result is false. If the input collection is empty ({ }), the result is true.
generalPractitioner.all($this.resolve() is Practitioner)
This example returns true if all of the generalPractitioner elements are of type Practitioner.
Takes a collection of Boolean values and returns true if all the items are true. If any items are false, the result is false. If the input is empty ({ }), the result is true.
The following example returns true if all of the components of the Observation have a value greater than 90 mm[Hg]:
Observation.select(component.value > 90 'mm[Hg]').allTrue()
Takes a collection of Boolean values and returns true if any of the items are true. If all the items are false, or if the input is empty ({ }), the result is false.
The following example returns true if any of the components of the Observation have a value greater than 90 mm[Hg]:
Observation.select(component.value > 90 'mm[Hg]').anyTrue()
Takes a collection of Boolean values and returns true if all the items are false. If any items are true, the result is false. If the input is empty ({ }), the result is true.
The following example returns true if none of the components of the Observation have a value greater than 90 mm[Hg]:
Observation.select(component.value > 90 'mm[Hg]').allFalse()
Takes a collection of Boolean values and returns true if any of the items are false. If all the items are true, or if the input is empty ({ }), the result is false.
The following example returns true if any of the components of the Observation have a value that is not greater than 90 mm[Hg]:
Observation.select(component.value > 90 'mm[Hg]').anyFalse()
Returns true if all items in the input collection are members of the collection passed as the other argument. Membership is determined using the equals (=) operation.
Conceptually, this function is evaluated by testing each element in the input collection for membership in the other collection, with a default of true. This means that if the input collection is empty ({ }), the result is true, otherwise if the other collection is empty ({ }), the result is false.
The following example returns true if the tags defined in any contained resource are a subset of the tags defined in the MedicationRequest resource:
MedicationRequest.contained.meta.tag.subsetOf(MedicationRequest.meta.tag)
Returns true if all items in the collection passed as the other argument are members of the input collection. Membership is determined using the equals (=) operation.
Conceptually, this function is evaluated by testing each element in the other collection for membership in the input collection, with a default of true. This means that if the other collection is empty ({ }), the result is true, otherwise if the input collection is empty ({ }), the result is false.
The following example returns true if the tags defined in any contained resource are a superset of the tags defined in the MedicationRequest resource:
MedicationRequest.contained.meta.tag.supersetOf(MedicationRequest.meta.tag)
Returns the integer count of the number of items in the input collection. Returns 0 when the input collection is empty.
Returns a collection containing only the unique items in the input collection. To determine whether two items are the same, the equals (=) operator is used, as defined below.
If the input collection is empty ({ }), the result is empty.
Note that the order of elements in the input collection is not guaranteed to be preserved in the result.
The following example returns the distinct list of tags on the given Patient:
Patient.meta.tag.distinct()
Returns true if all the items in the input collection are distinct. To determine whether two items are distinct, the equals (=) operator is used, as defined below.
Conceptually, this function is shorthand for a comparison of the count() of the input collection against the count() of the distinct() of the input collection:
X.count() = X.distinct().count()
This means that if the input collection is empty ({ }), the result is true.
($this, $index) => Boolean) : collectionThis is a scoped function: The
criteriaargument is evaluated for each item (setting$thisand$indexbefore each iteration); those that returntrueare included in the output collection.
Returns a collection containing only those elements in the input collection for which the stated criteria expression evaluates to true. Elements for which the expression evaluates to false or empty ({ }) are not included in the result.
If the input collection is empty ({ }), the result is empty.
If the result of evaluating the condition is other than a single boolean value, the evaluation will end and signal an error to the calling environment, consistent with singleton evaluation of collections behavior.
The following example returns the list of telecom elements that have a use element with the value of 'official':
Patient.telecom.where(use = 'official')
($this, $index) => any) : collectionThis is a scoped function: The
projectionargument is evaluated for each item (setting$thisand$indexbefore each iteration); and the results are included in the output collection.
Evaluates the projection expression for each item in the input collection. The result of each evaluation is added to the output collection. If the evaluation results in a collection with multiple items, all items are added to the output collection (collections resulting from evaluation of projection are flattened). This means that if the evaluation for an element results in the empty collection ({ }), no element is added to the result, and that if the input collection is empty ({ }), the result is empty as well.
Bundle.entry.select(resource as Patient)
This example results in a collection with only the patient resources from the bundle.
Bundle.entry.select((resource as Patient).telecom.where(system = 'phone'))
This example results in a collection with all the telecom elements with system of phone for all the patients in the bundle.
Patient.name.where(use = 'usual').select(given.first() + ' ' + family)
This example returns a collection containing, for each "usual" name for the Patient, the concatenation of the first given and family names.
Note: The contents of this section are Standard for Trial Use (STU)
Although the instance selector is not a function, it is closely related to the select function in that this statement is
used to convert the input collection into a different output collection. Its sub-expression format is:
«typename» { element : value, element : value, ... } : «typename»
«typename»is the name of the type to create (optionally prefixed with a namespace)
elementis the name (identifier) of an element of the type being created
valueis any fhirpath expression (including literals) to set to the associatedelement
Creates a new object of type «typename» and returns that to the output collection.
Any elements listed within the parentheses are set as children on the newly created object.
If any of child element's value is evaluated to an empty collection, then that element will not be added to the object.
To create an empty object requires the use of { : } to differentiate it from the empty set.
If the input collection contains multiple items, the evaluation of the expression will end and signal an error to the calling environment. However element selectors can return multiples, provided that the property in that objects structure supports it. If not the engine MAY throw an error.
If the input collection is empty, the result is empty.
Some examples of creating data using static instance selectors:
// create a static coding
Coding { system : 'http://example.org/demo', code : 'c1' }
// create an simple identifier, explicitly defining the FHIR namespace
FHIR.Identifier { system : 'http://example.org/demo', value : 'N0001231' }
// create an MRN identifier similar to the one in the patient example at https://hl7.org/fhir/patient-example.json.html
Identifier {
type : CodeableConcept { coding: Coding { system: 'http://terminology.hl7.org/CodeSystem/v2-0203', code: 'MR' } },
system : 'urn:oid:1.2.36.146.595.217.0.1',
value : '12345',
period : Period { start: @2001-05-06 }
}
// create an empty Period
Period {:}
Instance Selectors are usually used to manipulate existing elements into another datatype:
// Convert the patient gender from a code into a coding
Patient.select(
Coding { system: 'http://terminology.hl7.org/CodeSystem/v2-0203', code: gender }
)
// Convert a set of concepts from a code system into Codings
CodeSystem.concept.select(Coding { system: %resource.url, code: code, display: display })
Note: Primitive types can be created and set using a special element name value if specifically required.
The evaluating fhirpath engine is responsible for performing any type conversions from fhirpath primitives to the target object/type system as required.
code { value: 'final' }
($this) => any [asc | desc] [, keySelector: ($this) => any [asc | desc], …]]) : collectionNote: The contents of this section are Standard for Trial Use (STU)
This is a scoped function: Each
keySelectorargument is evaluated for each item being compared (setting$thisto the item for each evaluation). The results are compared to determine sort order. If there are multiplekeySelectorarguments, subsequent selectors are only evaluated for items where the previouskeySelectorcomparison resulted in equality (i.e., the sort order hasn't been determined yet). This allows for multi-level sorting with minimal evaluations.
As this function is used to modify the order of the collection the$indexvariable is undefined in this context, it could be anywhere during any evaluation depending on algorithms selected.
Returns a collection containing the items in the input collection, sorted according to the specified key selector expressions. The function takes a variable number of key selector parameters, each of which can be optionally qualified with asc (ascending) or desc (descending). If no qualifier is provided, asc is the default.
If no key selector parameters are provided, the sort uses the default ordering for the type of data in the input collection, using the same comparison semantics as defined for the equals (=) and comparison operators (>, >=, <, <=).
Each key selector expression is evaluated for each item in the input collection using singleton evaluation semantics. If the key selector expression evaluates to a collection with more than one item, the evaluation will end and signal an error to the calling environment.
comparing values returned by the no key selector using the same comparison semantics as defined for the equals (=) and comparison operators (>, >=, <, <=).
An empty value is considered lower than all other values, meaning they will appear before others when sorted ascending.
When comparing two items, if the values for the first key selector are equal, the comparison proceeds to the next key selector, and so on until all key selectors have been evaluated or a difference is found.
Attempting to sort items with incompatible types will result in an error. Values that would result in comparison errors must be filtered from the collection prior to sorting.
If the input collection is empty ({ }), the result is empty.
The following examples illustrate the use of the sort() function:
(3 | 1 | 2).sort() // (1 | 2 | 3) - natural numeric ordering
(3 | 1 | 2).sort($this) // (1 | 2 | 3) - explicit ascending
(3 | 1 | 2).sort($this desc) // (3 | 2 | 1) - descending
('c' | 'a' | 'b').sort() // ('a' | 'b' | 'c') - default string ordering
('c' | 'a' | 'b').sort($this desc) // ('c' | 'b' | 'a') - descending
Patient.name.sort(family desc, given.first()) // sort by family name descending, then by first given name ascending
Patient.telecom.sort(system, use desc) // sort by system ascending, then by use descending
($this) => collection) : collectionThis is a scoped function: The
projectionargument is evaluated for each item (setting$thisbefore each iteration); and the results are included in the output collection. The function is then re-evaluated on the output collection, repeating until no new items are added.
Note: As the function iterates on itself, the meaning of$indexis undefined and not set here.
A version of select that will repeat the projection and add items to the output collection only if they are not already in the output collection as determined by the equals (=) operator.
This can be evaluated by adding all elements in the input collection to an input queue, then for each item in the input queue evaluate the repeat expression. If the result of the repeat expression is not in the output collection, add it to both the output collection and also the input queue. Processing continues until the input queue is empty.
This function can be used to traverse a tree and selecting only specific children:
ValueSet.expansion.repeat(contains)
Will repeat finding children called contains, until no new nodes are found.
Questionnaire.repeat(item)
Will repeat finding children called item, until no new nodes are found.
Note that this is slightly different from:
Questionnaire.descendants().select(item)
which would find any descendants called item, not just the ones nested inside other item elements.
The order of items returned by the repeat() function is undefined.
($this) => collection) : collectionNote: The contents of this section are Standard for Trial Use (STU)
This is a scoped function: The
projectionargument is evaluated for each item (setting$thisbefore each iteration); and the results are included in the output collection. The function is then re-evaluated on the output collection, repeating until no new items are added.
Note: As the function iterates on itself, the meaning of$indexis undefined and not set here.
A version of repeat that allows duplicate items in the output collection. Unlike repeat, this function does not check whether items are already present in the output collection before adding them.
This can be evaluated by adding all elements in the input collection to an input queue, then for each item in the input queue evaluate the expression. The results are added to the output collection and also to a new iteration queue, regardless of whether they already exist in either collection. The input queue is then replaced by the new iteration queue and processing continues until there are no more nodes in the input queue to process.
This function provides better performance than repeat by eliminating the equality comparisons required to check for duplicates, while still providing more targeted traversal than descendants().
The order of items returned by the repeatAll() function is undefined.
Implementations SHOULD include safety mechanisms to prevent infinite loops. An implementation MAY impose a limit on the number of iterations, or MAY statically analyze the expression to ensure it references a property accessor that returns child elements. If an infinite loop is detected, or considered likely, the evaluation MAY end and signal an error to the calling environment.
Safe usage typically relies on the hierarchical structure of the input data. Expressions that reference properties of the input collection and return child elements will naturally terminate when no more child elements are found.
Some safe expressions:
ValueSet.expansion.repeatAll(contains)
Questionnaire.repeatAll(item)
Some unsafe expressions:
Questionnaire.repeatAll('item') // this is a common mistake where the "expression" was in a string, which then just keeps getting called.
'abc'.repeatAll(replace('a', 'A')) // does not rely on the resource structure for termination
Returns a collection that contains all items in the input collection that are of the given type or a subclass thereof. If the input collection is empty ({ }), the result is empty. The type argument is an identifier that must resolve to the name of a type in a model. For implementations with compile-time typing, this requires special-case handling when processing the argument to treat it as type specifier rather than an identifier expression:
Bundle.entry.resource.ofType(Patient)
In the above example, the symbol Patient must be treated as a type identifier rather than a reference to a Patient in context.
Note: The contents of this section are Standard for Trial Use (STU)
The coalesce function takes a variable number of arguments, each of which is a collection. It returns the first non-empty collection from the arguments. If all arguments are empty collections, the result is an empty collection.
Note that short-circuit behaviour is expected in this function. In other words, arguments after the first non-empty argument are not evaluated. For implementations, this means delaying evaluation of the arguments (as is done with iif).
Patient.coalesce(name.where(use='official'), name.where(use='usual'), name.first()).text // preferentially select name via use
Patient.name.select(coalesce(family & ' ' & given.join(', '), text, 'unknown')) // select is required to process each name separately
coalesce(Patient.identifier.where(system = 'http://example.org/identifier').value.first(), 'unknown')
Note that this function is useful for providing fallback options, and is more concise than using iif to check each collection in turn.
Such as selecting specific telecom elements based on their use, and falling back to the first available telecom element if none of the specific uses are present:
iif( telecom.where(use='mobile').exists(), telecom.where(use='mobile'),
iif( telecom.where(use='home').exists(), telecom.where(use='home'),
iif( telecom.where(use='work').exists(), telecom.where(use='work'),
telecom))).first()
// could equivalently be written as:
coalesce(telecom.where(use='mobile'), telecom.where(use='home'), telecom.where(use='work'), telecom).first()
Another common case is to select a specific coding in a CodeableConcept if it is available, otherwise whatever coding is available.
iif( code.coding.where(system='http://snomed.info/sct').exists(),
code.coding.where(system='http://snomed.info/sct')),
code.coding)
.first().code
// could equivalently be written as:
coalesce(code.coding.where(system='http://snomed.info/sct'), code.coding).first().code
The indexer operation returns a collection with only the index-th item (0-based index). If the input collection is empty ({ }), or the index lies outside the boundaries of the input collection, an empty collection is returned.
Note: Unless specified otherwise by the underlying Object Model, the first item in a collection has index 0. Note that if the underlying model specifies that a collection is 1-based (the only reasonable alternative to 0-based collections), any collections generated from operations on the 1-based list are 0-based.
The following example returns the element in the name collection of the Patient with index 0:
Patient.name[0]
Will return the single item in the input if there is just one item. If the input collection is empty ({ }), the result is empty. If there are multiple items, an error is signaled to the evaluation environment. This function is useful for ensuring that an error is returned if an assumption about cardinality is violated at run-time.
The following example returns the name of the Patient if there is one. If there are no names, an empty collection, and if there are multiple names, an error is signaled to the evaluation environment:
Patient.name.single()
Returns a collection containing only the first item in the input collection. This function is equivalent to item[0], so it will return an empty collection if the input collection has no items.
Returns a collection containing only the last item in the input collection. Will return an empty collection if the input collection has no items.
Returns a collection containing all but the first item in the input collection. Will return an empty collection if the input collection has no items, or only one item.
Returns a collection containing all but the first num items in the input collection. Will return an empty collection if there are no items remaining after the indicated number of items have been skipped, or if the input collection is empty. If num is less than or equal to zero, the input collection is simply returned.
Returns a collection containing the first num items in the input collection, or less if there are less than num items. If num is less than or equal to 0, or if the input collection is empty ({ }), take returns an empty collection.
Returns the set of elements that are in both collections. Duplicate items will be eliminated by this function. Order of items is not guaranteed to be preserved in the result of this function.
Returns the set of elements that are not in the other collection. Duplicate items will not be eliminated by this function, and order will be preserved.
e.g. (1 | 2 | 3).exclude(2) returns (1 | 3).
Merge the two collections into a single collection, eliminating any duplicate values (using equals (=) to determine equality). There is no expectation of order in the resulting collection.
In other words, this function returns the distinct list of elements from both inputs. For example, consider two lists of integers A: 1, 1, 2, 3 and B: 2, 3:
A.union( B ) // 1, 2, 3
A.union( { } ) // 1, 2, 3
This function can also be invoked using the | operator.
e.g. x.union(y) is synonymous with x | y
e.g. name.select(use.union(given)) is the same as name.select(use | given), noting that the union function does not introduce an iteration context, in this example the select introduces the iteration context on the name property.
Merge the input and other collections into a single collection without eliminating duplicate values. Combining an empty collection with a non-empty collection will return the non-empty collection.
Note: The contents of this section are Standard for Trial Use (STU)
When preserveOrder is false, or not supplied, there is no expectation of order. When preserveOrder is true, the elements of the other collection are appended to the elements of the input collection, preserving the order of elements in both collections.
For example, considering the same two lists of integers used in the union example A: 1, 1, 2, 3 and B: 2, 3:
A.combine(B) // 1, 1, 2, 2, 3, 3 - order is not guaranteed to be preserved (could be in any order)
A.combine(B, true) // 1, 1, 2, 3, 2, 3 - The order is preserved using the `preserveOrder` argument
A.combine( {} ) // 1, 1, 2, 3 - combining an empty collection with a non-empty collection returns the non-empty collection
Note that the duplicate 1s are not removed from the collection using combine, where using union or | they would have been.
FHIRPath defines both implicit and explicit conversion. Implicit conversions occur automatically, as opposed to explicit conversions that require the function be called explicitly. Implicit conversion is performed when an operator or function is used with a compatible type. For example:
5 + 10.0
In the above expression, the addition operator expects either two Integers, or two Decimals, so implicit conversion is used to convert the integer to a decimal, resulting in decimal addition.
The following table lists the possible conversions supported, and whether the conversion is implicit or explicit:
| From\To | Boolean | Integer | Long (STU) | Decimal | Quantity | String | Date | DateTime | Time |
|---|---|---|---|---|---|---|---|---|---|
| Boolean | N/A | Explicit | Explicit | Explicit | Explicit | Explicit | - | - | - |
| Integer | Explicit | N/A | Implicit | Implicit | Implicit | Explicit | - | - | - |
| Long (STU) | Explicit | Explicit | N/A | Implicit | - | Explicit | - | - | - |
| Decimal | Explicit | - | - | N/A | Implicit | Explicit | - | - | - |
| Quantity | - | - | - | - | N/A | Explicit | - | - | - |
| String | Explicit | Explicit | Explicit | Explicit | Explicit | N/A | Explicit | Explicit | Explicit |
| Date | - | - | - | - | - | Explicit | N/A | Implicit | - |
| DateTime | - | - | - | - | - | Explicit | Explicit | N/A | - |
| Time | - | - | - | - | - | Explicit | - | - | N/A |
The functions in this section operate on collections with a single item. If there is more than one item, the evaluation of the expression will end and signal an error to the calling environment.
($this, $index) => Boolean, true-result: ($this, $index) => collection [, otherwise-result: ($this, $index) => collection]) : collectionThis is a scoped function: The
criterionargument is evaluated once (with$thisset to the input value, and $index will be set to0).
If it returnstrue, then thetrue-resultargument is evaluated (with$thisset to the input value, and$indexset to0) and returned,
otherwise thefalse-resultargument is evaluated (with$thisset to the input value, and$indexset to0) and returned.
The iif function in FHIRPath is an immediate if, also known as a conditional operator (such as the C programming language's ? : operator).
The criterion expression is expected to evaluate to a Boolean.
If criterion is true, the function returns the value of the true-result argument.
If criterion is false or an empty collection, the function returns otherwise-result, unless the optional otherwise-result is not given, in which case the function returns an empty collection.
Note that short-circuit behavior is expected in this function. In other words, true-result should only be evaluated if the criterion evaluates to true, and otherwise-result should only be evaluated otherwise. For implementations, this means delaying evaluation of the output arguments (specifically true-result and otherwise-result) to remove the chance that their evaluation throws an error and terminates the expression early.
If the input collection contains multiple items, the evaluation of the expression will end and signal an error to the calling environment.
If the input collection contains a single item, this function will return a single boolean if:
If the item is not one the above types, or the item is a String, Integer, or Decimal, but is not equal to one of the possible values convertible to a Boolean, the result is empty.
The following table describes the possible type representations:
| Type | Representation | Result |
|---|---|---|
| String | 'true', 't', 'yes', 'y', '1', '1.0' |
true |
'false', 'f', 'no', 'n', '0', '0.0' |
false |
|
| Integer | 1 |
true |
0 |
false |
|
| Decimal | 1.0 (or decimal equivalent) |
true |
0.0 (or decimal equivalent) |
false |
Note for the purposes of string representations, case is ignored (so that both 'T' and 't' are considered true).
If the input collection contains multiple items, the evaluation of the expression will end and signal an error to the calling environment.
If the input collection is empty, the result is empty.
If the input collection contains a single item, this function will return true if:
If the item is not one of the above types, or the item is a String, Integer, or Decimal, but is not equal to one of the possible values convertible to a Boolean, the result is false.
Possible values for Integer, Decimal, and String are described in the toBoolean() function.
If the input collection contains multiple items, the evaluation of the expression will end and signal an error to the calling environment.
If the input collection is empty, the result is empty.
If the input collection contains a single item, this function will return a single integer if:
true results in a 1 and false results in a 0.If the item is not one the above types, the result is empty.
If the item is a String, but the string is not convertible to an integer (using the regex format (\+|-)?\d+), the result is empty.
If the input collection contains multiple items, the evaluation of the expression will end and signal an error to the calling environment.
If the input collection is empty, the result is empty.
If the input collection contains a single item, this function will return true if:
If the item is not one of the above types, or the item is a String, but is not convertible to an Integer (using the regex format (\+|-)?\d+), the result is false.
If the input collection contains multiple items, the evaluation of the expression will end and signal an error to the calling environment.
If the input collection is empty, the result is empty.
Note: The contents of this section are Standard for Trial Use (STU)
If the input collection contains a single item, this function will return a single integer if:
true results in a 1 and false results in a 0.If the item is not one the above types, the result is empty.
If the item is a String, but the string is not convertible to a 64 bit integer (using the regex format (\+|-)?\d+), the result is empty.
If the input collection contains multiple items, the evaluation of the expression will end and signal an error to the calling environment.
If the input collection is empty, the result is empty.
If the input collection contains a single item, this function will return true if:
If the item is not one of the above types, or the item is a String, but is not convertible to an Integer (using the regex format (\+|-)?\d+), the result is false.
If the input collection contains multiple items, the evaluation of the expression will end and signal an error to the calling environment.
If the input collection is empty, the result is empty.
If the input collection contains a single item, this function will return a single date if:
If the item is not one of the above types, the result is empty.
If the item is a String, but the string is not convertible to a Date (using the format YYYY-MM-DD), the result is empty.
If the input collection contains multiple items, the evaluation of the expression will end and signal an error to the calling environment.
If the input collection is empty, the result is empty.
For example: @2024-01-15T23:30:00-05:00.toDate() returns @2024-01-15
If the input collection contains a single item, this function will return true if:
If the item is not one of the above types, or is not convertible to a Date (using the format YYYY-MM-DD), the result is false.
If the item contains a partial date (e.g. '2012-01'), the result is a partial date.
If the input collection contains multiple items, the evaluation of the expression will end and signal an error to the calling environment.
If the input collection is empty, the result is empty.
If the input collection contains a single item, this function will return a single datetime if:
If the item is not one of the above types, the result is empty.
If the item is a String, but the string is not convertible to a DateTime (using the format YYYY-MM-DDThh:mm:ss.fff(+\|-)hh:mm), the result is empty.
If the item contains a partial datetime (e.g. '2012-01-01T10:00'), the result is a partial datetime.
If the input collection contains multiple items, the evaluation of the expression will end and signal an error to the calling environment.
If the input collection is empty, the result is empty.
If the input collection contains a single item, this function will return true if:
If the item is not one of the above types, or is not convertible to a DateTime (using the format YYYY-MM-DDThh:mm:ss.fff(+\|-)hh:mm), the result is false.
If the input collection contains multiple items, the evaluation of the expression will end and signal an error to the calling environment.
If the input collection is empty, the result is empty.
If the input collection contains a single item, this function will return a single decimal if:
true results in a 1.0 and false results in a 0.0.If the item is not one of the above types, the result is empty.
If the item is a String, but the string is not convertible to a Decimal (using the regex format (\+|-)?\d+(\.\d+)?), the result is empty.
If the input collection contains multiple items, the evaluation of the expression will end and signal an error to the calling environment.
If the input collection is empty, the result is empty.
If the input collection contains a single item, this function will true if:
If the item is not one of the above types, or is not convertible to a Decimal (using the regex format (\+|-)?\d+(\.\d+)?), the result is false.
If the input collection contains multiple items, the evaluation of the expression will end and signal an error to the calling environment.
If the input collection is empty, the result is empty.
If the input collection contains a single item, this function will return a single quantity if:
'1')(?'value'(\+|-)?\d+(\.\d+)?)\s*('(?'unit'[^']+)'|(?'time'[a-zA-Z]+))?
true results in the quantity 1.0 '1', and false results in the quantity 0.0 '1'If the item is not one of the above, the result is empty.
For example, the following are valid quantity strings:
'4 days'
'10 \'mg[Hg]\''
If the input collection contains multiple items, the evaluation of the expression will end and signal an error to the calling environment.
If the input collection is empty, the result is empty.
If the unit argument is provided, it must be the string representation of a UCUM code (or a FHIRPath calendar duration keyword), and is used to determine whether the input quantity can be converted to the given unit, according to the unit conversion rules specified by UCUM. If the input quantity can be converted, the result is the converted quantity, otherwise, the result is empty.
For calendar durations, FHIRPath defines the following conversion factors:
| Calendar duration | Conversion factor |
|---|---|
1 year |
12 months or 365 days |
1 month |
30 days |
1 day |
24 hours |
1 hour |
60 minutes |
1 minute |
60 seconds |
1 second |
1 's' |
Note that calendar duration conversion factors are only used when time-valued quantities appear in unanchored calculations. See Date/Time Arithmetic for more information on using time-valued quantities in FHIRPath.
If q is a Quantity of 'kg' and one wants to convert to a Quantity in 'g' (grams):
q.toQuantity('g') // changes the value and units in the quantity according to UCUM conversion rules
Implementations are not required to support a complete UCUM implementation, and may return empty (
{ }) when theunitargument is used and it is different than the input quantity unit.
If the input collection contains a single item, this function will return true if:
(?'value'(\+|-)?\d+(\.\d+)?)\s*('(?'unit'[^']+)'|(?'time'[a-zA-Z]+))?
If the input collection is empty, the result is empty.
If the item is not one of the above, the result is false.
If the input collection contains multiple items, the evaluation of the expression will end and signal an error to the calling environment.
If the unit argument is provided, it must be the string representation of a UCUM code (or a FHIRPath calendar duration keyword), and is used to determine whether the input quantity can be converted to the given unit, according to the unit conversion rules specified by UCUM. If the input quantity can be converted, the result is true, otherwise, the result is false.
Implementations are not required to support a complete UCUM implementation, and may return
falsewhen theunitargument is used and it is different than the input quantity unit.
If the input collection contains a single item, this function will return a single String if:
true results in 'true' and false in 'false'.If the item is not one of the above types, the result is empty.
The String representation uses the following formats:
| Type | Representation | Examples |
|---|---|---|
| Boolean | true or false |
true.toString() returns true |
| Integer | (-)?#0 |
42.toString() returns 42 |
| Decimal | (-)?#0.0# |
3.14.toString() returns 3.14 |
| Quantity | (-)?#0.0# (('<unit>')|(<unit>)) |
(53 'km').toString() returns 53 'km' (ucum units include quotes)(4 days).toString() returns 4 days (calendar duration units don't include quotes) |
| Date | YYYY-MM-DD |
@2020-01-01.toString() returns 2020-01-01 |
| DateTime | YYYY-MM-DDThh:mm:ss.fff(+|-)hh:mm |
@2020-01-01T10:00:00.000+10:00.toString() returns 2020-01-01T10:00:00.000+10:00 and @2025-11-01.toString() returns 2025-11-01 |
| Time | hh:mm:ss.fff |
@T10:30:00.000.toString() returns 10:30:00.000@T11:45.toString() returns 11:45 |
Note that for partial dates and times, the result will only be specified to the level of precision in the value being converted.
If the input collection contains multiple items, the evaluation of the expression will end and signal an error to the calling environment.
If the input collection is empty, the result is empty.
If the input collection contains a single item, this function will return true if:
If the item is not one of the above types, the result is false.
If the input collection contains multiple items, the evaluation of the expression will end and signal an error to the calling environment.
If the input collection is empty, the result is empty.
If the input collection contains a single item, this function will return a single time if:
If the item is not one of the above types, the result is empty.
If the item is a String, but the string is not convertible to a Time (using the format hh:mm:ss.fff(+\|-)hh:mm), the result is empty.
If the item contains a partial time (e.g. '10:00'), the result is a partial time.
If the input collection contains multiple items, the evaluation of the expression will end and signal an error to the calling environment.
If the input collection is empty, the result is empty.
If the input collection contains a single item, this function will return true if:
If the item is not one of the above types, or is not convertible to a Time (using the format hh:mm:ss.fff(+\|-)hh:mm), the result is false.
If the input collection contains multiple items, the evaluation of the expression will end and signal an error to the calling environment.
If the input collection is empty, the result is empty.
The functions in this section operate on collections with a single item. If there is more than one item, or an item that is not a String, the evaluation of the expression will end and signal an error to the calling environment.
To use these functions over a collection with multiple items, one may use filters like where() and select():
Patient.name.given.select(substring(0))
This example returns a collection containing the first character of all the given names for a patient.
Returns the 0-based index of the first position substring is found in the input string, or -1 if it is not found.
If substring is an empty string (''), the function returns 0.
If the input or substring is empty ({ }), the result is empty ({ }).
If the input collection contains multiple items, the evaluation of the expression will end and signal an error to the calling environment.
'abcdefg'.indexOf('bc') // 1
'abcdefg'.indexOf('x') // -1
'abcdefg'.indexOf('abcdefg') // 0
Note: The contents of this section are Standard for Trial Use (STU)
Returns the 0-based index of the last position substring is found in the input string, or -1 if it is not found.
If substring is an empty string (''), the function returns the length of the string.
If the input or substring is empty ({ }), the result is empty ({ }).
If the input collection contains multiple items, the evaluation of the expression will end and signal an error to the calling environment.
'abcdefg'.lastIndexOf('bc') // 1
'abcdefg'.lastIndexOf('x') // -1
'abcdefg'.lastIndexOf('abcdefg') // 0
'abc abc'.lastIndexOf('a') // 4
'0123'.lastIndexOf('') // 4
'0'.lastIndexOf('') // 1
''.lastIndexOf('') // 0
Returns the part of the string starting at position start (zero-based). If length is given, will return at most length number of characters from the input string.
If start lies outside the length of the string, the function returns empty ({ }). If there are less remaining characters in the string than indicated by length, the function returns just the remaining characters.
If the input or start is empty, the result is empty.
If an empty length is provided, the behavior is the same as if length had not been provided.
If a negative or zero length is provided, the function returns an empty string ('').
If the input collection contains multiple items, the evaluation of the expression will end and signal an error to the calling environment.
'abcdefg'.substring(3) // 'defg'
'abcdefg'.substring(1, 2) // 'bc'
'abcdefg'.substring(6, 2) // 'g'
'abcdefg'.substring(7, 1) // { } (start position is outside the string)
'abcdefg'.substring(-1, 1) // { } (start position is outside the string,
// this can happen when the -1 was the result of a calculation rather than explicitly provided)
'abcdefg'.substring(3, 0) // '' (empty string)
'abcdefg'.substring(3, -1) // '' (empty string)
'abcdefg'.substring(-1, -1) // {} (start position is outside the string)
Returns true when the input string starts with the given prefix.
If prefix is the empty string (''), the result is true.
If the input collection is empty, the result is empty.
If the input collection contains multiple items, the evaluation of the expression will end and signal an error to the calling environment.
'abcdefg'.startsWith('abc') // true
'abcdefg'.startsWith('xyz') // false
Returns true when the input string ends with the given suffix.
If suffix is the empty string (''), the result is true.
If the input collection is empty, the result is empty.
If the input collection contains multiple items, the evaluation of the expression will end and signal an error to the calling environment.
'abcdefg'.endsWith('efg') // true
'abcdefg'.endsWith('abc') // false
Returns true when the given substring is a substring of the input string.
If substring is the empty string (''), the result is true.
If the input collection is empty, the result is empty.
If the input collection contains multiple items, the evaluation of the expression will end and signal an error to the calling environment.
'abc'.contains('b') // true
'abc'.contains('bc') // true
'abc'.contains('d') // false
Note: The
.contains()function described here is a string function that looks for a substring in a string. This is different than thecontainsoperator, which is a list operator that looks for an element in a list.
Returns the input string with all characters converted to upper case.
If the input collection is empty, the result is empty.
If the input collection contains multiple items, the evaluation of the expression will end and signal an error to the calling environment.
'abcdefg'.upper() // 'ABCDEFG'
'AbCdefg'.upper() // 'ABCDEFG'
Returns the input string with all characters converted to lower case.
If the input collection is empty, the result is empty.
If the input collection contains multiple items, the evaluation of the expression will end and signal an error to the calling environment.
'ABCDEFG'.lower() // 'abcdefg'
'aBcDEFG'.lower() // 'abcdefg'
Returns the input string with all instances of pattern replaced with substitution. If the substitution is the empty string (''), instances of pattern are removed from the result. If pattern is the empty string (''), every character in the input string is surrounded by the substitution, e.g. 'abc'.replace('','x') becomes 'xaxbxcx'.
If the input collection, pattern, or substitution are empty, the result is empty ({ }).
If the input collection contains multiple items, the evaluation of the expression will end and signal an error to the calling environment.
'abcdefg'.replace('cde', '123') // 'ab123fg'
'abcdefg'.replace('cde', '') // 'abfg'
'abc'.replace('', 'x') // 'xaxbxcx'
Returns true when the value matches the given regular expression. Regular expressions should function consistently, regardless of any culture- and locale-specific settings in the environment, should be case-sensitive, use 'single line' mode and allow Unicode characters.
The start/end of line markers ^, $ can be used to match the entire string.
If the input collection or regex are empty, the result is empty ({ }).
If the input collection contains multiple items, the evaluation of the expression will end and signal an error to the calling environment.
The optional flags parameter can be set to:
i to perform a case-insensitive search (otherwise is case-sensitive)m - Matches the start and end of each line using ^ and $ (multi-line)'http://fhir.org/guides/cqf/common/Library/FHIR-ModelInfo|4.0.1'.matches('Library') // returns true
'N8000123123'.matches('^N[0-9]{8}$') // returns false as the string is not an 8 char number (it has 10)
'N8000123123'.matches('N[0-9]{8}') // returns true as the string has an 8 number sequence in it starting with `N`
Note: The contents of this section are Standard for Trial Use (STU)
Returns true when the value completely matches the given regular expression (implying that the start/end of line markers ^, $ are always surrounding the regex expression provided).
Regular expressions should function consistently, regardless of any culture- and locale-specific settings in the environment, should be case-sensitive, use 'single line' mode and allow Unicode characters.
If the input collection or regex are empty, the result is empty ({ }).
If the input collection contains multiple items, the evaluation of the expression will end and signal an error to the calling environment.
The optional flags parameter can be set to:
i to perform a case-insensitive search (otherwise is case-sensitive)m - Matches the start and end of each line using ^ and $ (multi-line)'http://fhir.org/guides/cqf/common/Library/FHIR-ModelInfo|4.0.1'.matchesFull('Library') // returns false
'N8000123123'.matchesFull('N[0-9]{8}') // returns false as the string is not an 8 char number (it has 10)
'N8000123123'.matchesFull('N[0-9]{10}') // returns true as the string has an 10 number sequence in it starting with `N`
Matches the input using the regular expression in regex and replaces each match with the substitution string. The substitution may refer to identified match groups in the regular expression, as illustrated by the example below that uses named capture groups for month, day, and year to perform a conversion from one date format to another.
If the input collection, regex, or substitution are empty, the result is empty ({ }).
If the input collection contains multiple items, the evaluation of the expression will end and signal an error to the calling environment.
The optional flags parameter can be set to:
i to perform a case-insensitive search (otherwise is case-sensitive)m - Matches the start and end of each line using ^ and $ (multi-line)This example of replaceMatches() will convert a string with a date formatted as MM/dd/yy to dd-MM-yy:
'11/30/1972'.replaceMatches('\\b(?<month>\\d{1,2})/(?<day>\\d{1,2})/(?<year>\\d{2,4})\\b',
'${day}-${month}-${year}')
This example locates all the instances of aa and surrounds them with double quotes:
'aaabaa'.replaceMatches('aa', '"aa"') // returns "aa"ab"aa"
Note: Platforms will typically use native regular expression implementations. These are typically fairly similar, but there will always be small differences. As such, FHIRPath does not prescribe a particular dialect, but recommends the use of the [PCRE] flavor as the dialect most likely to be broadly supported and understood.
Returns the number of characters in the input string. If the input collection is empty ({ }), the result is empty.
If the input collection contains multiple items, the evaluation of the expression will end and signal an error to the calling environment.
Returns the list of characters in the input string. If the input collection is empty ({ }), the result is empty.
If the input collection contains multiple items, the evaluation of the expression will end and signal an error to the calling environment.
'abc'.toChars() // { 'a', 'b', 'c' }
Note: The contents of this section are Standard for Trial Use (STU)
The encode function takes a singleton string and returns the result of encoding that string in the given format. The format parameter defines the encoding format. Available formats are:
| hex | The string is encoded using hexadecimal characters (base 16) in lowercase |
| base64 | The string is encoded using standard base64 encoding, using A-Z, a-z, 0-9, +, and /, output padded with = |
| urlbase64 | The string is encoded using url base 64 encoding, using A-Z, a-z, 0-9, -, and _, output padded with = |
Base64 encodings are described in RFC4648.
If the input is empty, the result is empty.
If no format is specified, the result is empty.
The decode function takes a singleton encoded string and returns the result of decoding that string according to the given format. The format parameter defines the encoding format. Available formats are listed in the encode function.
If the input is empty, the result is empty.
If no format is specified, the result is empty.
The escape function takes a singleton string and escapes it for a given target, as specified in the following table:
| html | The string is escaped such that it can appear as valid HTML content (at least open bracket (<), ampersand (&), and quotes ("), but ideally anything with a character encoding above 127) |
| json | The string is escaped such that it can appear as a valid JSON string (quotes (") are escaped as (\")); additional escape characters are described in the String escape section |
If the input is empty, the result is empty.
If no target is specified, the result is empty.
The unescape function takes a singleton string and unescapes it for a given target. The available targets are specified in the escape function description.
If the input is empty, the result is empty.
If no target is specified, the result is empty.
The trim function trims whitespace characters from the beginning and ending of the input string, with whitespace characters as defined in the Whitespace lexical category.
If the input is empty, the result is empty.
The split function splits a singleton input string into a list of strings, using the given separator.
If the input is empty, the result is empty.
If the input string does not contain any appearances of the separator, the result is the input string.
The following example illustrates the behavior of the .split operator:
('A,B,C').split(',') // { 'A', 'B', 'C' }
('ABC').split(',') // { 'ABC' }
'A,,C'.split(',') // { 'A', '', 'C' }
The join function takes a collection of strings and joins them into a single string, optionally using the given separator.
If the input is empty, the result is empty.
If no separator is specified, the strings are directly concatenated.
The following example illustrates the behavior of the .join operator:
('A' | 'B' | 'C').join() // 'ABC'
('A' | 'B' | 'C').join(',') // 'A,B,C'
Note: The contents of this section are Standard for Trial Use (STU)
The functions in this section accept input collections with a single item. Unless otherwise noted, if there is more than one item, or the item is not compatible with the expected type, the evaluation of the expression will end and signal an error to the calling environment.
Note also that although all functions return collections, if a given function is defined to return a single element, the return type in the description of the function is simplified to just the type of the single element, rather than the list type.
The math functions in this section enable FHIRPath to be used not only for path selection, but for providing a platform-independent representation of calculation logic in artifacts such as questionnaires and documentation templates. For example:
(%weight/(%height.power(2))).round(1) // note that these variables are decimal values not quantities
This example from a questionnaire calculates the Body Mass Index (BMI) based on the responses to the weight and height elements. For more information on the use of FHIRPath in questionnaires, see the Structured Data Capture (SDC) implementation guide.
Returns the absolute value of the input (in the same type). When taking the absolute value of a quantity, the unit is unchanged.
Accepts input types of Integer, Long, Decimal or Quantity.
If the input collection is empty, the result is empty.
If the input collection contains multiple items, the evaluation of the expression will end and signal an error to the calling environment.
(-5).abs() // 5
(-5.5).abs() // 5.5
(-5.5 'mg').abs() // 5.5 'mg'
Returns the first integer greater than or equal to the input.
Accepts input types of Decimal or Quantity.
When used with a Decimal input type, the result is an Integer.
When used with a Quantity, the result is a Quantity with the same units and the value (Decimal) set to the integer result calculated.
If the input collection is empty, the result is empty.
If the input collection contains multiple items, the evaluation of the expression will end and signal an error to the calling environment.
1.ceiling() // 1
1.1.ceiling() // 2
(-1.1).ceiling() // -1
Note: We may consider a CeilingLong() function to handle Long output types.
Returns e raised to the power of the input.
Accepts Decimal input types. Integer and Long types are also accepted via implicit conversion to Decimal.
If the input collection is empty, the result is empty.
If the input collection contains multiple items, the evaluation of the expression will end and signal an error to the calling environment.
0.exp() // 1.0
(-0.0).exp() // 1.0
Returns the first integer less than or equal to the input.
Accepts input types of Decimal or Quantity.
When used with a Decimal input type, the result is an Integer.
When used with a Quantity, the result is a Quantity with the same units and the value (Decimal) set to the integer result calculated.
If the input collection is empty, the result is empty.
If the input collection contains multiple items, the evaluation of the expression will end and signal an error to the calling environment.
1.floor() // 1
2.1.floor() // 2
(-2.1).floor() // -3
Note: We may consider a FloorLong() function to handle Long output types.
Returns the natural logarithm of the input (i.e. the logarithm base e).
Accepts Decimal input types. Integer and Long types are also accepted via implicit conversion to Decimal.
If the input collection is empty, the result is empty.
If the input collection contains multiple items, the evaluation of the expression will end and signal an error to the calling environment.
1.ln() // 0.0
1.0.ln() // 0.0
Returns the logarithm base base of the input number.
Accepts Decimal input types. Integer and Long types are also accepted via implicit conversion to Decimal.
If the input is 0 or negative, the evaluation will end and signal an error to the calling environment. If the base argument is 0 or negative, the evaluation will end and signal an error to the calling environment.
If base is empty, the result is empty.
If the input collection is empty, the result is empty.
If the input collection contains multiple items, the evaluation of the expression will end and signal an error to the calling environment.
16.log(2) // 4.0
100.0.log(10.0) // 2.0
Raises a number to the exponent power.
Accepts input types of Decimal, Integer or Long.
The result is always a Decimal, because raising an Integer to a negative power (such as -1) produces a Decimal result.
If the power cannot be represented (such as -1 raised to the 0.5), the result is empty.
If the input is empty, or exponent is empty, the result is empty.
If the input collection contains multiple items, the evaluation of the expression will end and signal an error to the calling environment.
2.power(3) // 8
2.5.power(2) // 6.25
2.power(-1) // 0.5
(-1).power(0.5) // empty ({ })
Discussion on this topic If you have specific proposals or feedback please log a change request.
Rounds the input to the nearest whole number using a traditional round (i.e. to the nearest whole number), meaning that a decimal value greater than or equal to 0.5 and less than 1.0 will round to 1, and a decimal value less than or equal to -0.5 and greater than -1.0 will round to -1. If specified, the precision argument determines the decimal place at which the rounding will occur. If not specified, the rounding will default to 0 decimal places.
If specified, the number of digits of precision must be >= 0 or the evaluation will end and signal an error to the calling environment.
Accepts input types of Decimal, or Quantity.
When used with a Decimal input type, the result is an Decimal.
When used with a Quantity, the result is a Quantity with the same units.
When used with Integer or Long, the arguments will be implicitly converted to Decimal before evaluation.
If the input collection is empty, the result is empty.
If the input collection contains multiple items, the evaluation of the expression will end and signal an error to the calling environment.
1.round() // 1
3.14159.round(3) // 3.142
Returns the square root of the input number.
Accepts Decimal input types. Integer and Long types are also accepted via implicit conversion to Decimal.
If the square root cannot be represented (such as the square root of -1), the result is empty.
If the input collection is empty, the result is empty.
If the input collection contains multiple items, the evaluation of the expression will end and signal an error to the calling environment.
Note that this function is equivalent to raising a number of the power of 0.5 using the power() function.
81.sqrt() // 9.0
(-1).sqrt() // empty
Returns the integer portion of the input.
Accepts input types of Decimal or Quantity.
When used with a Decimal input type, the result is an Integer.
When used with a Quantity, the result is a Quantity with the same units and the value (Decimal) set to the integer result calculated.
If the input collection is empty, the result is empty.
If the input collection contains multiple items, the evaluation of the expression will end and signal an error to the calling environment.
101.truncate() // 101
1.00000001.truncate() // 1
(-1.56).truncate() // -1
Note: We may consider a TruncateLong() function to handle Long output types.
Returns a collection with all immediate child nodes of all items in the input collection. Note that the ordering of the children is undefined and using functions like first() on the result may return different results on different platforms.
Returns a collection with all descendant nodes of all items in the input collection. The result does not include the nodes in the input collection themselves. This function is a shorthand for repeat(children()). Note that the ordering of the children is undefined and using functions like first() on the result may return different results on different platforms.
Note: Many of these functions will result in a set of nodes of different underlying types. It may be necessary to use
ofType()as described in the previous section to maintain type safety. See Type safety and strict evaluation for more information about type safe use of FHIRPath expressions.
($this, $index) => any]) : collectionThis is a scoped function: If no
projectionargument is provided, the input collection is logged without the need for scoping. If theprojectionargument is provided, it is evaluated for each item (setting$thisand$indexbefore each iteration) and the result logged. The input collection is returned as the result of the function.
Thenameparameter is evaluated before the function is executed and is not re-evaluated for each iteration of the projection.
Adds a String representation of the input collection to the diagnostic log, using the name argument as the name in the log. This log should be made available to the user in some appropriate fashion. Does not change the input, so returns the input collection as output.
If the projection argument is used, the trace would log the result of evaluating the project expression on the input, but still return the input to the trace function unchanged.
contained.where(criteria).trace('unmatched', id).empty()
The above example traces only the id elements of the result of the where.
The following functions return the current date and time. The timestamp that these functions use is an implementation decision, and implementations should consider providing options appropriate for their environment. In the simplest case, the local server time is used as the timestamp for these function.
To ensure deterministic evaluation, these operators should return the same value regardless of how many times they are evaluated within any given expression (i.e. now() should always return the same DateTime in a given expression, timeOfDay() should always return the same Time in a given expression, and today() should always return the same Date in a given expression.)
Returns the current date and time, including timezone offset.
Returns the current time.
Returns the current date.
collection])Note: The contents of this section are Standard for Trial Use (STU)
Defines a variable named name that is accessible in subsequent expressions on the output collection and has the value of projection if present, otherwise the value of the input collection. In either case the function does not change the input and the output is the same as the input collection.
Note: This is not a scoped function, it does not change any variables such as
$thisor$index.This function is the only function that changes the state of the context for processing on the output collection.
Whereas scoped functions only impact the context while evaluating the function, and it's parameters, and the context is restored to the same as before the function was called.
If the name already exists in the current expression scope, the evaluation will end and signal an error to the calling environment.
Example:
group.select(
defineVariable('grp')
.select(
element.select(
defineVariable('src')
.target.select(
%grp.source & '#' & %src.code
& ' ' & equivalence & ' '
& %grp.target & '#' & code
)
)
)
)
Note: this could be implemented using expression scoping on the variable stack and after expression completion the temporary variable would be popped off the stack.
The least possible value of the input to the specified precision.
The function can only be used with Decimal, Date, DateTime, and Time values, and returns the same type as the value in the input collection.
If no precision is specified, the greatest precision of the type of the input value is used (i.e. at least 8 for Decimal, 4 for Date, at least 17 for DateTime, and at least 9 for Time).
If the precision is greater than the maximum possible precision of the implementation, the result is empty (CQL returns null).
If the input collection is empty, the result is empty.
If the input collection contains multiple items, the evaluation of the expression will end and signal an error to the calling environment.
1.587.lowBoundary() // 1.58650000
1.587.lowBoundary(6) // 1.586500
1.587.lowBoundary(2) // 1.58
1.587.lowBoundary(0) // 1
(-1.587).lowBoundary() // -1.58750000
(-1.587).lowBoundary(6) // -1.587500
(-1.587).lowBoundary(2) // -1.59
(-1.587).lowBoundary(0) // -2
@2014.lowBoundary(6) // @2014-01
@2014-01-01T08.lowBoundary(17) // @2014-01-01T08:00:00.000
@T10:30.lowBoundary(9) // @T10:30:00.000
The greatest possible value of the input to the specified precision.
The function can only be used with Decimal, Date, DateTime, and Time values, and returns the same type as the value in the input collection.
If no precision is specified, the greatest precision of the type of the input value is used (i.e. at least 8 for Decimal, 4 for Date, at least 17 for DateTime, and at least 9 for Time).
If the precision is greater than the maximum possible precision of the implementation, the result is empty (CQL returns null).
If the input collection is empty, the result is empty.
If the input collection contains multiple items, the evaluation of the expression will end and signal an error to the calling environment.
1.587.highBoundary() // 1.58750000
1.587.highBoundary(6) // 1.587500
1.587.highBoundary(2) // 1.59
1.587.highBoundary(0) // 2
(-1.587).highBoundary() // -1.58650000
(-1.587).highBoundary(6) // -1.586500
(-1.587).highBoundary(2) // -1.58
(-1.587).highBoundary(0) // 1
@2014.highBoundary(6) // @2014-12
@2014-01-01T08.highBoundary(17) // @2014-01-01T08:59:59.999
@T10:30.highBoundary(9) // @T10:30:59.999
If the input collection contains a single item, this function will return the number of digits of precision.
The function can only be used with Decimal, Date, DateTime, and Time values.
If the input collection is empty, the result is empty.
If the input collection contains multiple items, the evaluation of the expression will end and signal an error to the calling environment.
For Decimal values, the function returns the number of digits of precision after the decimal place in the input value.
1.58700.precision() // 5
For Date and DateTime values, the function returns the number of digits of precision in the input value.
@2014.precision() // 4
@2014-01-05T10:30:00.000.precision() // 17
@T10:30.precision() // 4
@T10:30:00.000.precision() // 9
If the input collection contains a single Date or DateTime, this function will return the year component.
If the input collection is empty, the result is empty.
If the input collection contains multiple items, the evaluation of the expression will end and signal an error to the calling environment.
@2014-01-05T10:30:00.000.yearOf() // 2014
If the input collection contains a single Date or DateTime, this function will return the month component.
If the input collection is empty, or the month is not present in the value, the result is empty.
If the input collection contains multiple items, the evaluation of the expression will end and signal an error to the calling environment.
@2014-01-05T10:30:00.000.monthOf() // 1
If the component isn't present in the value, then the result is empty
@2012.monthOf() // {} an empty collection
If the input collection contains a single Date or DateTime, this function will return the day component.
If the input collection is empty, or the day is not present in the value, the result is empty.
If the input collection contains multiple items, the evaluation of the expression will end and signal an error to the calling environment.
@2014-01-05T10:30:00.000.dayOf() // 5
If the input collection contains a single DateTime or Time, this function will return the hour component.
If the input collection is empty, or the hour is not present in the value, the result is empty.
If the input collection contains multiple items, the evaluation of the expression will end and signal an error to the calling environment.
@2012-01-01T03:30:40.002-07:00.hourOf() // 3
@2012-01-01T16:30:40.002-07:00.hourOf() // 16
If the input collection contains a single DateTime or Time, this function will return the minute component.
If the input collection is empty, or the minute is not present in the value, the result is empty.
If the input collection contains multiple items, the evaluation of the expression will end and signal an error to the calling environment.
@2012-01-01T12:30:40.002-07:00.minuteOf() // 30
If the input collection contains a single DateTime or Time, this function will return the second component.
If the input collection is empty, or the second is not present in the value, the result is empty.
If the input collection contains multiple items, the evaluation of the expression will end and signal an error to the calling environment.
@2012-01-01T12:30:40.002-07:00.secondOf() // 40
If the input collection contains a single DateTime or Time, this function will return the millisecond component.
If the input collection is empty, or the millisecond is not present in the value, the result is empty.
If the input collection contains multiple items, the evaluation of the expression will end and signal an error to the calling environment.
@2012-01-01T12:30:00.002-07:00.millisecondOf() // 2
If the input collection contains a single DateTime, this function will return the timezone offset component. It is expressed as the number of hours difference from UTC, with fractional hours expressed as decimal values (e.g. -7.5 for UTC-7:30).
If the input collection is empty, or the timezone offset is not present in the value, the result is empty.
If the input collection contains multiple items, the evaluation of the expression will end and signal an error to the calling environment.
@2012-01-01T12:30:00.000-07:00.timezoneOffsetOf() // -7.0
@2012-01-01T12:30:00.000+08:45.timezoneOffsetOf() // 8.75 Eucla, Western Australia
If the input collection contains a single Date or DateTime, this function will return the date component (up to the precision present in the input value).
If the input collection is empty, the result is empty.
If the input collection contains multiple items, the evaluation of the expression will end and signal an error to the calling environment.
@2012-01-01T12:30:00.000-07:00.dateOf() // @2012-01-01
If the input collection contains a single DateTime, this function will return the time component.
If the input collection is empty, or the time is not present in the value, the result is empty.
If the input collection contains multiple items, the evaluation of the expression will end and signal an error to the calling environment.
@2012-01-01T12:30:00.000-07:00.timeOf() // @T12:30:00.000
Note: The contents of this section are Standard for Trial Use (STU)
If there is more than one input item, or an incompatible item, the evaluation of the expression will end and signal an error to the calling environment.
Returns the number of whole calendar periods at the specified precision between the given input value and the value argument. If the input value is after the value argument, the result is negative. The result of this operation is always an integer; any fractional periods are dropped.
For input and value types of date values, the precision argument must be one of: year, month, week, or day.
For input and value types of datetime values, the precision argument must be one of: year, month, week, day, hour, minute, second, or millisecond.
For input and value types of time values, the precision argument must be one of: hour, minute, second, or millisecond.
If the input value or value argument are of less precision than the specified precision, the result is empty.
When computing the duration between DateTime values with different timezone offsets, implementations should normalize the timezone when a precision of hour, minute, second, or millisecond is requested.
If either the input or value argument is empty, the result is empty.
The following examples illustrate the behavior of the duration function:
@2025-01-02.duration(@2025-01-07, 'week') // 0 - hasn't passed 7 days duration
@2025-01-01.duration(@2025-09-01, 'year') // 0 - baby is 9 months old
@2024-12-01.duration(@2025-09-01, 'year') // 0 - baby is 10 months old
Returns the number of boundaries crossed for the specified precision between the input value and the value arguments. If the input value is after the value argument, the result is negative. The result of this operation is always an integer; any fractional boundaries are dropped.
For input and value types of date values, the precision argument must be one of: year, month, week, or day.
For input and value types of datetime values, the precision argument must be one of: year, month, week, day, hour, minute, second, or millisecond.
For input and value types of time values, the precision argument must be one of: hour, minute, second, or millisecond.
If the input value or value argument are of less precision than the specified precision, the result is empty.
For calculations involving weeks, Sunday is considered to be the first day of the week for the purposes of determining the number of boundaries crossed.
When computing the difference between datetime values with different timezone offsets, implementations should normalize the timezone when a precision of hour, minute, second, or millisecond is requested.
If either the input or value argument is empty, the result is empty.
The following examples illustrate the behavior of the difference function:
@2025-01-02.difference(@2025-01-07, 'week') // 1 - crossed a week boundary (Sunday)
@2025-01-01.difference(@2025-09-01, 'year') // 0 - baby is 9 months old, but born this year
@2024-12-01.difference(@2025-09-01, 'year') // 1 - baby is 10 months old, but born last year
Operators are allowed to be used between any kind of path expressions (e.g. expr op expr). Like functions, operators will generally propagate an empty collection in any of their operands. This is true even when comparing two empty collections using the equality operators, e.g.
{} = {}
true > {}
{} != 'dummy'
all result in {}.
Returns true if the left collection is equal to the right collection:
As noted above, if either operand is an empty collection, the result is an empty collection. Otherwise:
If both operands are collections with a single item, they must be of the same type (or be implicitly convertible to the same type), and:
String: comparison is based on Unicode valuesInteger: values must be exactly equalDecimal: values must be equal, trailing zeroes after the decimal are ignoredBoolean: values must be the sameDate: must be exactly the sameDateTime: must be exactly the same, respecting the timezone offset (though +00:00 = -00:00 = Z)Time: must be exactly the sameIf both operands are collections with multiple items, check the equality of each pair of items in order:
false for any pair, returns falsetrue for all pairs, returns true{ } )Note that this implies that if the collections have a different number of items to compare, the result will be false.
Typically, this operator is used with single fixed values as operands. This means that Patient.telecom.system = 'phone' will result in an error if there is more than one telecom with a use. Typically, you'd want Patient.telecom.where(system = 'phone')
If one or both of the operands is the empty collection, this operation returns an empty collection.
When comparing quantities for equality, the dimensions of each quantity must be the same, but not necessarily the unit. For example, units of 'cm' and 'm' can be compared, but units of 'cm2' and 'cm' cannot. The comparison will be made using the most granular unit of either input. Attempting to operate on quantities with invalid units will result in empty ({ }).
For time-valued quantities, note that calendar durations and definite quantity durations above days (and weeks) are considered un-comparable:
1 year = 1 'a' // {} an empty collection
1 second = 1 's' // true
Implementations are not required to fully support operations on units, but they must at least respect units, recognizing when units differ.
Implementations that do support units shall do so as specified by [UCUM], as well as the calendar durations as defined in the toQuantity function.
For Date, DateTime and Time equality, the comparison is performed by considering each precision in order, beginning with years (or hours for time values), and respecting timezone offsets. If the values are the same, comparison proceeds to the next precision; if the values are different, the comparison stops and the result is false. If one input has a value for the precision and the other does not, the comparison stops and the result is empty ({ }); if neither input has a value for the precision, or the last precision has been reached, the comparison stops and the result is true. For the purposes of comparison, seconds and milliseconds are considered a single precision using a decimal, with decimal equality semantics.
For example:
@2012 = @2012 // returns true
@2012 = @2013 // returns false
@2012-01 = @2012 // returns empty ({ })
@2012-01-01T10:30 = @2012-01-01T10:30 // returns true
@2012-01-01T10:30 = @2012-01-01T10:31 // returns false
@2012-01-01T10:30:31 = @2012-01-01T10:30 // returns empty ({ })
@2012-01-01T10:30:31.0 = @2012-01-01T10:30:31 // returns true
@2012-01-01T10:30:31.1 = @2012-01-01T10:30:31 // returns false
For DateTime values that do not have a timezone offsets, whether or not to provide a default timezone offset is a policy decision. In the simplest case, no default timezone offset is provided, but some implementations may use the client's or the evaluating system's timezone offset.
To support comparison of DateTime values, either both values have no timezone offset specified, or both values are converted to a common timezone offset. The timezone offset to use is an implementation decision. In the simplest case, it's the timezone offset of the local server. The following examples illustrate expected behavior:
@2017-11-05T01:30:00.0-04:00 > @2017-11-05T01:15:00.0-05:00 // false
@2017-11-05T01:30:00.0-04:00 < @2017-11-05T01:15:00.0-05:00 // true
@2017-11-05T01:30:00.0-04:00 = @2017-11-05T01:15:00.0-05:00 // false
@2017-11-05T01:30:00.0-04:00 = @2017-11-05T00:30:00.0-05:00 // true
Additional functions to support more sophisticated timezone offset comparison (such as .toUTC()) may be defined in a future version.
Returns true if the collections are the same. In particular, comparing empty collections for equivalence { } ~ { } will result in true.
If both operands are collections with a single item, they must be of the same type (or implicitly convertible to the same type), and:
String: the strings must be the same, ignoring case and locale, and normalizing whitespace (see String Equivalence for more details).Integer: exactly equalDecimal: values must be equal, comparison is done on values rounded to the precision of the least precise operand. Trailing zeroes after the decimal are ignored in determining precision.Date, DateTime and Time: values must be equal, except that if the input values have different levels of precision, the comparison returns false, not empty ({ }).Boolean: the values must be the sameIf both operands are collections with multiple items:
Note that this implies that if the collections have a different number of items to compare, or if one input is a value and the other is empty ({ }), the result will be false.
When comparing quantities for equivalence, the dimensions of each quantity must be the same, but not necessarily the unit. For example, units of 'cm' and 'm' can be compared, but units of 'cm2' and 'cm' cannot. The comparison will be made using the most granular unit of either input. Attempting to operate on quantities with invalid units will result in false.
For time-valued quantities, calendar durations and definite quantity durations are considered equivalent:
1 year ~ 1 'a' // true
1 second ~ 1 's' // true
Implementations are not required to fully support operations on units, but they must at least respect units, recognizing when units differ.
Implementations that do support units shall do so as specified by [UCUM] as well as the calendar durations as defined in the toQuantity function.
For Date, DateTime and Time equivalence, the comparison is the same as for equality, with the exception that if the input values have different levels of precision, the result is false, rather than empty ({ }). As with equality, the second and millisecond precisions are considered a single precision using a decimal, with decimal equivalence semantics.
For example:
@2012 ~ @2012 // returns true
@2012 ~ @2013 // returns false
@2012-01 ~ @2012 // returns false as well
@2012-01-01T10:30 ~ @2012-01-01T10:30 // returns true
@2012-01-01T10:30 ~ @2012-01-01T10:31 // returns false
@2012-01-01T10:30:31 ~ @2012-01-01T10:30 // returns false as well
@2012-01-01T10:30:31.0 ~ @2012-01-01T10:30:31 // returns true
@2012-01-01T10:30:31.1 ~ @2012-01-01T10:30:31 // returns false
For strings, equivalence returns true if the strings are the same value while ignoring case and locale, and normalizing whitespace. Normalizing whitespace means that all whitespace characters are treated as equivalent, with whitespace characters as defined in the Whitespace lexical category.
The converse of the equals operator, returning true if equal returns false; false if equal returns true; and empty ({ }) if equal returns empty. In other words, A != B is short-hand for (A = B).not().
The converse of the equivalent operator, returning true if equivalent returns false and false is equivalent returns true. In other words, A !~ B is short-hand for (A ~ B).not().
When comparing quantities, the dimensions of each quantity must be the same, but not necessarily the unit. For example, units of 'cm' and 'm' can be compared, but units of 'cm2' and 'cm' cannot. The comparison will be made using the most granular unit of either input. Attempting to operate on quantities with invalid units will result in empty ({ }).
For time-valued quantities, note that calendar durations and definite quantity durations above days (and weeks) are considered un-comparable:
1 year > 1 `a` // { } (empty)
10 seconds > 1 's' // true
Implementations are not required to fully support operations on units, but they must at least respect units, recognizing when units differ.
Implementations that do support units shall do so as specified by [UCUM] as well as the calendar durations as defined in the toQuantity function.
For partial Date, DateTime, and Time values, the comparison is performed by comparing the values at each precision, beginning with years, and proceeding to the finest precision specified in either input, and respecting timezone offsets. If one value is specified to a different level of precision than the other, the result is empty ({ }) to indicate that the result of the comparison is unknown. As with equality and equivalence, the second and millisecond precisions are considered a single precision using a decimal, with decimal comparison semantics.
See the Equals operator for discussion on respecting timezone offsets in comparison operations.
The greater than operator (>) returns true if the first operand is strictly greater than the second. The operands must be of the same type, or convertible to the same type using an implicit conversion.
10 > 5 // true
10 > 5.0 // true; note the 10 is converted to a decimal to perform the comparison
'abc' > 'ABC' // true
4 'm' > 4 'cm' // true (or { } if the implementation does not support unit conversion)
@2018-03-01 > @2018-01-01 // true - same precision
@2018-03 > @2018-03-01 // empty ({ }) - different precisions
@2018-03-01T10:30:00 > @2018-03-01T10:00:00 // true
@2018-03-01T10 > @2018-03-01T10:30 // empty ({ }) - different precisions
@2018-03-01T10:30:00 > @2018-03-01T10:30:00.0 // false (values are equal to seconds, trailing zeroes after the decimal are ignored)
@T10:30:00 > @T10:00:00 // true
@T10 > @T10:30 // empty ({ }) - different precisions
@T10:30:00 > @T10:30:00.0 // false - values are equal to seconds, trailing zeroes after the decimal are ignored
The less than operator (<) returns true if the first operand is strictly less than the second. The operands must be of the same type, or convertible to the same type using implicit conversion.
10 < 5 // false
10 < 5.0 // false - note the 10 is converted to a decimal to perform the comparison
'abc' < 'ABC' // false
4 'm' < 4 'cm' // false (or { } if the implementation does not support unit conversion)
@2018-03-01 < @2018-01-01 // false
@2018-01-01 < @2018-01-01 // false - same precision
@2018-03 < @2018-03-01 // empty ({ }) - different precisions
@2018-03-01T10:30:00 < @2018-03-01T10:00:00 // false
@2018-03-01T10 < @2018-03-01T10:30 // empty ({ }) - different precisions
@2018-03-01T10:30:00 < @2018-03-01T10:30:00.0 // false - values are equal to seconds, trailing zeroes after the decimal are ignored
@2018-01-01T16:00:00+11:00 < @2018-01-01T15:00:00.0+10:00 // false (same moment in diff timezones)
@2018-01-01T16:00:00+12:00 < @2018-01-01T15:00:00.0+10:00 // true (4pm+12 is less than 5pm+10 when timezones are considered)
@T10:30:00 < @T10:00:00 // false
@T10 < @T10:30 // empty ({ }) - different precisions
@T10:30:00 < @T10:30:00.0 // false - values are equal to seconds, trailing zeroes after the decimal are ignored
The less or equal operator (<=) returns true if the first operand is less than or equal to the second. The operands must be of the same type, or convertible to the same type using implicit conversion.
10 <= 5 // false
10 <= 5.0 // false - note the 10 is converted to a decimal to perform the comparison
'abc' <= 'ABC' // false
4 'm' <= 4 'cm' // false (or { } if the implementation does not support unit conversion)
@2018-03-01 <= @2018-01-01 // false
@2018-01-01 <= @2018-01-01 // true - equal with same precision
@2018-03 <= @2018-03-01 // empty ({ }) - different precisions
@2018-03-01T10:30:00 <= @2018-03-01T10:00:00 // false
@2018-03-01T10 <= @2018-03-01T10:30 // empty ({ }) - different precisions
@2018-03-01T10:30:00 <= @2018-03-01T10:30:00.0 // true - values are equal to seconds, trailing zeroes after the decimal are ignored
@2018-01-01T16:00:00+11:00 <= @2018-01-01T15:00:00.0+10:00 // true (same moment in diff timezones)
@2018-01-01T16:00:00+12:00 <= @2018-01-01T15:00:00.0+10:00 // true (4pm+12 is less than 5pm+10 when timezones are considered)
@T10:30:00 <= @T10:00:00 // false
@T10 <= @T10:30 // empty ({ }) - different precisions
@T10:30:00 <= @T10:30:00.0 // true
The greater or equal operator (>=) returns true if the first operand is greater than or equal to the second. The operands must be of the same type, or convertible to the same type using implicit conversion.
10 >= 5 // true
10 >= 5.0 // true - note the 10 is converted to a decimal to perform the comparison
'abc' >= 'ABC' // true
4 'm' >= 4 'cm' // true (or { } if the implementation does not support unit conversion)
@2018-03-01 >= @2018-01-01 // true
@2018-01-01 >= @2018-01-01 // true - equal with same precision
@2018-03 >= @2018-03-01 // empty ({ }) - different precisions
@2018-03-01T10:30:00 >= @2018-03-01T10:00:00 // true
@2018-03-01T10 >= @2018-03-01T10:30 // empty ({ }) - different precisions
@2018-03-01T10:30:00 >= @2018-03-01T10:30:00.0 // true - values are equal to seconds, trailing zeroes after the decimal are ignored
@T10:30:00 >= @T10:00:00 // true
@T10 >= @T10:30 // empty ({ }) - different precisions
@T10:30:00 >= @T10:30:00.0 // true - values are equal to seconds, trailing zeroes after the decimal are ignored
If the left operand is a collection with a single item and the second operand is a type identifier, this operator returns true if the type of the left operand is the type specified in the second operand, or a subclass thereof. If the input value is not of the type, this operator returns false. If the identifier cannot be resolved to a valid type identifier, the evaluator will throw an error. If the input collections contains more than one item, the evaluator will throw an error. In all other cases this operator returns false.
A type specifier is an identifier that must resolve to the name of a type in a model. Type specifiers can have qualifiers, e.g. FHIR.Patient, where the qualifier is the name of the model.
Bundle.entry.resource.all($this is Observation implies status = 'finished')
This example returns true if all Observation resources in the bundle have a status of finished.
The is() function is supported for backwards compatibility with previous implementations of FHIRPath. Just as with the is keyword, the type argument is an identifier that must resolve to the name of a type in a model. For implementations with compile-time typing, this requires special-case handling when processing the argument to treat it as a type specifier rather than an identifier expression:
Bundle.entry.resource.all($this.is(Observation) implies status = 'finished')
Note: The
is()function is defined for backwards compatibility only and may be deprecated in a future release.
If the left operand is a collection with a single item and the second operand is an identifier, this operator returns the value of the left operand if it is of the type specified in the second operand, or a subclass thereof. If the identifier cannot be resolved to a valid type identifier, the evaluator will throw an error. If there is more than one item in the input collection, the evaluator will throw an error. Otherwise, this operator returns the empty collection.
A type specifier is an identifier that must resolve to the name of a type in a model. Type specifiers can have qualifiers, e.g. FHIR.Patient, where the qualifier is the name of the model.
Observation.component.where(value as Quantity > 30 'mg')
The as() function is supported for backwards compatibility with previous implementations of FHIRPath. Just as with the as keyword, the type argument is an identifier that must resolve to the name of a type in a model. For implementations with compile-time typing, this requires special-case handling when processing the argument to treat is a type specifier rather than an identifier expression:
Observation.component.where(value.as(Quantity) > 30 'mg')
Note: The
as()function is defined for backwards compatibility only and may be deprecated in a future release.
Merge the two collections into a single collection, eliminating any duplicate values (using equals (=)) to determine equality). There is no expectation of order in the resulting collection.
See the union function for more detail.
If the left operand is a collection with a single item, this operator returns true if the item is in the right operand using equality semantics. If the left-hand side of the operator is empty, the result is empty, if the right-hand side is empty, the result is false. If the left operand has multiple items, an exception is thrown.
The following example returns true if 'Joe' is in the list of given names for the Patient:
'Joe' in Patient.name.given
If the right operand is a collection with a single item, this operator returns true if the item is in the left operand using equality semantics. If the right-hand side of the operator is empty, the result is empty, if the left-hand side is empty, the result is false. This is the converse operation of in.
The following example returns true if the list of given names for the Patient has 'Joe' in it:
Patient.name.given contains 'Joe'
For all boolean operators, the collections passed as operands are first evaluated as Booleans (as described in Singleton Evaluation of Collections). The operators then use three-valued logic to propagate empty operands.
Note: To ensure that FHIRPath expressions can be freely rewritten by underlying implementations, there is no expectation that an implementation respect short-circuit evaluation. With regard to performance, implementations may use short-circuit evaluation to reduce computation, but authors should not rely on such behavior, and implementations must not change semantics with short-circuit evaluation. If short-circuit evaluation is needed to avoid effects (e.g. runtime exceptions), use the
iif()function.
Returns true if both operands evaluate to true, false if either operand evaluates to false, and the empty collection ({ }) otherwise.
| and | true | false | empty |
|---|---|---|---|
| true | true |
false |
empty ({ }) |
| false | false |
false |
false |
| empty | empty ({ }) |
false |
empty ({ }) |
Returns false if both operands evaluate to false, true if either operand evaluates to true, and empty ({ }) otherwise:
| or | true | false | empty |
|---|---|---|---|
| true | true |
true |
true |
| false | true |
false |
empty ({ }) |
| empty | true |
empty ({ }) |
empty ({ }) |
Returns true if the input collection evaluates to false, and false if it evaluates to true. Otherwise, the result is empty ({ }):
| not | |
|---|---|
| true | false |
| false | true |
| empty | empty ({ }) |
Returns true if exactly one of the operands evaluates to true, false if either both operands evaluate to true or both operands evaluate to false, and the empty collection ({ }) otherwise:
| xor | true | false | empty |
|---|---|---|---|
| true | false |
true |
empty ({ }) |
| false | true |
false |
empty ({ }) |
| empty | empty ({ }) |
empty ({ }) |
empty ({ }) |
If the left operand evaluates to true, this operator returns the boolean evaluation of the right operand. If the left operand evaluates to false, this operator returns true. Otherwise, this operator returns true if the right operand evaluates to true, and the empty collection ({ }) otherwise.
| implies | true | false | empty |
|---|---|---|---|
| true | true |
false |
empty ({ }) |
| false | true |
true |
true |
| empty | true |
empty ({ }) |
empty ({ }) |
The implies operator is useful for testing conditionals. For example, if a given name is present, then a family name must be as well:
Patient.name.given.exists() implies Patient.name.family.exists()
CareTeam.onBehalfOf.exists() implies (CareTeam.member.resolve() is Practitioner)
StructureDefinition.contextInvariant.exists() implies StructureDefinition.type = 'Extension'
Note that implies may use short-circuit evaluation in the case that the first operand evaluates to false.
The math operators require each operand to be a single element. Both operands must be of the same type, or of compatible types according to the rules for implicit conversion. Each operator below specifies which types are supported.
If there is more than one item, or an incompatible item, the evaluation of the expression will end and signal an error to the calling environment.
As with the other operators, the math operators will return an empty collection if one or both of the operands are empty.
When operating on quantities, the dimensions of each quantity must be the same, but not necessarily the unit. For example, units of 'cm' and 'm' can be compared, but units of 'cm2' and 'cm' cannot. The unit of the result will be the most granular unit of either input.
However this is not supported with differing "Special" units on non-ratio scales in UCUM (e.g. Fahrenheit (degF) or Celsius (Cel)) where a function is required to transform the unit into base units.
Attempting to operate on quantities with invalid or "special" units will result in empty ({ }).
Implementations are not required to fully support operations on units, but they must at least respect units, recognizing when units differ.
Implementations that do support units shall do so as specified by [UCUM] as well as the calendar durations as defined in the toQuantity function.
Operations that cause arithmetic overflow or underflow will result in empty ({ }).
Multiplies both arguments (supported for Integer, Decimal, and Quantity). For multiplication involving quantities, the resulting quantity will have an appropriate unit as determined by application of the UCUM specification:
12 'cm' * 3 'cm' // 36 'cm2'
3 'cm' * 12 'cm2' // 36 'cm3'
Divides the left operand by the right operand (supported for Integer, Decimal, and Quantity). The result of a division is always Decimal, even if the inputs are both Integer. For integer division, use the div operator.
If an attempt is made to divide by zero, the result is empty.
For division involving quantities, the resulting quantity will have an appropriate unit:
12 'cm2' / 3 'cm' // 4.0 'cm'
12 / 0 // empty ({ })
For Integer, Decimal, and quantity, adds the operands. For strings, concatenates the right operand to the left operand.
When adding quantities, the dimensions of each quantity must be the same, but not necessarily the unit.
3 'm' + 3 'cm' // 303 'cm'
Subtracts the right operand from the left operand (supported for Integer, Decimal, and Quantity).
When subtracting quantities, the dimensions of each quantity must be the same, but not necessarily the unit.
3 'm' - 3 'cm' // 297 'cm'
Performs truncated division of the left operand by the right operand (supported for Integer and Decimal). In other words, the division that ignores any remainder:
5 div 2 // 2
5.5 div 0.7 // 7
5 div 0 // empty ({ })
Computes the remainder of the truncated division of its arguments (supported for Integer and Decimal).
5 mod 2 // 1
5.5 mod 0.7 // 0.6
5 mod 0 // empty ({ })
For strings, will concatenate the strings, where an empty operand is taken to be the empty string. This differs from + on two strings, which will result in an empty collection when one of the operands is empty. This operator is specifically included to simplify treating an empty collection as an empty string, a common use case in string manipulation.
'ABC' + 'DEF' // 'ABCDEF'
'ABC' + { } + 'DEF' // { }
'ABC' & 'DEF' // 'ABCDEF'
'ABC' & { } & 'DEF' // 'ABCDEF'
Date and time arithmetic operators are used to add time-valued quantities to date/time values. The left operand must be a Date, DateTime, or Time value, and the right operand must be a Quantity with a time-valued unit:
year, yearsmonth, monthsweek, weeksday, dayshour, hoursminute, minutessecond, seconds, or 's'millisecond, milliseconds, or 'ms'To avoid the potential confusion of calendar-based date/time arithmetic with definite duration date/time arithmetic, FHIRPath defines definite-duration date/time arithmetic for seconds and below, and calendar-based date/time arithmetic for seconds and above. At the second, calendar-based and definite-duration-based date/time arithmetic are identical. If a definite-quantity duration above seconds appears in a date/time arithmetic calculation, the evaluation will end and signal an error to the calling environment.
Within FHIRPath, calculations involving date/times and calendar durations shall use calendar semantics as specified in [ISO8601]. Specifically:
| year | The year, positive or negative, is added to the year component of the date or time value. If the resulting year is out of range, an error is thrown. If the month and day of the date or time value is not a valid date in the resulting year, the last day of the calendar month is used. |
| month | The month, positive or negative is divided by 12, and the integer portion of the result is added to the year component. The remaining portion of months is added to the month component. If the resulting date is not a valid date in the resulting year, the last day of the resulting calendar month is used. |
| week | The week, positive or negative, is multiplied by 7, and the resulting value is added to the day component, respecting calendar month and calendar year lengths. |
| day | The day, positive or negative, is added to the day component, respecting calendar month and calendar year lengths. |
| hour | The hours, positive or negative, are added to the hour component, with each 24 hour block counting as a calendar day, and respecting calendar month and calendar year lengths. |
| minute | The minutes, positive or negative, are added to the minute component, with each 60 minute block counting as an hour, and respecting calendar month and calendar year lengths. |
| second | The seconds, positive or negative, are added to the second component, with each 60 second block counting as a minute, and respecting calendar month and calendar year lengths. |
| millisecond | The milliseconds, positive or negative, are added to the millisecond component, with each 1000 millisecond block counting as a second, and respecting calendar month and calendar year lengths. |
If there is more than one item, or an item of an incompatible type, the evaluation of the expression will end and signal an error to the calling environment.
If either or both arguments are empty ({ }), the result is empty ({ }).
Returns the value of the given Date, DateTime, or Time, incremented by the time-valued quantity, respecting variable length periods for calendar years and months.
For Date values, the quantity unit must be one of: years, months, weeks, or days
For DateTime values, the quantity unit must be one of: years, months, weeks, days, hours, minutes, seconds, or milliseconds (or an equivalent unit), or the evaluation will end and signal an error to the calling environment.
For Time values, the quantity unit must be one of: hours, minutes, seconds, or milliseconds (or an equivalent unit), or the evaluation will end and signal an error to the calling environment.
As Time is cyclic, the result of overflowing the time value will be wrapped around the beginning of the day, so that adding 1 hour to @T23:30:00 will result in @T00:30:00 of the previous day, which is consistent with the behaviour of DateTime values.
@T23:30:00 + 1 hour // @T00:30:00
For precisions above seconds, the decimal portion of the time-valued quantity is ignored, since date/time arithmetic above seconds is performed with calendar duration semantics.
Implementers SHOULD produce a warning when decimal fractions are ignored in date/time arithmetic operations.
Authors SHOULD consider applying appropriate rounding functions (round(), floor(), truncate(), or ceiling()) to quantity-valued inputs with decimal values before using them in date/time arithmetic expressions where quantity values might not be whole numbers.
For partial date/time values where the time-valued quantity is more precise than the partial date/time, the operation is performed by converting the time-valued quantity to the highest precision in the partial (removing any decimal value off) and then adding to the date/time value. For example:
@2014 + 24 months
@2019-03-01 + 24 months // @2021-03-01
The first example above will evaluate to the value @2016 even though the date/time value is not specified to the level of precision of the time-valued quantity. The second example will evaluate to @2021-03-01.
@2014 + 23 months
@2016 + 365 days
The first example above returns @2015, because 23 months only constitutes one year. The second example returns 2017 because even though 2016 is a leap-year, the time-valued quantity (365 days) is converted to 1 year, a standard calendar year of 365 days.
Calculations involving weeks are equivalent to multiplying the number of weeks by 7 and performing the calculation for the resulting number of days.
Returns the value of the given Date, DateTime, or Time, decremented by the time-valued quantity, respecting variable length periods for calendar years and months.
For Date values, the quantity unit must be one of: years, months, weeks, or days
For DateTime values, the quantity unit must be one of: years, months, weeks, days, hours, minutes, seconds, or milliseconds (or an equivalent unit), or the evaluation will end and signal an error to the calling environment.
For Time values, the quantity unit must be one of: hours, minutes, seconds, or milliseconds (or an equivalent unit), or the evaluation will end and signal an error to the calling environment.
As Time is cyclic, the result of overflowing the time value will be wrapped around the beginning of the day, so that subtracting 1 hour from @T00:30:00 will result in @T23:30:00 of the previous day, which is consistent with the behaviour of DateTime values.
@T00:30:00 - 1 hour // @T23:30:00
@T01:00:00 - 2 hours // @T23:00:00
For precisions above seconds, the decimal portion of the time-valued quantity is ignored, since date/time arithmetic above seconds is performed with calendar duration semantics.
Implementers SHOULD produce a warning when decimal fractions are ignored in date/time arithmetic operations.
Authors SHOULD consider applying appropriate rounding functions (round(), floor(), truncate(), or ceiling()) to quantity-valued inputs with decimal values before using them in date/time arithmetic expressions where quantity values might not be whole numbers.
For partial date/time values where the time-valued quantity is more precise than the partial date/time, the operation is performed by converting the time-valued quantity to the highest precision in the partial (removing any decimal value off) and then subtracting from the date/time value. For example:
@2014 - 24 months
@2019-03-01 - 24 months // @2017-03-01
The first example above will evaluate to the value @2012 even though the date/time value is not specified to the level of precision of the time-valued quantity. The second example will evaluate to @2017-03-01.
Calculations involving weeks are equivalent to multiplying the number of weeks by 7 and performing the calculation for the resulting number of days.
Precedence of operations, in order from high to low:
#01 . (path/function invocation)
#02 [] (indexer)
#03 unary + and -
#04: *, /, div, mod
#05: +, -, &
#06: is, as
#07: |
#08: >, <, >=, <=
#09: =, ~, !=, !~
#10: in, contains
#11: and
#12: xor, or
#13: implies
As customary, precedence may be established explicitly using parentheses (( )).
As an example, consider the following expression:
-7.combine(3)
Because the invocation operator (.) has a higher precedence than the unary negation (-), the unary negation will be applied to the result of the combine of 7 and 3, resulting in an error (because unary negation cannot be applied to a list):
-(7.combine(3)) // ERROR
Use parentheses to ensure the unary negation applies to the 7:
(-7).combine(3) // { -7, 3 }
Note: The contents of this section are Standard for Trial Use (STU)
FHIRPath supports a general-purpose aggregate function to enable the calculation of aggregates such as sum, min, and max to be expressed:
Note: While the
aggregate()function is powerful and flexible, authors are encouraged to use the built-in aggregate functions for sum, min, max, and avg described below where possible. They are more concise, easier to read, and handle input types more effectively, unless you need to handle specific edge cases.
($total, $this, $index) => collection [, init : collection]) : collectionPerforms general-purpose aggregation by evaluating the aggregator expression for each element of the input collection. Within this expression, the standard iteration variables of $this and $index can be accessed, but also a $total aggregation variable.
This is a scoped function: The
initargument is evaluated once at the start to initialize the$totalvariable.
Theaggregatorargument is then evaluated for each item (setting$thisand$indexfor each), and has access to the current value of$totalavailable. The result of the evaluation is then assigned to$total.
The final value of$totalis returned as the result of the function.
Theinitargument is evaluated once before setting$thisand$index, so will be evaluated on the outer context, and will have access to outer$thisvalues.
The value of the $total variable is set to init, or empty ({ }) if no init value is supplied, and is set to the result of the aggregator expression after every iteration.
The result of the aggregate function is the value of $total after the last iteration.
Using this function, sum can be expressed as:
value.aggregate($this + $total, 0)
Min could be expressed as:
value.aggregate(iif($total.empty(), $this, iif($this < $total, $this, $total)))
and average could be expressed as:
value.aggregate($total + $this, 0) / value.count()
Returns the sum of all elements in the input collection (in the same type).
Accepts input collections with elements of type: Integer, Long, Decimal or Quantity.
All elements in the input collection SHALL be the same type, otherwise an exception is thrown.
If the input collection is empty ({ }), the result is empty.
The following examples illustrate the behavior of the sum function:
( 1.0 | 2.0 | 3.0 | 4.0 | 5.0 ).sum() // 15.0
( 1.0 'mg' | 2.0 'mg' | 3.0 'mg' | 4.0 'mg' | 5.0 'mg' ).sum() // 15.0 'mg'
Returns the minimum element in the input collection. Comparison semantics are defined by the Comparison Operators for the type of value being aggregated.
Accepts input collections with elements of type: Integer, Long, Decimal, Quantity, Date, DateTime, Time, or String.
All elements in the input collection SHALL be the same type, otherwise an exception is thrown.
If the input collection is empty ({ }), the result is empty.
The following examples illustrate the behavior of the min function:
( 2, 4, 8, 6 ).min() // 2
( 2L, 4L, 8L, 6L ).min() // 2L
( @2012-12-31, @2013-01-01, @2012-01-01 ).min() // @2012-01-01
Returns the maximum element in the input collection. Comparison semantics are defined by the Comparison Operators for the type of value being aggregated.
Accepts input collections with elements of type: Integer, Long, Decimal, Quantity, Date, DateTime, Time, or String.
All elements in the input collection SHALL be the same type, otherwise an exception is thrown.
If the input collection is empty ({ }), the result is empty.
The following examples illustrate the behavior of the max function:
( 2, 4, 8, 6 ).max() // 8
( 2L, 4L, 8L, 6L ).max() // 8L
( @2012-12-31, @2013-01-01, @2012-01-01 ).max() // @2013-01-01
Returns the average of all elements in the input collection (in the same type).
Accepts input collections with elements of type: Decimal or Quantity.
When used with Integer or Long, the arguments will be implicitly converted to Decimal before evaluation.
All elements in the input collection SHALL be the same type, otherwise an exception is thrown.
If the input collection is empty ({ }), the result is empty.
The following examples illustrate the behavior of the avg function:
( 5.5 | 4.7 | 4.8 ).avg() // 5.0
( 5.5 'cm' | 4.7 'cm' | 4.8 'cm' ).avg() // 5.0 'cm'
FHIRPath defines the following lexical elements:
| Element | Description |
|---|---|
| Whitespace | Whitespace defines the separation between tokens in the language |
| Comment | Comments are ignored by the language, allowing for descriptive text |
| Literal | Literals allow basic values to be represented within the language |
| Symbol | Symbols such as +, -, *, and / |
| Keyword | Grammar-recognized tokens such as and, or and in |
| Identifier | Labels such as type names and property names |
FHIRPath defines tab (\t), space (), line feed (\n) and carriage return (\r) as whitespace, meaning they are only used to separate other tokens within the language. Any number of whitespace characters can appear, and the language does not use whitespace for anything other than delimiting tokens.
FHIRPath defines two styles of comments, single-line, and multi-line. A single-line comment consists of two forward slashes, followed by any text up to the end of the line:
2 + 2 // This is a single-line comment
To begin a multi-line comment, the typical forward slash-asterisk token is used. The comment is closed with an asterisk-forward slash, and everything enclosed is ignored:
/*
This is a multi-line comment
Any text enclosed within is ignored
*/
Literals provide for the representation of values within FHIRPath. The following types of literals are supported:
| Literal | Description |
|---|---|
Empty ({ }) |
The empty collection |
| Boolean | The boolean literals (true and false) |
| Integer | Sequences of digits in the range 0..232-1 |
| Decimal | Sequences of digits with a decimal point, in the range (-1028+1)/108..(1028-1)/108 |
| String | Strings of any character enclosed within single-ticks (') |
| Date | The at-symbol (@) followed by a date (YYYY-MM-DD) |
| DateTime | The at-symbol (@) followed by a datetime (YYYY-MM-DDThh:mm:ss.fff(+\|-)hh:mm) |
| Time | The at-symbol (@) followed by a time (Thh:mm:ss.fff(+\|-)hh:mm) |
| Quantity | An integer or decimal literal followed by a datetime precision specifier, or a [UCUM] unit specifier |
For a more detailed discussion of the semantics of each type, refer to the link for each type.
Symbols provide structure to the language and allow symbolic invocation of common operators such as addition. FHIRPath defines the following symbols:
| Symbol | Description |
|---|---|
() |
Parentheses for delimiting groups within expressions |
[] |
Brackets for indexing into lists and strings |
{} |
Braces for delimiting exclusively empty lists |
. |
Period for qualifiers, accessors, and dot-invocation |
, |
Comma for delimiting items in a syntactic list |
= != <= < > >= |
Comparison operators for comparing values |
+ - * / \| & |
Arithmetic and other operators for performing computation |
Keywords are tokens that are recognized by the parser and used to build the various language constructs. FHIRPath defines the following keywords:
$index |
div |
milliseconds |
true |
$this |
false |
minute |
week |
$total |
hour |
minutes |
weeks |
and |
hours |
mod |
xor |
as |
implies |
month |
year |
contains |
in |
months |
years |
day |
is |
or |
second |
days |
millisecond |
seconds |
In general, keywords within FHIRPath are also considered reserved words, meaning that it is illegal to use them as identifiers. FHIRPath keywords are reserved words, with the exception of the following keywords that may also be used as identifiers:
as |
contains |
is |
If necessary, identifiers that clash with a reserved word can be delimited using a backtick (`):
Patient.text.`div`.empty()
The div element of the Patient.text must be offset with backticks (`) because div is both a keyword and a reserved word.
Identifiers are used as labels to allow expressions to reference elements such as model types and properties. FHIRPath supports two types of identifiers, simple and delimited.
A simple identifier is any alphabetical character or an underscore, followed by any number of alpha-numeric characters or underscores. For example, the following are all valid simple identifiers:
Patient
_id
valueDateTime
_1234
A delimited identifier is any sequence of characters enclosed in backticks (`):
`QI-Core Patient`
`US-Core Diagnostic Request`
`us-zip`
The use of backticks allows identifiers to contains spaces, commas, and other characters that would not be allowed within simple identifiers. This allows identifiers to be more descriptive, and also enables expressions to reference models that have property or type names that are not valid simple identifiers.
FHIRPath escape sequences for strings also work for delimited identifiers.
As with simple identifiers, when a delimited identifier is used at the root of a FHIRPath expression, it follows the same type resolution rules as described in the Path selection section.
FHIRPath is a case-sensitive language, meaning that case is considered when matching keywords in the language. However, because FHIRPath can be used with different models, the case-sensitivity of type and property names is defined by each model.
A token introduced by a % refers to a value that is passed into the evaluation engine by the calling environment. Using environment variables, authors can avoid repetition of fixed values and can pass in external values and data.
The following environmental values are set for all contexts:
%ucum // (string) url for UCUM (http://unitsofmeasure.org, per http://hl7.org/fhir/ucum.html)
%context // The original node that was passed to the evaluation engine before starting evaluation
Implementers should note that using additional environment variables is a formal extension point for the language. Various usages of FHIRPath may define their own externals, and implementers should provide some appropriate configuration framework to allow these constants to be provided to the evaluation engine at run-time. E.g.:
%`us-zip` = '[0-9]{5}(-[0-9]{4}){0,1}'
Note that the identifier portion of the token is allowed to be either a simple identifier (as in %ucum), or a delimited identifier to allow for alternative characters (as in %`us-zip`).
Note also that these tokens are not restricted to simple types, and they may have values that are not defined fixed values known prior to evaluation at run-time, though there is no way to define these kind of values in implementation guides.
Attempting to access an undefined environment variable will result in an error, but accessing a defined environment variable that does not have a value specified results in empty ({ }).
Note: For backwards compatibility with some existing implementations, the token for an environment variable may also be a string, as in
%'us-zip', with no difference in semantics.
Because FHIRPath is defined to work in multiple contexts, each context provides the definition for the structures available in that context. These structures are the model available for FHIRPath expressions. For example, within FHIR, the FHIR data types and resources are the model. To prevent namespace clashes, the type names within each model are prefixed (or namespaced) with the name of the model. For example, the fully qualified name of the Patient resource in FHIR is FHIR.Patient. The system types defined within FHIRPath directly are prefixed with the namespace System.
To allow type names to be referenced in expressions such as the is and as operators, the language includes a type specifier, an optionally qualified identifier that must resolve to the name of a model type.
When resolving a type name, the context-specific model is searched first. If no match is found, the System model (containing only the built-in types defined in the Literals section) is searched.
Note: The contents of this section are Standard for Trial Use (STU)
FHIRPath supports reflection to provide the ability for expressions to access type information describing the structure of values. The type() function returns the type information for each element of the input collection, using one of the following concrete subtypes of TypeInfo:
For primitive types such as String and Integer, the result is a SimpleTypeInfo:
SimpleTypeInfo { namespace: string, name: string, baseType: TypeSpecifier }
For example:
('John' | 'Mary').type()
Results in:
{
SimpleTypeInfo { namespace: 'System', name: 'String', baseType: 'System.Any' },
SimpleTypeInfo { namespace: 'System', name: 'String', baseType: 'System.Any' }
}
For class types, the result is a ClassInfo:
ClassInfoElement { name: string, type: TypeSpecifier, isOneBased: Boolean }
ClassInfo { namespace: string, name: string, baseType: TypeSpecifier, element: List<ClassInfoElement> }
For example:
Patient.maritalStatus.type()
Results in:
{
ClassInfo {
namespace: 'FHIR',
name: 'CodeableConcept',
baseType: 'FHIR.Element',
element: {
ClassInfoElement { name: 'coding', type: 'List<Coding>', isOneBased: false },
ClassInfoElement { name: 'text', type: 'FHIR.string' }
}
}
}
For collection types, the result is a ListTypeInfo:
ListTypeInfo { elementType: TypeSpecifier }
For example:
Patient.address.type()
Results in:
{
ListTypeInfo { elementType: 'FHIR.Address' }
}
Anonymous types are structured types that have no associated name, only the elements of the structure. For example, in FHIR, the Patient.contact element has multiple sub-elements, but is not explicitly named. For types such as this, the result is a TupleTypeInfo:
TupleTypeInfoElement { name: string, type: TypeSpecifier, isOneBased: Boolean }
TupleTypeInfo { element: List<TupleTypeInfoElement> }
For example:
Patient.contact.single().type()
Results in:
{
TupleTypeInfo {
element: {
TupleTypeInfoElement { name: 'relationship', type: 'List<FHIR.CodeableConcept>', isOneBased: false },
TupleTypeInfoElement { name: 'name', type: 'FHIR.HumanName', isOneBased: false },
TupleTypeInfoElement { name: 'telecom', type: 'List<FHIR.ContactPoint>', isOneBased: false },
TupleTypeInfoElement { name: 'address', type: 'FHIR.Address', isOneBased: false },
TupleTypeInfoElement { name: 'gender', type: 'FHIR.code', isOneBased: false },
TupleTypeInfoElement { name: 'organization', type: 'FHIR.Reference', isOneBased: false },
TupleTypeInfoElement { name: 'period', type: 'FHIR.Period', isOneBased: false }
}
}
}
Note: These structures are a subset of the abstract metamodel used by the Clinical Quality Language Tooling.
Strongly typed languages are intended to help authors avoid mistakes by ensuring that the expressions describe meaningful operations. For example, a strongly typed language would typically disallow the expression:
1 + 'John'
because it performs an invalid operation, namely adding numbers and strings. However, there are cases where the author knows that a particular invocation may be safe, but the compiler is not aware of, or cannot infer, the reason. In these cases, type-safety errors can become an unwelcome burden, especially for experienced developers.
Because FHIRPath may be used in different situations and environments requiring different levels of type safety, implementations may make different choices about how much type checking should be done at compile-time versus run-time, and in what situations. Some implementations requiring a high degree of type-safety may choose to perform strict type-checking at compile-time for all invocations. On the other hand, some implementations may be unconcerned with compile-time versus run-time checking and may choose to defer all correctness checks to run-time.
For example, since some functions and most operators will only accept a single item as input (and throw a run-time exception otherwise):
Patient.name.given + ' ' + Patient.name.family
will work perfectly fine, as long as the patient has a single name, but will fail otherwise. It is in fact "safer" to formulate such statements as either:
Patient.name.select(given + ' ' + family)
which would return a collection of concatenated first and last names, one for each name of a patient. Of course, if the patient turns out to have multiple given names, even this statement will fail and the author would need to choose the first name in each collection explicitly:
Patient.name.first().select(given.first() + ' ' + family.first())
It is clear that, although more robust, the last expression is also much more elaborate, certainly in situations where, because of external constraints, the author is sure names will not repeat, even if the unconstrained object model allows repetition.
Apart from throwing exceptions, unexpected outcomes may result because of the way the equality operators are defined. The expression
Patient.name.given = 'Wouter'
will return false as soon as a patient has multiple names, even though one of those may well be 'Wouter'. Again, this can be corrected:
Patient.name.where(given = 'Wouter').exists()
but is still less concise than would be possible if constraints were well known in advance.
In cases where compile-time checking like this is desirable, implementations may choose to protect against such cases by employing strict typing. Based on the definitions of the operators and functions involved in the expression, and given the types of the inputs, a compiler can analyze the expression and determine whether "unsafe" situations can occur.
Unsafe uses are:
There are a few constructs in the FHIRPath language where the compiler cannot determine the type:
children() and descendants() functionsresolve() functionchoice[x] type in FHIR)Note that the resolve() function is defined by the FHIR context, it is not part of FHIRPath directly. For more information see the FHIRPath section of the FHIR specification.
Authors can use the as operator or ofType() function directly after such constructs to inform the compiler of the expected type.
In cases where a compiler finds places where a collection of multiple items can be present while just a single item is expected, the author will need to make explicit how repetitions are dealt with. Depending on the situation one may:
first(), last() or indexer ([ ]) to select a single itemselect() and where() to turn the expression into one that evaluates each of the repeating items individually (as in the examples above)The formal syntax for FHIRPath is specified as an Antlr 4.0 grammar file (g4) and included in this specification at the following link:
Note: If there are discrepancies between this documentation and the grammar included at the above link, the grammar is considered the source of truth.
The model information returned by the reflection function type() is specified as an XML Schema document (xsd) and included in this specification at the following link:
Note: The model information file included here is not a normative aspect of the FHIRPath specification. It is the same model information file used by the Clinical Quality Framework Tooling and is included for reference as a simple formalism that meets the requirements described in the normative Reflection section above.
As discussed in the section on case-sensitivity, each model used within FHIRPath determines whether or not identifiers in the model are case-sensitive. This information is provided as part of the model information and tooling should respect the case-sensitive settings for each model.
To uniquely identify the FHIRPath language, the following URI is defined:
http://hl7.org/fhirpath
In addition, a media type is defined to support describing FHIRPath content:
text/fhirpath
Note: The appendices are included for informative purposes and are not a normative part of the specification.
FHIRPath can be used against HL7 V2 messages. This UML diagram summarizes the Object Model on which the FHIRPath statements are written:

In this Object Model:
\.b\).Some example queries:
Message.segment.where(code = 'PID').field[3].element.first().simple()
Get the value of the first component in the first repeat of PID-3
Message.segment[2].elements(3).simple()
Get a collection with is the string values of all the repeats in the 3rd element of the 2nd segment. Typically, this assumes that there are no repeats, and so this is a simple value.
Message.segment.where(code = 'PID').field[3].element.where(component[4].value = 'MR').simple()
Pick out the MR number from PID-3 (assuming, in this case, that there's only one PID segment in the message. No good for an A17). Note that this returns the whole Cell - e.g. |value^^MR|, though often more components will be present)
Message.segment.where(code = 'PID').elements(3).where(component[4].value = 'MR').component[1].text
Same as the last, but pick out just the MR value
Message.group('PATIENT').group('PATIENT_OBSERVATION').item.ofType(Segment)
.where(code = 'OBX' and elements(2).exists(components(2) = 'LN')))
Return any OBXs from the patient observations (and ignore others e.g. in a R01 message) segments that have LOINC codes. Note that if the parser cannot properly parse the Abstract Message Syntax, group() must fail with an error message.
The list of known tooling and implementation projects for the FHIRPath language has been moved to the HL7 confluence site
| IG | Package | FHIR | Comment |
|---|---|---|---|
| hl7.fhirpath#3.0.0-ballot | R4 | ||
| hl7.terminology.r4#7.0.1 | R4 | Automatically added as a dependency - all IGs depend on HL7 Terminology | |
| hl7.fhir.uv.extensions.r4#5.2.0 | R4 | Automatically added as a dependency - all IGs depend on the HL7 Extension Pack | |
| hl7.fhir.uv.tools.r4#0.9.0 | R4 | for example references |
This is an R4 IG. None of the features it uses are changed in R4B, so it can be used as is with R4B systems. Packages for both R4 (hl7.fhirpath.r4) and R4B (hl7.fhirpath.r4b) are available.
There are no Global profiles defined
This publication includes IP covered under the following statements.