FHIR CI-Build

This is the Continuous Integration Build of FHIR (will be incorrect/inconsistent at times).
See the Directory of published versions icon

8.25 Resource ResearchStudy - Content

Biomedical Research and Regulation icon Work GroupMaturity Level: 0 Trial UseSecurity Category: Business Compartments: Group

A scientific study intended to increase health-related knowledge. For example, clinical trials are research studies that involve people. These studies may be related to new ways to screen, prevent, diagnose, and treat disease. They may also study certain outcomes and certain groups of people by looking at data collected in the past or future.

This resource is a definition resource from a FHIR workflow perspective - see Workflow.

A process where a researcher or organization plans and then executes a series of steps intended to increase the field of healthcare-related knowledge. This includes studies of safety, efficacy, comparative effectiveness and other information about medications, devices, therapies and other interventional and investigative techniques. A ResearchStudy involves the gathering of information about human or animal subjects or stability data about drug products or drug substances.

For clinical trials -- A research study is a scientific way to improve or develop new methods of health care. Studies are designed to answer specific questions on how to prevent, diagnose, or treat diseases and disorders. The ResearchStudy resource describes essential information about the study, including the purpose, objective, sponsor, investigator, therapy, condition being studied, schedule of activities, and other key items.

Uses for the ResearchStudy resource include:

  • Registering a clinical trial in trial registry such as clinicaltrials.gov
  • Communicating study protocol information between study stakeholders
  • Supporting study set up of sites, forms
  • Grouping Observation resources by study
  • Setting up a Schedule of Activities for the study and its subjects
  • Specifying Study information in support of Genomic, Proteomic and Stability studies

ResearchStudy is aimed at all forms of studies. For some study types specific extensions have been defined

Extension: SiteRecruitment

Some studies need to find sites according to specific criteria - for example site has a freezer capable of very low temperatures and a centrifuge.

Extension: StudyRegistration

Used to separate study registration activities from study progress status.

Structure

NameFlagsCard.TypeDescription & Constraints    Filter: Filtersdoco
.. ResearchStudy TU DomainResource Investigation to increase healthcare-related patient-independent knowledge

Elements defined in Ancestors: id, meta, implicitRules, language, text, contained, extension, modifierExtension
... url 0..1 uri Canonical identifier for this study resource
... identifier Σ 0..* Identifier Business Identifier for study

... version 0..1 string The business version for the study record
... name 0..1 string Name for this study (computer friendly)
... title Σ 0..1 string Human readable name of the study
... label 0..* BackboneElement Additional names for the study

.... type 0..1 CodeableConcept primary | official | scientific | plain-language | subtitle | short-title | acronym | earlier-title | language | auto-translated | human-use | machine-use | duplicate-uid
Binding: Title Type icon (Preferred)
.... value 0..1 string The name
.... language 0..1 code Used to express the specific language
Binding: All Languages (Required)
Additional BindingsPurpose
Common Languages Starter

... protocol Σ 0..* Reference(PlanDefinition) Steps followed in executing study

... partOf Σ 0..* Reference(ResearchStudy) Part of larger study

... citeAs 0..1 markdown How to cite this ResearchStudy
... relatesTo 0..* BackboneElement Relationships to other Resources

.... type 1..1 code documentation | justification | citation | predecessor | successor | derived-from | depends-on | composed-of | part-of | amends | amended-with | appends | appended-with | cites | cited-by | comments-on | comment-in | contains | contained-in | corrects | correction-in | replaces | replaced-with | retracts | retracted-by | signs | similar-to | supports | supported-with | transforms | transformed-into | transformed-with | documents | specification-of | created-with | cite-as | reprint | reprint-of | summarizes
Binding: Artifact Relationship Type icon (Required)
.... target[x] 1..1 The artifact that is related to this ResearchStudy
..... targetUri uri
..... targetAttachment Attachment
..... targetCanonical canonical(Any)
..... targetReference Reference(Any)
..... targetMarkdown markdown
... date 0..1 dateTime Date the resource last changed
... status ?!Σ 1..1 code draft | active | retired | unknown
Binding: PublicationStatus (Required)
... primaryPurposeType Σ 0..1 CodeableConcept treatment | prevention | diagnostic | supportive-care | screening | health-services-research | basic-science | device-feasibility
Binding: ResearchStudyPrimaryPurposeType icon (Preferred)
... phase Σ 0..1 CodeableConcept Classifier used for clinical trials
Binding: ResearchStudyPhase icon (Preferred)
... studyDesign Σ 0..* CodeableConcept Classifications of the study design characteristics
Binding: Study Design (Preferred)

... focus 0..* CodeableReference(Medication | MedicinalProductDefinition | SubstanceDefinition | DeviceDefinition | PlanDefinition) Drugs, devices, etc. under study
Binding: Research Study Focus Type (Example)

... condition Σ 0..* CodeableConcept Condition being studied
Binding: Condition/Problem/Diagnosis Codes (Example)

... keyword Σ 0..* CodeableConcept Used to search for the study
Binding: Research Study Focus Type (Example)

... region Σ 0..* CodeableConcept Geographic area for the study
Binding: Jurisdiction ValueSet (Preferred)

... descriptionSummary 0..1 markdown Brief text explaining the study
... description 0..1 markdown Detailed narrative of the study
... period Σ 0..1 Period When the study began and ended
... site Σ 0..* Reference(Location | ResearchStudy | Organization) Facility where study activities are conducted

... note 0..* Annotation Comments made about the study

... classifier 0..* CodeableConcept Classification for the study
Binding: Research Study Classifiers (Example)

... associatedParty 0..* BackboneElement Sponsors, collaborators, and other parties

.... name 0..1 string Name of associated party
.... role 1..1 CodeableConcept sponsor | lead-sponsor | sponsor-investigator | primary-investigator | collaborator | funding-source | general-contact | recruitment-contact | sub-investigator | study-chair | irb | data-monitoring
Binding: Research Study Party Role (Preferred)
.... period 0..* Period When active in the role

.... classifier 0..* CodeableConcept nih | fda | government | nonprofit | academic | industry
Binding: Research Study Party Organization Type (Example)

.... party 0..1 Reference(Practitioner | PractitionerRole | Organization) Individual or organization associated with study (use practitionerRole to specify their organisation)
... progressStatus 0..* BackboneElement Status of study with time for that status

.... state 1..1 CodeableConcept Label for status or state (e.g. recruitment status)
Binding: Research Study Status (Preferred)
.... actual 0..1 boolean Actual if true else anticipated
.... period 0..1 Period Date range
... whyStopped Σ 0..1 CodeableConcept accrual-goal-met | closed-due-to-toxicity | closed-due-to-lack-of-study-progress | temporarily-closed-per-study-design
Binding: ResearchStudyReasonStopped icon (Example)
... recruitment Σ 0..1 BackboneElement Target or actual group of participants enrolled in study
.... targetNumber 0..1 unsignedInt Estimated total number of participants to be enrolled
.... actualNumber 0..1 unsignedInt Actual total number of participants enrolled in study
.... eligibility 0..1 Reference(Group) Inclusion and exclusion criteria
.... actualGroup Σ 0..1 Reference(Group) Group of participants who were enrolled in study
.... description 0..1 markdown Description of the recruitment
... comparisonGroup 0..* BackboneElement Defined path through the study for a subject

.... targetNumber 0..1 unsignedInt Estimated total number of participants to be enrolled in the comparison group
.... actualNumber 0..1 unsignedInt Actual total number of participants enrolled in the comparison group
.... eligibility 0..1 Reference(Group) Inclusion and exclusion criteria for the comparison group
.... observedGroup 0..1 Reference(Group) Group of participants who were enrolled in the comparison group
.... description 0..1 markdown Description of the comparison Group
... objective 0..* BackboneElement A goal for the study

.... name 0..1 string Label for the objective
.... type 0..1 CodeableConcept primary | secondary | exploratory
Binding: ResearchStudyObjectiveType icon (Preferred)
.... description 0..1 markdown Description of the objective
.... outcomeMeasure 0..* BackboneElement A variable measured during the study

..... name 0..1 string Label for the outcome measure
..... type 0..1 CodeableConcept primary | secondary | exploratory
Binding: ResearchStudyObjectiveType icon (Preferred)
..... description 0..1 markdown Description of the outcome measure
..... endpoint 1..1 Reference(EvidenceVariable) Definition of the outcome measure
..... population 0..1 Reference(Group) Population for this estimand
..... intervention 0..1 Reference(Group) Comparison group of interest
..... comparator 0..1 Reference(Group) Comparison group for comparison
..... summaryMeasure 0..1 CodeableConcept Statistical measure for treatment effect estimate
Binding: Statistic Type (Example)
..... endpointAnalysisPlan 0..1 Reference(Evidence) Statistical analysis plan for a single endpoint
..... eventHandling 0..* BackboneElement Handling of intercurrent event

...... event 0..1 CodeableConcept The event
...... group 0..1 CodeableConcept The group that is affected by this event handling
...... handling 0..1 CodeableConcept How the data is handled
...... description 0..1 markdown Text summary of event handling
... result Σ 0..* Reference(Citation | Composition | DiagnosticReport | Evidence) Link to results generated during the study


doco Documentation for this format icon

See the Extensions for this resource

UML Diagram (Legend)

ResearchStudy (DomainResource)Canonical identifier for this study resource, represented as a globally unique URIurl : uri [0..1]Identifiers assigned to this research study by the sponsor or other systemsidentifier : Identifier [0..*]The business version for the study recordversion : string [0..1]Name for this study (computer friendly)name : string [0..1]The human readable name of the research studytitle : string [0..1]The set of steps expected to be performed as part of the execution of the studyprotocol : Reference [0..*] « PlanDefinition »A larger research study of which this particular study is a component or steppartOf : Reference [0..*] « ResearchStudy »Display of the bibliographic citation of this ResearchStudyciteAs : markdown [0..1]The date (and optionally time) when the ResearchStudy Resource was last significantly changed. The date must change when the business version changes and it must change if the status code changes. In addition, it should change when the substantive content of the ResearchStudy Resource changesdate : dateTime [0..1]The publication state of the resource (not of the study) (this element modifies the meaning of other elements)status : code [1..1] « null (Strength=Required)PublicationStatus! »The type of study based upon the intent of the study activities. A classification of the intent of the studyprimaryPurposeType : CodeableConcept [0..1] « null (Strength=Preferred) ResearchStudyPrimaryPurposeTy...? »The stage in the progression of a therapy from initial experimental use in humans in clinical trials to post-market evaluationphase : CodeableConcept [0..1] « null (Strength=Preferred)ResearchStudyPhase? »Codes categorizing the type of study such as investigational vs. observational, type of blinding, type of randomization, safety vs. efficacy, etcstudyDesign : CodeableConcept [0..*] « null (Strength=Preferred)StudyDesign? »The medication(s), food(s), therapy(ies), device(s) or other concerns or interventions that the study is seeking to gain more information aboutfocus : CodeableReference [0..*] « Medication| MedicinalProductDefinition|SubstanceDefinition| DeviceDefinition|PlanDefinition; null (Strength=Example)ResearchStudyFocusType?? »The condition that is the focus of the study. For example, In a study to examine risk factors for Lupus, might have as an inclusion criterion "healthy volunteer", but the target condition code would be a Lupus SNOMED codecondition : CodeableConcept [0..*] « null (Strength=Example)ConditionProblemDiagnosisCodes?? »Key terms to aid in searching for or filtering the studykeyword : CodeableConcept [0..*] « null (Strength=Example)ResearchStudyFocusType?? »A country, state or other area where the study is taking place rather than its precise geographic location or addressregion : CodeableConcept [0..*] « null (Strength=Preferred)JurisdictionValueSet? »A brief text for explaining the studydescriptionSummary : markdown [0..1]A detailed and human-readable narrative of the study. E.g., study abstractdescription : markdown [0..1]Identifies the start date and the expected (or actual, depending on status) end date for the studyperiod : Period [0..1]A facility in which study activities are conductedsite : Reference [0..*] « Location|ResearchStudy|Organization »Comments made about the study by the performer, subject or other participantsnote : Annotation [0..*]Additional grouping mechanism or categorization of a research study. Example: FDA regulated device, FDA regulated drug, MPG Paragraph 23b (a German legal requirement), IRB-exempt, etc. Implementation Note: do not use the classifier element to support existing semantics that are already supported thru explicit elements in the resourceclassifier : CodeableConcept [0..*] « null (Strength=Example)ResearchStudyClassifiers?? »A description and/or code explaining the premature termination of the studywhyStopped : CodeableConcept [0..1] « null (Strength=Example)ResearchStudyReasonStopped?? »Link to one or more sets of results generated by the study. Could also link to a research registry holding the results such as ClinicalTrials.govresult : Reference [0..*] « Citation|Composition|DiagnosticReport| Evidence »LabelKind of nametype : CodeableConcept [0..1] « null (Strength=Preferred)TitleType? »The namevalue : string [0..1]Used to express the specific language of the titlelanguage : code [0..1] « null (Strength=Required)AllLanguages! »RelatesToThe type of relationship to the related artifacttype : code [1..1] « null (Strength=Required)ArtifactRelationshipType! »The artifact that is related to this ResearchStudy Resourcetarget[x] : DataType [1..1] « uri|Attachment|canonical(Any)| Reference(Any)|markdown »AssociatedPartyName of associated partyname : string [0..1]Type of associationrole : CodeableConcept [1..1] « null (Strength=Preferred)ResearchStudyPartyRole? »Identifies the start date and the end date of the associated party in the roleperiod : Period [0..*]A categorization other than role for the associated partyclassifier : CodeableConcept [0..*] « null (Strength=Example)ResearchStudyPartyOrgType?? »Individual or organization associated with study (use practitionerRole to specify their organisation)party : Reference [0..1] « Practitioner|PractitionerRole| Organization »ProgressStatusLabel for status or state (e.g. recruitment status)state : CodeableConcept [1..1] « null (Strength=Preferred)ResearchStudyStatus? »An indication of whether or not the date is a known date when the state changed or will change. A value of true indicates a known date. A value of false indicates an estimated dateactual : boolean [0..1]Date rangeperiod : Period [0..1]RecruitmentEstimated total number of participants to be enrolledtargetNumber : unsignedInt [0..1]Actual total number of participants enrolled in studyactualNumber : unsignedInt [0..1]Inclusion and exclusion criteria. The referenced Group Resource should have a membership element value of either 'definitional' or 'conceptual'eligibility : Reference [0..1] « Group »Group of participants who were enrolled in study. The referenced Group Resource should have a membership element value of 'enumerated'actualGroup : Reference [0..1] « Group »Free text description of the recruitment of the studydescription : markdown [0..1]ComparisonGroupEstimated total number of participants to be enrolled in the comparison grouptargetNumber : unsignedInt [0..1]Actual total number of participants enrolled in the comparison groupactualNumber : unsignedInt [0..1]Inclusion and exclusion criteria for the comparison group as a subset of the eligibility for the overall study. The referenced Group Resource should have a membership element value of either 'definitional' or 'conceptual'eligibility : Reference [0..1] « Group »Group of participants who were enrolled in the comparison group as a subset of those enrolled in the overall study. The referenced Group Resource should have a membership element value of 'enumerated'observedGroup : Reference [0..1] « Group »Description of the comparison Groupdescription : markdown [0..1]ObjectiveUnique, human-readable label for this objective of the studyname : string [0..1]The kind of study objectivetype : CodeableConcept [0..1] « null (Strength=Preferred)ResearchStudyObjectiveType? »Free text description of the objective of the study. This is what the study is trying to achieve rather than how it is going to achieve it (see ResearchStudy.description)description : markdown [0..1]OutcomeMeasureLabel for the outcome measurename : string [0..1]The kind of outcome measuretype : CodeableConcept [0..1] « null (Strength=Preferred)ResearchStudyObjectiveType? »Description of the outcome measuredescription : markdown [0..1]Definition of the outcome measureendpoint : Reference [1..1] « EvidenceVariable »Population for this estimandpopulation : Reference [0..1] « Group »Comparison group of interestintervention : Reference [0..1] « Group »Comparison group for comparisoncomparator : Reference [0..1] « Group »Statistical measure for treatment effect estimatesummaryMeasure : CodeableConcept [0..1] « null (Strength=Example)StatisticType?? »The planned statistical model for analysis of a single endpointendpointAnalysisPlan : Reference [0..1] « Evidence »EventHandlingThe eventevent : CodeableConcept [0..1]The group that is affected by this event handlinggroup : CodeableConcept [0..1]How the data is handledhandling : CodeableConcept [0..1]Text summary of event handlingdescription : markdown [0..1]Additional names for the studylabel[0..*]Sponsors, collaborators, and other partiesassociatedParty[0..*]Status of study with time for that statusprogressStatus[0..*]Target or actual group of participants enrolled in studyrecruitment[0..1]Describes an expected event or sequence of events for one of the subjects of a study. E.g. for a living subject: exposure to drug A, wash-out, exposure to drug B, wash-out, follow-up. E.g. for a stability study: {store sample from lot A at 25 degrees for 1 month}, {store sample from lot A at 40 degrees for 1 month}comparisonGroup[0..*]Handling of intercurrent eventeventHandling[0..*]An "outcome measure", "endpoint", "effect measure" or "measure of effect" is a specific measurement or observation used to quantify the effect of experimental variables on the participants in a study, or for observational studies, to describe patterns of diseases or traits or associations with exposures, risk factors or treatmentoutcomeMeasure[0..*]A goal that the study is aiming to achieve in terms of a scientific question to be answered by the analysis of data collected during the studyobjective[0..*]

XML Template

<ResearchStudy xmlns="http://hl7.org/fhir"> doco
 <!-- from Resource: id, meta, implicitRules, and language -->
 <!-- from DomainResource: text, contained, extension, and modifierExtension -->
 <url value="[uri]"/><!-- 0..1 Canonical identifier for this study resource -->
 <identifier><!-- 0..* Identifier Business Identifier for study --></identifier>
 <version value="[string]"/><!-- 0..1 The business version for the study record -->
 <name value="[string]"/><!-- 0..1 Name for this study (computer friendly) -->
 <title value="[string]"/><!-- 0..1 Human readable name of the study -->
 <label>  <!-- 0..* Additional names for the study -->
  <type><!-- 0..1 CodeableConcept primary | official | scientific | plain-language | subtitle | short-title | acronym | earlier-title | language | auto-translated | human-use | machine-use | duplicate-uid icon --></type>
  <value value="[string]"/><!-- 0..1 The name -->
  <language value="[code]"/><!-- 0..1 Used to express the specific language -->
 </label>
 <protocol><!-- 0..* Reference(PlanDefinition) Steps followed in executing study --></protocol>
 <partOf><!-- 0..* Reference(ResearchStudy) Part of larger study --></partOf>
 <citeAs value="[markdown]"/><!-- 0..1 How to cite this ResearchStudy -->
 <relatesTo>  <!-- 0..* Relationships to other Resources -->
  <type value="[code]"/><!-- 1..1 documentation | justification | citation | predecessor | successor | derived-from | depends-on | composed-of | part-of | amends | amended-with | appends | appended-with | cites | cited-by | comments-on | comment-in | contains | contained-in | corrects | correction-in | replaces | replaced-with | retracts | retracted-by | signs | similar-to | supports | supported-with | transforms | transformed-into | transformed-with | documents | specification-of | created-with | cite-as | reprint | reprint-of | summarizes icon -->
  <target[x]><!-- 1..1 uri|Attachment|canonical(Any)|Reference(Any)|markdown The artifact that is related to this ResearchStudy --></target[x]>
 </relatesTo>
 <date value="[dateTime]"/><!-- 0..1 Date the resource last changed -->
 <status value="[code]"/><!-- 1..1 draft | active | retired | unknown -->
 <primaryPurposeType><!-- 0..1 CodeableConcept treatment | prevention | diagnostic | supportive-care | screening | health-services-research | basic-science | device-feasibility icon --></primaryPurposeType>
 <phase><!-- 0..1 CodeableConcept Classifier used for clinical trials icon --></phase>
 <studyDesign><!-- 0..* CodeableConcept Classifications of the study design characteristics --></studyDesign>
 <focus><!-- 0..* CodeableReference(DeviceDefinition|Medication|
   MedicinalProductDefinition|PlanDefinition|SubstanceDefinition) Drugs, devices, etc. under study --></focus>
 <condition><!-- 0..* CodeableConcept Condition being studied --></condition>
 <keyword><!-- 0..* CodeableConcept Used to search for the study --></keyword>
 <region><!-- 0..* CodeableConcept Geographic area for the study --></region>
 <descriptionSummary value="[markdown]"/><!-- 0..1 Brief text explaining the study -->
 <description value="[markdown]"/><!-- 0..1 Detailed narrative of the study -->
 <period><!-- 0..1 Period When the study began and ended --></period>
 <site><!-- 0..* Reference(Location|Organization|ResearchStudy) Facility where study activities are conducted --></site>
 <note><!-- 0..* Annotation Comments made about the study --></note>
 <classifier><!-- 0..* CodeableConcept Classification for the study --></classifier>
 <associatedParty>  <!-- 0..* Sponsors, collaborators, and other parties -->
  <name value="[string]"/><!-- 0..1 Name of associated party -->
  <role><!-- 1..1 CodeableConcept sponsor | lead-sponsor | sponsor-investigator | primary-investigator | collaborator | funding-source | general-contact | recruitment-contact | sub-investigator | study-chair | irb | data-monitoring --></role>
  <period><!-- 0..* Period When active in the role --></period>
  <classifier><!-- 0..* CodeableConcept nih | fda | government | nonprofit | academic | industry --></classifier>
  <party><!-- 0..1 Reference(Organization|Practitioner|PractitionerRole) Individual or organization associated with study (use practitionerRole to specify their organisation) --></party>
 </associatedParty>
 <progressStatus>  <!-- 0..* Status of study with time for that status -->
  <state><!-- 1..1 CodeableConcept Label for status or state (e.g. recruitment status) --></state>
  <actual value="[boolean]"/><!-- 0..1 Actual if true else anticipated -->
  <period><!-- 0..1 Period Date range --></period>
 </progressStatus>
 <whyStopped><!-- 0..1 CodeableConcept accrual-goal-met | closed-due-to-toxicity | closed-due-to-lack-of-study-progress | temporarily-closed-per-study-design icon --></whyStopped>
 <recruitment>  <!-- 0..1 Target or actual group of participants enrolled in study -->
  <targetNumber value="[unsignedInt]"/><!-- 0..1 Estimated total number of participants to be enrolled -->
  <actualNumber value="[unsignedInt]"/><!-- 0..1 Actual total number of participants enrolled in study -->
  <eligibility><!-- 0..1 Reference(Group) Inclusion and exclusion criteria --></eligibility>
  <actualGroup><!-- 0..1 Reference(Group) Group of participants who were enrolled in study --></actualGroup>
  <description value="[markdown]"/><!-- 0..1 Description of the recruitment -->
 </recruitment>
 <comparisonGroup>  <!-- 0..* Defined path through the study for a subject -->
  <targetNumber value="[unsignedInt]"/><!-- 0..1 Estimated total number of participants to be enrolled in the comparison group -->
  <actualNumber value="[unsignedInt]"/><!-- 0..1 Actual total number of participants enrolled in the comparison group -->
  <eligibility><!-- 0..1 Reference(Group) Inclusion and exclusion criteria for the comparison group --></eligibility>
  <observedGroup><!-- 0..1 Reference(Group) Group of participants who were enrolled in the comparison group --></observedGroup>
  <description value="[markdown]"/><!-- 0..1 Description of the comparison Group -->
 </comparisonGroup>
 <objective>  <!-- 0..* A goal for the study -->
  <name value="[string]"/><!-- 0..1 Label for the objective -->
  <type><!-- 0..1 CodeableConcept primary | secondary | exploratory icon --></type>
  <description value="[markdown]"/><!-- 0..1 Description of the objective -->
  <outcomeMeasure>  <!-- 0..* A variable measured during the study -->
   <name value="[string]"/><!-- 0..1 Label for the outcome measure -->
   <type><!-- 0..1 CodeableConcept primary | secondary | exploratory icon --></type>
   <description value="[markdown]"/><!-- 0..1 Description of the outcome measure -->
   <endpoint><!-- 1..1 Reference(EvidenceVariable) Definition of the outcome measure --></endpoint>
   <population><!-- 0..1 Reference(Group) Population for this estimand --></population>
   <intervention><!-- 0..1 Reference(Group) Comparison group of interest --></intervention>
   <comparator><!-- 0..1 Reference(Group) Comparison group for comparison --></comparator>
   <summaryMeasure><!-- 0..1 CodeableConcept Statistical measure for treatment effect estimate --></summaryMeasure>
   <endpointAnalysisPlan><!-- 0..1 Reference(Evidence) Statistical analysis plan for a single endpoint --></endpointAnalysisPlan>
   <eventHandling>  <!-- 0..* Handling of intercurrent event -->
    <event><!-- 0..1 CodeableConcept The event --></event>
    <group><!-- 0..1 CodeableConcept The group that is affected by this event handling --></group>
    <handling><!-- 0..1 CodeableConcept How the data is handled --></handling>
    <description value="[markdown]"/><!-- 0..1 Text summary of event handling -->
   </eventHandling>
  </outcomeMeasure>
 </objective>
 <result><!-- 0..* Reference(Citation|Composition|DiagnosticReport|Evidence) Link to results generated during the study --></result>
</ResearchStudy>

JSON Template

{doco
  "resourceType" : "ResearchStudy",
  // from Resource: id, meta, implicitRules, and language
  // from DomainResource: text, contained, extension, and modifierExtension
  "url" : "<uri>", // Canonical identifier for this study resource
  "identifier" : [{ Identifier }], // Business Identifier for study
  "version" : "<string>", // The business version for the study record
  "name" : "<string>", // Name for this study (computer friendly)
  "title" : "<string>", // Human readable name of the study
  "label" : [{ // Additional names for the study
    "type" : { CodeableConcept }, // primary | official | scientific | plain-language | subtitle | short-title | acronym | earlier-title | language | auto-translated | human-use | machine-use | duplicate-uid icon
    "value" : "<string>", // The name
    "language" : "<code>" // Used to express the specific language
  }],
  "protocol" : [{ Reference(PlanDefinition) }], // Steps followed in executing study
  "partOf" : [{ Reference(ResearchStudy) }], // Part of larger study
  "citeAs" : "<markdown>", // How to cite this ResearchStudy
  "relatesTo" : [{ // Relationships to other Resources
    "type" : "<code>", // R!  documentation | justification | citation | predecessor | successor | derived-from | depends-on | composed-of | part-of | amends | amended-with | appends | appended-with | cites | cited-by | comments-on | comment-in | contains | contained-in | corrects | correction-in | replaces | replaced-with | retracts | retracted-by | signs | similar-to | supports | supported-with | transforms | transformed-into | transformed-with | documents | specification-of | created-with | cite-as | reprint | reprint-of | summarizes icon
    // target[x]: The artifact that is related to this ResearchStudy. One of these 5:
    "targetUri" : "<uri>",
    "targetAttachment" : { Attachment },
    "targetCanonical" : "<canonical(Any)>",
    "targetReference" : { Reference(Any) },
    "targetMarkdown" : "<markdown>"
  }],
  "date" : "<dateTime>", // Date the resource last changed
  "status" : "<code>", // R!  draft | active | retired | unknown
  "primaryPurposeType" : { CodeableConcept }, // treatment | prevention | diagnostic | supportive-care | screening | health-services-research | basic-science | device-feasibility icon
  "phase" : { CodeableConcept }, // Classifier used for clinical trials icon
  "studyDesign" : [{ CodeableConcept }], // Classifications of the study design characteristics
  "focus" : [{ CodeableReference(DeviceDefinition|Medication|
   MedicinalProductDefinition|PlanDefinition|SubstanceDefinition) }], // Drugs, devices, etc. under study
  "condition" : [{ CodeableConcept }], // Condition being studied
  "keyword" : [{ CodeableConcept }], // Used to search for the study
  "region" : [{ CodeableConcept }], // Geographic area for the study
  "descriptionSummary" : "<markdown>", // Brief text explaining the study
  "description" : "<markdown>", // Detailed narrative of the study
  "period" : { Period }, // When the study began and ended
  "site" : [{ Reference(Location|Organization|ResearchStudy) }], // Facility where study activities are conducted
  "note" : [{ Annotation }], // Comments made about the study
  "classifier" : [{ CodeableConcept }], // Classification for the study
  "associatedParty" : [{ // Sponsors, collaborators, and other parties
    "name" : "<string>", // Name of associated party
    "role" : { CodeableConcept }, // R!  sponsor | lead-sponsor | sponsor-investigator | primary-investigator | collaborator | funding-source | general-contact | recruitment-contact | sub-investigator | study-chair | irb | data-monitoring
    "period" : [{ Period }], // When active in the role
    "classifier" : [{ CodeableConcept }], // nih | fda | government | nonprofit | academic | industry
    "party" : { Reference(Organization|Practitioner|PractitionerRole) } // Individual or organization associated with study (use practitionerRole to specify their organisation)
  }],
  "progressStatus" : [{ // Status of study with time for that status
    "state" : { CodeableConcept }, // R!  Label for status or state (e.g. recruitment status)
    "actual" : <boolean>, // Actual if true else anticipated
    "period" : { Period } // Date range
  }],
  "whyStopped" : { CodeableConcept }, // accrual-goal-met | closed-due-to-toxicity | closed-due-to-lack-of-study-progress | temporarily-closed-per-study-design icon
  "recruitment" : { // Target or actual group of participants enrolled in study
    "targetNumber" : "<unsignedInt>", // Estimated total number of participants to be enrolled
    "actualNumber" : "<unsignedInt>", // Actual total number of participants enrolled in study
    "eligibility" : { Reference(Group) }, // Inclusion and exclusion criteria
    "actualGroup" : { Reference(Group) }, // Group of participants who were enrolled in study
    "description" : "<markdown>" // Description of the recruitment
  },
  "comparisonGroup" : [{ // Defined path through the study for a subject
    "targetNumber" : "<unsignedInt>", // Estimated total number of participants to be enrolled in the comparison group
    "actualNumber" : "<unsignedInt>", // Actual total number of participants enrolled in the comparison group
    "eligibility" : { Reference(Group) }, // Inclusion and exclusion criteria for the comparison group
    "observedGroup" : { Reference(Group) }, // Group of participants who were enrolled in the comparison group
    "description" : "<markdown>" // Description of the comparison Group
  }],
  "objective" : [{ // A goal for the study
    "name" : "<string>", // Label for the objective
    "type" : { CodeableConcept }, // primary | secondary | exploratory icon
    "description" : "<markdown>", // Description of the objective
    "outcomeMeasure" : [{ // A variable measured during the study
      "name" : "<string>", // Label for the outcome measure
      "type" : { CodeableConcept }, // primary | secondary | exploratory icon
      "description" : "<markdown>", // Description of the outcome measure
      "endpoint" : { Reference(EvidenceVariable) }, // R!  Definition of the outcome measure
      "population" : { Reference(Group) }, // Population for this estimand
      "intervention" : { Reference(Group) }, // Comparison group of interest
      "comparator" : { Reference(Group) }, // Comparison group for comparison
      "summaryMeasure" : { CodeableConcept }, // Statistical measure for treatment effect estimate
      "endpointAnalysisPlan" : { Reference(Evidence) }, // Statistical analysis plan for a single endpoint
      "eventHandling" : [{ // Handling of intercurrent event
        "event" : { CodeableConcept }, // The event
        "group" : { CodeableConcept }, // The group that is affected by this event handling
        "handling" : { CodeableConcept }, // How the data is handled
        "description" : "<markdown>" // Text summary of event handling
      }]
    }]
  }],
  "result" : [{ Reference(Citation|Composition|DiagnosticReport|Evidence) }] // Link to results generated during the study
}

Turtle Template

@prefix fhir: <http://hl7.org/fhir/> .doco


[ a fhir:ResearchStudy;
  fhir:nodeRole fhir:treeRoot; # if this is the parser root

  # from Resource: .id, .meta, .implicitRules, and .language
  # from DomainResource: .text, .contained, .extension, and .modifierExtension
  fhir:url [ uri ] ; # 0..1 Canonical identifier for this study resource
  fhir:identifier  ( [ Identifier ] ... ) ; # 0..* Business Identifier for study
  fhir:version [ string ] ; # 0..1 The business version for the study record
  fhir:name [ string ] ; # 0..1 Name for this study (computer friendly)
  fhir:title [ string ] ; # 0..1 Human readable name of the study
  fhir:label ( [ # 0..* Additional names for the study
    fhir:type [ CodeableConcept ] ; # 0..1 primary | official | scientific | plain-language | subtitle | short-title | acronym | earlier-title | language | auto-translated | human-use | machine-use | duplicate-uid
    fhir:value [ string ] ; # 0..1 The name
    fhir:language [ code ] ; # 0..1 Used to express the specific language
  ] ... ) ;
  fhir:protocol  ( [ Reference(PlanDefinition) ] ... ) ; # 0..* Steps followed in executing study
  fhir:partOf  ( [ Reference(ResearchStudy) ] ... ) ; # 0..* Part of larger study
  fhir:citeAs [ markdown ] ; # 0..1 How to cite this ResearchStudy
  fhir:relatesTo ( [ # 0..* Relationships to other Resources
    fhir:type [ code ] ; # 1..1 documentation | justification | citation | predecessor | successor | derived-from | depends-on | composed-of | part-of | amends | amended-with | appends | appended-with | cites | cited-by | comments-on | comment-in | contains | contained-in | corrects | correction-in | replaces | replaced-with | retracts | retracted-by | signs | similar-to | supports | supported-with | transforms | transformed-into | transformed-with | documents | specification-of | created-with | cite-as | reprint | reprint-of | summarizes
    # target[x] : 1..1 The artifact that is related to this ResearchStudy. One of these 5
      fhir:target [  a fhir:uri ; uri ]
      fhir:target [  a fhir:Attachment ; Attachment ]
      fhir:target [  a fhir:canonical ; canonical(Any) ]
      fhir:target [  a fhir:Reference ; Reference(Any) ]
      fhir:target [  a fhir:markdown ; markdown ]
  ] ... ) ;
  fhir:date [ dateTime ] ; # 0..1 Date the resource last changed
  fhir:status [ code ] ; # 1..1 draft | active | retired | unknown
  fhir:primaryPurposeType [ CodeableConcept ] ; # 0..1 treatment | prevention | diagnostic | supportive-care | screening | health-services-research | basic-science | device-feasibility
  fhir:phase [ CodeableConcept ] ; # 0..1 Classifier used for clinical trials
  fhir:studyDesign  ( [ CodeableConcept ] ... ) ; # 0..* Classifications of the study design characteristics
  fhir:focus  ( [ CodeableReference(DeviceDefinition|Medication|MedicinalProductDefinition|PlanDefinition|
  SubstanceDefinition) ] ... ) ; # 0..* Drugs, devices, etc. under study
  fhir:condition  ( [ CodeableConcept ] ... ) ; # 0..* Condition being studied
  fhir:keyword  ( [ CodeableConcept ] ... ) ; # 0..* Used to search for the study
  fhir:region  ( [ CodeableConcept ] ... ) ; # 0..* Geographic area for the study
  fhir:descriptionSummary [ markdown ] ; # 0..1 Brief text explaining the study
  fhir:description [ markdown ] ; # 0..1 Detailed narrative of the study
  fhir:period [ Period ] ; # 0..1 When the study began and ended
  fhir:site  ( [ Reference(Location|Organization|ResearchStudy) ] ... ) ; # 0..* Facility where study activities are conducted
  fhir:note  ( [ Annotation ] ... ) ; # 0..* Comments made about the study
  fhir:classifier  ( [ CodeableConcept ] ... ) ; # 0..* Classification for the study
  fhir:associatedParty ( [ # 0..* Sponsors, collaborators, and other parties
    fhir:name [ string ] ; # 0..1 Name of associated party
    fhir:role [ CodeableConcept ] ; # 1..1 sponsor | lead-sponsor | sponsor-investigator | primary-investigator | collaborator | funding-source | general-contact | recruitment-contact | sub-investigator | study-chair | irb | data-monitoring
    fhir:period  ( [ Period ] ... ) ; # 0..* When active in the role
    fhir:classifier  ( [ CodeableConcept ] ... ) ; # 0..* nih | fda | government | nonprofit | academic | industry
    fhir:party [ Reference(Organization|Practitioner|PractitionerRole) ] ; # 0..1 Individual or organization associated with study (use practitionerRole to specify their organisation)
  ] ... ) ;
  fhir:progressStatus ( [ # 0..* Status of study with time for that status
    fhir:state [ CodeableConcept ] ; # 1..1 Label for status or state (e.g. recruitment status)
    fhir:actual [ boolean ] ; # 0..1 Actual if true else anticipated
    fhir:period [ Period ] ; # 0..1 Date range
  ] ... ) ;
  fhir:whyStopped [ CodeableConcept ] ; # 0..1 accrual-goal-met | closed-due-to-toxicity | closed-due-to-lack-of-study-progress | temporarily-closed-per-study-design
  fhir:recruitment [ # 0..1 Target or actual group of participants enrolled in study
    fhir:targetNumber [ unsignedInt ] ; # 0..1 Estimated total number of participants to be enrolled
    fhir:actualNumber [ unsignedInt ] ; # 0..1 Actual total number of participants enrolled in study
    fhir:eligibility [ Reference(Group) ] ; # 0..1 Inclusion and exclusion criteria
    fhir:actualGroup [ Reference(Group) ] ; # 0..1 Group of participants who were enrolled in study
    fhir:description [ markdown ] ; # 0..1 Description of the recruitment
  ] ;
  fhir:comparisonGroup ( [ # 0..* Defined path through the study for a subject
    fhir:targetNumber [ unsignedInt ] ; # 0..1 Estimated total number of participants to be enrolled in the comparison group
    fhir:actualNumber [ unsignedInt ] ; # 0..1 Actual total number of participants enrolled in the comparison group
    fhir:eligibility [ Reference(Group) ] ; # 0..1 Inclusion and exclusion criteria for the comparison group
    fhir:observedGroup [ Reference(Group) ] ; # 0..1 Group of participants who were enrolled in the comparison group
    fhir:description [ markdown ] ; # 0..1 Description of the comparison Group
  ] ... ) ;
  fhir:objective ( [ # 0..* A goal for the study
    fhir:name [ string ] ; # 0..1 Label for the objective
    fhir:type [ CodeableConcept ] ; # 0..1 primary | secondary | exploratory
    fhir:description [ markdown ] ; # 0..1 Description of the objective
    fhir:outcomeMeasure ( [ # 0..* A variable measured during the study
      fhir:name [ string ] ; # 0..1 Label for the outcome measure
      fhir:type [ CodeableConcept ] ; # 0..1 primary | secondary | exploratory
      fhir:description [ markdown ] ; # 0..1 Description of the outcome measure
      fhir:endpoint [ Reference(EvidenceVariable) ] ; # 1..1 Definition of the outcome measure
      fhir:population [ Reference(Group) ] ; # 0..1 Population for this estimand
      fhir:intervention [ Reference(Group) ] ; # 0..1 Comparison group of interest
      fhir:comparator [ Reference(Group) ] ; # 0..1 Comparison group for comparison
      fhir:summaryMeasure [ CodeableConcept ] ; # 0..1 Statistical measure for treatment effect estimate
      fhir:endpointAnalysisPlan [ Reference(Evidence) ] ; # 0..1 Statistical analysis plan for a single endpoint
      fhir:eventHandling ( [ # 0..* Handling of intercurrent event
        fhir:event [ CodeableConcept ] ; # 0..1 The event
        fhir:group [ CodeableConcept ] ; # 0..1 The group that is affected by this event handling
        fhir:handling [ CodeableConcept ] ; # 0..1 How the data is handled
        fhir:description [ markdown ] ; # 0..1 Text summary of event handling
      ] ... ) ;
    ] ... ) ;
  ] ... ) ;
  fhir:result  ( [ Reference(Citation|Composition|DiagnosticReport|Evidence) ] ... ) ; # 0..* Link to results generated during the study
]

Changes from both R4 and R4B

ResearchStudy
ResearchStudy.url
  • Added Element
ResearchStudy.version
  • Added Element
ResearchStudy.name
  • Added Element
ResearchStudy.label
  • Added Element
ResearchStudy.label.type
  • Added Element
ResearchStudy.label.value
  • Added Element
ResearchStudy.label.language
  • Added Element
ResearchStudy.citeAs
  • Added Element
ResearchStudy.relatesTo
  • Added Element
ResearchStudy.relatesTo.type
  • Added Mandatory Element
ResearchStudy.relatesTo.target[x]
  • Added Mandatory Element
ResearchStudy.date
  • Added Element
ResearchStudy.status
  • Change value set from http://hl7.org/fhir/ValueSet/research-study-status|4.0.0 to PublicationStatus
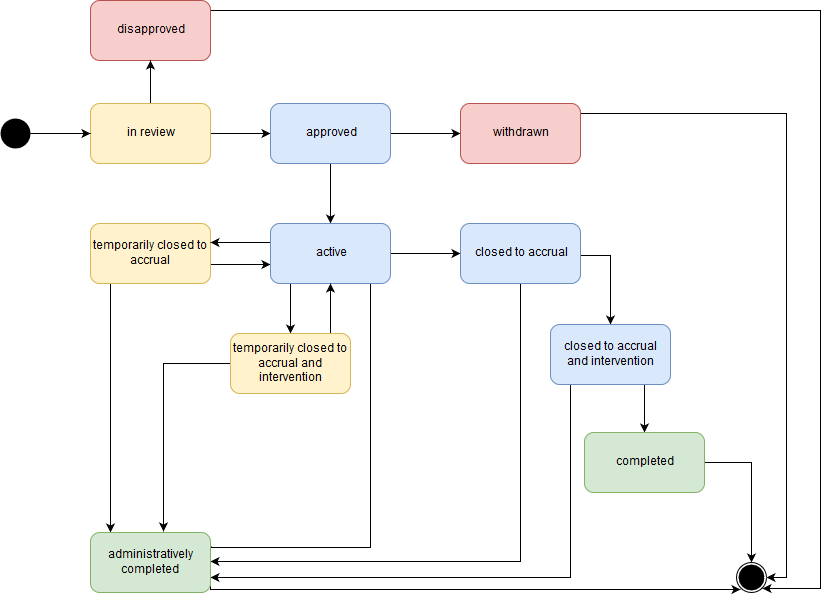
  • Remove codes administratively-completed, approved, closed-to-accrual, closed-to-accrual-and-intervention, completed, disapproved, in-review, temporarily-closed-to-accrual, temporarily-closed-to-accrual-and-intervention, withdrawn
  • Add codes draft, retired, unknown
ResearchStudy.primaryPurposeType
  • Remove Binding `http://hl7.org/fhir/ValueSet/research-study-prim-purp-type` (extensible)
ResearchStudy.studyDesign
  • Added Element
ResearchStudy.focus
  • Type changed from CodeableConcept to CodeableReference
ResearchStudy.region
  • Added Element
ResearchStudy.descriptionSummary
  • Added Element
ResearchStudy.site
  • Type Reference: Added Target Types ResearchStudy, Organization
ResearchStudy.classifier
  • Added Element
ResearchStudy.associatedParty
  • Added Element
ResearchStudy.associatedParty.name
  • Added Element
ResearchStudy.associatedParty.role
  • Added Mandatory Element
ResearchStudy.associatedParty.period
  • Added Element
ResearchStudy.associatedParty.classifier
  • Added Element
ResearchStudy.associatedParty.party
  • Added Element
ResearchStudy.progressStatus
  • Added Element
ResearchStudy.progressStatus.state
  • Added Mandatory Element
ResearchStudy.progressStatus.actual
  • Added Element
ResearchStudy.progressStatus.period
  • Added Element
ResearchStudy.whyStopped
  • Added Element
ResearchStudy.recruitment
  • Added Element
ResearchStudy.recruitment.targetNumber
  • Added Element
ResearchStudy.recruitment.actualNumber
  • Added Element
ResearchStudy.recruitment.eligibility
  • Added Element
ResearchStudy.recruitment.actualGroup
  • Added Element
ResearchStudy.recruitment.description
  • Added Element
ResearchStudy.comparisonGroup
  • Added Element
ResearchStudy.comparisonGroup.targetNumber
  • Added Element
ResearchStudy.comparisonGroup.actualNumber
  • Added Element
ResearchStudy.comparisonGroup.eligibility
  • Added Element
ResearchStudy.comparisonGroup.observedGroup
  • Added Element
ResearchStudy.comparisonGroup.description
  • Added Element
ResearchStudy.objective.description
  • Added Element
ResearchStudy.objective.outcomeMeasure
  • Added Element
ResearchStudy.objective.outcomeMeasure.name
  • Added Element
ResearchStudy.objective.outcomeMeasure.type
  • Added Element
ResearchStudy.objective.outcomeMeasure.description
  • Added Element
ResearchStudy.objective.outcomeMeasure.endpoint
  • Added Mandatory Element
ResearchStudy.objective.outcomeMeasure.population
  • Added Element
ResearchStudy.objective.outcomeMeasure.intervention
  • Added Element
ResearchStudy.objective.outcomeMeasure.comparator
  • Added Element
ResearchStudy.objective.outcomeMeasure.summaryMeasure
  • Added Element
ResearchStudy.objective.outcomeMeasure.endpointAnalysisPlan
  • Added Element
ResearchStudy.objective.outcomeMeasure.eventHandling
  • Added Element
ResearchStudy.objective.outcomeMeasure.eventHandling.event
  • Added Element
ResearchStudy.objective.outcomeMeasure.eventHandling.group
  • Added Element
ResearchStudy.objective.outcomeMeasure.eventHandling.handling
  • Added Element
ResearchStudy.objective.outcomeMeasure.eventHandling.description
  • Added Element
ResearchStudy.result
  • Added Element
ResearchStudy.category
  • Deleted
ResearchStudy.contact
  • Deleted
ResearchStudy.relatedArtifact
  • Deleted
ResearchStudy.location
  • Deleted
ResearchStudy.enrollment
  • Deleted
ResearchStudy.sponsor
  • Deleted
ResearchStudy.principalInvestigator
  • Deleted
ResearchStudy.reasonStopped
  • Deleted
ResearchStudy.arm
  • Deleted

See the Full Difference for further information

This analysis is available for R4 as XML or JSON and for R4B as XML or JSON.

Structure

NameFlagsCard.TypeDescription & Constraints    Filter: Filtersdoco
.. ResearchStudy TU DomainResource Investigation to increase healthcare-related patient-independent knowledge

Elements defined in Ancestors: id, meta, implicitRules, language, text, contained, extension, modifierExtension
... url 0..1 uri Canonical identifier for this study resource
... identifier Σ 0..* Identifier Business Identifier for study

... version 0..1 string The business version for the study record
... name 0..1 string Name for this study (computer friendly)
... title Σ 0..1 string Human readable name of the study
... label 0..* BackboneElement Additional names for the study

.... type 0..1 CodeableConcept primary | official | scientific | plain-language | subtitle | short-title | acronym | earlier-title | language | auto-translated | human-use | machine-use | duplicate-uid
Binding: Title Type icon (Preferred)
.... value 0..1 string The name
.... language 0..1 code Used to express the specific language
Binding: All Languages (Required)
Additional BindingsPurpose
Common Languages Starter

... protocol Σ 0..* Reference(PlanDefinition) Steps followed in executing study

... partOf Σ 0..* Reference(ResearchStudy) Part of larger study

... citeAs 0..1 markdown How to cite this ResearchStudy
... relatesTo 0..* BackboneElement Relationships to other Resources

.... type 1..1 code documentation | justification | citation | predecessor | successor | derived-from | depends-on | composed-of | part-of | amends | amended-with | appends | appended-with | cites | cited-by | comments-on | comment-in | contains | contained-in | corrects | correction-in | replaces | replaced-with | retracts | retracted-by | signs | similar-to | supports | supported-with | transforms | transformed-into | transformed-with | documents | specification-of | created-with | cite-as | reprint | reprint-of | summarizes
Binding: Artifact Relationship Type icon (Required)
.... target[x] 1..1 The artifact that is related to this ResearchStudy
..... targetUri uri
..... targetAttachment Attachment
..... targetCanonical canonical(Any)
..... targetReference Reference(Any)
..... targetMarkdown markdown
... date 0..1 dateTime Date the resource last changed
... status ?!Σ 1..1 code draft | active | retired | unknown
Binding: PublicationStatus (Required)
... primaryPurposeType Σ 0..1 CodeableConcept treatment | prevention | diagnostic | supportive-care | screening | health-services-research | basic-science | device-feasibility
Binding: ResearchStudyPrimaryPurposeType icon (Preferred)
... phase Σ 0..1 CodeableConcept Classifier used for clinical trials
Binding: ResearchStudyPhase icon (Preferred)
... studyDesign Σ 0..* CodeableConcept Classifications of the study design characteristics
Binding: Study Design (Preferred)

... focus 0..* CodeableReference(Medication | MedicinalProductDefinition | SubstanceDefinition | DeviceDefinition | PlanDefinition) Drugs, devices, etc. under study
Binding: Research Study Focus Type (Example)

... condition Σ 0..* CodeableConcept Condition being studied
Binding: Condition/Problem/Diagnosis Codes (Example)

... keyword Σ 0..* CodeableConcept Used to search for the study
Binding: Research Study Focus Type (Example)

... region Σ 0..* CodeableConcept Geographic area for the study
Binding: Jurisdiction ValueSet (Preferred)

... descriptionSummary 0..1 markdown Brief text explaining the study
... description 0..1 markdown Detailed narrative of the study
... period Σ 0..1 Period When the study began and ended
... site Σ 0..* Reference(Location | ResearchStudy | Organization) Facility where study activities are conducted

... note 0..* Annotation Comments made about the study

... classifier 0..* CodeableConcept Classification for the study
Binding: Research Study Classifiers (Example)

... associatedParty 0..* BackboneElement Sponsors, collaborators, and other parties

.... name 0..1 string Name of associated party
.... role 1..1 CodeableConcept sponsor | lead-sponsor | sponsor-investigator | primary-investigator | collaborator | funding-source | general-contact | recruitment-contact | sub-investigator | study-chair | irb | data-monitoring
Binding: Research Study Party Role (Preferred)
.... period 0..* Period When active in the role

.... classifier 0..* CodeableConcept nih | fda | government | nonprofit | academic | industry
Binding: Research Study Party Organization Type (Example)

.... party 0..1 Reference(Practitioner | PractitionerRole | Organization) Individual or organization associated with study (use practitionerRole to specify their organisation)
... progressStatus 0..* BackboneElement Status of study with time for that status

.... state 1..1 CodeableConcept Label for status or state (e.g. recruitment status)
Binding: Research Study Status (Preferred)
.... actual 0..1 boolean Actual if true else anticipated
.... period 0..1 Period Date range
... whyStopped Σ 0..1 CodeableConcept accrual-goal-met | closed-due-to-toxicity | closed-due-to-lack-of-study-progress | temporarily-closed-per-study-design
Binding: ResearchStudyReasonStopped icon (Example)
... recruitment Σ 0..1 BackboneElement Target or actual group of participants enrolled in study
.... targetNumber 0..1 unsignedInt Estimated total number of participants to be enrolled
.... actualNumber 0..1 unsignedInt Actual total number of participants enrolled in study
.... eligibility 0..1 Reference(Group) Inclusion and exclusion criteria
.... actualGroup Σ 0..1 Reference(Group) Group of participants who were enrolled in study
.... description 0..1 markdown Description of the recruitment
... comparisonGroup 0..* BackboneElement Defined path through the study for a subject

.... targetNumber 0..1 unsignedInt Estimated total number of participants to be enrolled in the comparison group
.... actualNumber 0..1 unsignedInt Actual total number of participants enrolled in the comparison group
.... eligibility 0..1 Reference(Group) Inclusion and exclusion criteria for the comparison group
.... observedGroup 0..1 Reference(Group) Group of participants who were enrolled in the comparison group
.... description 0..1 markdown Description of the comparison Group
... objective 0..* BackboneElement A goal for the study

.... name 0..1 string Label for the objective
.... type 0..1 CodeableConcept primary | secondary | exploratory
Binding: ResearchStudyObjectiveType icon (Preferred)
.... description 0..1 markdown Description of the objective
.... outcomeMeasure 0..* BackboneElement A variable measured during the study

..... name 0..1 string Label for the outcome measure
..... type 0..1 CodeableConcept primary | secondary | exploratory
Binding: ResearchStudyObjectiveType icon (Preferred)
..... description 0..1 markdown Description of the outcome measure
..... endpoint 1..1 Reference(EvidenceVariable) Definition of the outcome measure
..... population 0..1 Reference(Group) Population for this estimand
..... intervention 0..1 Reference(Group) Comparison group of interest
..... comparator 0..1 Reference(Group) Comparison group for comparison
..... summaryMeasure 0..1 CodeableConcept Statistical measure for treatment effect estimate
Binding: Statistic Type (Example)
..... endpointAnalysisPlan 0..1 Reference(Evidence) Statistical analysis plan for a single endpoint
..... eventHandling 0..* BackboneElement Handling of intercurrent event

...... event 0..1 CodeableConcept The event
...... group 0..1 CodeableConcept The group that is affected by this event handling
...... handling 0..1 CodeableConcept How the data is handled
...... description 0..1 markdown Text summary of event handling
... result Σ 0..* Reference(Citation | Composition | DiagnosticReport | Evidence) Link to results generated during the study


doco Documentation for this format icon

See the Extensions for this resource

UML Diagram (Legend)

ResearchStudy (DomainResource)Canonical identifier for this study resource, represented as a globally unique URIurl : uri [0..1]Identifiers assigned to this research study by the sponsor or other systemsidentifier : Identifier [0..*]The business version for the study recordversion : string [0..1]Name for this study (computer friendly)name : string [0..1]The human readable name of the research studytitle : string [0..1]The set of steps expected to be performed as part of the execution of the studyprotocol : Reference [0..*] « PlanDefinition »A larger research study of which this particular study is a component or steppartOf : Reference [0..*] « ResearchStudy »Display of the bibliographic citation of this ResearchStudyciteAs : markdown [0..1]The date (and optionally time) when the ResearchStudy Resource was last significantly changed. The date must change when the business version changes and it must change if the status code changes. In addition, it should change when the substantive content of the ResearchStudy Resource changesdate : dateTime [0..1]The publication state of the resource (not of the study) (this element modifies the meaning of other elements)status : code [1..1] « null (Strength=Required)PublicationStatus! »The type of study based upon the intent of the study activities. A classification of the intent of the studyprimaryPurposeType : CodeableConcept [0..1] « null (Strength=Preferred) ResearchStudyPrimaryPurposeTy...? »The stage in the progression of a therapy from initial experimental use in humans in clinical trials to post-market evaluationphase : CodeableConcept [0..1] « null (Strength=Preferred)ResearchStudyPhase? »Codes categorizing the type of study such as investigational vs. observational, type of blinding, type of randomization, safety vs. efficacy, etcstudyDesign : CodeableConcept [0..*] « null (Strength=Preferred)StudyDesign? »The medication(s), food(s), therapy(ies), device(s) or other concerns or interventions that the study is seeking to gain more information aboutfocus : CodeableReference [0..*] « Medication| MedicinalProductDefinition|SubstanceDefinition| DeviceDefinition|PlanDefinition; null (Strength=Example)ResearchStudyFocusType?? »The condition that is the focus of the study. For example, In a study to examine risk factors for Lupus, might have as an inclusion criterion "healthy volunteer", but the target condition code would be a Lupus SNOMED codecondition : CodeableConcept [0..*] « null (Strength=Example)ConditionProblemDiagnosisCodes?? »Key terms to aid in searching for or filtering the studykeyword : CodeableConcept [0..*] « null (Strength=Example)ResearchStudyFocusType?? »A country, state or other area where the study is taking place rather than its precise geographic location or addressregion : CodeableConcept [0..*] « null (Strength=Preferred)JurisdictionValueSet? »A brief text for explaining the studydescriptionSummary : markdown [0..1]A detailed and human-readable narrative of the study. E.g., study abstractdescription : markdown [0..1]Identifies the start date and the expected (or actual, depending on status) end date for the studyperiod : Period [0..1]A facility in which study activities are conductedsite : Reference [0..*] « Location|ResearchStudy|Organization »Comments made about the study by the performer, subject or other participantsnote : Annotation [0..*]Additional grouping mechanism or categorization of a research study. Example: FDA regulated device, FDA regulated drug, MPG Paragraph 23b (a German legal requirement), IRB-exempt, etc. Implementation Note: do not use the classifier element to support existing semantics that are already supported thru explicit elements in the resourceclassifier : CodeableConcept [0..*] « null (Strength=Example)ResearchStudyClassifiers?? »A description and/or code explaining the premature termination of the studywhyStopped : CodeableConcept [0..1] « null (Strength=Example)ResearchStudyReasonStopped?? »Link to one or more sets of results generated by the study. Could also link to a research registry holding the results such as ClinicalTrials.govresult : Reference [0..*] « Citation|Composition|DiagnosticReport| Evidence »LabelKind of nametype : CodeableConcept [0..1] « null (Strength=Preferred)TitleType? »The namevalue : string [0..1]Used to express the specific language of the titlelanguage : code [0..1] « null (Strength=Required)AllLanguages! »RelatesToThe type of relationship to the related artifacttype : code [1..1] « null (Strength=Required)ArtifactRelationshipType! »The artifact that is related to this ResearchStudy Resourcetarget[x] : DataType [1..1] « uri|Attachment|canonical(Any)| Reference(Any)|markdown »AssociatedPartyName of associated partyname : string [0..1]Type of associationrole : CodeableConcept [1..1] « null (Strength=Preferred)ResearchStudyPartyRole? »Identifies the start date and the end date of the associated party in the roleperiod : Period [0..*]A categorization other than role for the associated partyclassifier : CodeableConcept [0..*] « null (Strength=Example)ResearchStudyPartyOrgType?? »Individual or organization associated with study (use practitionerRole to specify their organisation)party : Reference [0..1] « Practitioner|PractitionerRole| Organization »ProgressStatusLabel for status or state (e.g. recruitment status)state : CodeableConcept [1..1] « null (Strength=Preferred)ResearchStudyStatus? »An indication of whether or not the date is a known date when the state changed or will change. A value of true indicates a known date. A value of false indicates an estimated dateactual : boolean [0..1]Date rangeperiod : Period [0..1]RecruitmentEstimated total number of participants to be enrolledtargetNumber : unsignedInt [0..1]Actual total number of participants enrolled in studyactualNumber : unsignedInt [0..1]Inclusion and exclusion criteria. The referenced Group Resource should have a membership element value of either 'definitional' or 'conceptual'eligibility : Reference [0..1] « Group »Group of participants who were enrolled in study. The referenced Group Resource should have a membership element value of 'enumerated'actualGroup : Reference [0..1] « Group »Free text description of the recruitment of the studydescription : markdown [0..1]ComparisonGroupEstimated total number of participants to be enrolled in the comparison grouptargetNumber : unsignedInt [0..1]Actual total number of participants enrolled in the comparison groupactualNumber : unsignedInt [0..1]Inclusion and exclusion criteria for the comparison group as a subset of the eligibility for the overall study. The referenced Group Resource should have a membership element value of either 'definitional' or 'conceptual'eligibility : Reference [0..1] « Group »Group of participants who were enrolled in the comparison group as a subset of those enrolled in the overall study. The referenced Group Resource should have a membership element value of 'enumerated'observedGroup : Reference [0..1] « Group »Description of the comparison Groupdescription : markdown [0..1]ObjectiveUnique, human-readable label for this objective of the studyname : string [0..1]The kind of study objectivetype : CodeableConcept [0..1] « null (Strength=Preferred)ResearchStudyObjectiveType? »Free text description of the objective of the study. This is what the study is trying to achieve rather than how it is going to achieve it (see ResearchStudy.description)description : markdown [0..1]OutcomeMeasureLabel for the outcome measurename : string [0..1]The kind of outcome measuretype : CodeableConcept [0..1] « null (Strength=Preferred)ResearchStudyObjectiveType? »Description of the outcome measuredescription : markdown [0..1]Definition of the outcome measureendpoint : Reference [1..1] « EvidenceVariable »Population for this estimandpopulation : Reference [0..1] « Group »Comparison group of interestintervention : Reference [0..1] « Group »Comparison group for comparisoncomparator : Reference [0..1] « Group »Statistical measure for treatment effect estimatesummaryMeasure : CodeableConcept [0..1] « null (Strength=Example)StatisticType?? »The planned statistical model for analysis of a single endpointendpointAnalysisPlan : Reference [0..1] « Evidence »EventHandlingThe eventevent : CodeableConcept [0..1]The group that is affected by this event handlinggroup : CodeableConcept [0..1]How the data is handledhandling : CodeableConcept [0..1]Text summary of event handlingdescription : markdown [0..1]Additional names for the studylabel[0..*]Sponsors, collaborators, and other partiesassociatedParty[0..*]Status of study with time for that statusprogressStatus[0..*]Target or actual group of participants enrolled in studyrecruitment[0..1]Describes an expected event or sequence of events for one of the subjects of a study. E.g. for a living subject: exposure to drug A, wash-out, exposure to drug B, wash-out, follow-up. E.g. for a stability study: {store sample from lot A at 25 degrees for 1 month}, {store sample from lot A at 40 degrees for 1 month}comparisonGroup[0..*]Handling of intercurrent eventeventHandling[0..*]An "outcome measure", "endpoint", "effect measure" or "measure of effect" is a specific measurement or observation used to quantify the effect of experimental variables on the participants in a study, or for observational studies, to describe patterns of diseases or traits or associations with exposures, risk factors or treatmentoutcomeMeasure[0..*]A goal that the study is aiming to achieve in terms of a scientific question to be answered by the analysis of data collected during the studyobjective[0..*]

XML Template

<ResearchStudy xmlns="http://hl7.org/fhir"> doco
 <!-- from Resource: id, meta, implicitRules, and language -->
 <!-- from DomainResource: text, contained, extension, and modifierExtension -->
 <url value="[uri]"/><!-- 0..1 Canonical identifier for this study resource -->
 <identifier><!-- 0..* Identifier Business Identifier for study --></identifier>
 <version value="[string]"/><!-- 0..1 The business version for the study record -->
 <name value="[string]"/><!-- 0..1 Name for this study (computer friendly) -->
 <title value="[string]"/><!-- 0..1 Human readable name of the study -->
 <label>  <!-- 0..* Additional names for the study -->
  <type><!-- 0..1 CodeableConcept primary | official | scientific | plain-language | subtitle | short-title | acronym | earlier-title | language | auto-translated | human-use | machine-use | duplicate-uid icon --></type>
  <value value="[string]"/><!-- 0..1 The name -->
  <language value="[code]"/><!-- 0..1 Used to express the specific language -->
 </label>
 <protocol><!-- 0..* Reference(PlanDefinition) Steps followed in executing study --></protocol>
 <partOf><!-- 0..* Reference(ResearchStudy) Part of larger study --></partOf>
 <citeAs value="[markdown]"/><!-- 0..1 How to cite this ResearchStudy -->
 <relatesTo>  <!-- 0..* Relationships to other Resources -->
  <type value="[code]"/><!-- 1..1 documentation | justification | citation | predecessor | successor | derived-from | depends-on | composed-of | part-of | amends | amended-with | appends | appended-with | cites | cited-by | comments-on | comment-in | contains | contained-in | corrects | correction-in | replaces | replaced-with | retracts | retracted-by | signs | similar-to | supports | supported-with | transforms | transformed-into | transformed-with | documents | specification-of | created-with | cite-as | reprint | reprint-of | summarizes icon -->
  <target[x]><!-- 1..1 uri|Attachment|canonical(Any)|Reference(Any)|markdown The artifact that is related to this ResearchStudy --></target[x]>
 </relatesTo>
 <date value="[dateTime]"/><!-- 0..1 Date the resource last changed -->
 <status value="[code]"/><!-- 1..1 draft | active | retired | unknown -->
 <primaryPurposeType><!-- 0..1 CodeableConcept treatment | prevention | diagnostic | supportive-care | screening | health-services-research | basic-science | device-feasibility icon --></primaryPurposeType>
 <phase><!-- 0..1 CodeableConcept Classifier used for clinical trials icon --></phase>
 <studyDesign><!-- 0..* CodeableConcept Classifications of the study design characteristics --></studyDesign>
 <focus><!-- 0..* CodeableReference(DeviceDefinition|Medication|
   MedicinalProductDefinition|PlanDefinition|SubstanceDefinition) Drugs, devices, etc. under study --></focus>
 <condition><!-- 0..* CodeableConcept Condition being studied --></condition>
 <keyword><!-- 0..* CodeableConcept Used to search for the study --></keyword>
 <region><!-- 0..* CodeableConcept Geographic area for the study --></region>
 <descriptionSummary value="[markdown]"/><!-- 0..1 Brief text explaining the study -->
 <description value="[markdown]"/><!-- 0..1 Detailed narrative of the study -->
 <period><!-- 0..1 Period When the study began and ended --></period>
 <site><!-- 0..* Reference(Location|Organization|ResearchStudy) Facility where study activities are conducted --></site>
 <note><!-- 0..* Annotation Comments made about the study --></note>
 <classifier><!-- 0..* CodeableConcept Classification for the study --></classifier>
 <associatedParty>  <!-- 0..* Sponsors, collaborators, and other parties -->
  <name value="[string]"/><!-- 0..1 Name of associated party -->
  <role><!-- 1..1 CodeableConcept sponsor | lead-sponsor | sponsor-investigator | primary-investigator | collaborator | funding-source | general-contact | recruitment-contact | sub-investigator | study-chair | irb | data-monitoring --></role>
  <period><!-- 0..* Period When active in the role --></period>
  <classifier><!-- 0..* CodeableConcept nih | fda | government | nonprofit | academic | industry --></classifier>
  <party><!-- 0..1 Reference(Organization|Practitioner|PractitionerRole) Individual or organization associated with study (use practitionerRole to specify their organisation) --></party>
 </associatedParty>
 <progressStatus>  <!-- 0..* Status of study with time for that status -->
  <state><!-- 1..1 CodeableConcept Label for status or state (e.g. recruitment status) --></state>
  <actual value="[boolean]"/><!-- 0..1 Actual if true else anticipated -->
  <period><!-- 0..1 Period Date range --></period>
 </progressStatus>
 <whyStopped><!-- 0..1 CodeableConcept accrual-goal-met | closed-due-to-toxicity | closed-due-to-lack-of-study-progress | temporarily-closed-per-study-design icon --></whyStopped>
 <recruitment>  <!-- 0..1 Target or actual group of participants enrolled in study -->
  <targetNumber value="[unsignedInt]"/><!-- 0..1 Estimated total number of participants to be enrolled -->
  <actualNumber value="[unsignedInt]"/><!-- 0..1 Actual total number of participants enrolled in study -->
  <eligibility><!-- 0..1 Reference(Group) Inclusion and exclusion criteria --></eligibility>
  <actualGroup><!-- 0..1 Reference(Group) Group of participants who were enrolled in study --></actualGroup>
  <description value="[markdown]"/><!-- 0..1 Description of the recruitment -->
 </recruitment>
 <comparisonGroup>  <!-- 0..* Defined path through the study for a subject -->
  <targetNumber value="[unsignedInt]"/><!-- 0..1 Estimated total number of participants to be enrolled in the comparison group -->
  <actualNumber value="[unsignedInt]"/><!-- 0..1 Actual total number of participants enrolled in the comparison group -->
  <eligibility><!-- 0..1 Reference(Group) Inclusion and exclusion criteria for the comparison group --></eligibility>
  <observedGroup><!-- 0..1 Reference(Group) Group of participants who were enrolled in the comparison group --></observedGroup>
  <description value="[markdown]"/><!-- 0..1 Description of the comparison Group -->
 </comparisonGroup>
 <objective>  <!-- 0..* A goal for the study -->
  <name value="[string]"/><!-- 0..1 Label for the objective -->
  <type><!-- 0..1 CodeableConcept primary | secondary | exploratory icon --></type>
  <description value="[markdown]"/><!-- 0..1 Description of the objective -->
  <outcomeMeasure>  <!-- 0..* A variable measured during the study -->
   <name value="[string]"/><!-- 0..1 Label for the outcome measure -->
   <type><!-- 0..1 CodeableConcept primary | secondary | exploratory icon --></type>
   <description value="[markdown]"/><!-- 0..1 Description of the outcome measure -->
   <endpoint><!-- 1..1 Reference(EvidenceVariable) Definition of the outcome measure --></endpoint>
   <population><!-- 0..1 Reference(Group) Population for this estimand --></population>
   <intervention><!-- 0..1 Reference(Group) Comparison group of interest --></intervention>
   <comparator><!-- 0..1 Reference(Group) Comparison group for comparison --></comparator>
   <summaryMeasure><!-- 0..1 CodeableConcept Statistical measure for treatment effect estimate --></summaryMeasure>
   <endpointAnalysisPlan><!-- 0..1 Reference(Evidence) Statistical analysis plan for a single endpoint --></endpointAnalysisPlan>
   <eventHandling>  <!-- 0..* Handling of intercurrent event -->
    <event><!-- 0..1 CodeableConcept The event --></event>
    <group><!-- 0..1 CodeableConcept The group that is affected by this event handling --></group>
    <handling><!-- 0..1 CodeableConcept How the data is handled --></handling>
    <description value="[markdown]"/><!-- 0..1 Text summary of event handling -->
   </eventHandling>
  </outcomeMeasure>
 </objective>
 <result><!-- 0..* Reference(Citation|Composition|DiagnosticReport|Evidence) Link to results generated during the study --></result>
</ResearchStudy>

JSON Template

{doco
  "resourceType" : "ResearchStudy",
  // from Resource: id, meta, implicitRules, and language
  // from DomainResource: text, contained, extension, and modifierExtension
  "url" : "<uri>", // Canonical identifier for this study resource
  "identifier" : [{ Identifier }], // Business Identifier for study
  "version" : "<string>", // The business version for the study record
  "name" : "<string>", // Name for this study (computer friendly)
  "title" : "<string>", // Human readable name of the study
  "label" : [{ // Additional names for the study
    "type" : { CodeableConcept }, // primary | official | scientific | plain-language | subtitle | short-title | acronym | earlier-title | language | auto-translated | human-use | machine-use | duplicate-uid icon
    "value" : "<string>", // The name
    "language" : "<code>" // Used to express the specific language
  }],
  "protocol" : [{ Reference(PlanDefinition) }], // Steps followed in executing study
  "partOf" : [{ Reference(ResearchStudy) }], // Part of larger study
  "citeAs" : "<markdown>", // How to cite this ResearchStudy
  "relatesTo" : [{ // Relationships to other Resources
    "type" : "<code>", // R!  documentation | justification | citation | predecessor | successor | derived-from | depends-on | composed-of | part-of | amends | amended-with | appends | appended-with | cites | cited-by | comments-on | comment-in | contains | contained-in | corrects | correction-in | replaces | replaced-with | retracts | retracted-by | signs | similar-to | supports | supported-with | transforms | transformed-into | transformed-with | documents | specification-of | created-with | cite-as | reprint | reprint-of | summarizes icon
    // target[x]: The artifact that is related to this ResearchStudy. One of these 5:
    "targetUri" : "<uri>",
    "targetAttachment" : { Attachment },
    "targetCanonical" : "<canonical(Any)>",
    "targetReference" : { Reference(Any) },
    "targetMarkdown" : "<markdown>"
  }],
  "date" : "<dateTime>", // Date the resource last changed
  "status" : "<code>", // R!  draft | active | retired | unknown
  "primaryPurposeType" : { CodeableConcept }, // treatment | prevention | diagnostic | supportive-care | screening | health-services-research | basic-science | device-feasibility icon
  "phase" : { CodeableConcept }, // Classifier used for clinical trials icon
  "studyDesign" : [{ CodeableConcept }], // Classifications of the study design characteristics
  "focus" : [{ CodeableReference(DeviceDefinition|Medication|
   MedicinalProductDefinition|PlanDefinition|SubstanceDefinition) }], // Drugs, devices, etc. under study
  "condition" : [{ CodeableConcept }], // Condition being studied
  "keyword" : [{ CodeableConcept }], // Used to search for the study
  "region" : [{ CodeableConcept }], // Geographic area for the study
  "descriptionSummary" : "<markdown>", // Brief text explaining the study
  "description" : "<markdown>", // Detailed narrative of the study
  "period" : { Period }, // When the study began and ended
  "site" : [{ Reference(Location|Organization|ResearchStudy) }], // Facility where study activities are conducted
  "note" : [{ Annotation }], // Comments made about the study
  "classifier" : [{ CodeableConcept }], // Classification for the study
  "associatedParty" : [{ // Sponsors, collaborators, and other parties
    "name" : "<string>", // Name of associated party
    "role" : { CodeableConcept }, // R!  sponsor | lead-sponsor | sponsor-investigator | primary-investigator | collaborator | funding-source | general-contact | recruitment-contact | sub-investigator | study-chair | irb | data-monitoring
    "period" : [{ Period }], // When active in the role
    "classifier" : [{ CodeableConcept }], // nih | fda | government | nonprofit | academic | industry
    "party" : { Reference(Organization|Practitioner|PractitionerRole) } // Individual or organization associated with study (use practitionerRole to specify their organisation)
  }],
  "progressStatus" : [{ // Status of study with time for that status
    "state" : { CodeableConcept }, // R!  Label for status or state (e.g. recruitment status)
    "actual" : <boolean>, // Actual if true else anticipated
    "period" : { Period } // Date range
  }],
  "whyStopped" : { CodeableConcept }, // accrual-goal-met | closed-due-to-toxicity | closed-due-to-lack-of-study-progress | temporarily-closed-per-study-design icon
  "recruitment" : { // Target or actual group of participants enrolled in study
    "targetNumber" : "<unsignedInt>", // Estimated total number of participants to be enrolled
    "actualNumber" : "<unsignedInt>", // Actual total number of participants enrolled in study
    "eligibility" : { Reference(Group) }, // Inclusion and exclusion criteria
    "actualGroup" : { Reference(Group) }, // Group of participants who were enrolled in study
    "description" : "<markdown>" // Description of the recruitment
  },
  "comparisonGroup" : [{ // Defined path through the study for a subject
    "targetNumber" : "<unsignedInt>", // Estimated total number of participants to be enrolled in the comparison group
    "actualNumber" : "<unsignedInt>", // Actual total number of participants enrolled in the comparison group
    "eligibility" : { Reference(Group) }, // Inclusion and exclusion criteria for the comparison group
    "observedGroup" : { Reference(Group) }, // Group of participants who were enrolled in the comparison group
    "description" : "<markdown>" // Description of the comparison Group
  }],
  "objective" : [{ // A goal for the study
    "name" : "<string>", // Label for the objective
    "type" : { CodeableConcept }, // primary | secondary | exploratory icon
    "description" : "<markdown>", // Description of the objective
    "outcomeMeasure" : [{ // A variable measured during the study
      "name" : "<string>", // Label for the outcome measure
      "type" : { CodeableConcept }, // primary | secondary | exploratory icon
      "description" : "<markdown>", // Description of the outcome measure
      "endpoint" : { Reference(EvidenceVariable) }, // R!  Definition of the outcome measure
      "population" : { Reference(Group) }, // Population for this estimand
      "intervention" : { Reference(Group) }, // Comparison group of interest
      "comparator" : { Reference(Group) }, // Comparison group for comparison
      "summaryMeasure" : { CodeableConcept }, // Statistical measure for treatment effect estimate
      "endpointAnalysisPlan" : { Reference(Evidence) }, // Statistical analysis plan for a single endpoint
      "eventHandling" : [{ // Handling of intercurrent event
        "event" : { CodeableConcept }, // The event
        "group" : { CodeableConcept }, // The group that is affected by this event handling
        "handling" : { CodeableConcept }, // How the data is handled
        "description" : "<markdown>" // Text summary of event handling
      }]
    }]
  }],
  "result" : [{ Reference(Citation|Composition|DiagnosticReport|Evidence) }] // Link to results generated during the study
}

Turtle Template

@prefix fhir: <http://hl7.org/fhir/> .doco


[ a fhir:ResearchStudy;
  fhir:nodeRole fhir:treeRoot; # if this is the parser root

  # from Resource: .id, .meta, .implicitRules, and .language
  # from DomainResource: .text, .contained, .extension, and .modifierExtension
  fhir:url [ uri ] ; # 0..1 Canonical identifier for this study resource
  fhir:identifier  ( [ Identifier ] ... ) ; # 0..* Business Identifier for study
  fhir:version [ string ] ; # 0..1 The business version for the study record
  fhir:name [ string ] ; # 0..1 Name for this study (computer friendly)
  fhir:title [ string ] ; # 0..1 Human readable name of the study
  fhir:label ( [ # 0..* Additional names for the study
    fhir:type [ CodeableConcept ] ; # 0..1 primary | official | scientific | plain-language | subtitle | short-title | acronym | earlier-title | language | auto-translated | human-use | machine-use | duplicate-uid
    fhir:value [ string ] ; # 0..1 The name
    fhir:language [ code ] ; # 0..1 Used to express the specific language
  ] ... ) ;
  fhir:protocol  ( [ Reference(PlanDefinition) ] ... ) ; # 0..* Steps followed in executing study
  fhir:partOf  ( [ Reference(ResearchStudy) ] ... ) ; # 0..* Part of larger study
  fhir:citeAs [ markdown ] ; # 0..1 How to cite this ResearchStudy
  fhir:relatesTo ( [ # 0..* Relationships to other Resources
    fhir:type [ code ] ; # 1..1 documentation | justification | citation | predecessor | successor | derived-from | depends-on | composed-of | part-of | amends | amended-with | appends | appended-with | cites | cited-by | comments-on | comment-in | contains | contained-in | corrects | correction-in | replaces | replaced-with | retracts | retracted-by | signs | similar-to | supports | supported-with | transforms | transformed-into | transformed-with | documents | specification-of | created-with | cite-as | reprint | reprint-of | summarizes
    # target[x] : 1..1 The artifact that is related to this ResearchStudy. One of these 5
      fhir:target [  a fhir:uri ; uri ]
      fhir:target [  a fhir:Attachment ; Attachment ]
      fhir:target [  a fhir:canonical ; canonical(Any) ]
      fhir:target [  a fhir:Reference ; Reference(Any) ]
      fhir:target [  a fhir:markdown ; markdown ]
  ] ... ) ;
  fhir:date [ dateTime ] ; # 0..1 Date the resource last changed
  fhir:status [ code ] ; # 1..1 draft | active | retired | unknown
  fhir:primaryPurposeType [ CodeableConcept ] ; # 0..1 treatment | prevention | diagnostic | supportive-care | screening | health-services-research | basic-science | device-feasibility
  fhir:phase [ CodeableConcept ] ; # 0..1 Classifier used for clinical trials
  fhir:studyDesign  ( [ CodeableConcept ] ... ) ; # 0..* Classifications of the study design characteristics
  fhir:focus  ( [ CodeableReference(DeviceDefinition|Medication|MedicinalProductDefinition|PlanDefinition|
  SubstanceDefinition) ] ... ) ; # 0..* Drugs, devices, etc. under study
  fhir:condition  ( [ CodeableConcept ] ... ) ; # 0..* Condition being studied
  fhir:keyword  ( [ CodeableConcept ] ... ) ; # 0..* Used to search for the study
  fhir:region  ( [ CodeableConcept ] ... ) ; # 0..* Geographic area for the study
  fhir:descriptionSummary [ markdown ] ; # 0..1 Brief text explaining the study
  fhir:description [ markdown ] ; # 0..1 Detailed narrative of the study
  fhir:period [ Period ] ; # 0..1 When the study began and ended
  fhir:site  ( [ Reference(Location|Organization|ResearchStudy) ] ... ) ; # 0..* Facility where study activities are conducted
  fhir:note  ( [ Annotation ] ... ) ; # 0..* Comments made about the study
  fhir:classifier  ( [ CodeableConcept ] ... ) ; # 0..* Classification for the study
  fhir:associatedParty ( [ # 0..* Sponsors, collaborators, and other parties
    fhir:name [ string ] ; # 0..1 Name of associated party
    fhir:role [ CodeableConcept ] ; # 1..1 sponsor | lead-sponsor | sponsor-investigator | primary-investigator | collaborator | funding-source | general-contact | recruitment-contact | sub-investigator | study-chair | irb | data-monitoring
    fhir:period  ( [ Period ] ... ) ; # 0..* When active in the role
    fhir:classifier  ( [ CodeableConcept ] ... ) ; # 0..* nih | fda | government | nonprofit | academic | industry
    fhir:party [ Reference(Organization|Practitioner|PractitionerRole) ] ; # 0..1 Individual or organization associated with study (use practitionerRole to specify their organisation)
  ] ... ) ;
  fhir:progressStatus ( [ # 0..* Status of study with time for that status
    fhir:state [ CodeableConcept ] ; # 1..1 Label for status or state (e.g. recruitment status)
    fhir:actual [ boolean ] ; # 0..1 Actual if true else anticipated
    fhir:period [ Period ] ; # 0..1 Date range
  ] ... ) ;
  fhir:whyStopped [ CodeableConcept ] ; # 0..1 accrual-goal-met | closed-due-to-toxicity | closed-due-to-lack-of-study-progress | temporarily-closed-per-study-design
  fhir:recruitment [ # 0..1 Target or actual group of participants enrolled in study
    fhir:targetNumber [ unsignedInt ] ; # 0..1 Estimated total number of participants to be enrolled
    fhir:actualNumber [ unsignedInt ] ; # 0..1 Actual total number of participants enrolled in study
    fhir:eligibility [ Reference(Group) ] ; # 0..1 Inclusion and exclusion criteria
    fhir:actualGroup [ Reference(Group) ] ; # 0..1 Group of participants who were enrolled in study
    fhir:description [ markdown ] ; # 0..1 Description of the recruitment
  ] ;
  fhir:comparisonGroup ( [ # 0..* Defined path through the study for a subject
    fhir:targetNumber [ unsignedInt ] ; # 0..1 Estimated total number of participants to be enrolled in the comparison group
    fhir:actualNumber [ unsignedInt ] ; # 0..1 Actual total number of participants enrolled in the comparison group
    fhir:eligibility [ Reference(Group) ] ; # 0..1 Inclusion and exclusion criteria for the comparison group
    fhir:observedGroup [ Reference(Group) ] ; # 0..1 Group of participants who were enrolled in the comparison group
    fhir:description [ markdown ] ; # 0..1 Description of the comparison Group
  ] ... ) ;
  fhir:objective ( [ # 0..* A goal for the study
    fhir:name [ string ] ; # 0..1 Label for the objective
    fhir:type [ CodeableConcept ] ; # 0..1 primary | secondary | exploratory
    fhir:description [ markdown ] ; # 0..1 Description of the objective
    fhir:outcomeMeasure ( [ # 0..* A variable measured during the study
      fhir:name [ string ] ; # 0..1 Label for the outcome measure
      fhir:type [ CodeableConcept ] ; # 0..1 primary | secondary | exploratory
      fhir:description [ markdown ] ; # 0..1 Description of the outcome measure
      fhir:endpoint [ Reference(EvidenceVariable) ] ; # 1..1 Definition of the outcome measure
      fhir:population [ Reference(Group) ] ; # 0..1 Population for this estimand
      fhir:intervention [ Reference(Group) ] ; # 0..1 Comparison group of interest
      fhir:comparator [ Reference(Group) ] ; # 0..1 Comparison group for comparison
      fhir:summaryMeasure [ CodeableConcept ] ; # 0..1 Statistical measure for treatment effect estimate
      fhir:endpointAnalysisPlan [ Reference(Evidence) ] ; # 0..1 Statistical analysis plan for a single endpoint
      fhir:eventHandling ( [ # 0..* Handling of intercurrent event
        fhir:event [ CodeableConcept ] ; # 0..1 The event
        fhir:group [ CodeableConcept ] ; # 0..1 The group that is affected by this event handling
        fhir:handling [ CodeableConcept ] ; # 0..1 How the data is handled
        fhir:description [ markdown ] ; # 0..1 Text summary of event handling
      ] ... ) ;
    ] ... ) ;
  ] ... ) ;
  fhir:result  ( [ Reference(Citation|Composition|DiagnosticReport|Evidence) ] ... ) ; # 0..* Link to results generated during the study
]

Changes from both R4 and R4B

ResearchStudy
ResearchStudy.url
  • Added Element
ResearchStudy.version
  • Added Element
ResearchStudy.name
  • Added Element
ResearchStudy.label
  • Added Element
ResearchStudy.label.type
  • Added Element
ResearchStudy.label.value
  • Added Element
ResearchStudy.label.language
  • Added Element
ResearchStudy.citeAs
  • Added Element
ResearchStudy.relatesTo
  • Added Element
ResearchStudy.relatesTo.type
  • Added Mandatory Element
ResearchStudy.relatesTo.target[x]
  • Added Mandatory Element
ResearchStudy.date
  • Added Element
ResearchStudy.status
  • Change value set from http://hl7.org/fhir/ValueSet/research-study-status|4.0.0 to PublicationStatus
  • Remove codes administratively-completed, approved, closed-to-accrual, closed-to-accrual-and-intervention, completed, disapproved, in-review, temporarily-closed-to-accrual, temporarily-closed-to-accrual-and-intervention, withdrawn
  • Add codes draft, retired, unknown
ResearchStudy.primaryPurposeType
  • Remove Binding `http://hl7.org/fhir/ValueSet/research-study-prim-purp-type` (extensible)
ResearchStudy.studyDesign
  • Added Element
ResearchStudy.focus
  • Type changed from CodeableConcept to CodeableReference
ResearchStudy.region
  • Added Element
ResearchStudy.descriptionSummary
  • Added Element
ResearchStudy.site
  • Type Reference: Added Target Types ResearchStudy, Organization
ResearchStudy.classifier
  • Added Element
ResearchStudy.associatedParty
  • Added Element
ResearchStudy.associatedParty.name
  • Added Element
ResearchStudy.associatedParty.role
  • Added Mandatory Element
ResearchStudy.associatedParty.period
  • Added Element
ResearchStudy.associatedParty.classifier
  • Added Element
ResearchStudy.associatedParty.party
  • Added Element
ResearchStudy.progressStatus
  • Added Element
ResearchStudy.progressStatus.state
  • Added Mandatory Element
ResearchStudy.progressStatus.actual
  • Added Element
ResearchStudy.progressStatus.period
  • Added Element
ResearchStudy.whyStopped
  • Added Element
ResearchStudy.recruitment
  • Added Element
ResearchStudy.recruitment.targetNumber
  • Added Element
ResearchStudy.recruitment.actualNumber
  • Added Element
ResearchStudy.recruitment.eligibility
  • Added Element
ResearchStudy.recruitment.actualGroup
  • Added Element
ResearchStudy.recruitment.description
  • Added Element
ResearchStudy.comparisonGroup
  • Added Element
ResearchStudy.comparisonGroup.targetNumber
  • Added Element
ResearchStudy.comparisonGroup.actualNumber
  • Added Element
ResearchStudy.comparisonGroup.eligibility
  • Added Element
ResearchStudy.comparisonGroup.observedGroup
  • Added Element
ResearchStudy.comparisonGroup.description
  • Added Element
ResearchStudy.objective.description
  • Added Element
ResearchStudy.objective.outcomeMeasure
  • Added Element
ResearchStudy.objective.outcomeMeasure.name
  • Added Element
ResearchStudy.objective.outcomeMeasure.type
  • Added Element
ResearchStudy.objective.outcomeMeasure.description
  • Added Element
ResearchStudy.objective.outcomeMeasure.endpoint
  • Added Mandatory Element
ResearchStudy.objective.outcomeMeasure.population
  • Added Element
ResearchStudy.objective.outcomeMeasure.intervention
  • Added Element
ResearchStudy.objective.outcomeMeasure.comparator
  • Added Element
ResearchStudy.objective.outcomeMeasure.summaryMeasure
  • Added Element
ResearchStudy.objective.outcomeMeasure.endpointAnalysisPlan
  • Added Element
ResearchStudy.objective.outcomeMeasure.eventHandling
  • Added Element
ResearchStudy.objective.outcomeMeasure.eventHandling.event
  • Added Element
ResearchStudy.objective.outcomeMeasure.eventHandling.group
  • Added Element
ResearchStudy.objective.outcomeMeasure.eventHandling.handling
  • Added Element
ResearchStudy.objective.outcomeMeasure.eventHandling.description
  • Added Element
ResearchStudy.result
  • Added Element
ResearchStudy.category
  • Deleted
ResearchStudy.contact
  • Deleted
ResearchStudy.relatedArtifact
  • Deleted
ResearchStudy.location
  • Deleted
ResearchStudy.enrollment
  • Deleted
ResearchStudy.sponsor
  • Deleted
ResearchStudy.principalInvestigator
  • Deleted
ResearchStudy.reasonStopped
  • Deleted
ResearchStudy.arm
  • Deleted

See the Full Difference for further information

This analysis is available for R4 as XML or JSON and for R4B as XML or JSON.

 

Additional definitions: Master Definition XML + JSON, XML Schema/Schematron + JSON Schema, ShEx (for Turtle) + see the extensions, the spreadsheet version & the dependency analysis

Path ValueSet Type Documentation
ResearchStudy.label.type TitleType icon Preferred

Used to express the reason and specific aspect for the variant title, such as language and specific language.

ResearchStudy.label.language AllLanguages (a valid code from Tags for the Identification of Languages icon) Required

This value set includes all possible codes from BCP-47 (see http://tools.ietf.org/html/bcp47)

  Common Languages starter
ResearchStudy.relatesTo.type ArtifactRelationshipType icon Required

Type of relationship to the related artifact.

ResearchStudy.status PublicationStatus Required

The lifecycle status of an artifact.

ResearchStudy.primaryPurposeType ResearchStudyPrimaryPurposeType icon Preferred

Codes for the main intent of the study.

ResearchStudy.phase ResearchStudyPhase icon Preferred

Codes for the stage in the progression of a therapy from initial experimental use in humans in clinical trials to post-market evaluation.

ResearchStudy.studyDesign StudyDesign Preferred

This is a set of terms for study design characteristics.

ResearchStudy.focus ResearchStudyFocusType Example

Some example codes of research study focus

ResearchStudy.condition ConditionProblemDiagnosisCodes Example

Example value set for Condition/Problem/Diagnosis codes.

ResearchStudy.keyword ResearchStudyFocusType Example

Some example codes of research study focus

ResearchStudy.region JurisdictionValueSet Preferred

This value set defines a base set of codes for country, country subdivision and region for indicating where a resource is intended to be used.

Note: The codes for countries and country subdivisions are taken from ISO 3166 icon while the codes for "supra-national" regions are from UN Standard country or area codes for statistical use (M49) icon.

ResearchStudy.classifier ResearchStudyClassifiers (a valid code from ResearchStudy Classifiers Code System) Example

Codes that convey the type of label that is provided.

ResearchStudy.associatedParty.role ResearchStudyPartyRole Preferred

This is a ResearchStudy's party role.

ResearchStudy.associatedParty.classifier ResearchStudyPartyOrgType (a valid code from ResearchStudy Party Organization Type Code System) Example

This is a ResearchStudy's party organization type.

ResearchStudy.progressStatus.state ResearchStudyStatus Preferred

Codes that convey the current status of the research study.

ResearchStudy.whyStopped ResearchStudyReasonStopped icon Example

Codes for why the study ended prematurely.

ResearchStudy.objective.type ResearchStudyObjectiveType icon Preferred

Codes for the kind of study objective.

ResearchStudy.objective.outcomeMeasure.type ResearchStudyObjectiveType icon Preferred

Codes for the kind of study objective.

ResearchStudy.objective.outcomeMeasure.summaryMeasure StatisticType (a valid code from StatisticStatisticType icon) Example

The type of a statistic, e.g. relative risk or mean



The following diagram reflects the "typical" state machine for ResearchStudy.

Diagram showing typical state machine for the ResearchStudy resource

Search parameters for this resource. See also the full list of search parameters for this resource, and check the Extensions registry for search parameters on extensions related to this resource. The common parameters also apply. See Searching for more information about searching in REST, messaging, and services.

Name Type Description Expression In Common
classifier token Classification for the study ResearchStudy.classifier
condition token Condition being studied ResearchStudy.condition
date date When the study began and ended ResearchStudy.period
description string Detailed narrative of the study ResearchStudy.description
eligibility reference Inclusion and exclusion criteria ResearchStudy.recruitment.eligibility
(Group)
focus-code token Drugs, devices, etc. under study, as a code ResearchStudy.focus.concept
focus-reference reference Drugs, devices, etc. under study, as a reference ResearchStudy.focus.reference
identifier token Business Identifier for study ResearchStudy.identifier
keyword token Used to search for the study ResearchStudy.keyword
name string Name for this study ResearchStudy.name
objective-description string Free text description of the objective of the study ResearchStudy.objective.description
objective-type token The kind of study objective ResearchStudy.objective.type
part-of reference Part of larger study ResearchStudy.partOf
(ResearchStudy)
phase token The stage in the progression of a study ResearchStudy.phase
progress-actual token Actual if true else anticipated ResearchStudy.progressStatus.actual
progress-period date Date range ResearchStudy.progressStatus.period
progress-state token Label for status or state ResearchStudy.progressStatus.state
progress-status-state-actual composite Status of study by state and actual On ResearchStudy.progressStatus:
  progress-state: progress-state
  progress-actual: progress-actual
progress-status-state-period composite Status of study by state and period On ResearchStudy.progressStatus:
  progress-state: progress-state
  progress-period: progress-period
progress-status-state-period-actual composite Status of study by state, period and actual On ResearchStudy.progressStatus:
  progress-state: progress-state
  progress-period: progress-period
  progress-actual: progress-actual
protocol reference Steps followed in executing study ResearchStudy.protocol
(PlanDefinition)
recruitment-actual number Actual number of participants enrolled in study across all groups ResearchStudy.recruitment.actualNumber
recruitment-target number Target number of participants enrolled in study across all groups ResearchStudy.recruitment.targetNumber
region token Geographic area for the study ResearchStudy.region
site reference Facility where study activities are conducted ResearchStudy.site
(Organization, Location, ResearchStudy)
status token active | active-but-not-recruiting | administratively-completed | approved | closed-to-accrual | closed-to-accrual-and-intervention | completed | disapproved | enrolling-by-invitation | in-review | not-yet-recruiting | recruiting | temporarily-closed-to-accrual | temporarily-closed-to-accrual-and-intervention | terminated | withdrawn ResearchStudy.status
study-design token Classifications of the study design characteristics ResearchStudy.studyDesign
title string The human readable name of the research study ResearchStudy.title