This is the Continuous Integration Build of FHIR (will be incorrect/inconsistent at times).
See the Directory of published versions 
Responsible Owner: Biomedical Research and Regulation Work Group | Normative | Security Category: Business | Compartments: Group |
A research study is a scientific investigation designed to generate health-related knowledge. This can include clinical trials involving human participants (or animals in the case of veterinary clinical trials). These studies may be related to new ways to screen, prevent, diagnose, and treat disease. Research studies may also analyze data collected from individuals in the past (retrospective studies) or future (prospective studies) to understand specific outcomes or trends in particular populations.
This resource is a definition resource from a FHIR workflow perspective - see Workflow.
A process where a researcher or organization plans and then executes a series of steps intended to increase the field of healthcare-related knowledge. This includes studies of safety, efficacy, comparative effectiveness and other information about medications, devices, therapies and other interventional and investigative techniques. A ResearchStudy involves the gathering of information about human or animal subjects or stability data about drug products or drug substances.
For clinical trials -- A research study is a scientific way to improve or develop new methods of health care. Studies are designed to answer specific questions on how to prevent, diagnose, or treat diseases and disorders. The ResearchStudy resource describes essential information about the study, including the purpose, objective, sponsor, investigator, therapy, condition being studied, schedule of activities, and other key items.
Uses for the ResearchStudy resource include:
ResearchStudy is aimed at all forms of studies. For some study types specific extensions have been defined
Extension: SiteRecruitment
Some studies need to find sites according to specific criteria - for example site has a freezer capable of very low temperatures and a centrifuge.
Extension: StudyRegistration
Used to separate study registration activities from study progress status.
Structure
| Name | Flags | Card. | Type | Description & Constraints Filter: ![]() ![]() | ||||
|---|---|---|---|---|---|---|---|---|
![]() |
N | DomainResource | Investigation to increase healthcare-related patient-independent knowledge Elements defined in Ancestors: id, meta, implicitRules, language, text, contained, extension, modifierExtension | |||||
![]() ![]() |
0..1 | uri | Canonical identifier for this study resource | |||||
![]() ![]() |
Σ | 0..* | Identifier | Business Identifier for study | ||||
![]() ![]() |
0..1 | string | The business version for the study record | |||||
![]() ![]() |
0..1 | string | Name for this study (computer friendly) | |||||
![]() ![]() |
Σ | 0..1 | string | Human readable name of the study | ||||
![]() ![]() |
0..* | BackboneElement | Additional names for the study | |||||
![]() ![]() ![]() |
0..1 | CodeableConcept | primary | official | scientific | plain-language | subtitle | short-title | acronym | earlier-title | language | auto-translated | human-use | machine-use | duplicate-uid Binding: Title Type (Preferred) | |||||
![]() ![]() ![]() |
0..1 | string | The name | |||||
![]() ![]() ![]() |
0..1 | code | Used to express the specific language Binding: All Languages (Required)
| |||||
![]() ![]() |
Σ | 0..* | Reference(PlanDefinition) | Steps followed in executing study | ||||
![]() ![]() |
Σ | 0..* | Reference(ResearchStudy) | Part of larger study | ||||
![]() ![]() |
0..1 | markdown | How to cite this ResearchStudy | |||||
![]() ![]() |
0..* | BackboneElement | Relationships to other Resources | |||||
![]() ![]() ![]() |
1..1 | CodeableConcept | documentation | justification | citation | predecessor | successor | derived-from | depends-on | composed-of | part-of | amends | amended-with | appends | appended-with | cites | cited-by | comments-on | comment-in | contains | contained-in | corrects | correction-in | replaces | replaced-with | retracts | retracted-by | signs | similar-to | supports | supported-with | transforms | transformed-into | transformed-with | documents | specification-of | created-with | cite-as | reprint | reprint-of | summarizes Binding: Artifact Relationship Type (Extensible) | |||||
![]() ![]() ![]() |
1..1 | The artifact that is related to this ResearchStudy | ||||||
![]() ![]() ![]() ![]() |
uri | |||||||
![]() ![]() ![]() ![]() |
Attachment | |||||||
![]() ![]() ![]() ![]() |
canonical(Any) | |||||||
![]() ![]() ![]() ![]() |
Reference(Any) | |||||||
![]() ![]() ![]() ![]() |
markdown | |||||||
![]() ![]() |
0..1 | dateTime | Date the resource last changed | |||||
![]() ![]() |
?!Σ | 1..1 | code | draft | active | retired | unknown Binding: PublicationStatus (Required) | ||||
![]() ![]() |
Σ | 0..1 | CodeableConcept | treatment | prevention | diagnostic | supportive-care | screening | health-services-research | basic-science | device-feasibility Binding: ResearchStudyPrimaryPurposeType (Preferred) | ||||
![]() ![]() |
Σ | 0..1 | CodeableConcept | Classifier used for clinical trials Binding: ResearchStudyPhase (Preferred) | ||||
![]() ![]() |
Σ | 0..* | CodeableConcept | Classifications of the study design characteristics Binding: Study Design (Preferred) | ||||
![]() ![]() |
0..* | CodeableReference(Medication | MedicinalProductDefinition | SubstanceDefinition | DeviceDefinition | PlanDefinition) | Drugs, devices, etc. under study Binding: Research Study Focus Type (Example) | |||||
![]() ![]() |
Σ | 0..* | CodeableConcept | Condition being studied Binding: Condition/Problem/Diagnosis Codes (Example) | ||||
![]() ![]() |
Σ | 0..* | CodeableConcept | Used to search for the study Binding: Research Study Focus Type (Example) | ||||
![]() ![]() |
Σ | 0..* | CodeableConcept | Geographic area for the study Binding: Jurisdiction ValueSet (Preferred) | ||||
![]() ![]() |
0..1 | markdown | Brief text explaining the study | |||||
![]() ![]() |
0..1 | markdown | Detailed narrative of the study | |||||
![]() ![]() |
Σ | 0..1 | Period | When the study began and ended | ||||
![]() ![]() |
Σ | 0..* | Reference(Location | ResearchStudy | Organization) | Facility where study activities are conducted | ||||
![]() ![]() |
0..* | Annotation | Comments made about the study | |||||
![]() ![]() |
0..* | CodeableConcept | Classification for the study Binding: Research Study Classifiers (Example) | |||||
![]() ![]() |
0..* | BackboneElement | Sponsors, collaborators, and other parties | |||||
![]() ![]() ![]() |
0..1 | string | Name of associated party | |||||
![]() ![]() ![]() |
1..1 | CodeableConcept | sponsor | lead-sponsor | sponsor-investigator | primary-investigator | collaborator | funding-source | general-contact | recruitment-contact | sub-investigator | study-chair | irb | data-monitoring Binding: Research Study Party Role (Example) | |||||
![]() ![]() ![]() |
0..* | Period | When active in the role | |||||
![]() ![]() ![]() |
0..* | CodeableConcept | nih | fda | government | nonprofit | academic | industry Binding: Research Study Party Organization Type (Example) | |||||
![]() ![]() ![]() |
0..1 | Reference(Practitioner | PractitionerRole | Organization) | Individual or organization associated with study (use practitionerRole to specify their organisation) | |||||
![]() ![]() |
0..* | BackboneElement | Status of study with time for that status | |||||
![]() ![]() ![]() |
1..1 | CodeableConcept | Label for status or state (e.g. recruitment status) Binding: Research Study Status (Example) | |||||
![]() ![]() ![]() |
0..1 | boolean | Actual if true else anticipated | |||||
![]() ![]() ![]() |
0..1 | Period | Date range | |||||
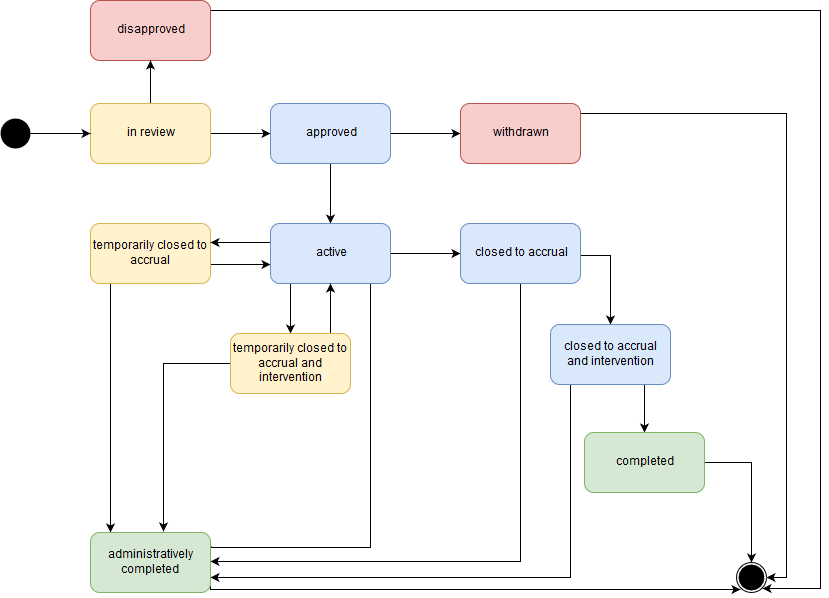
![]() ![]() |
Σ | 0..1 | CodeableConcept | accrual-goal-met | closed-due-to-toxicity | closed-due-to-lack-of-study-progress | temporarily-closed-per-study-design Binding: ResearchStudyReasonStopped (Example) | ||||
![]() ![]() |
Σ | 0..1 | BackboneElement | Target or actual group of participants enrolled in study | ||||
![]() ![]() ![]() |
0..1 | unsignedInt | Estimated total number of participants to be enrolled | |||||
![]() ![]() ![]() |
0..1 | unsignedInt | Actual total number of participants enrolled in study | |||||
![]() ![]() ![]() |
0..1 | Reference(Group) | Inclusion and exclusion criteria | |||||
![]() ![]() ![]() |
Σ | 0..1 | Reference(Group) | Group of participants who were enrolled in study | ||||
![]() ![]() ![]() |
0..1 | markdown | Description of the recruitment | |||||
![]() ![]() |
0..* | BackboneElement | Defined path through the study for a subject | |||||
![]() ![]() ![]() |
0..1 | unsignedInt | Estimated total number of participants to be enrolled in the comparison group | |||||
![]() ![]() ![]() |
0..1 | unsignedInt | Actual total number of participants enrolled in the comparison group | |||||
![]() ![]() ![]() |
0..1 | Reference(Group) | Inclusion and exclusion criteria for the comparison group | |||||
![]() ![]() ![]() |
0..1 | Reference(Group) | Group of participants who were enrolled in the comparison group | |||||
![]() ![]() ![]() |
0..1 | markdown | Description of the comparison Group | |||||
![]() ![]() |
0..* | BackboneElement | A goal for the study | |||||
![]() ![]() ![]() |
0..1 | string | Label for the objective | |||||
![]() ![]() ![]() |
0..1 | CodeableConcept | primary | secondary | exploratory Binding: ResearchStudyObjectiveType (Preferred) | |||||
![]() ![]() ![]() |
0..1 | markdown | Description of the objective | |||||
![]() ![]() ![]() |
0..* | BackboneElement | A variable measured during the study | |||||
![]() ![]() ![]() ![]() |
0..1 | string | Label for the outcome measure | |||||
![]() ![]() ![]() ![]() |
0..1 | CodeableConcept | primary | secondary | exploratory Binding: ResearchStudyObjectiveType (Preferred) | |||||
![]() ![]() ![]() ![]() |
0..1 | markdown | Description of the outcome measure | |||||
![]() ![]() ![]() ![]() |
1..1 | Reference(EvidenceVariable) | Definition of the outcome measure | |||||
![]() ![]() ![]() ![]() |
0..1 | Reference(Group) | Population for this estimand | |||||
![]() ![]() ![]() ![]() |
0..1 | Reference(Group) | Comparison group of interest | |||||
![]() ![]() ![]() ![]() |
0..1 | Reference(Group) | Comparison group for comparison | |||||
![]() ![]() ![]() ![]() |
0..1 | CodeableConcept | Statistical measure for treatment effect estimate Binding: StatisticStatisticType (Example) | |||||
![]() ![]() ![]() ![]() |
0..1 | Reference(Evidence) | Statistical analysis plan for a single endpoint | |||||
![]() ![]() ![]() ![]() |
0..* | BackboneElement | Handling of intercurrent event | |||||
![]() ![]() ![]() ![]() ![]() |
0..1 | CodeableConcept | The event | |||||
![]() ![]() ![]() ![]() ![]() |
0..1 | CodeableConcept | The group that is affected by this event handling | |||||
![]() ![]() ![]() ![]() ![]() |
0..1 | CodeableConcept | How the data is handled | |||||
![]() ![]() ![]() ![]() ![]() |
0..1 | markdown | Text summary of event handling | |||||
![]() ![]() |
Σ | 0..* | Reference(Composition | DiagnosticReport | Evidence) | Link to results generated during the study | ||||
Documentation for this format ![]() | ||||||||
See the Extensions for this resource
UML Diagram (Legend)
XML Template
<ResearchStudy xmlns="http://hl7.org/fhir"><!-- from Resource: id, meta, implicitRules, and language --> <!-- from DomainResource: text, contained, extension, and modifierExtension --> <url value="[uri]"/><!-- 0..1 Canonical identifier for this study resource --> <identifier><!-- 0..* Identifier Business Identifier for study --></identifier> <version value="[string]"/><!-- 0..1 The business version for the study record --> <name value="[string]"/><!-- 0..1 Name for this study (computer friendly) --> <title value="[string]"/><!-- 0..1 Human readable name of the study --> <label> <!-- 0..* Additional names for the study --> <type><!-- 0..1 CodeableConcept primary | official | scientific | plain-language | subtitle | short-title | acronym | earlier-title | language | auto-translated | human-use | machine-use | duplicate-uid
--></type> <value value="[string]"/><!-- 0..1 The name --> <language value="[code]"/><!-- 0..1 Used to express the specific language --> </label> <protocol><!-- 0..* Reference(PlanDefinition) Steps followed in executing study --></protocol> <partOf><!-- 0..* Reference(ResearchStudy) Part of larger study --></partOf> <citeAs value="[markdown]"/><!-- 0..1 How to cite this ResearchStudy --> <relatesTo> <!-- 0..* Relationships to other Resources --> <type><!-- 1..1 CodeableConcept documentation | justification | citation | predecessor | successor | derived-from | depends-on | composed-of | part-of | amends | amended-with | appends | appended-with | cites | cited-by | comments-on | comment-in | contains | contained-in | corrects | correction-in | replaces | replaced-with | retracts | retracted-by | signs | similar-to | supports | supported-with | transforms | transformed-into | transformed-with | documents | specification-of | created-with | cite-as | reprint | reprint-of | summarizes
--></type> <target[x]><!-- 1..1 uri|Attachment|canonical(Any)|Reference(Any)|markdown The artifact that is related to this ResearchStudy --></target[x]> </relatesTo> <date value="[dateTime]"/><!-- 0..1 Date the resource last changed --> <status value="[code]"/><!-- 1..1 draft | active | retired | unknown --> <primaryPurposeType><!-- 0..1 CodeableConcept treatment | prevention | diagnostic | supportive-care | screening | health-services-research | basic-science | device-feasibility
--></primaryPurposeType> <phase><!-- 0..1 CodeableConcept Classifier used for clinical trials
--></phase> <studyDesign><!-- 0..* CodeableConcept Classifications of the study design characteristics --></studyDesign> <focus><!-- 0..* CodeableReference(DeviceDefinition|Medication| MedicinalProductDefinition|PlanDefinition|SubstanceDefinition) Drugs, devices, etc. under study --></focus> <condition><!-- 0..* CodeableConcept Condition being studied --></condition> <keyword><!-- 0..* CodeableConcept Used to search for the study --></keyword> <region><!-- 0..* CodeableConcept Geographic area for the study
--></region> <descriptionSummary value="[markdown]"/><!-- 0..1 Brief text explaining the study --> <description value="[markdown]"/><!-- 0..1 Detailed narrative of the study --> <period><!-- 0..1 Period When the study began and ended --></period> <site><!-- 0..* Reference(Location|Organization|ResearchStudy) Facility where study activities are conducted --></site> <note><!-- 0..* Annotation Comments made about the study --></note> <classifier><!-- 0..* CodeableConcept Classification for the study --></classifier> <associatedParty> <!-- 0..* Sponsors, collaborators, and other parties --> <name value="[string]"/><!-- 0..1 Name of associated party --> <role><!-- 1..1 CodeableConcept sponsor | lead-sponsor | sponsor-investigator | primary-investigator | collaborator | funding-source | general-contact | recruitment-contact | sub-investigator | study-chair | irb | data-monitoring --></role> <period><!-- 0..* Period When active in the role --></period> <classifier><!-- 0..* CodeableConcept nih | fda | government | nonprofit | academic | industry --></classifier> <party><!-- 0..1 Reference(Organization|Practitioner|PractitionerRole) Individual or organization associated with study (use practitionerRole to specify their organisation) --></party> </associatedParty> <progressStatus> <!-- 0..* Status of study with time for that status --> <state><!-- 1..1 CodeableConcept Label for status or state (e.g. recruitment status) --></state> <actual value="[boolean]"/><!-- 0..1 Actual if true else anticipated --> <period><!-- 0..1 Period Date range --></period> </progressStatus> <whyStopped><!-- 0..1 CodeableConcept accrual-goal-met | closed-due-to-toxicity | closed-due-to-lack-of-study-progress | temporarily-closed-per-study-design
--></whyStopped> <recruitment> <!-- 0..1 Target or actual group of participants enrolled in study --> <targetNumber value="[unsignedInt]"/><!-- 0..1 Estimated total number of participants to be enrolled --> <actualNumber value="[unsignedInt]"/><!-- 0..1 Actual total number of participants enrolled in study --> <eligibility><!-- 0..1 Reference(Group) Inclusion and exclusion criteria --></eligibility> <actualGroup><!-- 0..1 Reference(Group) Group of participants who were enrolled in study --></actualGroup> <description value="[markdown]"/><!-- 0..1 Description of the recruitment --> </recruitment> <comparisonGroup> <!-- 0..* Defined path through the study for a subject --> <targetNumber value="[unsignedInt]"/><!-- 0..1 Estimated total number of participants to be enrolled in the comparison group --> <actualNumber value="[unsignedInt]"/><!-- 0..1 Actual total number of participants enrolled in the comparison group --> <eligibility><!-- 0..1 Reference(Group) Inclusion and exclusion criteria for the comparison group --></eligibility> <observedGroup><!-- 0..1 Reference(Group) Group of participants who were enrolled in the comparison group --></observedGroup> <description value="[markdown]"/><!-- 0..1 Description of the comparison Group --> </comparisonGroup> <objective> <!-- 0..* A goal for the study --> <name value="[string]"/><!-- 0..1 Label for the objective --> <type><!-- 0..1 CodeableConcept primary | secondary | exploratory
--></type> <description value="[markdown]"/><!-- 0..1 Description of the objective --> <outcomeMeasure> <!-- 0..* A variable measured during the study --> <name value="[string]"/><!-- 0..1 Label for the outcome measure --> <type><!-- 0..1 CodeableConcept primary | secondary | exploratory
--></type> <description value="[markdown]"/><!-- 0..1 Description of the outcome measure --> <endpoint><!-- 1..1 Reference(EvidenceVariable) Definition of the outcome measure --></endpoint> <population><!-- 0..1 Reference(Group) Population for this estimand --></population> <intervention><!-- 0..1 Reference(Group) Comparison group of interest --></intervention> <comparator><!-- 0..1 Reference(Group) Comparison group for comparison --></comparator> <summaryMeasure><!-- 0..1 CodeableConcept Statistical measure for treatment effect estimate
--></summaryMeasure> <endpointAnalysisPlan><!-- 0..1 Reference(Evidence) Statistical analysis plan for a single endpoint --></endpointAnalysisPlan> <eventHandling> <!-- 0..* Handling of intercurrent event --> <event><!-- 0..1 CodeableConcept The event --></event> <group><!-- 0..1 CodeableConcept The group that is affected by this event handling --></group> <handling><!-- 0..1 CodeableConcept How the data is handled --></handling> <description value="[markdown]"/><!-- 0..1 Text summary of event handling --> </eventHandling> </outcomeMeasure> </objective> <result><!-- 0..* Reference(Composition|DiagnosticReport|Evidence) Link to results generated during the study --></result> </ResearchStudy>
JSON Template
{
"resourceType" : "ResearchStudy",
// from Resource: id, meta, implicitRules, and language
// from DomainResource: text, contained, extension, and modifierExtension
"url" : "<uri>", // Canonical identifier for this study resource
"identifier" : [{ Identifier }], // Business Identifier for study
"version" : "<string>", // The business version for the study record
"name" : "<string>", // Name for this study (computer friendly)
"title" : "<string>", // Human readable name of the study
"label" : [{ // Additional names for the study
"type" : { CodeableConcept }, // primary | official | scientific | plain-language | subtitle | short-title | acronym | earlier-title | language | auto-translated | human-use | machine-use | duplicate-uid
"value" : "<string>", // The name
"language" : "<code>" // Used to express the specific language
}],
"protocol" : [{ Reference(PlanDefinition) }], // Steps followed in executing study
"partOf" : [{ Reference(ResearchStudy) }], // Part of larger study
"citeAs" : "<markdown>", // How to cite this ResearchStudy
"relatesTo" : [{ // Relationships to other Resources
"type" : { CodeableConcept }, // R! documentation | justification | citation | predecessor | successor | derived-from | depends-on | composed-of | part-of | amends | amended-with | appends | appended-with | cites | cited-by | comments-on | comment-in | contains | contained-in | corrects | correction-in | replaces | replaced-with | retracts | retracted-by | signs | similar-to | supports | supported-with | transforms | transformed-into | transformed-with | documents | specification-of | created-with | cite-as | reprint | reprint-of | summarizes
// target[x]: The artifact that is related to this ResearchStudy. One of these 5:
"targetUri" : "<uri>",
"targetAttachment" : { Attachment },
"targetCanonical" : "<canonical(Any)>",
"targetReference" : { Reference(Any) },
"targetMarkdown" : "<markdown>"
}],
"date" : "<dateTime>", // Date the resource last changed
"status" : "<code>", // R! draft | active | retired | unknown
"primaryPurposeType" : { CodeableConcept }, // treatment | prevention | diagnostic | supportive-care | screening | health-services-research | basic-science | device-feasibility
"phase" : { CodeableConcept }, // Classifier used for clinical trials
"studyDesign" : [{ CodeableConcept }], // Classifications of the study design characteristics
"focus" : [{ CodeableReference(DeviceDefinition|Medication|
MedicinalProductDefinition|PlanDefinition|SubstanceDefinition) }], // Drugs, devices, etc. under study
"condition" : [{ CodeableConcept }], // Condition being studied
"keyword" : [{ CodeableConcept }], // Used to search for the study
"region" : [{ CodeableConcept }], // Geographic area for the study
"descriptionSummary" : "<markdown>", // Brief text explaining the study
"description" : "<markdown>", // Detailed narrative of the study
"period" : { Period }, // When the study began and ended
"site" : [{ Reference(Location|Organization|ResearchStudy) }], // Facility where study activities are conducted
"note" : [{ Annotation }], // Comments made about the study
"classifier" : [{ CodeableConcept }], // Classification for the study
"associatedParty" : [{ // Sponsors, collaborators, and other parties
"name" : "<string>", // Name of associated party
"role" : { CodeableConcept }, // R! sponsor | lead-sponsor | sponsor-investigator | primary-investigator | collaborator | funding-source | general-contact | recruitment-contact | sub-investigator | study-chair | irb | data-monitoring
"period" : [{ Period }], // When active in the role
"classifier" : [{ CodeableConcept }], // nih | fda | government | nonprofit | academic | industry
"party" : { Reference(Organization|Practitioner|PractitionerRole) } // Individual or organization associated with study (use practitionerRole to specify their organisation)
}],
"progressStatus" : [{ // Status of study with time for that status
"state" : { CodeableConcept }, // R! Label for status or state (e.g. recruitment status)
"actual" : <boolean>, // Actual if true else anticipated
"period" : { Period } // Date range
}],
"whyStopped" : { CodeableConcept }, // accrual-goal-met | closed-due-to-toxicity | closed-due-to-lack-of-study-progress | temporarily-closed-per-study-design
"recruitment" : { // Target or actual group of participants enrolled in study
"targetNumber" : "<unsignedInt>", // Estimated total number of participants to be enrolled
"actualNumber" : "<unsignedInt>", // Actual total number of participants enrolled in study
"eligibility" : { Reference(Group) }, // Inclusion and exclusion criteria
"actualGroup" : { Reference(Group) }, // Group of participants who were enrolled in study
"description" : "<markdown>" // Description of the recruitment
},
"comparisonGroup" : [{ // Defined path through the study for a subject
"targetNumber" : "<unsignedInt>", // Estimated total number of participants to be enrolled in the comparison group
"actualNumber" : "<unsignedInt>", // Actual total number of participants enrolled in the comparison group
"eligibility" : { Reference(Group) }, // Inclusion and exclusion criteria for the comparison group
"observedGroup" : { Reference(Group) }, // Group of participants who were enrolled in the comparison group
"description" : "<markdown>" // Description of the comparison Group
}],
"objective" : [{ // A goal for the study
"name" : "<string>", // Label for the objective
"type" : { CodeableConcept }, // primary | secondary | exploratory
"description" : "<markdown>", // Description of the objective
"outcomeMeasure" : [{ // A variable measured during the study
"name" : "<string>", // Label for the outcome measure
"type" : { CodeableConcept }, // primary | secondary | exploratory
"description" : "<markdown>", // Description of the outcome measure
"endpoint" : { Reference(EvidenceVariable) }, // R! Definition of the outcome measure
"population" : { Reference(Group) }, // Population for this estimand
"intervention" : { Reference(Group) }, // Comparison group of interest
"comparator" : { Reference(Group) }, // Comparison group for comparison
"summaryMeasure" : { CodeableConcept }, // Statistical measure for treatment effect estimate
"endpointAnalysisPlan" : { Reference(Evidence) }, // Statistical analysis plan for a single endpoint
"eventHandling" : [{ // Handling of intercurrent event
"event" : { CodeableConcept }, // The event
"group" : { CodeableConcept }, // The group that is affected by this event handling
"handling" : { CodeableConcept }, // How the data is handled
"description" : "<markdown>" // Text summary of event handling
}]
}]
}],
"result" : [{ Reference(Composition|DiagnosticReport|Evidence) }] // Link to results generated during the study
}
Turtle Template
@prefix fhir: <http://hl7.org/fhir/> .[ a fhir:ResearchStudy; fhir:nodeRole fhir:treeRoot; # if this is the parser root # from Resource: fhir:id, fhir:meta, fhir:implicitRules, and fhir:language # from DomainResource: fhir:text, fhir:contained, fhir:extension, and fhir:modifierExtension fhir:url [ uri ] ; # 0..1 Canonical identifier for this study resource fhir:identifier ( [ Identifier ] ... ) ; # 0..* Business Identifier for study fhir:version [ string ] ; # 0..1 The business version for the study record fhir:name [ string ] ; # 0..1 Name for this study (computer friendly) fhir:title [ string ] ; # 0..1 Human readable name of the study fhir:label ( [ # 0..* Additional names for the study fhir:type [ CodeableConcept ] ; # 0..1 primary | official | scientific | plain-language | subtitle | short-title | acronym | earlier-title | language | auto-translated | human-use | machine-use | duplicate-uid fhir:value [ string ] ; # 0..1 The name fhir:language [ code ] ; # 0..1 Used to express the specific language ] ... ) ; fhir:protocol ( [ Reference(PlanDefinition) ] ... ) ; # 0..* Steps followed in executing study fhir:partOf ( [ Reference(ResearchStudy) ] ... ) ; # 0..* Part of larger study fhir:citeAs [ markdown ] ; # 0..1 How to cite this ResearchStudy fhir:relatesTo ( [ # 0..* Relationships to other Resources fhir:type [ CodeableConcept ] ; # 1..1 documentation | justification | citation | predecessor | successor | derived-from | depends-on | composed-of | part-of | amends | amended-with | appends | appended-with | cites | cited-by | comments-on | comment-in | contains | contained-in | corrects | correction-in | replaces | replaced-with | retracts | retracted-by | signs | similar-to | supports | supported-with | transforms | transformed-into | transformed-with | documents | specification-of | created-with | cite-as | reprint | reprint-of | summarizes # target[x] : 1..1 The artifact that is related to this ResearchStudy. One of these 5 fhir:target [ a fhir:Uri ; uri ] fhir:target [ a fhir:Attachment ; Attachment ] fhir:target [ a fhir:Canonical ; canonical(Any) ] fhir:target [ a fhir:Reference ; Reference(Any) ] fhir:target [ a fhir:Markdown ; markdown ] ] ... ) ; fhir:date [ dateTime ] ; # 0..1 Date the resource last changed fhir:status [ code ] ; # 1..1 draft | active | retired | unknown fhir:primaryPurposeType [ CodeableConcept ] ; # 0..1 treatment | prevention | diagnostic | supportive-care | screening | health-services-research | basic-science | device-feasibility fhir:phase [ CodeableConcept ] ; # 0..1 Classifier used for clinical trials fhir:studyDesign ( [ CodeableConcept ] ... ) ; # 0..* Classifications of the study design characteristics fhir:focus ( [ CodeableReference(DeviceDefinition|Medication|MedicinalProductDefinition|PlanDefinition| SubstanceDefinition) ] ... ) ; # 0..* Drugs, devices, etc. under study fhir:condition ( [ CodeableConcept ] ... ) ; # 0..* Condition being studied fhir:keyword ( [ CodeableConcept ] ... ) ; # 0..* Used to search for the study fhir:region ( [ CodeableConcept ] ... ) ; # 0..* Geographic area for the study fhir:descriptionSummary [ markdown ] ; # 0..1 Brief text explaining the study fhir:description [ markdown ] ; # 0..1 Detailed narrative of the study fhir:period [ Period ] ; # 0..1 When the study began and ended fhir:site ( [ Reference(Location|Organization|ResearchStudy) ] ... ) ; # 0..* Facility where study activities are conducted fhir:note ( [ Annotation ] ... ) ; # 0..* Comments made about the study fhir:classifier ( [ CodeableConcept ] ... ) ; # 0..* Classification for the study fhir:associatedParty ( [ # 0..* Sponsors, collaborators, and other parties fhir:name [ string ] ; # 0..1 Name of associated party fhir:role [ CodeableConcept ] ; # 1..1 sponsor | lead-sponsor | sponsor-investigator | primary-investigator | collaborator | funding-source | general-contact | recruitment-contact | sub-investigator | study-chair | irb | data-monitoring fhir:period ( [ Period ] ... ) ; # 0..* When active in the role fhir:classifier ( [ CodeableConcept ] ... ) ; # 0..* nih | fda | government | nonprofit | academic | industry fhir:party [ Reference(Organization|Practitioner|PractitionerRole) ] ; # 0..1 Individual or organization associated with study (use practitionerRole to specify their organisation) ] ... ) ; fhir:progressStatus ( [ # 0..* Status of study with time for that status fhir:state [ CodeableConcept ] ; # 1..1 Label for status or state (e.g. recruitment status) fhir:actual [ boolean ] ; # 0..1 Actual if true else anticipated fhir:period [ Period ] ; # 0..1 Date range ] ... ) ; fhir:whyStopped [ CodeableConcept ] ; # 0..1 accrual-goal-met | closed-due-to-toxicity | closed-due-to-lack-of-study-progress | temporarily-closed-per-study-design fhir:recruitment [ # 0..1 Target or actual group of participants enrolled in study fhir:targetNumber [ unsignedInt ] ; # 0..1 Estimated total number of participants to be enrolled fhir:actualNumber [ unsignedInt ] ; # 0..1 Actual total number of participants enrolled in study fhir:eligibility [ Reference(Group) ] ; # 0..1 Inclusion and exclusion criteria fhir:actualGroup [ Reference(Group) ] ; # 0..1 Group of participants who were enrolled in study fhir:description [ markdown ] ; # 0..1 Description of the recruitment ] ; fhir:comparisonGroup ( [ # 0..* Defined path through the study for a subject fhir:targetNumber [ unsignedInt ] ; # 0..1 Estimated total number of participants to be enrolled in the comparison group fhir:actualNumber [ unsignedInt ] ; # 0..1 Actual total number of participants enrolled in the comparison group fhir:eligibility [ Reference(Group) ] ; # 0..1 Inclusion and exclusion criteria for the comparison group fhir:observedGroup [ Reference(Group) ] ; # 0..1 Group of participants who were enrolled in the comparison group fhir:description [ markdown ] ; # 0..1 Description of the comparison Group ] ... ) ; fhir:objective ( [ # 0..* A goal for the study fhir:name [ string ] ; # 0..1 Label for the objective fhir:type [ CodeableConcept ] ; # 0..1 primary | secondary | exploratory fhir:description [ markdown ] ; # 0..1 Description of the objective fhir:outcomeMeasure ( [ # 0..* A variable measured during the study fhir:name [ string ] ; # 0..1 Label for the outcome measure fhir:type [ CodeableConcept ] ; # 0..1 primary | secondary | exploratory fhir:description [ markdown ] ; # 0..1 Description of the outcome measure fhir:endpoint [ Reference(EvidenceVariable) ] ; # 1..1 Definition of the outcome measure fhir:population [ Reference(Group) ] ; # 0..1 Population for this estimand fhir:intervention [ Reference(Group) ] ; # 0..1 Comparison group of interest fhir:comparator [ Reference(Group) ] ; # 0..1 Comparison group for comparison fhir:summaryMeasure [ CodeableConcept ] ; # 0..1 Statistical measure for treatment effect estimate fhir:endpointAnalysisPlan [ Reference(Evidence) ] ; # 0..1 Statistical analysis plan for a single endpoint fhir:eventHandling ( [ # 0..* Handling of intercurrent event fhir:event [ CodeableConcept ] ; # 0..1 The event fhir:group [ CodeableConcept ] ; # 0..1 The group that is affected by this event handling fhir:handling [ CodeableConcept ] ; # 0..1 How the data is handled fhir:description [ markdown ] ; # 0..1 Text summary of event handling ] ... ) ; ] ... ) ; ] ... ) ; fhir:result ( [ Reference(Composition|DiagnosticReport|Evidence) ] ... ) ; # 0..* Link to results generated during the study ]
Changes from R5 to R6
| ResearchStudy | |
| ResearchStudy.label.type |
|
| ResearchStudy.label.language |
|
| ResearchStudy.citeAs |
|
| ResearchStudy.relatesTo |
|
| ResearchStudy.relatesTo.type |
|
| ResearchStudy.relatesTo.target[x] |
|
| ResearchStudy.region |
|
| ResearchStudy.associatedParty.role |
|
| ResearchStudy.progressStatus.state |
|
| ResearchStudy.recruitment.eligibility |
|
| ResearchStudy.recruitment.description |
|
| ResearchStudy.comparisonGroup.targetNumber |
|
| ResearchStudy.comparisonGroup.actualNumber |
|
| ResearchStudy.comparisonGroup.eligibility |
|
| ResearchStudy.objective.outcomeMeasure |
|
| ResearchStudy.objective.outcomeMeasure.name |
|
| ResearchStudy.objective.outcomeMeasure.type |
|
| ResearchStudy.objective.outcomeMeasure.description |
|
| ResearchStudy.objective.outcomeMeasure.endpoint |
|
| ResearchStudy.objective.outcomeMeasure.population |
|
| ResearchStudy.objective.outcomeMeasure.intervention |
|
| ResearchStudy.objective.outcomeMeasure.comparator |
|
| ResearchStudy.objective.outcomeMeasure.summaryMeasure |
|
| ResearchStudy.objective.outcomeMeasure.endpointAnalysisPlan |
|
| ResearchStudy.objective.outcomeMeasure.eventHandling |
|
| ResearchStudy.objective.outcomeMeasure.eventHandling.event |
|
| ResearchStudy.objective.outcomeMeasure.eventHandling.group |
|
| ResearchStudy.objective.outcomeMeasure.eventHandling.handling |
|
| ResearchStudy.objective.outcomeMeasure.eventHandling.description |
|
| ResearchStudy.result |
|
| ResearchStudy.relatedArtifact |
|
| ResearchStudy.comparisonGroup.linkId |
|
| ResearchStudy.comparisonGroup.name |
|
| ResearchStudy.comparisonGroup.type |
|
| ResearchStudy.comparisonGroup.intendedExposure |
|
| ResearchStudy.outcomeMeasure |
|
Changes from R4B to R6
| ResearchStudy | |
| ResearchStudy.url |
|
| ResearchStudy.version |
|
| ResearchStudy.name |
|
| ResearchStudy.label |
|
| ResearchStudy.label.type |
|
| ResearchStudy.label.value |
|
| ResearchStudy.label.language |
|
| ResearchStudy.citeAs |
|
| ResearchStudy.relatesTo |
|
| ResearchStudy.relatesTo.type |
|
| ResearchStudy.relatesTo.target[x] |
|
| ResearchStudy.date |
|
| ResearchStudy.status |
|
| ResearchStudy.primaryPurposeType |
|
| ResearchStudy.studyDesign |
|
| ResearchStudy.focus |
|
| ResearchStudy.region |
|
| ResearchStudy.descriptionSummary |
|
| ResearchStudy.site |
|
| ResearchStudy.classifier |
|
| ResearchStudy.associatedParty |
|
| ResearchStudy.associatedParty.name |
|
| ResearchStudy.associatedParty.role |
|
| ResearchStudy.associatedParty.period |
|
| ResearchStudy.associatedParty.classifier |
|
| ResearchStudy.associatedParty.party |
|
| ResearchStudy.progressStatus |
|
| ResearchStudy.progressStatus.state |
|
| ResearchStudy.progressStatus.actual |
|
| ResearchStudy.progressStatus.period |
|
| ResearchStudy.whyStopped |
|
| ResearchStudy.recruitment |
|
| ResearchStudy.recruitment.targetNumber |
|
| ResearchStudy.recruitment.actualNumber |
|
| ResearchStudy.recruitment.eligibility |
|
| ResearchStudy.recruitment.actualGroup |
|
| ResearchStudy.recruitment.description |
|
| ResearchStudy.comparisonGroup |
|
| ResearchStudy.comparisonGroup.targetNumber |
|
| ResearchStudy.comparisonGroup.actualNumber |
|
| ResearchStudy.comparisonGroup.eligibility |
|
| ResearchStudy.comparisonGroup.observedGroup |
|
| ResearchStudy.comparisonGroup.description |
|
| ResearchStudy.objective.description |
|
| ResearchStudy.objective.outcomeMeasure |
|
| ResearchStudy.objective.outcomeMeasure.name |
|
| ResearchStudy.objective.outcomeMeasure.type |
|
| ResearchStudy.objective.outcomeMeasure.description |
|
| ResearchStudy.objective.outcomeMeasure.endpoint |
|
| ResearchStudy.objective.outcomeMeasure.population |
|
| ResearchStudy.objective.outcomeMeasure.intervention |
|
| ResearchStudy.objective.outcomeMeasure.comparator |
|
| ResearchStudy.objective.outcomeMeasure.summaryMeasure |
|
| ResearchStudy.objective.outcomeMeasure.endpointAnalysisPlan |
|
| ResearchStudy.objective.outcomeMeasure.eventHandling |
|
| ResearchStudy.objective.outcomeMeasure.eventHandling.event |
|
| ResearchStudy.objective.outcomeMeasure.eventHandling.group |
|
| ResearchStudy.objective.outcomeMeasure.eventHandling.handling |
|
| ResearchStudy.objective.outcomeMeasure.eventHandling.description |
|
| ResearchStudy.result |
|
| ResearchStudy.contact |
|
| ResearchStudy.relatedArtifact |
|
| ResearchStudy.location |
|
| ResearchStudy.enrollment |
|
| ResearchStudy.sponsor |
|
| ResearchStudy.principalInvestigator |
|
| ResearchStudy.arm |
|
Changes from R4 to R6
| ResearchStudy | |
| ResearchStudy.url |
|
| ResearchStudy.version |
|
| ResearchStudy.name |
|
| ResearchStudy.label |
|
| ResearchStudy.label.type |
|
| ResearchStudy.label.value |
|
| ResearchStudy.label.language |
|
| ResearchStudy.citeAs |
|
| ResearchStudy.relatesTo |
|
| ResearchStudy.relatesTo.type |
|
| ResearchStudy.relatesTo.target[x] |
|
| ResearchStudy.date |
|
| ResearchStudy.status |
|
| ResearchStudy.primaryPurposeType |
|
| ResearchStudy.studyDesign |
|
| ResearchStudy.focus |
|
| ResearchStudy.region |
|
| ResearchStudy.descriptionSummary |
|
| ResearchStudy.site |
|
| ResearchStudy.classifier |
|
| ResearchStudy.associatedParty |
|
| ResearchStudy.associatedParty.name |
|
| ResearchStudy.associatedParty.role |
|
| ResearchStudy.associatedParty.period |
|
| ResearchStudy.associatedParty.classifier |
|
| ResearchStudy.associatedParty.party |
|
| ResearchStudy.progressStatus |
|
| ResearchStudy.progressStatus.state |
|
| ResearchStudy.progressStatus.actual |
|
| ResearchStudy.progressStatus.period |
|
| ResearchStudy.whyStopped |
|
| ResearchStudy.recruitment |
|
| ResearchStudy.recruitment.targetNumber |
|
| ResearchStudy.recruitment.actualNumber |
|
| ResearchStudy.recruitment.eligibility |
|
| ResearchStudy.recruitment.actualGroup |
|
| ResearchStudy.recruitment.description |
|
| ResearchStudy.comparisonGroup |
|
| ResearchStudy.comparisonGroup.targetNumber |
|
| ResearchStudy.comparisonGroup.actualNumber |
|
| ResearchStudy.comparisonGroup.eligibility |
|
| ResearchStudy.comparisonGroup.observedGroup |
|
| ResearchStudy.comparisonGroup.description |
|
| ResearchStudy.objective.description |
|
| ResearchStudy.objective.outcomeMeasure |
|
| ResearchStudy.objective.outcomeMeasure.name |
|
| ResearchStudy.objective.outcomeMeasure.type |
|
| ResearchStudy.objective.outcomeMeasure.description |
|
| ResearchStudy.objective.outcomeMeasure.endpoint |
|
| ResearchStudy.objective.outcomeMeasure.population |
|
| ResearchStudy.objective.outcomeMeasure.intervention |
|
| ResearchStudy.objective.outcomeMeasure.comparator |
|
| ResearchStudy.objective.outcomeMeasure.summaryMeasure |
|
| ResearchStudy.objective.outcomeMeasure.endpointAnalysisPlan |
|
| ResearchStudy.objective.outcomeMeasure.eventHandling |
|
| ResearchStudy.objective.outcomeMeasure.eventHandling.event |
|
| ResearchStudy.objective.outcomeMeasure.eventHandling.group |
|
| ResearchStudy.objective.outcomeMeasure.eventHandling.handling |
|
| ResearchStudy.objective.outcomeMeasure.eventHandling.description |
|
| ResearchStudy.result |
|
| ResearchStudy.contact |
|
| ResearchStudy.relatedArtifact |
|
| ResearchStudy.location |
|
| ResearchStudy.enrollment |
|
| ResearchStudy.sponsor |
|
| ResearchStudy.principalInvestigator |
|
| ResearchStudy.arm |
|
See the Full Difference for further information
This analysis is available for R4 as XML or JSON and for R4B as XML or JSON.
Structure
| Name | Flags | Card. | Type | Description & Constraints Filter: ![]() ![]() | ||||
|---|---|---|---|---|---|---|---|---|
![]() |
N | DomainResource | Investigation to increase healthcare-related patient-independent knowledge Elements defined in Ancestors: id, meta, implicitRules, language, text, contained, extension, modifierExtension | |||||
![]() ![]() |
0..1 | uri | Canonical identifier for this study resource | |||||
![]() ![]() |
Σ | 0..* | Identifier | Business Identifier for study | ||||
![]() ![]() |
0..1 | string | The business version for the study record | |||||
![]() ![]() |
0..1 | string | Name for this study (computer friendly) | |||||
![]() ![]() |
Σ | 0..1 | string | Human readable name of the study | ||||
![]() ![]() |
0..* | BackboneElement | Additional names for the study | |||||
![]() ![]() ![]() |
0..1 | CodeableConcept | primary | official | scientific | plain-language | subtitle | short-title | acronym | earlier-title | language | auto-translated | human-use | machine-use | duplicate-uid Binding: Title Type (Preferred) | |||||
![]() ![]() ![]() |
0..1 | string | The name | |||||
![]() ![]() ![]() |
0..1 | code | Used to express the specific language Binding: All Languages (Required)
| |||||
![]() ![]() |
Σ | 0..* | Reference(PlanDefinition) | Steps followed in executing study | ||||
![]() ![]() |
Σ | 0..* | Reference(ResearchStudy) | Part of larger study | ||||
![]() ![]() |
0..1 | markdown | How to cite this ResearchStudy | |||||
![]() ![]() |
0..* | BackboneElement | Relationships to other Resources | |||||
![]() ![]() ![]() |
1..1 | CodeableConcept | documentation | justification | citation | predecessor | successor | derived-from | depends-on | composed-of | part-of | amends | amended-with | appends | appended-with | cites | cited-by | comments-on | comment-in | contains | contained-in | corrects | correction-in | replaces | replaced-with | retracts | retracted-by | signs | similar-to | supports | supported-with | transforms | transformed-into | transformed-with | documents | specification-of | created-with | cite-as | reprint | reprint-of | summarizes Binding: Artifact Relationship Type (Extensible) | |||||
![]() ![]() ![]() |
1..1 | The artifact that is related to this ResearchStudy | ||||||
![]() ![]() ![]() ![]() |
uri | |||||||
![]() ![]() ![]() ![]() |
Attachment | |||||||
![]() ![]() ![]() ![]() |
canonical(Any) | |||||||
![]() ![]() ![]() ![]() |
Reference(Any) | |||||||
![]() ![]() ![]() ![]() |
markdown | |||||||
![]() ![]() |
0..1 | dateTime | Date the resource last changed | |||||
![]() ![]() |
?!Σ | 1..1 | code | draft | active | retired | unknown Binding: PublicationStatus (Required) | ||||
![]() ![]() |
Σ | 0..1 | CodeableConcept | treatment | prevention | diagnostic | supportive-care | screening | health-services-research | basic-science | device-feasibility Binding: ResearchStudyPrimaryPurposeType (Preferred) | ||||
![]() ![]() |
Σ | 0..1 | CodeableConcept | Classifier used for clinical trials Binding: ResearchStudyPhase (Preferred) | ||||
![]() ![]() |
Σ | 0..* | CodeableConcept | Classifications of the study design characteristics Binding: Study Design (Preferred) | ||||
![]() ![]() |
0..* | CodeableReference(Medication | MedicinalProductDefinition | SubstanceDefinition | DeviceDefinition | PlanDefinition) | Drugs, devices, etc. under study Binding: Research Study Focus Type (Example) | |||||
![]() ![]() |
Σ | 0..* | CodeableConcept | Condition being studied Binding: Condition/Problem/Diagnosis Codes (Example) | ||||
![]() ![]() |
Σ | 0..* | CodeableConcept | Used to search for the study Binding: Research Study Focus Type (Example) | ||||
![]() ![]() |
Σ | 0..* | CodeableConcept | Geographic area for the study Binding: Jurisdiction ValueSet (Preferred) | ||||
![]() ![]() |
0..1 | markdown | Brief text explaining the study | |||||
![]() ![]() |
0..1 | markdown | Detailed narrative of the study | |||||
![]() ![]() |
Σ | 0..1 | Period | When the study began and ended | ||||
![]() ![]() |
Σ | 0..* | Reference(Location | ResearchStudy | Organization) | Facility where study activities are conducted | ||||
![]() ![]() |
0..* | Annotation | Comments made about the study | |||||
![]() ![]() |
0..* | CodeableConcept | Classification for the study Binding: Research Study Classifiers (Example) | |||||
![]() ![]() |
0..* | BackboneElement | Sponsors, collaborators, and other parties | |||||
![]() ![]() ![]() |
0..1 | string | Name of associated party | |||||
![]() ![]() ![]() |
1..1 | CodeableConcept | sponsor | lead-sponsor | sponsor-investigator | primary-investigator | collaborator | funding-source | general-contact | recruitment-contact | sub-investigator | study-chair | irb | data-monitoring Binding: Research Study Party Role (Example) | |||||
![]() ![]() ![]() |
0..* | Period | When active in the role | |||||
![]() ![]() ![]() |
0..* | CodeableConcept | nih | fda | government | nonprofit | academic | industry Binding: Research Study Party Organization Type (Example) | |||||
![]() ![]() ![]() |
0..1 | Reference(Practitioner | PractitionerRole | Organization) | Individual or organization associated with study (use practitionerRole to specify their organisation) | |||||
![]() ![]() |
0..* | BackboneElement | Status of study with time for that status | |||||
![]() ![]() ![]() |
1..1 | CodeableConcept | Label for status or state (e.g. recruitment status) Binding: Research Study Status (Example) | |||||
![]() ![]() ![]() |
0..1 | boolean | Actual if true else anticipated | |||||
![]() ![]() ![]() |
0..1 | Period | Date range | |||||
![]() ![]() |
Σ | 0..1 | CodeableConcept | accrual-goal-met | closed-due-to-toxicity | closed-due-to-lack-of-study-progress | temporarily-closed-per-study-design Binding: ResearchStudyReasonStopped (Example) | ||||
![]() ![]() |
Σ | 0..1 | BackboneElement | Target or actual group of participants enrolled in study | ||||
![]() ![]() ![]() |
0..1 | unsignedInt | Estimated total number of participants to be enrolled | |||||
![]() ![]() ![]() |
0..1 | unsignedInt | Actual total number of participants enrolled in study | |||||
![]() ![]() ![]() |
0..1 | Reference(Group) | Inclusion and exclusion criteria | |||||
![]() ![]() ![]() |
Σ | 0..1 | Reference(Group) | Group of participants who were enrolled in study | ||||
![]() ![]() ![]() |
0..1 | markdown | Description of the recruitment | |||||
![]() ![]() |
0..* | BackboneElement | Defined path through the study for a subject | |||||
![]() ![]() ![]() |
0..1 | unsignedInt | Estimated total number of participants to be enrolled in the comparison group | |||||
![]() ![]() ![]() |
0..1 | unsignedInt | Actual total number of participants enrolled in the comparison group | |||||
![]() ![]() ![]() |
0..1 | Reference(Group) | Inclusion and exclusion criteria for the comparison group | |||||
![]() ![]() ![]() |
0..1 | Reference(Group) | Group of participants who were enrolled in the comparison group | |||||
![]() ![]() ![]() |
0..1 | markdown | Description of the comparison Group | |||||
![]() ![]() |
0..* | BackboneElement | A goal for the study | |||||
![]() ![]() ![]() |
0..1 | string | Label for the objective | |||||
![]() ![]() ![]() |
0..1 | CodeableConcept | primary | secondary | exploratory Binding: ResearchStudyObjectiveType (Preferred) | |||||
![]() ![]() ![]() |
0..1 | markdown | Description of the objective | |||||
![]() ![]() ![]() |
0..* | BackboneElement | A variable measured during the study | |||||
![]() ![]() ![]() ![]() |
0..1 | string | Label for the outcome measure | |||||
![]() ![]() ![]() ![]() |
0..1 | CodeableConcept | primary | secondary | exploratory Binding: ResearchStudyObjectiveType (Preferred) | |||||
![]() ![]() ![]() ![]() |
0..1 | markdown | Description of the outcome measure | |||||
![]() ![]() ![]() ![]() |
1..1 | Reference(EvidenceVariable) | Definition of the outcome measure | |||||
![]() ![]() ![]() ![]() |
0..1 | Reference(Group) | Population for this estimand | |||||
![]() ![]() ![]() ![]() |
0..1 | Reference(Group) | Comparison group of interest | |||||
![]() ![]() ![]() ![]() |
0..1 | Reference(Group) | Comparison group for comparison | |||||
![]() ![]() ![]() ![]() |
0..1 | CodeableConcept | Statistical measure for treatment effect estimate Binding: StatisticStatisticType (Example) | |||||
![]() ![]() ![]() ![]() |
0..1 | Reference(Evidence) | Statistical analysis plan for a single endpoint | |||||
![]() ![]() ![]() ![]() |
0..* | BackboneElement | Handling of intercurrent event | |||||
![]() ![]() ![]() ![]() ![]() |
0..1 | CodeableConcept | The event | |||||
![]() ![]() ![]() ![]() ![]() |
0..1 | CodeableConcept | The group that is affected by this event handling | |||||
![]() ![]() ![]() ![]() ![]() |
0..1 | CodeableConcept | How the data is handled | |||||
![]() ![]() ![]() ![]() ![]() |
0..1 | markdown | Text summary of event handling | |||||
![]() ![]() |
Σ | 0..* | Reference(Composition | DiagnosticReport | Evidence) | Link to results generated during the study | ||||
Documentation for this format ![]() | ||||||||
See the Extensions for this resource
XML Template
<ResearchStudy xmlns="http://hl7.org/fhir"><!-- from Resource: id, meta, implicitRules, and language --> <!-- from DomainResource: text, contained, extension, and modifierExtension --> <url value="[uri]"/><!-- 0..1 Canonical identifier for this study resource --> <identifier><!-- 0..* Identifier Business Identifier for study --></identifier> <version value="[string]"/><!-- 0..1 The business version for the study record --> <name value="[string]"/><!-- 0..1 Name for this study (computer friendly) --> <title value="[string]"/><!-- 0..1 Human readable name of the study --> <label> <!-- 0..* Additional names for the study --> <type><!-- 0..1 CodeableConcept primary | official | scientific | plain-language | subtitle | short-title | acronym | earlier-title | language | auto-translated | human-use | machine-use | duplicate-uid
--></type> <value value="[string]"/><!-- 0..1 The name --> <language value="[code]"/><!-- 0..1 Used to express the specific language --> </label> <protocol><!-- 0..* Reference(PlanDefinition) Steps followed in executing study --></protocol> <partOf><!-- 0..* Reference(ResearchStudy) Part of larger study --></partOf> <citeAs value="[markdown]"/><!-- 0..1 How to cite this ResearchStudy --> <relatesTo> <!-- 0..* Relationships to other Resources --> <type><!-- 1..1 CodeableConcept documentation | justification | citation | predecessor | successor | derived-from | depends-on | composed-of | part-of | amends | amended-with | appends | appended-with | cites | cited-by | comments-on | comment-in | contains | contained-in | corrects | correction-in | replaces | replaced-with | retracts | retracted-by | signs | similar-to | supports | supported-with | transforms | transformed-into | transformed-with | documents | specification-of | created-with | cite-as | reprint | reprint-of | summarizes
--></type> <target[x]><!-- 1..1 uri|Attachment|canonical(Any)|Reference(Any)|markdown The artifact that is related to this ResearchStudy --></target[x]> </relatesTo> <date value="[dateTime]"/><!-- 0..1 Date the resource last changed --> <status value="[code]"/><!-- 1..1 draft | active | retired | unknown --> <primaryPurposeType><!-- 0..1 CodeableConcept treatment | prevention | diagnostic | supportive-care | screening | health-services-research | basic-science | device-feasibility
--></primaryPurposeType> <phase><!-- 0..1 CodeableConcept Classifier used for clinical trials
--></phase> <studyDesign><!-- 0..* CodeableConcept Classifications of the study design characteristics --></studyDesign> <focus><!-- 0..* CodeableReference(DeviceDefinition|Medication| MedicinalProductDefinition|PlanDefinition|SubstanceDefinition) Drugs, devices, etc. under study --></focus> <condition><!-- 0..* CodeableConcept Condition being studied --></condition> <keyword><!-- 0..* CodeableConcept Used to search for the study --></keyword> <region><!-- 0..* CodeableConcept Geographic area for the study
--></region> <descriptionSummary value="[markdown]"/><!-- 0..1 Brief text explaining the study --> <description value="[markdown]"/><!-- 0..1 Detailed narrative of the study --> <period><!-- 0..1 Period When the study began and ended --></period> <site><!-- 0..* Reference(Location|Organization|ResearchStudy) Facility where study activities are conducted --></site> <note><!-- 0..* Annotation Comments made about the study --></note> <classifier><!-- 0..* CodeableConcept Classification for the study --></classifier> <associatedParty> <!-- 0..* Sponsors, collaborators, and other parties --> <name value="[string]"/><!-- 0..1 Name of associated party --> <role><!-- 1..1 CodeableConcept sponsor | lead-sponsor | sponsor-investigator | primary-investigator | collaborator | funding-source | general-contact | recruitment-contact | sub-investigator | study-chair | irb | data-monitoring --></role> <period><!-- 0..* Period When active in the role --></period> <classifier><!-- 0..* CodeableConcept nih | fda | government | nonprofit | academic | industry --></classifier> <party><!-- 0..1 Reference(Organization|Practitioner|PractitionerRole) Individual or organization associated with study (use practitionerRole to specify their organisation) --></party> </associatedParty> <progressStatus> <!-- 0..* Status of study with time for that status --> <state><!-- 1..1 CodeableConcept Label for status or state (e.g. recruitment status) --></state> <actual value="[boolean]"/><!-- 0..1 Actual if true else anticipated --> <period><!-- 0..1 Period Date range --></period> </progressStatus> <whyStopped><!-- 0..1 CodeableConcept accrual-goal-met | closed-due-to-toxicity | closed-due-to-lack-of-study-progress | temporarily-closed-per-study-design
--></whyStopped> <recruitment> <!-- 0..1 Target or actual group of participants enrolled in study --> <targetNumber value="[unsignedInt]"/><!-- 0..1 Estimated total number of participants to be enrolled --> <actualNumber value="[unsignedInt]"/><!-- 0..1 Actual total number of participants enrolled in study --> <eligibility><!-- 0..1 Reference(Group) Inclusion and exclusion criteria --></eligibility> <actualGroup><!-- 0..1 Reference(Group) Group of participants who were enrolled in study --></actualGroup> <description value="[markdown]"/><!-- 0..1 Description of the recruitment --> </recruitment> <comparisonGroup> <!-- 0..* Defined path through the study for a subject --> <targetNumber value="[unsignedInt]"/><!-- 0..1 Estimated total number of participants to be enrolled in the comparison group --> <actualNumber value="[unsignedInt]"/><!-- 0..1 Actual total number of participants enrolled in the comparison group --> <eligibility><!-- 0..1 Reference(Group) Inclusion and exclusion criteria for the comparison group --></eligibility> <observedGroup><!-- 0..1 Reference(Group) Group of participants who were enrolled in the comparison group --></observedGroup> <description value="[markdown]"/><!-- 0..1 Description of the comparison Group --> </comparisonGroup> <objective> <!-- 0..* A goal for the study --> <name value="[string]"/><!-- 0..1 Label for the objective --> <type><!-- 0..1 CodeableConcept primary | secondary | exploratory
--></type> <description value="[markdown]"/><!-- 0..1 Description of the objective --> <outcomeMeasure> <!-- 0..* A variable measured during the study --> <name value="[string]"/><!-- 0..1 Label for the outcome measure --> <type><!-- 0..1 CodeableConcept primary | secondary | exploratory
--></type> <description value="[markdown]"/><!-- 0..1 Description of the outcome measure --> <endpoint><!-- 1..1 Reference(EvidenceVariable) Definition of the outcome measure --></endpoint> <population><!-- 0..1 Reference(Group) Population for this estimand --></population> <intervention><!-- 0..1 Reference(Group) Comparison group of interest --></intervention> <comparator><!-- 0..1 Reference(Group) Comparison group for comparison --></comparator> <summaryMeasure><!-- 0..1 CodeableConcept Statistical measure for treatment effect estimate
--></summaryMeasure> <endpointAnalysisPlan><!-- 0..1 Reference(Evidence) Statistical analysis plan for a single endpoint --></endpointAnalysisPlan> <eventHandling> <!-- 0..* Handling of intercurrent event --> <event><!-- 0..1 CodeableConcept The event --></event> <group><!-- 0..1 CodeableConcept The group that is affected by this event handling --></group> <handling><!-- 0..1 CodeableConcept How the data is handled --></handling> <description value="[markdown]"/><!-- 0..1 Text summary of event handling --> </eventHandling> </outcomeMeasure> </objective> <result><!-- 0..* Reference(Composition|DiagnosticReport|Evidence) Link to results generated during the study --></result> </ResearchStudy>
JSON Template
{
"resourceType" : "ResearchStudy",
// from Resource: id, meta, implicitRules, and language
// from DomainResource: text, contained, extension, and modifierExtension
"url" : "<uri>", // Canonical identifier for this study resource
"identifier" : [{ Identifier }], // Business Identifier for study
"version" : "<string>", // The business version for the study record
"name" : "<string>", // Name for this study (computer friendly)
"title" : "<string>", // Human readable name of the study
"label" : [{ // Additional names for the study
"type" : { CodeableConcept }, // primary | official | scientific | plain-language | subtitle | short-title | acronym | earlier-title | language | auto-translated | human-use | machine-use | duplicate-uid
"value" : "<string>", // The name
"language" : "<code>" // Used to express the specific language
}],
"protocol" : [{ Reference(PlanDefinition) }], // Steps followed in executing study
"partOf" : [{ Reference(ResearchStudy) }], // Part of larger study
"citeAs" : "<markdown>", // How to cite this ResearchStudy
"relatesTo" : [{ // Relationships to other Resources
"type" : { CodeableConcept }, // R! documentation | justification | citation | predecessor | successor | derived-from | depends-on | composed-of | part-of | amends | amended-with | appends | appended-with | cites | cited-by | comments-on | comment-in | contains | contained-in | corrects | correction-in | replaces | replaced-with | retracts | retracted-by | signs | similar-to | supports | supported-with | transforms | transformed-into | transformed-with | documents | specification-of | created-with | cite-as | reprint | reprint-of | summarizes
// target[x]: The artifact that is related to this ResearchStudy. One of these 5:
"targetUri" : "<uri>",
"targetAttachment" : { Attachment },
"targetCanonical" : "<canonical(Any)>",
"targetReference" : { Reference(Any) },
"targetMarkdown" : "<markdown>"
}],
"date" : "<dateTime>", // Date the resource last changed
"status" : "<code>", // R! draft | active | retired | unknown
"primaryPurposeType" : { CodeableConcept }, // treatment | prevention | diagnostic | supportive-care | screening | health-services-research | basic-science | device-feasibility
"phase" : { CodeableConcept }, // Classifier used for clinical trials
"studyDesign" : [{ CodeableConcept }], // Classifications of the study design characteristics
"focus" : [{ CodeableReference(DeviceDefinition|Medication|
MedicinalProductDefinition|PlanDefinition|SubstanceDefinition) }], // Drugs, devices, etc. under study
"condition" : [{ CodeableConcept }], // Condition being studied
"keyword" : [{ CodeableConcept }], // Used to search for the study
"region" : [{ CodeableConcept }], // Geographic area for the study
"descriptionSummary" : "<markdown>", // Brief text explaining the study
"description" : "<markdown>", // Detailed narrative of the study
"period" : { Period }, // When the study began and ended
"site" : [{ Reference(Location|Organization|ResearchStudy) }], // Facility where study activities are conducted
"note" : [{ Annotation }], // Comments made about the study
"classifier" : [{ CodeableConcept }], // Classification for the study
"associatedParty" : [{ // Sponsors, collaborators, and other parties
"name" : "<string>", // Name of associated party
"role" : { CodeableConcept }, // R! sponsor | lead-sponsor | sponsor-investigator | primary-investigator | collaborator | funding-source | general-contact | recruitment-contact | sub-investigator | study-chair | irb | data-monitoring
"period" : [{ Period }], // When active in the role
"classifier" : [{ CodeableConcept }], // nih | fda | government | nonprofit | academic | industry
"party" : { Reference(Organization|Practitioner|PractitionerRole) } // Individual or organization associated with study (use practitionerRole to specify their organisation)
}],
"progressStatus" : [{ // Status of study with time for that status
"state" : { CodeableConcept }, // R! Label for status or state (e.g. recruitment status)
"actual" : <boolean>, // Actual if true else anticipated
"period" : { Period } // Date range
}],
"whyStopped" : { CodeableConcept }, // accrual-goal-met | closed-due-to-toxicity | closed-due-to-lack-of-study-progress | temporarily-closed-per-study-design
"recruitment" : { // Target or actual group of participants enrolled in study
"targetNumber" : "<unsignedInt>", // Estimated total number of participants to be enrolled
"actualNumber" : "<unsignedInt>", // Actual total number of participants enrolled in study
"eligibility" : { Reference(Group) }, // Inclusion and exclusion criteria
"actualGroup" : { Reference(Group) }, // Group of participants who were enrolled in study
"description" : "<markdown>" // Description of the recruitment
},
"comparisonGroup" : [{ // Defined path through the study for a subject
"targetNumber" : "<unsignedInt>", // Estimated total number of participants to be enrolled in the comparison group
"actualNumber" : "<unsignedInt>", // Actual total number of participants enrolled in the comparison group
"eligibility" : { Reference(Group) }, // Inclusion and exclusion criteria for the comparison group
"observedGroup" : { Reference(Group) }, // Group of participants who were enrolled in the comparison group
"description" : "<markdown>" // Description of the comparison Group
}],
"objective" : [{ // A goal for the study
"name" : "<string>", // Label for the objective
"type" : { CodeableConcept }, // primary | secondary | exploratory
"description" : "<markdown>", // Description of the objective
"outcomeMeasure" : [{ // A variable measured during the study
"name" : "<string>", // Label for the outcome measure
"type" : { CodeableConcept }, // primary | secondary | exploratory
"description" : "<markdown>", // Description of the outcome measure
"endpoint" : { Reference(EvidenceVariable) }, // R! Definition of the outcome measure
"population" : { Reference(Group) }, // Population for this estimand
"intervention" : { Reference(Group) }, // Comparison group of interest
"comparator" : { Reference(Group) }, // Comparison group for comparison
"summaryMeasure" : { CodeableConcept }, // Statistical measure for treatment effect estimate
"endpointAnalysisPlan" : { Reference(Evidence) }, // Statistical analysis plan for a single endpoint
"eventHandling" : [{ // Handling of intercurrent event
"event" : { CodeableConcept }, // The event
"group" : { CodeableConcept }, // The group that is affected by this event handling
"handling" : { CodeableConcept }, // How the data is handled
"description" : "<markdown>" // Text summary of event handling
}]
}]
}],
"result" : [{ Reference(Composition|DiagnosticReport|Evidence) }] // Link to results generated during the study
}
Turtle Template
@prefix fhir: <http://hl7.org/fhir/> .[ a fhir:ResearchStudy; fhir:nodeRole fhir:treeRoot; # if this is the parser root # from Resource: fhir:id, fhir:meta, fhir:implicitRules, and fhir:language # from DomainResource: fhir:text, fhir:contained, fhir:extension, and fhir:modifierExtension fhir:url [ uri ] ; # 0..1 Canonical identifier for this study resource fhir:identifier ( [ Identifier ] ... ) ; # 0..* Business Identifier for study fhir:version [ string ] ; # 0..1 The business version for the study record fhir:name [ string ] ; # 0..1 Name for this study (computer friendly) fhir:title [ string ] ; # 0..1 Human readable name of the study fhir:label ( [ # 0..* Additional names for the study fhir:type [ CodeableConcept ] ; # 0..1 primary | official | scientific | plain-language | subtitle | short-title | acronym | earlier-title | language | auto-translated | human-use | machine-use | duplicate-uid fhir:value [ string ] ; # 0..1 The name fhir:language [ code ] ; # 0..1 Used to express the specific language ] ... ) ; fhir:protocol ( [ Reference(PlanDefinition) ] ... ) ; # 0..* Steps followed in executing study fhir:partOf ( [ Reference(ResearchStudy) ] ... ) ; # 0..* Part of larger study fhir:citeAs [ markdown ] ; # 0..1 How to cite this ResearchStudy fhir:relatesTo ( [ # 0..* Relationships to other Resources fhir:type [ CodeableConcept ] ; # 1..1 documentation | justification | citation | predecessor | successor | derived-from | depends-on | composed-of | part-of | amends | amended-with | appends | appended-with | cites | cited-by | comments-on | comment-in | contains | contained-in | corrects | correction-in | replaces | replaced-with | retracts | retracted-by | signs | similar-to | supports | supported-with | transforms | transformed-into | transformed-with | documents | specification-of | created-with | cite-as | reprint | reprint-of | summarizes # target[x] : 1..1 The artifact that is related to this ResearchStudy. One of these 5 fhir:target [ a fhir:Uri ; uri ] fhir:target [ a fhir:Attachment ; Attachment ] fhir:target [ a fhir:Canonical ; canonical(Any) ] fhir:target [ a fhir:Reference ; Reference(Any) ] fhir:target [ a fhir:Markdown ; markdown ] ] ... ) ; fhir:date [ dateTime ] ; # 0..1 Date the resource last changed fhir:status [ code ] ; # 1..1 draft | active | retired | unknown fhir:primaryPurposeType [ CodeableConcept ] ; # 0..1 treatment | prevention | diagnostic | supportive-care | screening | health-services-research | basic-science | device-feasibility fhir:phase [ CodeableConcept ] ; # 0..1 Classifier used for clinical trials fhir:studyDesign ( [ CodeableConcept ] ... ) ; # 0..* Classifications of the study design characteristics fhir:focus ( [ CodeableReference(DeviceDefinition|Medication|MedicinalProductDefinition|PlanDefinition| SubstanceDefinition) ] ... ) ; # 0..* Drugs, devices, etc. under study fhir:condition ( [ CodeableConcept ] ... ) ; # 0..* Condition being studied fhir:keyword ( [ CodeableConcept ] ... ) ; # 0..* Used to search for the study fhir:region ( [ CodeableConcept ] ... ) ; # 0..* Geographic area for the study fhir:descriptionSummary [ markdown ] ; # 0..1 Brief text explaining the study fhir:description [ markdown ] ; # 0..1 Detailed narrative of the study fhir:period [ Period ] ; # 0..1 When the study began and ended fhir:site ( [ Reference(Location|Organization|ResearchStudy) ] ... ) ; # 0..* Facility where study activities are conducted fhir:note ( [ Annotation ] ... ) ; # 0..* Comments made about the study fhir:classifier ( [ CodeableConcept ] ... ) ; # 0..* Classification for the study fhir:associatedParty ( [ # 0..* Sponsors, collaborators, and other parties fhir:name [ string ] ; # 0..1 Name of associated party fhir:role [ CodeableConcept ] ; # 1..1 sponsor | lead-sponsor | sponsor-investigator | primary-investigator | collaborator | funding-source | general-contact | recruitment-contact | sub-investigator | study-chair | irb | data-monitoring fhir:period ( [ Period ] ... ) ; # 0..* When active in the role fhir:classifier ( [ CodeableConcept ] ... ) ; # 0..* nih | fda | government | nonprofit | academic | industry fhir:party [ Reference(Organization|Practitioner|PractitionerRole) ] ; # 0..1 Individual or organization associated with study (use practitionerRole to specify their organisation) ] ... ) ; fhir:progressStatus ( [ # 0..* Status of study with time for that status fhir:state [ CodeableConcept ] ; # 1..1 Label for status or state (e.g. recruitment status) fhir:actual [ boolean ] ; # 0..1 Actual if true else anticipated fhir:period [ Period ] ; # 0..1 Date range ] ... ) ; fhir:whyStopped [ CodeableConcept ] ; # 0..1 accrual-goal-met | closed-due-to-toxicity | closed-due-to-lack-of-study-progress | temporarily-closed-per-study-design fhir:recruitment [ # 0..1 Target or actual group of participants enrolled in study fhir:targetNumber [ unsignedInt ] ; # 0..1 Estimated total number of participants to be enrolled fhir:actualNumber [ unsignedInt ] ; # 0..1 Actual total number of participants enrolled in study fhir:eligibility [ Reference(Group) ] ; # 0..1 Inclusion and exclusion criteria fhir:actualGroup [ Reference(Group) ] ; # 0..1 Group of participants who were enrolled in study fhir:description [ markdown ] ; # 0..1 Description of the recruitment ] ; fhir:comparisonGroup ( [ # 0..* Defined path through the study for a subject fhir:targetNumber [ unsignedInt ] ; # 0..1 Estimated total number of participants to be enrolled in the comparison group fhir:actualNumber [ unsignedInt ] ; # 0..1 Actual total number of participants enrolled in the comparison group fhir:eligibility [ Reference(Group) ] ; # 0..1 Inclusion and exclusion criteria for the comparison group fhir:observedGroup [ Reference(Group) ] ; # 0..1 Group of participants who were enrolled in the comparison group fhir:description [ markdown ] ; # 0..1 Description of the comparison Group ] ... ) ; fhir:objective ( [ # 0..* A goal for the study fhir:name [ string ] ; # 0..1 Label for the objective fhir:type [ CodeableConcept ] ; # 0..1 primary | secondary | exploratory fhir:description [ markdown ] ; # 0..1 Description of the objective fhir:outcomeMeasure ( [ # 0..* A variable measured during the study fhir:name [ string ] ; # 0..1 Label for the outcome measure fhir:type [ CodeableConcept ] ; # 0..1 primary | secondary | exploratory fhir:description [ markdown ] ; # 0..1 Description of the outcome measure fhir:endpoint [ Reference(EvidenceVariable) ] ; # 1..1 Definition of the outcome measure fhir:population [ Reference(Group) ] ; # 0..1 Population for this estimand fhir:intervention [ Reference(Group) ] ; # 0..1 Comparison group of interest fhir:comparator [ Reference(Group) ] ; # 0..1 Comparison group for comparison fhir:summaryMeasure [ CodeableConcept ] ; # 0..1 Statistical measure for treatment effect estimate fhir:endpointAnalysisPlan [ Reference(Evidence) ] ; # 0..1 Statistical analysis plan for a single endpoint fhir:eventHandling ( [ # 0..* Handling of intercurrent event fhir:event [ CodeableConcept ] ; # 0..1 The event fhir:group [ CodeableConcept ] ; # 0..1 The group that is affected by this event handling fhir:handling [ CodeableConcept ] ; # 0..1 How the data is handled fhir:description [ markdown ] ; # 0..1 Text summary of event handling ] ... ) ; ] ... ) ; ] ... ) ; fhir:result ( [ Reference(Composition|DiagnosticReport|Evidence) ] ... ) ; # 0..* Link to results generated during the study ]
Changes from R5 to R6
| ResearchStudy | |
| ResearchStudy.label.type |
|
| ResearchStudy.label.language |
|
| ResearchStudy.citeAs |
|
| ResearchStudy.relatesTo |
|
| ResearchStudy.relatesTo.type |
|
| ResearchStudy.relatesTo.target[x] |
|
| ResearchStudy.region |
|
| ResearchStudy.associatedParty.role |
|
| ResearchStudy.progressStatus.state |
|
| ResearchStudy.recruitment.eligibility |
|
| ResearchStudy.recruitment.description |
|
| ResearchStudy.comparisonGroup.targetNumber |
|
| ResearchStudy.comparisonGroup.actualNumber |
|
| ResearchStudy.comparisonGroup.eligibility |
|
| ResearchStudy.objective.outcomeMeasure |
|
| ResearchStudy.objective.outcomeMeasure.name |
|
| ResearchStudy.objective.outcomeMeasure.type |
|
| ResearchStudy.objective.outcomeMeasure.description |
|
| ResearchStudy.objective.outcomeMeasure.endpoint |
|
| ResearchStudy.objective.outcomeMeasure.population |
|
| ResearchStudy.objective.outcomeMeasure.intervention |
|
| ResearchStudy.objective.outcomeMeasure.comparator |
|
| ResearchStudy.objective.outcomeMeasure.summaryMeasure |
|
| ResearchStudy.objective.outcomeMeasure.endpointAnalysisPlan |
|
| ResearchStudy.objective.outcomeMeasure.eventHandling |
|
| ResearchStudy.objective.outcomeMeasure.eventHandling.event |
|
| ResearchStudy.objective.outcomeMeasure.eventHandling.group |
|
| ResearchStudy.objective.outcomeMeasure.eventHandling.handling |
|
| ResearchStudy.objective.outcomeMeasure.eventHandling.description |
|
| ResearchStudy.result |
|
| ResearchStudy.relatedArtifact |
|
| ResearchStudy.comparisonGroup.linkId |
|
| ResearchStudy.comparisonGroup.name |
|
| ResearchStudy.comparisonGroup.type |
|
| ResearchStudy.comparisonGroup.intendedExposure |
|
| ResearchStudy.outcomeMeasure |
|
Changes from R4B to R6
| ResearchStudy | |
| ResearchStudy.url |
|
| ResearchStudy.version |
|
| ResearchStudy.name |
|
| ResearchStudy.label |
|
| ResearchStudy.label.type |
|
| ResearchStudy.label.value |
|
| ResearchStudy.label.language |
|
| ResearchStudy.citeAs |
|
| ResearchStudy.relatesTo |
|
| ResearchStudy.relatesTo.type |
|
| ResearchStudy.relatesTo.target[x] |
|
| ResearchStudy.date |
|
| ResearchStudy.status |
|
| ResearchStudy.primaryPurposeType |
|
| ResearchStudy.studyDesign |
|
| ResearchStudy.focus |
|
| ResearchStudy.region |
|
| ResearchStudy.descriptionSummary |
|
| ResearchStudy.site |
|
| ResearchStudy.classifier |
|
| ResearchStudy.associatedParty |
|
| ResearchStudy.associatedParty.name |
|
| ResearchStudy.associatedParty.role |
|
| ResearchStudy.associatedParty.period |
|
| ResearchStudy.associatedParty.classifier |
|
| ResearchStudy.associatedParty.party |
|
| ResearchStudy.progressStatus |
|
| ResearchStudy.progressStatus.state |
|
| ResearchStudy.progressStatus.actual |
|
| ResearchStudy.progressStatus.period |
|
| ResearchStudy.whyStopped |
|
| ResearchStudy.recruitment |
|
| ResearchStudy.recruitment.targetNumber |
|
| ResearchStudy.recruitment.actualNumber |
|
| ResearchStudy.recruitment.eligibility |
|
| ResearchStudy.recruitment.actualGroup |
|
| ResearchStudy.recruitment.description |
|
| ResearchStudy.comparisonGroup |
|
| ResearchStudy.comparisonGroup.targetNumber |
|
| ResearchStudy.comparisonGroup.actualNumber |
|
| ResearchStudy.comparisonGroup.eligibility |
|
| ResearchStudy.comparisonGroup.observedGroup |
|
| ResearchStudy.comparisonGroup.description |
|
| ResearchStudy.objective.description |
|
| ResearchStudy.objective.outcomeMeasure |
|
| ResearchStudy.objective.outcomeMeasure.name |
|
| ResearchStudy.objective.outcomeMeasure.type |
|
| ResearchStudy.objective.outcomeMeasure.description |
|
| ResearchStudy.objective.outcomeMeasure.endpoint |
|
| ResearchStudy.objective.outcomeMeasure.population |
|
| ResearchStudy.objective.outcomeMeasure.intervention |
|
| ResearchStudy.objective.outcomeMeasure.comparator |
|
| ResearchStudy.objective.outcomeMeasure.summaryMeasure |
|
| ResearchStudy.objective.outcomeMeasure.endpointAnalysisPlan |
|
| ResearchStudy.objective.outcomeMeasure.eventHandling |
|
| ResearchStudy.objective.outcomeMeasure.eventHandling.event |
|
| ResearchStudy.objective.outcomeMeasure.eventHandling.group |
|
| ResearchStudy.objective.outcomeMeasure.eventHandling.handling |
|
| ResearchStudy.objective.outcomeMeasure.eventHandling.description |
|
| ResearchStudy.result |
|
| ResearchStudy.contact |
|
| ResearchStudy.relatedArtifact |
|
| ResearchStudy.location |
|
| ResearchStudy.enrollment |
|
| ResearchStudy.sponsor |
|
| ResearchStudy.principalInvestigator |
|
| ResearchStudy.arm |
|
Changes from R4 to R6
| ResearchStudy | |
| ResearchStudy.url |
|
| ResearchStudy.version |
|
| ResearchStudy.name |
|
| ResearchStudy.label |
|
| ResearchStudy.label.type |
|
| ResearchStudy.label.value |
|
| ResearchStudy.label.language |
|
| ResearchStudy.citeAs |
|
| ResearchStudy.relatesTo |
|
| ResearchStudy.relatesTo.type |
|
| ResearchStudy.relatesTo.target[x] |
|
| ResearchStudy.date |
|
| ResearchStudy.status |
|
| ResearchStudy.primaryPurposeType |
|
| ResearchStudy.studyDesign |
|
| ResearchStudy.focus |
|
| ResearchStudy.region |
|
| ResearchStudy.descriptionSummary |
|
| ResearchStudy.site |
|
| ResearchStudy.classifier |
|
| ResearchStudy.associatedParty |
|
| ResearchStudy.associatedParty.name |
|
| ResearchStudy.associatedParty.role |
|
| ResearchStudy.associatedParty.period |
|
| ResearchStudy.associatedParty.classifier |
|
| ResearchStudy.associatedParty.party |
|
| ResearchStudy.progressStatus |
|
| ResearchStudy.progressStatus.state |
|
| ResearchStudy.progressStatus.actual |
|
| ResearchStudy.progressStatus.period |
|
| ResearchStudy.whyStopped |
|
| ResearchStudy.recruitment |
|
| ResearchStudy.recruitment.targetNumber |
|
| ResearchStudy.recruitment.actualNumber |
|
| ResearchStudy.recruitment.eligibility |
|
| ResearchStudy.recruitment.actualGroup |
|
| ResearchStudy.recruitment.description |
|
| ResearchStudy.comparisonGroup |
|
| ResearchStudy.comparisonGroup.targetNumber |
|
| ResearchStudy.comparisonGroup.actualNumber |
|
| ResearchStudy.comparisonGroup.eligibility |
|
| ResearchStudy.comparisonGroup.observedGroup |
|
| ResearchStudy.comparisonGroup.description |
|
| ResearchStudy.objective.description |
|
| ResearchStudy.objective.outcomeMeasure |
|
| ResearchStudy.objective.outcomeMeasure.name |
|
| ResearchStudy.objective.outcomeMeasure.type |
|
| ResearchStudy.objective.outcomeMeasure.description |
|
| ResearchStudy.objective.outcomeMeasure.endpoint |
|
| ResearchStudy.objective.outcomeMeasure.population |
|
| ResearchStudy.objective.outcomeMeasure.intervention |
|
| ResearchStudy.objective.outcomeMeasure.comparator |
|
| ResearchStudy.objective.outcomeMeasure.summaryMeasure |
|
| ResearchStudy.objective.outcomeMeasure.endpointAnalysisPlan |
|
| ResearchStudy.objective.outcomeMeasure.eventHandling |
|
| ResearchStudy.objective.outcomeMeasure.eventHandling.event |
|
| ResearchStudy.objective.outcomeMeasure.eventHandling.group |
|
| ResearchStudy.objective.outcomeMeasure.eventHandling.handling |
|
| ResearchStudy.objective.outcomeMeasure.eventHandling.description |
|
| ResearchStudy.result |
|
| ResearchStudy.contact |
|
| ResearchStudy.relatedArtifact |
|
| ResearchStudy.location |
|
| ResearchStudy.enrollment |
|
| ResearchStudy.sponsor |
|
| ResearchStudy.principalInvestigator |
|
| ResearchStudy.arm |
|
See the Full Difference for further information
This analysis is available for R4 as XML or JSON and for R4B as XML or JSON.
Additional definitions: Master Definition XML + JSON, XML Schema/Schematron + JSON Schema, ShEx (for Turtle) + see the extensions, the spreadsheet version & the dependency analysis
| Path | ValueSet | Type | Documentation |
|---|---|---|---|
| ResearchStudy.label.type | TitleType |
Preferred | Used to express the reason and specific aspect for the variant title, such as language and specific language. |
| ResearchStudy.label.language | AllLanguages (a valid code from urn:ietf:bcp:47) |
Required | This value set includes all possible codes from BCP-47 (see http://tools.ietf.org/html/bcp47) |
| Common Languages | starter | ||
| ResearchStudy.relatesTo.type | ArtifactRelationshipType |
Extensible | Type of relationship to the related artifact. |
| ResearchStudy.status | PublicationStatus | Required | The lifecycle status of an artifact. |
| ResearchStudy.primaryPurposeType | ResearchStudyPrimaryPurposeType |
Preferred | Codes for the main intent of the study. |
| ResearchStudy.phase | ResearchStudyPhase |
Preferred | Codes for the stage in the progression of a therapy from initial experimental use in humans in clinical trials to post-market evaluation. |
| ResearchStudy.studyDesign | StudyDesign | Preferred | This is a set of terms for study design characteristics. |
| ResearchStudy.focus | ResearchStudyFocusType | Example | Some example codes of research study focus |
| ResearchStudy.condition | ConditionProblemDiagnosisCodes | Example | Example value set for Condition/Problem/Diagnosis codes. |
| ResearchStudy.keyword | ResearchStudyFocusType | Example | Some example codes of research study focus |
| ResearchStudy.region | JurisdictionValueSet |
Preferred | This value set defines a base set of codes for country, country subdivision and region for indicating where a resource is intended to be used. Note: The codes for countries and country subdivisions are taken from ISO 3166 |
| ResearchStudy.classifier | ResearchStudyClassifiers (a valid code from ResearchStudy Classifiers Code System) | Example | Codes that convey the type of label that is provided. |
| ResearchStudy.associatedParty.role | ResearchStudyPartyRole | Example | This is a ResearchStudy's party role. |
| ResearchStudy.associatedParty.classifier | ResearchStudyPartyOrgType (a valid code from ResearchStudy Party Organization Type Code System) | Example | This is a ResearchStudy's party organization type. |
| ResearchStudy.progressStatus.state | ResearchStudyStatus | Example | Codes that convey the current status of the research study. |
| ResearchStudy.whyStopped | ResearchStudyReasonStopped |
Example | Codes for why the study ended prematurely. |
| ResearchStudy.objective.type | ResearchStudyObjectiveType |
Preferred | Codes for the kind of study objective. |
| ResearchStudy.objective.outcomeMeasure.type | ResearchStudyObjectiveType |
Preferred | Codes for the kind of study objective. |
| ResearchStudy.objective.outcomeMeasure.summaryMeasure | StatisticStatisticType |
Example | The type of a specific statistic. |
The following diagram reflects the "typical" state machine for ResearchStudy.
Search parameters for this resource. See also the full list of search parameters for this resource, and check the Extensions registry for search parameters on extensions related to this resource. The common parameters also apply. See Searching for more information about searching in REST, messaging, and services.
| Name | Type | Description | Expression | In Common |
| classifier | token | Classification for the study | ResearchStudy.classifier | |
| condition | token | Condition being studied | ResearchStudy.condition | |
| date | date | When the study began and ended | ResearchStudy.period | |
| description | string | Detailed narrative of the study | ResearchStudy.description | |
| eligibility | reference | Inclusion and exclusion criteria | ResearchStudy.recruitment.eligibility (Group) |
|
| focus-code | token | Drugs, devices, etc. under study, as a code | ResearchStudy.focus.concept | |
| focus-reference | reference | Drugs, devices, etc. under study, as a reference | ResearchStudy.focus.reference | |
| identifier | token | Business Identifier for study | ResearchStudy.identifier | |
| keyword | token | Used to search for the study | ResearchStudy.keyword | |
| name | string | Name for this study | ResearchStudy.name | |
| objective-description | string | Free text description of the objective of the study | ResearchStudy.objective.description | |
| objective-type | token | The kind of study objective | ResearchStudy.objective.type | |
| part-of | reference | Part of larger study | ResearchStudy.partOf (ResearchStudy) |
|
| phase | token | The stage in the progression of a study | ResearchStudy.phase | |
| progress-actual | token | Actual if true else anticipated | ResearchStudy.progressStatus.actual | |
| progress-period | date | Date range | ResearchStudy.progressStatus.period | |
| progress-state | token | Label for status or state | ResearchStudy.progressStatus.state | |
| progress-status-state-actual | composite | Status of study by state and actual | On ResearchStudy.progressStatus: progress-state: progress-state progress-actual: progress-actual |
|
| progress-status-state-period | composite | Status of study by state and period | On ResearchStudy.progressStatus: progress-state: progress-state progress-period: progress-period |
|
| progress-status-state-period-actual | composite | Status of study by state, period and actual | On ResearchStudy.progressStatus: progress-state: progress-state progress-period: progress-period progress-actual: progress-actual |
|
| protocol | reference | Steps followed in executing study | ResearchStudy.protocol (PlanDefinition) |
|
| recruitment-actual | number | Actual number of participants enrolled in study across all groups | ResearchStudy.recruitment.actualNumber | |
| recruitment-target | number | Target number of participants enrolled in study across all groups | ResearchStudy.recruitment.targetNumber | |
| region | token | Geographic area for the study | ResearchStudy.region | |
| site | reference | Facility where study activities are conducted | ResearchStudy.site (Organization, Location, ResearchStudy) |
|
| status | token | active | active-but-not-recruiting | administratively-completed | approved | closed-to-accrual | closed-to-accrual-and-intervention | completed | disapproved | enrolling-by-invitation | in-review | not-yet-recruiting | recruiting | temporarily-closed-to-accrual | temporarily-closed-to-accrual-and-intervention | terminated | withdrawn | ResearchStudy.status | |
| study-design | token | Classifications of the study design characteristics | ResearchStudy.studyDesign | |
| title | string | The human readable name of the research study | ResearchStudy.title |