Genomics Reporting Implementation Guide, published by HL7 International / Clinical Genomics. This guide is not an authorized publication; it is the continuous build for version 4.0.0-cibuild built by the FHIR (HL7® FHIR® Standard) CI Build. This version is based on the current content of https://github.com/HL7/genomics-reporting/ and changes regularly. See the Directory of published versions
| Official URL: http://hl7.org/fhir/uv/genomics-reporting/StructureDefinition/therapeutic-implication | Version: 4.0.0-cibuild | |||
| Standards status: Trial-use | Maturity Level: 2 | Computable Name: TherapeuticImplication | ||
Copyright/Legal: This material contains content from LOINC (http://loinc.org). LOINC is copyright © 1995-2020, Regenstrief Institute, Inc. and the Logical Observation Identifiers Names and Codes (LOINC) Committee and is available at no cost under the license at http://loinc.org/license. LOINC® is a registered United States trademark of Regenstrief Institute, Inc. |
||||
Observation stating a therapeutic annotation (e.g. drug susceptibility, clinical trial eligibility) on one or more genotype/haplotype/variant/biomarker observations.
This section provides guidance for genomic reporting about the implication of a patient's genetics on the behavior of one or more medications or other therapeutic alternatives (such as clinical trials).
This portion of the implementation guide relies on the content in the General Genomic Reporting and Variant Reporting portions of this implementation guide. Pharmacogenomic reports supplement this information with a set of pharmacogenomic-specific implication profiles. Implementers of pharmacogenomic reporting may also be interested in the Somatic Reporting section of this implementation guide.
In general, treatments and medications have a set of indications for use which are not explicitly stated. However, if a pharmacogenomics statement has a specific context of a disease or a tumor use the component phenotypic-treatment-context to indicate the disease.
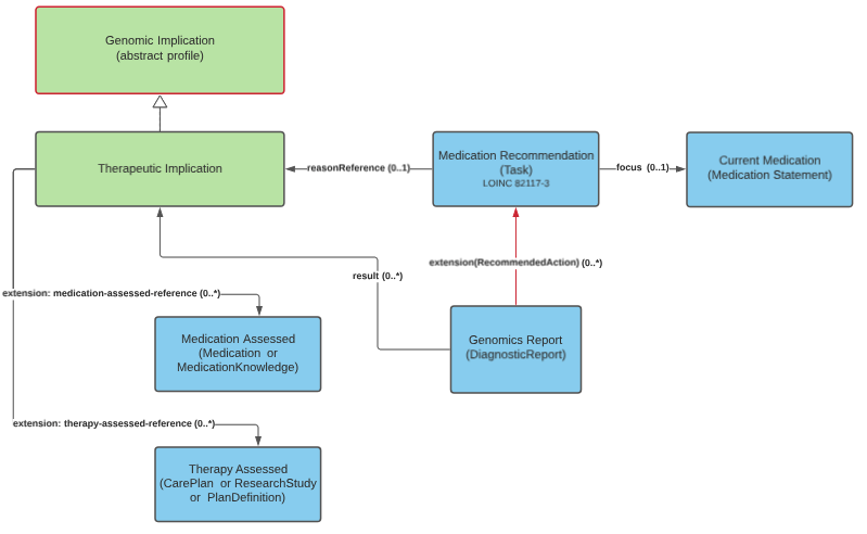
Figure 1: Pharmacogenomic Implications
(Profile links: Genomic Implication, Therapeutic Implication, Medication Recommendadtion)
There are two ways to communicate details about a medication whose implication is being described. The profile component medication-assessed is the place to communicate a simple code for the medication. If more detail about the medication is to be shared, use the extension named medication-assessed-reference. The extension can refer to a Medication or MedicationKnowledge resource. This might be used to share specific classification details if they are important as part of the implication being described. It is important to note that since there two ways to do this, implementers SHALL ensure consistent usage. If both the extension and component are used at the same time, they SHALL deliver the same medication. Because this is an international profile, no guidance is provided on drug coding systems.
It is important to note there are also two ways to communicate details about non-medication therapies (e.g. altered diet, radiation therapy, surgery, etc.). The profile component therapy-assessed is the place to communicate a simple code for the therapy. If more detail about the therapy is to be shared, use the extension named therapy-assessed-reference. The extension can refer to a CarePlan, ResearchStudy, or PlanDefinition resource. It is important to note that since there two ways to do this, implementers SHALL ensure consistent usage. If both the extension and component are used at the same time, they SHALL deliver the same therapy. Because this is an international profile, no guidance is provided on therapy coding systems.
The component therapeutic-implication lists one or more ramifications based on the presence of associated molecular finding(s), which may include:
To associate a therapeutic implication instance with a recommendation (e.g. discontinuing a medication, altering dosage, choose alternative medication) use Medication Recommendation, Followup Recommendation, along with current medication if appropriate. Use the Related Artifact extension for supporting documents such as CPIC guidelines.
Medication Recommendation tasks link to therapeutic implications through reasonReference and are included in the report using the recommended-action extension. The therapeutic implications do not have a link to medication recommendations, so the revinclude search parameter can be used to find the therapeutic implication statements relevant to the recommendations.
Note: If multiple medications are used in medication assessed, the usage implication should describe the combined effect.
Note 2: Implementers may also be interested in the Somatic Reporting and Pharmacogenomics Reporting sections of this implementation guide.
See Genomic Implication for guidance.
See Genomic Implication for guidance. Implication fields affected by this guidance include: derivedFrom, evidence-level, therapeutic-implication, phenotypic-treatment-context, medication-assessed, therapy-assessed.
Usages:
You can also check for usages in the FHIR IG Statistics
Description of Profiles, Differentials, Snapshots and how the different presentations work.
| Name | Flags | Card. | Type | Description & Constraints Filter: ![]() ![]() |
|---|---|---|---|---|
![]() |
C | 0..* | GenomicImplication | Therapeutic Implication Constraints: obs-6, obs-7 |
![]() ![]() |
?!Σ | 0..1 | uri | A set of rules under which this content was created |
![]() ![]() |
Content/Rules for all slices | |||
![]() ![]() ![]() |
0..1 | CodeableConcept | Secondary findings are genetic test results that provide information about variants in a gene unrelated to the primary purpose for the testing, most often discovered when [Whole Exome Sequencing (WES)](https://en.wikipedia.org/wiki/Exome_sequencing) or [Whole Genome Sequencing (WGS)](https://en.wikipedia.org/wiki/Whole_genome_sequencing) is performed. This extension should be used to denote when a genetic finding is being shared as a secondary finding, and ideally refer to a corresponding guideline or policy statement.
For more detail, please see:
https://ghr.nlm.nih.gov/primer/testing/secondaryfindings URL: http://hl7.org/fhir/StructureDefinition/observation-secondaryFinding Binding: GeneticObservationSecondaryFindings (extensible): Codes to denote a guideline or policy statement when a genetic test result is being shared as a secondary finding. | |
![]() ![]() ![]() |
0..1 | Reference(BodyStructure) | Target anatomic location or structure URL: http://hl7.org/fhir/StructureDefinition/bodySite | |
![]() ![]() ![]() |
0..* | RelatedArtifact | Documentation relevant to the 'parent' resource URL: http://hl7.org/fhir/StructureDefinition/workflow-relatedArtifact | |
![]() ![]() |
?! | 0..* | Extension | Extensions that cannot be ignored |
![]() ![]() |
?!Σ | 1..1 | code | registered | preliminary | final | amended + Binding: ObservationStatus (required): Codes providing the status of an observation. |
![]() ![]() |
2..* | CodeableConcept | Classification of type of observation Slice: Unordered, Open by value:coding Binding: ObservationCategoryCodes (preferred): Codes for high level observation categories. | |
![]() ![]() ![]() |
1..1 | CodeableConcept | Classification of type of observation Binding: ObservationCategoryCodes (preferred): Codes for high level observation categories. | |
![]() ![]() ![]() ![]() |
Σ | 1..1 | Coding | Code defined by a terminology system Required Pattern: At least the following |
![]() ![]() ![]() ![]() ![]() |
0..1 | string | Unique id for inter-element referencing | |
![]() ![]() ![]() ![]() ![]() |
0..* | Extension | Additional content defined by implementations | |
![]() ![]() ![]() ![]() ![]() |
1..1 | uri | Identity of the terminology system Fixed Value: http://terminology.hl7.org/CodeSystem/observation-category | |
![]() ![]() ![]() ![]() ![]() |
0..1 | string | Version of the system - if relevant | |
![]() ![]() ![]() ![]() ![]() |
1..1 | code | Symbol in syntax defined by the system Fixed Value: laboratory | |
![]() ![]() ![]() ![]() ![]() |
0..1 | string | Representation defined by the system | |
![]() ![]() ![]() ![]() ![]() |
0..1 | boolean | If this coding was chosen directly by the user | |
![]() ![]() ![]() |
1..1 | CodeableConcept | Classification of type of observation Binding: ObservationCategoryCodes (preferred): Codes for high level observation categories. | |
![]() ![]() ![]() ![]() |
Σ | 1..1 | Coding | Code defined by a terminology system Required Pattern: At least the following |
![]() ![]() ![]() ![]() ![]() |
0..1 | string | Unique id for inter-element referencing | |
![]() ![]() ![]() ![]() ![]() |
0..* | Extension | Additional content defined by implementations | |
![]() ![]() ![]() ![]() ![]() |
1..1 | uri | Identity of the terminology system Fixed Value: http://terminology.hl7.org/CodeSystem/v2-0074 | |
![]() ![]() ![]() ![]() ![]() |
0..1 | string | Version of the system - if relevant | |
![]() ![]() ![]() ![]() ![]() |
1..1 | code | Symbol in syntax defined by the system Fixed Value: GE | |
![]() ![]() ![]() ![]() ![]() |
0..1 | string | Representation defined by the system | |
![]() ![]() ![]() ![]() ![]() |
0..1 | boolean | If this coding was chosen directly by the user | |
![]() ![]() |
Σ | 1..1 | CodeableConcept | therapeutic-implication Binding: LOINCCodes (example): Codes identifying names of simple observations. Required Pattern: At least the following |
![]() ![]() ![]() |
0..1 | string | Unique id for inter-element referencing | |
![]() ![]() ![]() |
0..* | Extension | Additional content defined by implementations | |
![]() ![]() ![]() |
1..* | Coding | Code defined by a terminology system Fixed Value: (Complex) | |
![]() ![]() ![]() ![]() |
0..1 | string | Unique id for inter-element referencing | |
![]() ![]() ![]() ![]() |
0..* | Extension | Additional content defined by implementations | |
![]() ![]() ![]() ![]() |
1..1 | uri | Identity of the terminology system Fixed Value: http://hl7.org/fhir/uv/genomics-reporting/CodeSystem/tbd-codes-cs | |
![]() ![]() ![]() ![]() |
0..1 | string | Version of the system - if relevant | |
![]() ![]() ![]() ![]() |
1..1 | code | Symbol in syntax defined by the system Fixed Value: therapeutic-implication | |
![]() ![]() ![]() ![]() |
0..1 | string | Representation defined by the system | |
![]() ![]() ![]() ![]() |
0..1 | boolean | If this coding was chosen directly by the user | |
![]() ![]() ![]() |
0..1 | string | Plain text representation of the concept | |
![]() ![]() |
Σ | 1..* | Reference(DocumentReference | ImagingStudy | Media | QuestionnaireResponse | Observation | MolecularSequence) | Related measurements the observation is made from Slice: Unordered, Open by profile:resolve() |
![]() ![]() ![]() |
Σ | 0..* | Reference(Variant) | Variant the implication is derived from |
![]() ![]() ![]() |
Σ | 0..* | Reference(Genotype) | Genotype the implication is derived from |
![]() ![]() ![]() |
Σ | 0..* | Reference(Haplotype) | Haplotype the implication is derived from |
![]() ![]() ![]() |
Σ | 0..* | Reference(Molecular Biomarker) | MolecularBiomarker the implication is derived from |
![]() ![]() |
Σ | 0..* | BackboneElement | Component results Slice: Unordered, Open by value:code |
![]() ![]() ![]() |
Content/Rules for all slices | |||
![]() ![]() ![]() ![]() |
Content/Rules for all slices | |||
![]() ![]() ![]() ![]() ![]() |
0..* | RelatedArtifact | Documentation relevant to the 'parent' resource URL: http://hl7.org/fhir/StructureDefinition/workflow-relatedArtifact | |
![]() ![]() ![]() ![]() |
?!Σ | 0..* | Extension | Extensions that cannot be ignored even if unrecognized |
![]() ![]() ![]() ![]() |
Σ | 1..1 | CodeableConcept | Type of component observation (code / type) Binding: LOINCCodes (example): Codes identifying names of simple observations. |
![]() ![]() ![]() |
Σ | 0..1 | BackboneElement | Clinical Conclusion |
![]() ![]() ![]() ![]() |
?!Σ | 0..* | Extension | Extensions that cannot be ignored even if unrecognized |
![]() ![]() ![]() ![]() |
Σ | 1..1 | CodeableConcept | conclusion-string Binding: LOINCCodes (example): Codes identifying names of simple observations. Required Pattern: At least the following |
![]() ![]() ![]() ![]() ![]() |
0..1 | string | Unique id for inter-element referencing | |
![]() ![]() ![]() ![]() ![]() |
0..* | Extension | Additional content defined by implementations | |
![]() ![]() ![]() ![]() ![]() |
1..* | Coding | Code defined by a terminology system Fixed Value: (Complex) | |
![]() ![]() ![]() ![]() ![]() ![]() |
0..1 | string | Unique id for inter-element referencing | |
![]() ![]() ![]() ![]() ![]() ![]() |
0..* | Extension | Additional content defined by implementations | |
![]() ![]() ![]() ![]() ![]() ![]() |
1..1 | uri | Identity of the terminology system Fixed Value: http://hl7.org/fhir/uv/genomics-reporting/CodeSystem/tbd-codes-cs | |
![]() ![]() ![]() ![]() ![]() ![]() |
0..1 | string | Version of the system - if relevant | |
![]() ![]() ![]() ![]() ![]() ![]() |
1..1 | code | Symbol in syntax defined by the system Fixed Value: conclusion-string | |
![]() ![]() ![]() ![]() ![]() ![]() |
0..1 | string | Representation defined by the system | |
![]() ![]() ![]() ![]() ![]() ![]() |
0..1 | boolean | If this coding was chosen directly by the user | |
![]() ![]() ![]() ![]() ![]() |
0..1 | string | Plain text representation of the concept | |
![]() ![]() ![]() |
Σ | 0..* | BackboneElement | Level of Evidence |
![]() ![]() ![]() ![]() |
Content/Rules for all slices | |||
![]() ![]() ![]() ![]() ![]() |
0..* | RelatedArtifact | Documentation relevant to the 'parent' resource URL: http://hl7.org/fhir/StructureDefinition/workflow-relatedArtifact | |
![]() ![]() ![]() ![]() |
?!Σ | 0..* | Extension | Extensions that cannot be ignored even if unrecognized |
![]() ![]() ![]() ![]() |
Σ | 1..1 | CodeableConcept | 93044-6 Binding: LOINCCodes (example): Codes identifying names of simple observations. Required Pattern: At least the following |
![]() ![]() ![]() ![]() ![]() |
0..1 | string | Unique id for inter-element referencing | |
![]() ![]() ![]() ![]() ![]() |
0..* | Extension | Additional content defined by implementations | |
![]() ![]() ![]() ![]() ![]() |
1..* | Coding | Code defined by a terminology system Fixed Value: (Complex) | |
![]() ![]() ![]() ![]() ![]() ![]() |
0..1 | string | Unique id for inter-element referencing | |
![]() ![]() ![]() ![]() ![]() ![]() |
0..* | Extension | Additional content defined by implementations | |
![]() ![]() ![]() ![]() ![]() ![]() |
1..1 | uri | Identity of the terminology system Fixed Value: http://loinc.org | |
![]() ![]() ![]() ![]() ![]() ![]() |
0..1 | string | Version of the system - if relevant | |
![]() ![]() ![]() ![]() ![]() ![]() |
1..1 | code | Symbol in syntax defined by the system Fixed Value: 93044-6 | |
![]() ![]() ![]() ![]() ![]() ![]() |
0..1 | string | Representation defined by the system | |
![]() ![]() ![]() ![]() ![]() ![]() |
0..1 | boolean | If this coding was chosen directly by the user | |
![]() ![]() ![]() ![]() ![]() |
0..1 | string | Plain text representation of the concept | |
![]() ![]() ![]() ![]() |
Σ | 1..1 | CodeableConcept | 1A | 1B | 2A | 2B | 3 | 4 | 4-star | 3-star | 2-star | 1-star | no-star Binding: Evidence Level Examples (example): PharmGKB or ClinVar |
![]() ![]() ![]() |
Σ | 0..1 | BackboneElement | Clinical significance |
![]() ![]() ![]() ![]() |
Content/Rules for all slices | |||
![]() ![]() ![]() ![]() ![]() |
0..* | RelatedArtifact | Documentation relevant to the 'parent' resource URL: http://hl7.org/fhir/StructureDefinition/workflow-relatedArtifact | |
![]() ![]() ![]() ![]() |
?!Σ | 0..* | Extension | Extensions that cannot be ignored even if unrecognized |
![]() ![]() ![]() ![]() |
Σ | 1..1 | CodeableConcept | 53037-8 Binding: LOINCCodes (example): Codes identifying names of simple observations. Required Pattern: At least the following |
![]() ![]() ![]() ![]() ![]() |
0..1 | string | Unique id for inter-element referencing | |
![]() ![]() ![]() ![]() ![]() |
0..* | Extension | Additional content defined by implementations | |
![]() ![]() ![]() ![]() ![]() |
1..* | Coding | Code defined by a terminology system Fixed Value: (Complex) | |
![]() ![]() ![]() ![]() ![]() ![]() |
0..1 | string | Unique id for inter-element referencing | |
![]() ![]() ![]() ![]() ![]() ![]() |
0..* | Extension | Additional content defined by implementations | |
![]() ![]() ![]() ![]() ![]() ![]() |
1..1 | uri | Identity of the terminology system Fixed Value: http://loinc.org | |
![]() ![]() ![]() ![]() ![]() ![]() |
0..1 | string | Version of the system - if relevant | |
![]() ![]() ![]() ![]() ![]() ![]() |
1..1 | code | Symbol in syntax defined by the system Fixed Value: 53037-8 | |
![]() ![]() ![]() ![]() ![]() ![]() |
0..1 | string | Representation defined by the system | |
![]() ![]() ![]() ![]() ![]() ![]() |
0..1 | boolean | If this coding was chosen directly by the user | |
![]() ![]() ![]() ![]() ![]() |
0..1 | string | Plain text representation of the concept | |
![]() ![]() ![]() ![]() |
Σ | 1..1 | CodeableConcept | Pathogenic | Likely pathogenic | Uncertain significance | Likely benign | Benign Binding: LOINC Answer List LL4034-6 (example) |
![]() ![]() ![]() |
Σ | 0..1 | BackboneElement | Knowledge Base |
![]() ![]() ![]() ![]() |
Content/Rules for all slices | |||
![]() ![]() ![]() ![]() ![]() |
0..* | RelatedArtifact | Documentation relevant to the 'parent' resource URL: http://hl7.org/fhir/StructureDefinition/workflow-relatedArtifact | |
![]() ![]() ![]() ![]() |
?!Σ | 0..* | Extension | Extensions that cannot be ignored even if unrecognized |
![]() ![]() ![]() ![]() |
Σ | 1..1 | CodeableConcept | knowledge-base Binding: LOINCCodes (example): Codes identifying names of simple observations. Required Pattern: At least the following |
![]() ![]() ![]() ![]() ![]() |
0..1 | string | Unique id for inter-element referencing | |
![]() ![]() ![]() ![]() ![]() |
0..* | Extension | Additional content defined by implementations | |
![]() ![]() ![]() ![]() ![]() |
1..* | Coding | Code defined by a terminology system Fixed Value: (Complex) | |
![]() ![]() ![]() ![]() ![]() ![]() |
0..1 | string | Unique id for inter-element referencing | |
![]() ![]() ![]() ![]() ![]() ![]() |
0..* | Extension | Additional content defined by implementations | |
![]() ![]() ![]() ![]() ![]() ![]() |
1..1 | uri | Identity of the terminology system Fixed Value: http://hl7.org/fhir/uv/genomics-reporting/CodeSystem/tbd-codes-cs | |
![]() ![]() ![]() ![]() ![]() ![]() |
0..1 | string | Version of the system - if relevant | |
![]() ![]() ![]() ![]() ![]() ![]() |
1..1 | code | Symbol in syntax defined by the system Fixed Value: knowledge-base | |
![]() ![]() ![]() ![]() ![]() ![]() |
0..1 | string | Representation defined by the system | |
![]() ![]() ![]() ![]() ![]() ![]() |
0..1 | boolean | If this coding was chosen directly by the user | |
![]() ![]() ![]() ![]() ![]() |
0..1 | string | Plain text representation of the concept | |
![]() ![]() ![]() ![]() |
Σ | 1..1 | CodeableConcept | Actual component result Binding: Knowledge Base Version Codes (example) |
![]() ![]() ![]() |
Σ | 0..1 | BackboneElement | Annotation Pipeline |
![]() ![]() ![]() ![]() |
Content/Rules for all slices | |||
![]() ![]() ![]() ![]() ![]() |
0..* | RelatedArtifact | Documentation relevant to the 'parent' resource URL: http://hl7.org/fhir/StructureDefinition/workflow-relatedArtifact | |
![]() ![]() ![]() ![]() |
?!Σ | 0..* | Extension | Extensions that cannot be ignored even if unrecognized |
![]() ![]() ![]() ![]() |
Σ | 1..1 | CodeableConcept | annotation-pipeline Binding: LOINCCodes (example): Codes identifying names of simple observations. Required Pattern: At least the following |
![]() ![]() ![]() ![]() ![]() |
0..1 | string | Unique id for inter-element referencing | |
![]() ![]() ![]() ![]() ![]() |
0..* | Extension | Additional content defined by implementations | |
![]() ![]() ![]() ![]() ![]() |
1..* | Coding | Code defined by a terminology system Fixed Value: (Complex) | |
![]() ![]() ![]() ![]() ![]() ![]() |
0..1 | string | Unique id for inter-element referencing | |
![]() ![]() ![]() ![]() ![]() ![]() |
0..* | Extension | Additional content defined by implementations | |
![]() ![]() ![]() ![]() ![]() ![]() |
1..1 | uri | Identity of the terminology system Fixed Value: http://hl7.org/fhir/uv/genomics-reporting/CodeSystem/tbd-codes-cs | |
![]() ![]() ![]() ![]() ![]() ![]() |
0..1 | string | Version of the system - if relevant | |
![]() ![]() ![]() ![]() ![]() ![]() |
1..1 | code | Symbol in syntax defined by the system Fixed Value: annotation-pipeline | |
![]() ![]() ![]() ![]() ![]() ![]() |
0..1 | string | Representation defined by the system | |
![]() ![]() ![]() ![]() ![]() ![]() |
0..1 | boolean | If this coding was chosen directly by the user | |
![]() ![]() ![]() ![]() ![]() |
0..1 | string | Plain text representation of the concept | |
![]() ![]() ![]() ![]() |
Σ | 1..1 | CodeableConcept | Actual component result |
![]() ![]() ![]() |
Σ | 0..* | BackboneElement | Therapeutic Implication |
![]() ![]() ![]() ![]() |
Content/Rules for all slices | |||
![]() ![]() ![]() ![]() ![]() |
0..* | RelatedArtifact | Documentation relevant to the 'parent' resource URL: http://hl7.org/fhir/StructureDefinition/workflow-relatedArtifact | |
![]() ![]() ![]() ![]() |
?!Σ | 0..* | Extension | Extensions that cannot be ignored even if unrecognized |
![]() ![]() ![]() ![]() |
Σ | 1..1 | CodeableConcept | therapeutic-implication Binding: LOINCCodes (example): Codes identifying names of simple observations. Required Pattern: At least the following |
![]() ![]() ![]() ![]() ![]() |
0..1 | string | Unique id for inter-element referencing | |
![]() ![]() ![]() ![]() ![]() |
0..* | Extension | Additional content defined by implementations | |
![]() ![]() ![]() ![]() ![]() |
1..* | Coding | Code defined by a terminology system Fixed Value: (Complex) | |
![]() ![]() ![]() ![]() ![]() ![]() |
0..1 | string | Unique id for inter-element referencing | |
![]() ![]() ![]() ![]() ![]() ![]() |
0..* | Extension | Additional content defined by implementations | |
![]() ![]() ![]() ![]() ![]() ![]() |
1..1 | uri | Identity of the terminology system Fixed Value: http://hl7.org/fhir/uv/genomics-reporting/CodeSystem/tbd-codes-cs | |
![]() ![]() ![]() ![]() ![]() ![]() |
0..1 | string | Version of the system - if relevant | |
![]() ![]() ![]() ![]() ![]() ![]() |
1..1 | code | Symbol in syntax defined by the system Fixed Value: therapeutic-implication | |
![]() ![]() ![]() ![]() ![]() ![]() |
0..1 | string | Representation defined by the system | |
![]() ![]() ![]() ![]() ![]() ![]() |
0..1 | boolean | If this coding was chosen directly by the user | |
![]() ![]() ![]() ![]() ![]() |
0..1 | string | Plain text representation of the concept | |
![]() ![]() ![]() ![]() |
Σ | 1..1 | CodeableConcept | Responsive | Resistant | Poor metabolizer | Rapid metabolizer | Decreased function | Increased function | Does not meet eligibility criteria for clinical trial | ... (more) Binding: Genetic Therapeutic Implications (extensible) |
![]() ![]() ![]() |
Σ | 0..* | BackboneElement | Phenotypic treatment context |
![]() ![]() ![]() ![]() |
Content/Rules for all slices | |||
![]() ![]() ![]() ![]() ![]() |
0..* | RelatedArtifact | Documentation relevant to the 'parent' resource URL: http://hl7.org/fhir/StructureDefinition/workflow-relatedArtifact | |
![]() ![]() ![]() ![]() |
?!Σ | 0..* | Extension | Extensions that cannot be ignored even if unrecognized |
![]() ![]() ![]() ![]() |
Σ | 1..1 | CodeableConcept | 81259-4 Binding: LOINCCodes (example): Codes identifying names of simple observations. Required Pattern: At least the following |
![]() ![]() ![]() ![]() ![]() |
0..1 | string | Unique id for inter-element referencing | |
![]() ![]() ![]() ![]() ![]() |
0..* | Extension | Additional content defined by implementations | |
![]() ![]() ![]() ![]() ![]() |
1..* | Coding | Code defined by a terminology system Fixed Value: (Complex) | |
![]() ![]() ![]() ![]() ![]() ![]() |
0..1 | string | Unique id for inter-element referencing | |
![]() ![]() ![]() ![]() ![]() ![]() |
0..* | Extension | Additional content defined by implementations | |
![]() ![]() ![]() ![]() ![]() ![]() |
1..1 | uri | Identity of the terminology system Fixed Value: http://loinc.org | |
![]() ![]() ![]() ![]() ![]() ![]() |
0..1 | string | Version of the system - if relevant | |
![]() ![]() ![]() ![]() ![]() ![]() |
1..1 | code | Symbol in syntax defined by the system Fixed Value: 81259-4 | |
![]() ![]() ![]() ![]() ![]() ![]() |
0..1 | string | Representation defined by the system | |
![]() ![]() ![]() ![]() ![]() ![]() |
0..1 | boolean | If this coding was chosen directly by the user | |
![]() ![]() ![]() ![]() ![]() |
0..1 | string | Plain text representation of the concept | |
![]() ![]() ![]() ![]() |
Σ | 1..1 | CodeableConcept | Contextual phenotype/condition code Binding Description: (example): Binding not yet defined (examples: SNOMED CT Clinical findings, ICD-10-CM chapters 1-18, HPO terms) |
![]() ![]() ![]() |
Σ | 0..* | BackboneElement | Medication Assessed |
![]() ![]() ![]() ![]() |
Content/Rules for all slices | |||
![]() ![]() ![]() ![]() ![]() |
0..* | RelatedArtifact | Documentation relevant to the 'parent' resource URL: http://hl7.org/fhir/StructureDefinition/workflow-relatedArtifact | |
![]() ![]() ![]() ![]() ![]() |
0..* | Reference(Medication | MedicationKnowledge) | Medication Assessed reference to a FHIR resource URL: http://hl7.org/fhir/uv/genomics-reporting/StructureDefinition/medication-assessed-reference | |
![]() ![]() ![]() ![]() |
?!Σ | 0..* | Extension | Extensions that cannot be ignored even if unrecognized |
![]() ![]() ![]() ![]() |
Σ | 1..1 | CodeableConcept | 51963-7 Binding: LOINCCodes (example): Codes identifying names of simple observations. Required Pattern: At least the following |
![]() ![]() ![]() ![]() ![]() |
0..1 | string | Unique id for inter-element referencing | |
![]() ![]() ![]() ![]() ![]() |
0..* | Extension | Additional content defined by implementations | |
![]() ![]() ![]() ![]() ![]() |
1..* | Coding | Code defined by a terminology system Fixed Value: (Complex) | |
![]() ![]() ![]() ![]() ![]() ![]() |
0..1 | string | Unique id for inter-element referencing | |
![]() ![]() ![]() ![]() ![]() ![]() |
0..* | Extension | Additional content defined by implementations | |
![]() ![]() ![]() ![]() ![]() ![]() |
1..1 | uri | Identity of the terminology system Fixed Value: http://loinc.org | |
![]() ![]() ![]() ![]() ![]() ![]() |
0..1 | string | Version of the system - if relevant | |
![]() ![]() ![]() ![]() ![]() ![]() |
1..1 | code | Symbol in syntax defined by the system Fixed Value: 51963-7 | |
![]() ![]() ![]() ![]() ![]() ![]() |
0..1 | string | Representation defined by the system | |
![]() ![]() ![]() ![]() ![]() ![]() |
0..1 | boolean | If this coding was chosen directly by the user | |
![]() ![]() ![]() ![]() ![]() |
0..1 | string | Plain text representation of the concept | |
![]() ![]() ![]() ![]() |
Σ | 1..1 | CodeableConcept | Medication code Binding Description: (example): Binding not yet defined (RxNorm or similar) |
![]() ![]() ![]() |
Σ | 0..* | BackboneElement | Non-medication therapy assessed |
![]() ![]() ![]() ![]() |
Content/Rules for all slices | |||
![]() ![]() ![]() ![]() ![]() |
0..* | RelatedArtifact | Documentation relevant to the 'parent' resource URL: http://hl7.org/fhir/StructureDefinition/workflow-relatedArtifact | |
![]() ![]() ![]() ![]() ![]() |
0..* | Reference(CarePlan | ResearchStudy | PlanDefinition) | Therapy Assessed reference to a FHIR resource URL: http://hl7.org/fhir/uv/genomics-reporting/StructureDefinition/therapy-assessed-reference | |
![]() ![]() ![]() ![]() |
?!Σ | 0..* | Extension | Extensions that cannot be ignored even if unrecognized |
![]() ![]() ![]() ![]() |
Σ | 1..1 | CodeableConcept | associated-therapy Binding: LOINCCodes (example): Codes identifying names of simple observations. Required Pattern: At least the following |
![]() ![]() ![]() ![]() ![]() |
0..1 | string | Unique id for inter-element referencing | |
![]() ![]() ![]() ![]() ![]() |
0..* | Extension | Additional content defined by implementations | |
![]() ![]() ![]() ![]() ![]() |
1..* | Coding | Code defined by a terminology system Fixed Value: (Complex) | |
![]() ![]() ![]() ![]() ![]() ![]() |
0..1 | string | Unique id for inter-element referencing | |
![]() ![]() ![]() ![]() ![]() ![]() |
0..* | Extension | Additional content defined by implementations | |
![]() ![]() ![]() ![]() ![]() ![]() |
1..1 | uri | Identity of the terminology system Fixed Value: http://hl7.org/fhir/uv/genomics-reporting/CodeSystem/tbd-codes-cs | |
![]() ![]() ![]() ![]() ![]() ![]() |
0..1 | string | Version of the system - if relevant | |
![]() ![]() ![]() ![]() ![]() ![]() |
1..1 | code | Symbol in syntax defined by the system Fixed Value: associated-therapy | |
![]() ![]() ![]() ![]() ![]() ![]() |
0..1 | string | Representation defined by the system | |
![]() ![]() ![]() ![]() ![]() ![]() |
0..1 | boolean | If this coding was chosen directly by the user | |
![]() ![]() ![]() ![]() ![]() |
0..1 | string | Plain text representation of the concept | |
![]() ![]() ![]() ![]() |
Σ | 1..1 | CodeableConcept | Actual component result Binding Description: (example): Binding not yet defined |
Documentation for this format | ||||
| Path | Status | Usage | ValueSet | Version | Source |
| Observation.status | Base | required | ObservationStatus | 📍4.0.1 | FHIR Std. |
| Observation.category | Base | preferred | Observation Category Codes | 📍4.0.1 | FHIR Std. |
| Observation.category:labCategory | Base | preferred | Observation Category Codes | 📍4.0.1 | FHIR Std. |
| Observation.category:geCategory | Base | preferred | Observation Category Codes | 📍4.0.1 | FHIR Std. |
| Observation.code | Base | example | LOINC Codes | 📍4.0.1 | FHIR Std. |
| Observation.component.code | Base | example | LOINC Codes | 📍4.0.1 | FHIR Std. |
| Observation.component:conclusion-string.code | Base | example | LOINC Codes | 📍4.0.1 | FHIR Std. |
| Observation.component:evidence-level.code | Base | example | LOINC Codes | 📍4.0.1 | FHIR Std. |
| Observation.component:evidence-level.value[x] | Base | example | Evidence Level Examples | 📦4.0.0-cibuild | This IG |
| Observation.component:clinical-significance.code | Base | example | LOINC Codes | 📍4.0.1 | FHIR Std. |
| Observation.component:clinical-significance.value[x] | Base | example | LOINC Answer Codes for LL4034-6 | ∅ | unknown? |
| Observation.component:knowledge-base.code | Base | example | LOINC Codes | 📍4.0.1 | FHIR Std. |
| Observation.component:knowledge-base.value[x] | Base | example | Knowledge Base Version Codes | 📦4.0.0-cibuild | This IG |
| Observation.component:annotation-pipeline.code | Base | example | LOINC Codes | 📍4.0.1 | FHIR Std. |
| Observation.component:therapeutic-implication.code | Base | example | LOINC Codes | 📍4.0.1 | FHIR Std. |
| Observation.component:therapeutic-implication.value[x] | Base | extensible | Genetic Therapeutic Implications | 📦4.0.0-cibuild | This IG |
| Observation.component:phenotypic-treatment-context.code | Base | example | LOINC Codes | 📍4.0.1 | FHIR Std. |
| Observation.component:phenotypic-treatment-context.value[x] | Base | example | Not State | Unknown | |
| Observation.component:medication-assessed.code | Base | example | LOINC Codes | 📍4.0.1 | FHIR Std. |
| Observation.component:medication-assessed.value[x] | Base | example | Not State | Unknown | |
| Observation.component:therapy-assessed.code | Base | example | LOINC Codes | 📍4.0.1 | FHIR Std. |
| Observation.component:therapy-assessed.value[x] | Base | example | Not State | Unknown |
| Id | Grade | Path(s) | Description | Expression |
| dom-2 | error | Observation | If the resource is contained in another resource, it SHALL NOT contain nested Resources |
contained.contained.empty()
|
| dom-3 | error | Observation | If the resource is contained in another resource, it SHALL be referred to from elsewhere in the resource or SHALL refer to the containing resource |
contained.where((('#'+id in (%resource.descendants().reference | %resource.descendants().as(canonical) | %resource.descendants().as(uri) | %resource.descendants().as(url))) or descendants().where(reference = '#').exists() or descendants().where(as(canonical) = '#').exists() or descendants().where(as(canonical) = '#').exists()).not()).trace('unmatched', id).empty()
|
| dom-4 | error | Observation | If a resource is contained in another resource, it SHALL NOT have a meta.versionId or a meta.lastUpdated |
contained.meta.versionId.empty() and contained.meta.lastUpdated.empty()
|
| dom-5 | error | Observation | If a resource is contained in another resource, it SHALL NOT have a security label |
contained.meta.security.empty()
|
| dom-6 | best practice | Observation | A resource should have narrative for robust management |
text.`div`.exists()
|
| ele-1 | error | **ALL** elements | All FHIR elements must have a @value or children |
hasValue() or (children().count() > id.count())
|
| ext-1 | error | **ALL** extensions | Must have either extensions or value[x], not both |
extension.exists() != value.exists()
|
| obs-6 | error | Observation | dataAbsentReason SHALL only be present if Observation.value[x] is not present |
dataAbsentReason.empty() or value.empty()
|
| obs-7 | error | Observation | If Observation.code is the same as an Observation.component.code then the value element associated with the code SHALL NOT be present |
value.empty() or component.code.where(coding.intersect(%resource.code.coding).exists()).empty()
|
This structure is derived from GenomicImplication
| Name | Flags | Card. | Type | Description & Constraints Filter: ![]() ![]() |
|---|---|---|---|---|
![]() |
0..* | GenomicImplication | Therapeutic Implication | |
![]() ![]() |
1..1 | CodeableConcept | therapeutic-implication Required Pattern: At least the following | |
![]() ![]() ![]() |
1..* | Coding | Code defined by a terminology system Fixed Value: (Complex) | |
![]() ![]() ![]() ![]() |
1..1 | uri | Identity of the terminology system Fixed Value: http://hl7.org/fhir/uv/genomics-reporting/CodeSystem/tbd-codes-cs | |
![]() ![]() ![]() ![]() |
1..1 | code | Symbol in syntax defined by the system Fixed Value: therapeutic-implication | |
![]() ![]() |
Content/Rules for all slices | |||
![]() ![]() ![]() |
0..* | BackboneElement | Therapeutic Implication | |
![]() ![]() ![]() ![]() |
Content/Rules for all slices | |||
![]() ![]() ![]() ![]() ![]() |
0..* | RelatedArtifact(5.2.0) | Documentation relevant to the 'parent' resource | |
![]() ![]() ![]() ![]() |
1..1 | CodeableConcept | therapeutic-implication Required Pattern: At least the following | |
![]() ![]() ![]() ![]() ![]() |
1..* | Coding | Code defined by a terminology system Fixed Value: (Complex) | |
![]() ![]() ![]() ![]() ![]() ![]() |
1..1 | uri | Identity of the terminology system Fixed Value: http://hl7.org/fhir/uv/genomics-reporting/CodeSystem/tbd-codes-cs | |
![]() ![]() ![]() ![]() ![]() ![]() |
1..1 | code | Symbol in syntax defined by the system Fixed Value: therapeutic-implication | |
![]() ![]() ![]() ![]() |
1..1 | CodeableConcept | Responsive | Resistant | Poor metabolizer | Rapid metabolizer | Decreased function | Increased function | Does not meet eligibility criteria for clinical trial | ... (more) Binding: Genetic Therapeutic Implications (extensible) | |
![]() ![]() ![]() |
0..* | BackboneElement | Phenotypic treatment context | |
![]() ![]() ![]() ![]() |
Content/Rules for all slices | |||
![]() ![]() ![]() ![]() ![]() |
0..* | RelatedArtifact(5.2.0) | Documentation relevant to the 'parent' resource | |
![]() ![]() ![]() ![]() |
1..1 | CodeableConcept | 81259-4 Required Pattern: At least the following | |
![]() ![]() ![]() ![]() ![]() |
1..* | Coding | Code defined by a terminology system Fixed Value: (Complex) | |
![]() ![]() ![]() ![]() ![]() ![]() |
1..1 | uri | Identity of the terminology system Fixed Value: http://loinc.org | |
![]() ![]() ![]() ![]() ![]() ![]() |
1..1 | code | Symbol in syntax defined by the system Fixed Value: 81259-4 | |
![]() ![]() ![]() ![]() |
1..1 | CodeableConcept | Contextual phenotype/condition code Binding Description: (example): Binding not yet defined (examples: SNOMED CT Clinical findings, ICD-10-CM chapters 1-18, HPO terms) | |
![]() ![]() ![]() |
0..* | BackboneElement | Medication Assessed | |
![]() ![]() ![]() ![]() |
Content/Rules for all slices | |||
![]() ![]() ![]() ![]() ![]() |
0..* | RelatedArtifact(5.2.0) | Documentation relevant to the 'parent' resource | |
![]() ![]() ![]() ![]() ![]() |
0..* | Reference(Medication | MedicationKnowledge) | Medication Assessed reference to a FHIR resource URL: http://hl7.org/fhir/uv/genomics-reporting/StructureDefinition/medication-assessed-reference | |
![]() ![]() ![]() ![]() |
1..1 | CodeableConcept | 51963-7 Required Pattern: At least the following | |
![]() ![]() ![]() ![]() ![]() |
1..* | Coding | Code defined by a terminology system Fixed Value: (Complex) | |
![]() ![]() ![]() ![]() ![]() ![]() |
1..1 | uri | Identity of the terminology system Fixed Value: http://loinc.org | |
![]() ![]() ![]() ![]() ![]() ![]() |
1..1 | code | Symbol in syntax defined by the system Fixed Value: 51963-7 | |
![]() ![]() ![]() ![]() |
1..1 | CodeableConcept | Medication code Binding Description: (example): Binding not yet defined (RxNorm or similar) | |
![]() ![]() ![]() |
0..* | BackboneElement | Non-medication therapy assessed | |
![]() ![]() ![]() ![]() |
Content/Rules for all slices | |||
![]() ![]() ![]() ![]() ![]() |
0..* | RelatedArtifact(5.2.0) | Documentation relevant to the 'parent' resource | |
![]() ![]() ![]() ![]() ![]() |
0..* | Reference(CarePlan | ResearchStudy | PlanDefinition) | Therapy Assessed reference to a FHIR resource URL: http://hl7.org/fhir/uv/genomics-reporting/StructureDefinition/therapy-assessed-reference | |
![]() ![]() ![]() ![]() |
1..1 | CodeableConcept | associated-therapy Required Pattern: At least the following | |
![]() ![]() ![]() ![]() ![]() |
1..* | Coding | Code defined by a terminology system Fixed Value: (Complex) | |
![]() ![]() ![]() ![]() ![]() ![]() |
1..1 | uri | Identity of the terminology system Fixed Value: http://hl7.org/fhir/uv/genomics-reporting/CodeSystem/tbd-codes-cs | |
![]() ![]() ![]() ![]() ![]() ![]() |
1..1 | code | Symbol in syntax defined by the system Fixed Value: associated-therapy | |
![]() ![]() ![]() ![]() |
1..1 | CodeableConcept | Actual component result Binding Description: (example): Binding not yet defined | |
Documentation for this format | ||||
| Path | Status | Usage | ValueSet | Version | Source |
| Observation.component:therapeutic-implication.value[x] | Base | extensible | Genetic Therapeutic Implications | 📦4.0.0-cibuild | This IG |
| Observation.component:phenotypic-treatment-context.value[x] | Base | example | Not State | Unknown | |
| Observation.component:medication-assessed.value[x] | Base | example | Not State | Unknown | |
| Observation.component:therapy-assessed.value[x] | Base | example | Not State | Unknown |
| Name | Flags | Card. | Type | Description & Constraints Filter: ![]() ![]() | ||||
|---|---|---|---|---|---|---|---|---|
![]() |
C | 0..* | GenomicImplication | Therapeutic Implication Constraints: obs-6, obs-7 | ||||
![]() ![]() |
Σ | 0..1 | id | Logical id of this artifact | ||||
![]() ![]() |
Σ | 0..1 | Meta | Metadata about the resource | ||||
![]() ![]() |
?!Σ | 0..1 | uri | A set of rules under which this content was created | ||||
![]() ![]() |
0..1 | code | Language of the resource content Binding: CommonLanguages (preferred): A human language.
| |||||
![]() ![]() |
0..1 | Narrative | Text summary of the resource, for human interpretation This profile does not constrain the narrative in regard to content, language, or traceability to data elements | |||||
![]() ![]() |
0..* | Resource | Contained, inline Resources | |||||
![]() ![]() |
0..* | Extension | Extension Slice: Unordered, Open by value:url | |||||
![]() ![]() ![]() |
0..1 | CodeableConcept | Secondary findings are genetic test results that provide information about variants in a gene unrelated to the primary purpose for the testing, most often discovered when [Whole Exome Sequencing (WES)](https://en.wikipedia.org/wiki/Exome_sequencing) or [Whole Genome Sequencing (WGS)](https://en.wikipedia.org/wiki/Whole_genome_sequencing) is performed. This extension should be used to denote when a genetic finding is being shared as a secondary finding, and ideally refer to a corresponding guideline or policy statement.
For more detail, please see:
https://ghr.nlm.nih.gov/primer/testing/secondaryfindings URL: http://hl7.org/fhir/StructureDefinition/observation-secondaryFinding Binding: GeneticObservationSecondaryFindings (extensible): Codes to denote a guideline or policy statement when a genetic test result is being shared as a secondary finding. | |||||
![]() ![]() ![]() |
0..1 | Reference(BodyStructure) | Target anatomic location or structure URL: http://hl7.org/fhir/StructureDefinition/bodySite | |||||
![]() ![]() ![]() |
0..* | RelatedArtifact | Documentation relevant to the 'parent' resource URL: http://hl7.org/fhir/StructureDefinition/workflow-relatedArtifact | |||||
![]() ![]() |
?! | 0..* | Extension | Extensions that cannot be ignored | ||||
![]() ![]() |
Σ | 0..* | Identifier | Business Identifier for observation | ||||
![]() ![]() |
Σ | 0..* | Reference(CarePlan | DeviceRequest | ImmunizationRecommendation | MedicationRequest | NutritionOrder | ServiceRequest) | Fulfills plan, proposal or order | ||||
![]() ![]() |
Σ | 0..* | Reference(MedicationAdministration | MedicationDispense | MedicationStatement | Procedure | Immunization | ImagingStudy | Genomic Study) | Part of referenced event | ||||
![]() ![]() |
?!Σ | 1..1 | code | registered | preliminary | final | amended + Binding: ObservationStatus (required): Codes providing the status of an observation. | ||||
![]() ![]() |
2..* | CodeableConcept | Classification of type of observation Slice: Unordered, Open by value:coding Binding: ObservationCategoryCodes (preferred): Codes for high level observation categories. | |||||
![]() ![]() ![]() |
1..1 | CodeableConcept | Classification of type of observation Binding: ObservationCategoryCodes (preferred): Codes for high level observation categories. | |||||
![]() ![]() ![]() ![]() |
0..1 | string | Unique id for inter-element referencing | |||||
![]() ![]() ![]() ![]() |
0..* | Extension | Additional content defined by implementations Slice: Unordered, Open by value:url | |||||
![]() ![]() ![]() ![]() |
Σ | 1..1 | Coding | Code defined by a terminology system Required Pattern: At least the following | ||||
![]() ![]() ![]() ![]() ![]() |
0..1 | string | Unique id for inter-element referencing | |||||
![]() ![]() ![]() ![]() ![]() |
0..* | Extension | Additional content defined by implementations | |||||
![]() ![]() ![]() ![]() ![]() |
1..1 | uri | Identity of the terminology system Fixed Value: http://terminology.hl7.org/CodeSystem/observation-category | |||||
![]() ![]() ![]() ![]() ![]() |
0..1 | string | Version of the system - if relevant | |||||
![]() ![]() ![]() ![]() ![]() |
1..1 | code | Symbol in syntax defined by the system Fixed Value: laboratory | |||||
![]() ![]() ![]() ![]() ![]() |
0..1 | string | Representation defined by the system | |||||
![]() ![]() ![]() ![]() ![]() |
0..1 | boolean | If this coding was chosen directly by the user | |||||
![]() ![]() ![]() ![]() |
Σ | 0..1 | string | Plain text representation of the concept | ||||
![]() ![]() ![]() |
1..1 | CodeableConcept | Classification of type of observation Binding: ObservationCategoryCodes (preferred): Codes for high level observation categories. | |||||
![]() ![]() ![]() ![]() |
0..1 | string | Unique id for inter-element referencing | |||||
![]() ![]() ![]() ![]() |
0..* | Extension | Additional content defined by implementations Slice: Unordered, Open by value:url | |||||
![]() ![]() ![]() ![]() |
Σ | 1..1 | Coding | Code defined by a terminology system Required Pattern: At least the following | ||||
![]() ![]() ![]() ![]() ![]() |
0..1 | string | Unique id for inter-element referencing | |||||
![]() ![]() ![]() ![]() ![]() |
0..* | Extension | Additional content defined by implementations | |||||
![]() ![]() ![]() ![]() ![]() |
1..1 | uri | Identity of the terminology system Fixed Value: http://terminology.hl7.org/CodeSystem/v2-0074 | |||||
![]() ![]() ![]() ![]() ![]() |
0..1 | string | Version of the system - if relevant | |||||
![]() ![]() ![]() ![]() ![]() |
1..1 | code | Symbol in syntax defined by the system Fixed Value: GE | |||||
![]() ![]() ![]() ![]() ![]() |
0..1 | string | Representation defined by the system | |||||
![]() ![]() ![]() ![]() ![]() |
0..1 | boolean | If this coding was chosen directly by the user | |||||
![]() ![]() ![]() ![]() |
Σ | 0..1 | string | Plain text representation of the concept | ||||
![]() ![]() |
Σ | 1..1 | CodeableConcept | therapeutic-implication Binding: LOINCCodes (example): Codes identifying names of simple observations. Required Pattern: At least the following | ||||
![]() ![]() ![]() |
0..1 | string | Unique id for inter-element referencing | |||||
![]() ![]() ![]() |
0..* | Extension | Additional content defined by implementations | |||||
![]() ![]() ![]() |
1..* | Coding | Code defined by a terminology system Fixed Value: (Complex) | |||||
![]() ![]() ![]() ![]() |
0..1 | string | Unique id for inter-element referencing | |||||
![]() ![]() ![]() ![]() |
0..* | Extension | Additional content defined by implementations | |||||
![]() ![]() ![]() ![]() |
1..1 | uri | Identity of the terminology system Fixed Value: http://hl7.org/fhir/uv/genomics-reporting/CodeSystem/tbd-codes-cs | |||||
![]() ![]() ![]() ![]() |
0..1 | string | Version of the system - if relevant | |||||
![]() ![]() ![]() ![]() |
1..1 | code | Symbol in syntax defined by the system Fixed Value: therapeutic-implication | |||||
![]() ![]() ![]() ![]() |
0..1 | string | Representation defined by the system | |||||
![]() ![]() ![]() ![]() |
0..1 | boolean | If this coding was chosen directly by the user | |||||
![]() ![]() ![]() |
0..1 | string | Plain text representation of the concept | |||||
![]() ![]() |
Σ | 0..1 | Reference(Patient | Group | Device | Location) | Who and/or what the observation is about | ||||
![]() ![]() |
Σ | 0..* | Reference(Resource) | What the observation is about, when it is not about the subject of record | ||||
![]() ![]() |
Σ | 0..1 | Reference(Encounter) | Healthcare event during which this observation is made | ||||
![]() ![]() |
Σ | 0..1 | Clinically relevant time/time-period for observation | |||||
![]() ![]() ![]() |
dateTime | |||||||
![]() ![]() ![]() |
Period | |||||||
![]() ![]() ![]() |
Timing | |||||||
![]() ![]() ![]() |
instant | |||||||
![]() ![]() |
Σ | 0..1 | instant | Date/Time this version was made available | ||||
![]() ![]() |
Σ | 0..* | Reference(Practitioner | PractitionerRole | Organization | CareTeam | Patient | RelatedPerson) | Who is responsible for the observation | ||||
![]() ![]() |
C | 0..1 | CodeableConcept | Why the result is missing Binding: DataAbsentReason (extensible): Codes specifying why the result (Observation.value[x]) is missing. | ||||
![]() ![]() |
0..* | CodeableConcept | High, low, normal, etc. Binding: ObservationInterpretationCodes (extensible): Codes identifying interpretations of observations. | |||||
![]() ![]() |
0..* | CodedAnnotation | Comments about the Observation that also contain a coded type | |||||
![]() ![]() |
0..1 | CodeableConcept | Observed body part Binding: SNOMEDCTBodyStructures (example): Codes describing anatomical locations. May include laterality. | |||||
![]() ![]() |
0..1 | CodeableConcept | How it was done Binding: ObservationMethods (example): Methods for simple observations. | |||||
![]() ![]() |
0..1 | Reference(Specimen) | Specimen used for this observation | |||||
![]() ![]() |
0..1 | Reference(Device | DeviceMetric) | (Measurement) Device | |||||
![]() ![]() |
C | 0..* | BackboneElement | Provides guide for interpretation Constraints: obs-3 | ||||
![]() ![]() ![]() |
0..1 | string | Unique id for inter-element referencing | |||||
![]() ![]() ![]() |
0..* | Extension | Additional content defined by implementations | |||||
![]() ![]() ![]() |
?!Σ | 0..* | Extension | Extensions that cannot be ignored even if unrecognized | ||||
![]() ![]() ![]() |
C | 0..1 | SimpleQuantity(4.0.1) | Low Range, if relevant | ||||
![]() ![]() ![]() |
C | 0..1 | SimpleQuantity(4.0.1) | High Range, if relevant | ||||
![]() ![]() ![]() |
0..1 | CodeableConcept | Reference range qualifier Binding: ObservationReferenceRangeMeaningCodes (preferred): Code for the meaning of a reference range. | |||||
![]() ![]() ![]() |
0..* | CodeableConcept | Reference range population Binding: ObservationReferenceRangeAppliesToCodes (example): Codes identifying the population the reference range applies to. | |||||
![]() ![]() ![]() |
0..1 | Range | Applicable age range, if relevant | |||||
![]() ![]() ![]() |
0..1 | string | Text based reference range in an observation | |||||
![]() ![]() |
Σ | 0..* | Reference(Observation | QuestionnaireResponse | MolecularSequence) | Related resource that belongs to the Observation group | ||||
![]() ![]() |
Σ | 1..* | Reference(DocumentReference | ImagingStudy | Media | QuestionnaireResponse | Observation | MolecularSequence) | Related measurements the observation is made from Slice: Unordered, Open by profile:resolve() | ||||
![]() ![]() ![]() |
Σ | 0..* | Reference(Variant) | Variant the implication is derived from | ||||
![]() ![]() ![]() |
Σ | 0..* | Reference(Genotype) | Genotype the implication is derived from | ||||
![]() ![]() ![]() |
Σ | 0..* | Reference(Haplotype) | Haplotype the implication is derived from | ||||
![]() ![]() ![]() |
Σ | 0..* | Reference(Molecular Biomarker) | MolecularBiomarker the implication is derived from | ||||
![]() ![]() |
Σ | 0..* | BackboneElement | Component results Slice: Unordered, Open by value:code | ||||
![]() ![]() ![]() |
Content/Rules for all slices | |||||||
![]() ![]() ![]() ![]() |
0..1 | string | Unique id for inter-element referencing | |||||
![]() ![]() ![]() ![]() |
0..* | Extension | Extension Slice: Unordered, Open by value:url | |||||
![]() ![]() ![]() ![]() ![]() |
0..* | RelatedArtifact | Documentation relevant to the 'parent' resource URL: http://hl7.org/fhir/StructureDefinition/workflow-relatedArtifact | |||||
![]() ![]() ![]() ![]() |
?!Σ | 0..* | Extension | Extensions that cannot be ignored even if unrecognized | ||||
![]() ![]() ![]() ![]() |
Σ | 1..1 | CodeableConcept | Type of component observation (code / type) Binding: LOINCCodes (example): Codes identifying names of simple observations. | ||||
![]() ![]() ![]() ![]() |
Σ | 0..1 | Actual component result | |||||
![]() ![]() ![]() ![]() ![]() |
Quantity | |||||||
![]() ![]() ![]() ![]() ![]() |
CodeableConcept | |||||||
![]() ![]() ![]() ![]() ![]() |
string | |||||||
![]() ![]() ![]() ![]() ![]() |
boolean | |||||||
![]() ![]() ![]() ![]() ![]() |
integer | |||||||
![]() ![]() ![]() ![]() ![]() |
Range | |||||||
![]() ![]() ![]() ![]() ![]() |
Ratio | |||||||
![]() ![]() ![]() ![]() ![]() |
SampledData | |||||||
![]() ![]() ![]() ![]() ![]() |
time | |||||||
![]() ![]() ![]() ![]() ![]() |
dateTime | |||||||
![]() ![]() ![]() ![]() ![]() |
Period | |||||||
![]() ![]() ![]() ![]() |
C | 0..1 | CodeableConcept | Why the component result is missing Binding: DataAbsentReason (extensible): Codes specifying why the result (Observation.value[x]) is missing. | ||||
![]() ![]() ![]() ![]() |
0..* | CodeableConcept | High, low, normal, etc. Binding: ObservationInterpretationCodes (extensible): Codes identifying interpretations of observations. | |||||
![]() ![]() ![]() ![]() |
0..* | See referenceRange (Observation) | Provides guide for interpretation of component result | |||||
![]() ![]() ![]() |
Σ | 0..1 | BackboneElement | Clinical Conclusion | ||||
![]() ![]() ![]() ![]() |
0..1 | string | Unique id for inter-element referencing | |||||
![]() ![]() ![]() ![]() |
0..* | Extension | Additional content defined by implementations | |||||
![]() ![]() ![]() ![]() |
?!Σ | 0..* | Extension | Extensions that cannot be ignored even if unrecognized | ||||
![]() ![]() ![]() ![]() |
Σ | 1..1 | CodeableConcept | conclusion-string Binding: LOINCCodes (example): Codes identifying names of simple observations. Required Pattern: At least the following | ||||
![]() ![]() ![]() ![]() ![]() |
0..1 | string | Unique id for inter-element referencing | |||||
![]() ![]() ![]() ![]() ![]() |
0..* | Extension | Additional content defined by implementations | |||||
![]() ![]() ![]() ![]() ![]() |
1..* | Coding | Code defined by a terminology system Fixed Value: (Complex) | |||||
![]() ![]() ![]() ![]() ![]() ![]() |
0..1 | string | Unique id for inter-element referencing | |||||
![]() ![]() ![]() ![]() ![]() ![]() |
0..* | Extension | Additional content defined by implementations | |||||
![]() ![]() ![]() ![]() ![]() ![]() |
1..1 | uri | Identity of the terminology system Fixed Value: http://hl7.org/fhir/uv/genomics-reporting/CodeSystem/tbd-codes-cs | |||||
![]() ![]() ![]() ![]() ![]() ![]() |
0..1 | string | Version of the system - if relevant | |||||
![]() ![]() ![]() ![]() ![]() ![]() |
1..1 | code | Symbol in syntax defined by the system Fixed Value: conclusion-string | |||||
![]() ![]() ![]() ![]() ![]() ![]() |
0..1 | string | Representation defined by the system | |||||
![]() ![]() ![]() ![]() ![]() ![]() |
0..1 | boolean | If this coding was chosen directly by the user | |||||
![]() ![]() ![]() ![]() ![]() |
0..1 | string | Plain text representation of the concept | |||||
![]() ![]() ![]() ![]() |
Σ | 0..1 | string | Summary conclusion (interpretation/impression) | ||||
![]() ![]() ![]() ![]() |
C | 0..1 | CodeableConcept | Why the component result is missing Binding: DataAbsentReason (extensible): Codes specifying why the result (Observation.value[x]) is missing. | ||||
![]() ![]() ![]() ![]() |
0..* | CodeableConcept | High, low, normal, etc. Binding: ObservationInterpretationCodes (extensible): Codes identifying interpretations of observations. | |||||
![]() ![]() ![]() ![]() |
0..* | See referenceRange (Observation) | Provides guide for interpretation of component result | |||||
![]() ![]() ![]() |
Σ | 0..* | BackboneElement | Level of Evidence | ||||
![]() ![]() ![]() ![]() |
0..1 | string | Unique id for inter-element referencing | |||||
![]() ![]() ![]() ![]() |
0..* | Extension | Extension Slice: Unordered, Open by value:url | |||||
![]() ![]() ![]() ![]() ![]() |
0..* | RelatedArtifact | Documentation relevant to the 'parent' resource URL: http://hl7.org/fhir/StructureDefinition/workflow-relatedArtifact | |||||
![]() ![]() ![]() ![]() |
?!Σ | 0..* | Extension | Extensions that cannot be ignored even if unrecognized | ||||
![]() ![]() ![]() ![]() |
Σ | 1..1 | CodeableConcept | 93044-6 Binding: LOINCCodes (example): Codes identifying names of simple observations. Required Pattern: At least the following | ||||
![]() ![]() ![]() ![]() ![]() |
0..1 | string | Unique id for inter-element referencing | |||||
![]() ![]() ![]() ![]() ![]() |
0..* | Extension | Additional content defined by implementations | |||||
![]() ![]() ![]() ![]() ![]() |
1..* | Coding | Code defined by a terminology system Fixed Value: (Complex) | |||||
![]() ![]() ![]() ![]() ![]() ![]() |
0..1 | string | Unique id for inter-element referencing | |||||
![]() ![]() ![]() ![]() ![]() ![]() |
0..* | Extension | Additional content defined by implementations | |||||
![]() ![]() ![]() ![]() ![]() ![]() |
1..1 | uri | Identity of the terminology system Fixed Value: http://loinc.org | |||||
![]() ![]() ![]() ![]() ![]() ![]() |
0..1 | string | Version of the system - if relevant | |||||
![]() ![]() ![]() ![]() ![]() ![]() |
1..1 | code | Symbol in syntax defined by the system Fixed Value: 93044-6 | |||||
![]() ![]() ![]() ![]() ![]() ![]() |
0..1 | string | Representation defined by the system | |||||
![]() ![]() ![]() ![]() ![]() ![]() |
0..1 | boolean | If this coding was chosen directly by the user | |||||
![]() ![]() ![]() ![]() ![]() |
0..1 | string | Plain text representation of the concept | |||||
![]() ![]() ![]() ![]() |
Σ | 1..1 | CodeableConcept | 1A | 1B | 2A | 2B | 3 | 4 | 4-star | 3-star | 2-star | 1-star | no-star Binding: Evidence Level Examples (example): PharmGKB or ClinVar | ||||
![]() ![]() ![]() ![]() |
C | 0..1 | CodeableConcept | Why the component result is missing Binding: DataAbsentReason (extensible): Codes specifying why the result (Observation.value[x]) is missing. | ||||
![]() ![]() ![]() ![]() |
0..* | CodeableConcept | High, low, normal, etc. Binding: ObservationInterpretationCodes (extensible): Codes identifying interpretations of observations. | |||||
![]() ![]() ![]() ![]() |
0..* | See referenceRange (Observation) | Provides guide for interpretation of component result | |||||
![]() ![]() ![]() |
Σ | 0..1 | BackboneElement | Clinical significance | ||||
![]() ![]() ![]() ![]() |
0..1 | string | Unique id for inter-element referencing | |||||
![]() ![]() ![]() ![]() |
0..* | Extension | Extension Slice: Unordered, Open by value:url | |||||
![]() ![]() ![]() ![]() ![]() |
0..* | RelatedArtifact | Documentation relevant to the 'parent' resource URL: http://hl7.org/fhir/StructureDefinition/workflow-relatedArtifact | |||||
![]() ![]() ![]() ![]() |
?!Σ | 0..* | Extension | Extensions that cannot be ignored even if unrecognized | ||||
![]() ![]() ![]() ![]() |
Σ | 1..1 | CodeableConcept | 53037-8 Binding: LOINCCodes (example): Codes identifying names of simple observations. Required Pattern: At least the following | ||||
![]() ![]() ![]() ![]() ![]() |
0..1 | string | Unique id for inter-element referencing | |||||
![]() ![]() ![]() ![]() ![]() |
0..* | Extension | Additional content defined by implementations | |||||
![]() ![]() ![]() ![]() ![]() |
1..* | Coding | Code defined by a terminology system Fixed Value: (Complex) | |||||
![]() ![]() ![]() ![]() ![]() ![]() |
0..1 | string | Unique id for inter-element referencing | |||||
![]() ![]() ![]() ![]() ![]() ![]() |
0..* | Extension | Additional content defined by implementations | |||||
![]() ![]() ![]() ![]() ![]() ![]() |
1..1 | uri | Identity of the terminology system Fixed Value: http://loinc.org | |||||
![]() ![]() ![]() ![]() ![]() ![]() |
0..1 | string | Version of the system - if relevant | |||||
![]() ![]() ![]() ![]() ![]() ![]() |
1..1 | code | Symbol in syntax defined by the system Fixed Value: 53037-8 | |||||
![]() ![]() ![]() ![]() ![]() ![]() |
0..1 | string | Representation defined by the system | |||||
![]() ![]() ![]() ![]() ![]() ![]() |
0..1 | boolean | If this coding was chosen directly by the user | |||||
![]() ![]() ![]() ![]() ![]() |
0..1 | string | Plain text representation of the concept | |||||
![]() ![]() ![]() ![]() |
Σ | 1..1 | CodeableConcept | Pathogenic | Likely pathogenic | Uncertain significance | Likely benign | Benign Binding: LOINC Answer List LL4034-6 (example) | ||||
![]() ![]() ![]() ![]() |
C | 0..1 | CodeableConcept | Why the component result is missing Binding: DataAbsentReason (extensible): Codes specifying why the result (Observation.value[x]) is missing. | ||||
![]() ![]() ![]() ![]() |
0..* | CodeableConcept | High, low, normal, etc. Binding: ObservationInterpretationCodes (extensible): Codes identifying interpretations of observations. | |||||
![]() ![]() ![]() ![]() |
0..* | See referenceRange (Observation) | Provides guide for interpretation of component result | |||||
![]() ![]() ![]() |
Σ | 0..1 | BackboneElement | Knowledge Base | ||||
![]() ![]() ![]() ![]() |
0..1 | string | Unique id for inter-element referencing | |||||
![]() ![]() ![]() ![]() |
0..* | Extension | Extension Slice: Unordered, Open by value:url | |||||
![]() ![]() ![]() ![]() ![]() |
0..* | RelatedArtifact | Documentation relevant to the 'parent' resource URL: http://hl7.org/fhir/StructureDefinition/workflow-relatedArtifact | |||||
![]() ![]() ![]() ![]() |
?!Σ | 0..* | Extension | Extensions that cannot be ignored even if unrecognized | ||||
![]() ![]() ![]() ![]() |
Σ | 1..1 | CodeableConcept | knowledge-base Binding: LOINCCodes (example): Codes identifying names of simple observations. Required Pattern: At least the following | ||||
![]() ![]() ![]() ![]() ![]() |
0..1 | string | Unique id for inter-element referencing | |||||
![]() ![]() ![]() ![]() ![]() |
0..* | Extension | Additional content defined by implementations | |||||
![]() ![]() ![]() ![]() ![]() |
1..* | Coding | Code defined by a terminology system Fixed Value: (Complex) | |||||
![]() ![]() ![]() ![]() ![]() ![]() |
0..1 | string | Unique id for inter-element referencing | |||||
![]() ![]() ![]() ![]() ![]() ![]() |
0..* | Extension | Additional content defined by implementations | |||||
![]() ![]() ![]() ![]() ![]() ![]() |
1..1 | uri | Identity of the terminology system Fixed Value: http://hl7.org/fhir/uv/genomics-reporting/CodeSystem/tbd-codes-cs | |||||
![]() ![]() ![]() ![]() ![]() ![]() |
0..1 | string | Version of the system - if relevant | |||||
![]() ![]() ![]() ![]() ![]() ![]() |
1..1 | code | Symbol in syntax defined by the system Fixed Value: knowledge-base | |||||
![]() ![]() ![]() ![]() ![]() ![]() |
0..1 | string | Representation defined by the system | |||||
![]() ![]() ![]() ![]() ![]() ![]() |
0..1 | boolean | If this coding was chosen directly by the user | |||||
![]() ![]() ![]() ![]() ![]() |
0..1 | string | Plain text representation of the concept | |||||
![]() ![]() ![]() ![]() |
Σ | 1..1 | CodeableConcept | Actual component result Binding: Knowledge Base Version Codes (example) | ||||
![]() ![]() ![]() ![]() |
C | 0..1 | CodeableConcept | Why the component result is missing Binding: DataAbsentReason (extensible): Codes specifying why the result (Observation.value[x]) is missing. | ||||
![]() ![]() ![]() ![]() |
0..* | CodeableConcept | High, low, normal, etc. Binding: ObservationInterpretationCodes (extensible): Codes identifying interpretations of observations. | |||||
![]() ![]() ![]() ![]() |
0..* | See referenceRange (Observation) | Provides guide for interpretation of component result | |||||
![]() ![]() ![]() |
Σ | 0..1 | BackboneElement | Annotation Pipeline | ||||
![]() ![]() ![]() ![]() |
0..1 | string | Unique id for inter-element referencing | |||||
![]() ![]() ![]() ![]() |
0..* | Extension | Extension Slice: Unordered, Open by value:url | |||||
![]() ![]() ![]() ![]() ![]() |
0..* | RelatedArtifact | Documentation relevant to the 'parent' resource URL: http://hl7.org/fhir/StructureDefinition/workflow-relatedArtifact | |||||
![]() ![]() ![]() ![]() |
?!Σ | 0..* | Extension | Extensions that cannot be ignored even if unrecognized | ||||
![]() ![]() ![]() ![]() |
Σ | 1..1 | CodeableConcept | annotation-pipeline Binding: LOINCCodes (example): Codes identifying names of simple observations. Required Pattern: At least the following | ||||
![]() ![]() ![]() ![]() ![]() |
0..1 | string | Unique id for inter-element referencing | |||||
![]() ![]() ![]() ![]() ![]() |
0..* | Extension | Additional content defined by implementations | |||||
![]() ![]() ![]() ![]() ![]() |
1..* | Coding | Code defined by a terminology system Fixed Value: (Complex) | |||||
![]() ![]() ![]() ![]() ![]() ![]() |
0..1 | string | Unique id for inter-element referencing | |||||
![]() ![]() ![]() ![]() ![]() ![]() |
0..* | Extension | Additional content defined by implementations | |||||
![]() ![]() ![]() ![]() ![]() ![]() |
1..1 | uri | Identity of the terminology system Fixed Value: http://hl7.org/fhir/uv/genomics-reporting/CodeSystem/tbd-codes-cs | |||||
![]() ![]() ![]() ![]() ![]() ![]() |
0..1 | string | Version of the system - if relevant | |||||
![]() ![]() ![]() ![]() ![]() ![]() |
1..1 | code | Symbol in syntax defined by the system Fixed Value: annotation-pipeline | |||||
![]() ![]() ![]() ![]() ![]() ![]() |
0..1 | string | Representation defined by the system | |||||
![]() ![]() ![]() ![]() ![]() ![]() |
0..1 | boolean | If this coding was chosen directly by the user | |||||
![]() ![]() ![]() ![]() ![]() |
0..1 | string | Plain text representation of the concept | |||||
![]() ![]() ![]() ![]() |
Σ | 1..1 | CodeableConcept | Actual component result | ||||
![]() ![]() ![]() ![]() |
C | 0..1 | CodeableConcept | Why the component result is missing Binding: DataAbsentReason (extensible): Codes specifying why the result (Observation.value[x]) is missing. | ||||
![]() ![]() ![]() ![]() |
0..* | CodeableConcept | High, low, normal, etc. Binding: ObservationInterpretationCodes (extensible): Codes identifying interpretations of observations. | |||||
![]() ![]() ![]() ![]() |
0..* | See referenceRange (Observation) | Provides guide for interpretation of component result | |||||
![]() ![]() ![]() |
Σ | 0..* | BackboneElement | Therapeutic Implication | ||||
![]() ![]() ![]() ![]() |
0..1 | string | Unique id for inter-element referencing | |||||
![]() ![]() ![]() ![]() |
0..* | Extension | Extension Slice: Unordered, Open by value:url | |||||
![]() ![]() ![]() ![]() ![]() |
0..* | RelatedArtifact | Documentation relevant to the 'parent' resource URL: http://hl7.org/fhir/StructureDefinition/workflow-relatedArtifact | |||||
![]() ![]() ![]() ![]() |
?!Σ | 0..* | Extension | Extensions that cannot be ignored even if unrecognized | ||||
![]() ![]() ![]() ![]() |
Σ | 1..1 | CodeableConcept | therapeutic-implication Binding: LOINCCodes (example): Codes identifying names of simple observations. Required Pattern: At least the following | ||||
![]() ![]() ![]() ![]() ![]() |
0..1 | string | Unique id for inter-element referencing | |||||
![]() ![]() ![]() ![]() ![]() |
0..* | Extension | Additional content defined by implementations | |||||
![]() ![]() ![]() ![]() ![]() |
1..* | Coding | Code defined by a terminology system Fixed Value: (Complex) | |||||
![]() ![]() ![]() ![]() ![]() ![]() |
0..1 | string | Unique id for inter-element referencing | |||||
![]() ![]() ![]() ![]() ![]() ![]() |
0..* | Extension | Additional content defined by implementations | |||||
![]() ![]() ![]() ![]() ![]() ![]() |
1..1 | uri | Identity of the terminology system Fixed Value: http://hl7.org/fhir/uv/genomics-reporting/CodeSystem/tbd-codes-cs | |||||
![]() ![]() ![]() ![]() ![]() ![]() |
0..1 | string | Version of the system - if relevant | |||||
![]() ![]() ![]() ![]() ![]() ![]() |
1..1 | code | Symbol in syntax defined by the system Fixed Value: therapeutic-implication | |||||
![]() ![]() ![]() ![]() ![]() ![]() |
0..1 | string | Representation defined by the system | |||||
![]() ![]() ![]() ![]() ![]() ![]() |
0..1 | boolean | If this coding was chosen directly by the user | |||||
![]() ![]() ![]() ![]() ![]() |
0..1 | string | Plain text representation of the concept | |||||
![]() ![]() ![]() ![]() |
Σ | 1..1 | CodeableConcept | Responsive | Resistant | Poor metabolizer | Rapid metabolizer | Decreased function | Increased function | Does not meet eligibility criteria for clinical trial | ... (more) Binding: Genetic Therapeutic Implications (extensible) | ||||
![]() ![]() ![]() ![]() |
C | 0..1 | CodeableConcept | Why the component result is missing Binding: DataAbsentReason (extensible): Codes specifying why the result (Observation.value[x]) is missing. | ||||
![]() ![]() ![]() ![]() |
0..* | CodeableConcept | High, low, normal, etc. Binding: ObservationInterpretationCodes (extensible): Codes identifying interpretations of observations. | |||||
![]() ![]() ![]() ![]() |
0..* | See referenceRange (Observation) | Provides guide for interpretation of component result | |||||
![]() ![]() ![]() |
Σ | 0..* | BackboneElement | Phenotypic treatment context | ||||
![]() ![]() ![]() ![]() |
0..1 | string | Unique id for inter-element referencing | |||||
![]() ![]() ![]() ![]() |
0..* | Extension | Extension Slice: Unordered, Open by value:url | |||||
![]() ![]() ![]() ![]() ![]() |
0..* | RelatedArtifact | Documentation relevant to the 'parent' resource URL: http://hl7.org/fhir/StructureDefinition/workflow-relatedArtifact | |||||
![]() ![]() ![]() ![]() |
?!Σ | 0..* | Extension | Extensions that cannot be ignored even if unrecognized | ||||
![]() ![]() ![]() ![]() |
Σ | 1..1 | CodeableConcept | 81259-4 Binding: LOINCCodes (example): Codes identifying names of simple observations. Required Pattern: At least the following | ||||
![]() ![]() ![]() ![]() ![]() |
0..1 | string | Unique id for inter-element referencing | |||||
![]() ![]() ![]() ![]() ![]() |
0..* | Extension | Additional content defined by implementations | |||||
![]() ![]() ![]() ![]() ![]() |
1..* | Coding | Code defined by a terminology system Fixed Value: (Complex) | |||||
![]() ![]() ![]() ![]() ![]() ![]() |
0..1 | string | Unique id for inter-element referencing | |||||
![]() ![]() ![]() ![]() ![]() ![]() |
0..* | Extension | Additional content defined by implementations | |||||
![]() ![]() ![]() ![]() ![]() ![]() |
1..1 | uri | Identity of the terminology system Fixed Value: http://loinc.org | |||||
![]() ![]() ![]() ![]() ![]() ![]() |
0..1 | string | Version of the system - if relevant | |||||
![]() ![]() ![]() ![]() ![]() ![]() |
1..1 | code | Symbol in syntax defined by the system Fixed Value: 81259-4 | |||||
![]() ![]() ![]() ![]() ![]() ![]() |
0..1 | string | Representation defined by the system | |||||
![]() ![]() ![]() ![]() ![]() ![]() |
0..1 | boolean | If this coding was chosen directly by the user | |||||
![]() ![]() ![]() ![]() ![]() |
0..1 | string | Plain text representation of the concept | |||||
![]() ![]() ![]() ![]() |
Σ | 1..1 | CodeableConcept | Contextual phenotype/condition code Binding Description: (example): Binding not yet defined (examples: SNOMED CT Clinical findings, ICD-10-CM chapters 1-18, HPO terms) | ||||
![]() ![]() ![]() ![]() |
C | 0..1 | CodeableConcept | Why the component result is missing Binding: DataAbsentReason (extensible): Codes specifying why the result (Observation.value[x]) is missing. | ||||
![]() ![]() ![]() ![]() |
0..* | CodeableConcept | High, low, normal, etc. Binding: ObservationInterpretationCodes (extensible): Codes identifying interpretations of observations. | |||||
![]() ![]() ![]() ![]() |
0..* | See referenceRange (Observation) | Provides guide for interpretation of component result | |||||
![]() ![]() ![]() |
Σ | 0..* | BackboneElement | Medication Assessed | ||||
![]() ![]() ![]() ![]() |
0..1 | string | Unique id for inter-element referencing | |||||
![]() ![]() ![]() ![]() |
0..* | Extension | Extension Slice: Unordered, Open by value:url | |||||
![]() ![]() ![]() ![]() ![]() |
0..* | RelatedArtifact | Documentation relevant to the 'parent' resource URL: http://hl7.org/fhir/StructureDefinition/workflow-relatedArtifact | |||||
![]() ![]() ![]() ![]() ![]() |
0..* | Reference(Medication | MedicationKnowledge) | Medication Assessed reference to a FHIR resource URL: http://hl7.org/fhir/uv/genomics-reporting/StructureDefinition/medication-assessed-reference | |||||
![]() ![]() ![]() ![]() |
?!Σ | 0..* | Extension | Extensions that cannot be ignored even if unrecognized | ||||
![]() ![]() ![]() ![]() |
Σ | 1..1 | CodeableConcept | 51963-7 Binding: LOINCCodes (example): Codes identifying names of simple observations. Required Pattern: At least the following | ||||
![]() ![]() ![]() ![]() ![]() |
0..1 | string | Unique id for inter-element referencing | |||||
![]() ![]() ![]() ![]() ![]() |
0..* | Extension | Additional content defined by implementations | |||||
![]() ![]() ![]() ![]() ![]() |
1..* | Coding | Code defined by a terminology system Fixed Value: (Complex) | |||||
![]() ![]() ![]() ![]() ![]() ![]() |
0..1 | string | Unique id for inter-element referencing | |||||
![]() ![]() ![]() ![]() ![]() ![]() |
0..* | Extension | Additional content defined by implementations | |||||
![]() ![]() ![]() ![]() ![]() ![]() |
1..1 | uri | Identity of the terminology system Fixed Value: http://loinc.org | |||||
![]() ![]() ![]() ![]() ![]() ![]() |
0..1 | string | Version of the system - if relevant | |||||
![]() ![]() ![]() ![]() ![]() ![]() |
1..1 | code | Symbol in syntax defined by the system Fixed Value: 51963-7 | |||||
![]() ![]() ![]() ![]() ![]() ![]() |
0..1 | string | Representation defined by the system | |||||
![]() ![]() ![]() ![]() ![]() ![]() |
0..1 | boolean | If this coding was chosen directly by the user | |||||
![]() ![]() ![]() ![]() ![]() |
0..1 | string | Plain text representation of the concept | |||||
![]() ![]() ![]() ![]() |
Σ | 1..1 | CodeableConcept | Medication code Binding Description: (example): Binding not yet defined (RxNorm or similar) | ||||
![]() ![]() ![]() ![]() |
C | 0..1 | CodeableConcept | Why the component result is missing Binding: DataAbsentReason (extensible): Codes specifying why the result (Observation.value[x]) is missing. | ||||
![]() ![]() ![]() ![]() |
0..* | CodeableConcept | High, low, normal, etc. Binding: ObservationInterpretationCodes (extensible): Codes identifying interpretations of observations. | |||||
![]() ![]() ![]() ![]() |
0..* | See referenceRange (Observation) | Provides guide for interpretation of component result | |||||
![]() ![]() ![]() |
Σ | 0..* | BackboneElement | Non-medication therapy assessed | ||||
![]() ![]() ![]() ![]() |
0..1 | string | Unique id for inter-element referencing | |||||
![]() ![]() ![]() ![]() |
0..* | Extension | Extension Slice: Unordered, Open by value:url | |||||
![]() ![]() ![]() ![]() ![]() |
0..* | RelatedArtifact | Documentation relevant to the 'parent' resource URL: http://hl7.org/fhir/StructureDefinition/workflow-relatedArtifact | |||||
![]() ![]() ![]() ![]() ![]() |
0..* | Reference(CarePlan | ResearchStudy | PlanDefinition) | Therapy Assessed reference to a FHIR resource URL: http://hl7.org/fhir/uv/genomics-reporting/StructureDefinition/therapy-assessed-reference | |||||
![]() ![]() ![]() ![]() |
?!Σ | 0..* | Extension | Extensions that cannot be ignored even if unrecognized | ||||
![]() ![]() ![]() ![]() |
Σ | 1..1 | CodeableConcept | associated-therapy Binding: LOINCCodes (example): Codes identifying names of simple observations. Required Pattern: At least the following | ||||
![]() ![]() ![]() ![]() ![]() |
0..1 | string | Unique id for inter-element referencing | |||||
![]() ![]() ![]() ![]() ![]() |
0..* | Extension | Additional content defined by implementations | |||||
![]() ![]() ![]() ![]() ![]() |
1..* | Coding | Code defined by a terminology system Fixed Value: (Complex) | |||||
![]() ![]() ![]() ![]() ![]() ![]() |
0..1 | string | Unique id for inter-element referencing | |||||
![]() ![]() ![]() ![]() ![]() ![]() |
0..* | Extension | Additional content defined by implementations | |||||
![]() ![]() ![]() ![]() ![]() ![]() |
1..1 | uri | Identity of the terminology system Fixed Value: http://hl7.org/fhir/uv/genomics-reporting/CodeSystem/tbd-codes-cs | |||||
![]() ![]() ![]() ![]() ![]() ![]() |
0..1 | string | Version of the system - if relevant | |||||
![]() ![]() ![]() ![]() ![]() ![]() |
1..1 | code | Symbol in syntax defined by the system Fixed Value: associated-therapy | |||||
![]() ![]() ![]() ![]() ![]() ![]() |
0..1 | string | Representation defined by the system | |||||
![]() ![]() ![]() ![]() ![]() ![]() |
0..1 | boolean | If this coding was chosen directly by the user | |||||
![]() ![]() ![]() ![]() ![]() |
0..1 | string | Plain text representation of the concept | |||||
![]() ![]() ![]() ![]() |
Σ | 1..1 | CodeableConcept | Actual component result Binding Description: (example): Binding not yet defined | ||||
![]() ![]() ![]() ![]() |
C | 0..1 | CodeableConcept | Why the component result is missing Binding: DataAbsentReason (extensible): Codes specifying why the result (Observation.value[x]) is missing. | ||||
![]() ![]() ![]() ![]() |
0..* | CodeableConcept | High, low, normal, etc. Binding: ObservationInterpretationCodes (extensible): Codes identifying interpretations of observations. | |||||
![]() ![]() ![]() ![]() |
0..* | See referenceRange (Observation) | Provides guide for interpretation of component result | |||||
Documentation for this format | ||||||||
| Path | Status | Usage | ValueSet | Version | Source |
| Observation.language | Base | preferred | Common Languages | 📍4.0.1 | FHIR Std. |
| Observation.status | Base | required | ObservationStatus | 📍4.0.1 | FHIR Std. |
| Observation.category | Base | preferred | Observation Category Codes | 📍4.0.1 | FHIR Std. |
| Observation.category:labCategory | Base | preferred | Observation Category Codes | 📍4.0.1 | FHIR Std. |
| Observation.category:geCategory | Base | preferred | Observation Category Codes | 📍4.0.1 | FHIR Std. |
| Observation.code | Base | example | LOINC Codes | 📍4.0.1 | FHIR Std. |
| Observation.dataAbsentReason | Base | extensible | DataAbsentReason | 📍4.0.1 | FHIR Std. |
| Observation.interpretation | Base | extensible | Observation Interpretation Codes | 📍4.0.1 | FHIR Std. |
| Observation.bodySite | Base | example | SNOMED CT Body Structures | 📍4.0.1 | FHIR Std. |
| Observation.method | Base | example | Observation Methods | 📍4.0.1 | FHIR Std. |
| Observation.referenceRange.type | Base | preferred | Observation Reference Range Meaning Codes | 📍4.0.1 | FHIR Std. |
| Observation.referenceRange.appliesTo | Base | example | Observation Reference Range Applies To Codes | 📍4.0.1 | FHIR Std. |
| Observation.component.code | Base | example | LOINC Codes | 📍4.0.1 | FHIR Std. |
| Observation.component.dataAbsentReason | Base | extensible | DataAbsentReason | 📍4.0.1 | FHIR Std. |
| Observation.component.interpretation | Base | extensible | Observation Interpretation Codes | 📍4.0.1 | FHIR Std. |
| Observation.component:conclusion-string.code | Base | example | LOINC Codes | 📍4.0.1 | FHIR Std. |
| Observation.component:conclusion-string.dataAbsentReason | Base | extensible | DataAbsentReason | 📍4.0.1 | FHIR Std. |
| Observation.component:conclusion-string.interpretation | Base | extensible | Observation Interpretation Codes | 📍4.0.1 | FHIR Std. |
| Observation.component:evidence-level.code | Base | example | LOINC Codes | 📍4.0.1 | FHIR Std. |
| Observation.component:evidence-level.value[x] | Base | example | Evidence Level Examples | 📦4.0.0-cibuild | This IG |
| Observation.component:evidence-level.dataAbsentReason | Base | extensible | DataAbsentReason | 📍4.0.1 | FHIR Std. |
| Observation.component:evidence-level.interpretation | Base | extensible | Observation Interpretation Codes | 📍4.0.1 | FHIR Std. |
| Observation.component:clinical-significance.code | Base | example | LOINC Codes | 📍4.0.1 | FHIR Std. |
| Observation.component:clinical-significance.value[x] | Base | example | LOINC Answer Codes for LL4034-6 | ∅ | unknown? |
| Observation.component:clinical-significance.dataAbsentReason | Base | extensible | DataAbsentReason | 📍4.0.1 | FHIR Std. |
| Observation.component:clinical-significance.interpretation | Base | extensible | Observation Interpretation Codes | 📍4.0.1 | FHIR Std. |
| Observation.component:knowledge-base.code | Base | example | LOINC Codes | 📍4.0.1 | FHIR Std. |
| Observation.component:knowledge-base.value[x] | Base | example | Knowledge Base Version Codes | 📦4.0.0-cibuild | This IG |
| Observation.component:knowledge-base.dataAbsentReason | Base | extensible | DataAbsentReason | 📍4.0.1 | FHIR Std. |
| Observation.component:knowledge-base.interpretation | Base | extensible | Observation Interpretation Codes | 📍4.0.1 | FHIR Std. |
| Observation.component:annotation-pipeline.code | Base | example | LOINC Codes | 📍4.0.1 | FHIR Std. |
| Observation.component:annotation-pipeline.dataAbsentReason | Base | extensible | DataAbsentReason | 📍4.0.1 | FHIR Std. |
| Observation.component:annotation-pipeline.interpretation | Base | extensible | Observation Interpretation Codes | 📍4.0.1 | FHIR Std. |
| Observation.component:therapeutic-implication.code | Base | example | LOINC Codes | 📍4.0.1 | FHIR Std. |
| Observation.component:therapeutic-implication.value[x] | Base | extensible | Genetic Therapeutic Implications | 📦4.0.0-cibuild | This IG |
| Observation.component:therapeutic-implication.dataAbsentReason | Base | extensible | DataAbsentReason | 📍4.0.1 | FHIR Std. |
| Observation.component:therapeutic-implication.interpretation | Base | extensible | Observation Interpretation Codes | 📍4.0.1 | FHIR Std. |
| Observation.component:phenotypic-treatment-context.code | Base | example | LOINC Codes | 📍4.0.1 | FHIR Std. |
| Observation.component:phenotypic-treatment-context.value[x] | Base | example | Not State | Unknown | |
| Observation.component:phenotypic-treatment-context.dataAbsentReason | Base | extensible | DataAbsentReason | 📍4.0.1 | FHIR Std. |
| Observation.component:phenotypic-treatment-context.interpretation | Base | extensible | Observation Interpretation Codes | 📍4.0.1 | FHIR Std. |
| Observation.component:medication-assessed.code | Base | example | LOINC Codes | 📍4.0.1 | FHIR Std. |
| Observation.component:medication-assessed.value[x] | Base | example | Not State | Unknown | |
| Observation.component:medication-assessed.dataAbsentReason | Base | extensible | DataAbsentReason | 📍4.0.1 | FHIR Std. |
| Observation.component:medication-assessed.interpretation | Base | extensible | Observation Interpretation Codes | 📍4.0.1 | FHIR Std. |
| Observation.component:therapy-assessed.code | Base | example | LOINC Codes | 📍4.0.1 | FHIR Std. |
| Observation.component:therapy-assessed.value[x] | Base | example | Not State | Unknown | |
| Observation.component:therapy-assessed.dataAbsentReason | Base | extensible | DataAbsentReason | 📍4.0.1 | FHIR Std. |
| Observation.component:therapy-assessed.interpretation | Base | extensible | Observation Interpretation Codes | 📍4.0.1 | FHIR Std. |
| Id | Grade | Path(s) | Description | Expression |
| dom-2 | error | Observation | If the resource is contained in another resource, it SHALL NOT contain nested Resources |
contained.contained.empty()
|
| dom-3 | error | Observation | If the resource is contained in another resource, it SHALL be referred to from elsewhere in the resource or SHALL refer to the containing resource |
contained.where((('#'+id in (%resource.descendants().reference | %resource.descendants().as(canonical) | %resource.descendants().as(uri) | %resource.descendants().as(url))) or descendants().where(reference = '#').exists() or descendants().where(as(canonical) = '#').exists() or descendants().where(as(canonical) = '#').exists()).not()).trace('unmatched', id).empty()
|
| dom-4 | error | Observation | If a resource is contained in another resource, it SHALL NOT have a meta.versionId or a meta.lastUpdated |
contained.meta.versionId.empty() and contained.meta.lastUpdated.empty()
|
| dom-5 | error | Observation | If a resource is contained in another resource, it SHALL NOT have a security label |
contained.meta.security.empty()
|
| dom-6 | best practice | Observation | A resource should have narrative for robust management |
text.`div`.exists()
|
| ele-1 | error | **ALL** elements | All FHIR elements must have a @value or children |
hasValue() or (children().count() > id.count())
|
| ext-1 | error | **ALL** extensions | Must have either extensions or value[x], not both |
extension.exists() != value.exists()
|
| obs-3 | error | Observation.referenceRange | Must have at least a low or a high or text |
low.exists() or high.exists() or text.exists()
|
| obs-6 | error | Observation | dataAbsentReason SHALL only be present if Observation.value[x] is not present |
dataAbsentReason.empty() or value.empty()
|
| obs-7 | error | Observation | If Observation.code is the same as an Observation.component.code then the value element associated with the code SHALL NOT be present |
value.empty() or component.code.where(coding.intersect(%resource.code.coding).exists()).empty()
|
This structure is derived from GenomicImplication
Summary
Mandatory: 0 element(4 nested mandatory elements)
Extensions
This structure refers to these extensions:
Maturity: 2
Key Elements View
| Name | Flags | Card. | Type | Description & Constraints Filter: ![]() ![]() |
|---|---|---|---|---|
![]() |
C | 0..* | GenomicImplication | Therapeutic Implication Constraints: obs-6, obs-7 |
![]() ![]() |
?!Σ | 0..1 | uri | A set of rules under which this content was created |
![]() ![]() |
Content/Rules for all slices | |||
![]() ![]() ![]() |
0..1 | CodeableConcept | Secondary findings are genetic test results that provide information about variants in a gene unrelated to the primary purpose for the testing, most often discovered when [Whole Exome Sequencing (WES)](https://en.wikipedia.org/wiki/Exome_sequencing) or [Whole Genome Sequencing (WGS)](https://en.wikipedia.org/wiki/Whole_genome_sequencing) is performed. This extension should be used to denote when a genetic finding is being shared as a secondary finding, and ideally refer to a corresponding guideline or policy statement.
For more detail, please see:
https://ghr.nlm.nih.gov/primer/testing/secondaryfindings URL: http://hl7.org/fhir/StructureDefinition/observation-secondaryFinding Binding: GeneticObservationSecondaryFindings (extensible): Codes to denote a guideline or policy statement when a genetic test result is being shared as a secondary finding. | |
![]() ![]() ![]() |
0..1 | Reference(BodyStructure) | Target anatomic location or structure URL: http://hl7.org/fhir/StructureDefinition/bodySite | |
![]() ![]() ![]() |
0..* | RelatedArtifact | Documentation relevant to the 'parent' resource URL: http://hl7.org/fhir/StructureDefinition/workflow-relatedArtifact | |
![]() ![]() |
?! | 0..* | Extension | Extensions that cannot be ignored |
![]() ![]() |
?!Σ | 1..1 | code | registered | preliminary | final | amended + Binding: ObservationStatus (required): Codes providing the status of an observation. |
![]() ![]() |
2..* | CodeableConcept | Classification of type of observation Slice: Unordered, Open by value:coding Binding: ObservationCategoryCodes (preferred): Codes for high level observation categories. | |
![]() ![]() ![]() |
1..1 | CodeableConcept | Classification of type of observation Binding: ObservationCategoryCodes (preferred): Codes for high level observation categories. | |
![]() ![]() ![]() ![]() |
Σ | 1..1 | Coding | Code defined by a terminology system Required Pattern: At least the following |
![]() ![]() ![]() ![]() ![]() |
0..1 | string | Unique id for inter-element referencing | |
![]() ![]() ![]() ![]() ![]() |
0..* | Extension | Additional content defined by implementations | |
![]() ![]() ![]() ![]() ![]() |
1..1 | uri | Identity of the terminology system Fixed Value: http://terminology.hl7.org/CodeSystem/observation-category | |
![]() ![]() ![]() ![]() ![]() |
0..1 | string | Version of the system - if relevant | |
![]() ![]() ![]() ![]() ![]() |
1..1 | code | Symbol in syntax defined by the system Fixed Value: laboratory | |
![]() ![]() ![]() ![]() ![]() |
0..1 | string | Representation defined by the system | |
![]() ![]() ![]() ![]() ![]() |
0..1 | boolean | If this coding was chosen directly by the user | |
![]() ![]() ![]() |
1..1 | CodeableConcept | Classification of type of observation Binding: ObservationCategoryCodes (preferred): Codes for high level observation categories. | |
![]() ![]() ![]() ![]() |
Σ | 1..1 | Coding | Code defined by a terminology system Required Pattern: At least the following |
![]() ![]() ![]() ![]() ![]() |
0..1 | string | Unique id for inter-element referencing | |
![]() ![]() ![]() ![]() ![]() |
0..* | Extension | Additional content defined by implementations | |
![]() ![]() ![]() ![]() ![]() |
1..1 | uri | Identity of the terminology system Fixed Value: http://terminology.hl7.org/CodeSystem/v2-0074 | |
![]() ![]() ![]() ![]() ![]() |
0..1 | string | Version of the system - if relevant | |
![]() ![]() ![]() ![]() ![]() |
1..1 | code | Symbol in syntax defined by the system Fixed Value: GE | |
![]() ![]() ![]() ![]() ![]() |
0..1 | string | Representation defined by the system | |
![]() ![]() ![]() ![]() ![]() |
0..1 | boolean | If this coding was chosen directly by the user | |
![]() ![]() |
Σ | 1..1 | CodeableConcept | therapeutic-implication Binding: LOINCCodes (example): Codes identifying names of simple observations. Required Pattern: At least the following |
![]() ![]() ![]() |
0..1 | string | Unique id for inter-element referencing | |
![]() ![]() ![]() |
0..* | Extension | Additional content defined by implementations | |
![]() ![]() ![]() |
1..* | Coding | Code defined by a terminology system Fixed Value: (Complex) | |
![]() ![]() ![]() ![]() |
0..1 | string | Unique id for inter-element referencing | |
![]() ![]() ![]() ![]() |
0..* | Extension | Additional content defined by implementations | |
![]() ![]() ![]() ![]() |
1..1 | uri | Identity of the terminology system Fixed Value: http://hl7.org/fhir/uv/genomics-reporting/CodeSystem/tbd-codes-cs | |
![]() ![]() ![]() ![]() |
0..1 | string | Version of the system - if relevant | |
![]() ![]() ![]() ![]() |
1..1 | code | Symbol in syntax defined by the system Fixed Value: therapeutic-implication | |
![]() ![]() ![]() ![]() |
0..1 | string | Representation defined by the system | |
![]() ![]() ![]() ![]() |
0..1 | boolean | If this coding was chosen directly by the user | |
![]() ![]() ![]() |
0..1 | string | Plain text representation of the concept | |
![]() ![]() |
Σ | 1..* | Reference(DocumentReference | ImagingStudy | Media | QuestionnaireResponse | Observation | MolecularSequence) | Related measurements the observation is made from Slice: Unordered, Open by profile:resolve() |
![]() ![]() ![]() |
Σ | 0..* | Reference(Variant) | Variant the implication is derived from |
![]() ![]() ![]() |
Σ | 0..* | Reference(Genotype) | Genotype the implication is derived from |
![]() ![]() ![]() |
Σ | 0..* | Reference(Haplotype) | Haplotype the implication is derived from |
![]() ![]() ![]() |
Σ | 0..* | Reference(Molecular Biomarker) | MolecularBiomarker the implication is derived from |
![]() ![]() |
Σ | 0..* | BackboneElement | Component results Slice: Unordered, Open by value:code |
![]() ![]() ![]() |
Content/Rules for all slices | |||
![]() ![]() ![]() ![]() |
Content/Rules for all slices | |||
![]() ![]() ![]() ![]() ![]() |
0..* | RelatedArtifact | Documentation relevant to the 'parent' resource URL: http://hl7.org/fhir/StructureDefinition/workflow-relatedArtifact | |
![]() ![]() ![]() ![]() |
?!Σ | 0..* | Extension | Extensions that cannot be ignored even if unrecognized |
![]() ![]() ![]() ![]() |
Σ | 1..1 | CodeableConcept | Type of component observation (code / type) Binding: LOINCCodes (example): Codes identifying names of simple observations. |
![]() ![]() ![]() |
Σ | 0..1 | BackboneElement | Clinical Conclusion |
![]() ![]() ![]() ![]() |
?!Σ | 0..* | Extension | Extensions that cannot be ignored even if unrecognized |
![]() ![]() ![]() ![]() |
Σ | 1..1 | CodeableConcept | conclusion-string Binding: LOINCCodes (example): Codes identifying names of simple observations. Required Pattern: At least the following |
![]() ![]() ![]() ![]() ![]() |
0..1 | string | Unique id for inter-element referencing | |
![]() ![]() ![]() ![]() ![]() |
0..* | Extension | Additional content defined by implementations | |
![]() ![]() ![]() ![]() ![]() |
1..* | Coding | Code defined by a terminology system Fixed Value: (Complex) | |
![]() ![]() ![]() ![]() ![]() ![]() |
0..1 | string | Unique id for inter-element referencing | |
![]() ![]() ![]() ![]() ![]() ![]() |
0..* | Extension | Additional content defined by implementations | |
![]() ![]() ![]() ![]() ![]() ![]() |
1..1 | uri | Identity of the terminology system Fixed Value: http://hl7.org/fhir/uv/genomics-reporting/CodeSystem/tbd-codes-cs | |
![]() ![]() ![]() ![]() ![]() ![]() |
0..1 | string | Version of the system - if relevant | |
![]() ![]() ![]() ![]() ![]() ![]() |
1..1 | code | Symbol in syntax defined by the system Fixed Value: conclusion-string | |
![]() ![]() ![]() ![]() ![]() ![]() |
0..1 | string | Representation defined by the system | |
![]() ![]() ![]() ![]() ![]() ![]() |
0..1 | boolean | If this coding was chosen directly by the user | |
![]() ![]() ![]() ![]() ![]() |
0..1 | string | Plain text representation of the concept | |
![]() ![]() ![]() |
Σ | 0..* | BackboneElement | Level of Evidence |
![]() ![]() ![]() ![]() |
Content/Rules for all slices | |||
![]() ![]() ![]() ![]() ![]() |
0..* | RelatedArtifact | Documentation relevant to the 'parent' resource URL: http://hl7.org/fhir/StructureDefinition/workflow-relatedArtifact | |
![]() ![]() ![]() ![]() |
?!Σ | 0..* | Extension | Extensions that cannot be ignored even if unrecognized |
![]() ![]() ![]() ![]() |
Σ | 1..1 | CodeableConcept | 93044-6 Binding: LOINCCodes (example): Codes identifying names of simple observations. Required Pattern: At least the following |
![]() ![]() ![]() ![]() ![]() |
0..1 | string | Unique id for inter-element referencing | |
![]() ![]() ![]() ![]() ![]() |
0..* | Extension | Additional content defined by implementations | |
![]() ![]() ![]() ![]() ![]() |
1..* | Coding | Code defined by a terminology system Fixed Value: (Complex) | |
![]() ![]() ![]() ![]() ![]() ![]() |
0..1 | string | Unique id for inter-element referencing | |
![]() ![]() ![]() ![]() ![]() ![]() |
0..* | Extension | Additional content defined by implementations | |
![]() ![]() ![]() ![]() ![]() ![]() |
1..1 | uri | Identity of the terminology system Fixed Value: http://loinc.org | |
![]() ![]() ![]() ![]() ![]() ![]() |
0..1 | string | Version of the system - if relevant | |
![]() ![]() ![]() ![]() ![]() ![]() |
1..1 | code | Symbol in syntax defined by the system Fixed Value: 93044-6 | |
![]() ![]() ![]() ![]() ![]() ![]() |
0..1 | string | Representation defined by the system | |
![]() ![]() ![]() ![]() ![]() ![]() |
0..1 | boolean | If this coding was chosen directly by the user | |
![]() ![]() ![]() ![]() ![]() |
0..1 | string | Plain text representation of the concept | |
![]() ![]() ![]() ![]() |
Σ | 1..1 | CodeableConcept | 1A | 1B | 2A | 2B | 3 | 4 | 4-star | 3-star | 2-star | 1-star | no-star Binding: Evidence Level Examples (example): PharmGKB or ClinVar |
![]() ![]() ![]() |
Σ | 0..1 | BackboneElement | Clinical significance |
![]() ![]() ![]() ![]() |
Content/Rules for all slices | |||
![]() ![]() ![]() ![]() ![]() |
0..* | RelatedArtifact | Documentation relevant to the 'parent' resource URL: http://hl7.org/fhir/StructureDefinition/workflow-relatedArtifact | |
![]() ![]() ![]() ![]() |
?!Σ | 0..* | Extension | Extensions that cannot be ignored even if unrecognized |
![]() ![]() ![]() ![]() |
Σ | 1..1 | CodeableConcept | 53037-8 Binding: LOINCCodes (example): Codes identifying names of simple observations. Required Pattern: At least the following |
![]() ![]() ![]() ![]() ![]() |
0..1 | string | Unique id for inter-element referencing | |
![]() ![]() ![]() ![]() ![]() |
0..* | Extension | Additional content defined by implementations | |
![]() ![]() ![]() ![]() ![]() |
1..* | Coding | Code defined by a terminology system Fixed Value: (Complex) | |
![]() ![]() ![]() ![]() ![]() ![]() |
0..1 | string | Unique id for inter-element referencing | |
![]() ![]() ![]() ![]() ![]() ![]() |
0..* | Extension | Additional content defined by implementations | |
![]() ![]() ![]() ![]() ![]() ![]() |
1..1 | uri | Identity of the terminology system Fixed Value: http://loinc.org | |
![]() ![]() ![]() ![]() ![]() ![]() |
0..1 | string | Version of the system - if relevant | |
![]() ![]() ![]() ![]() ![]() ![]() |
1..1 | code | Symbol in syntax defined by the system Fixed Value: 53037-8 | |
![]() ![]() ![]() ![]() ![]() ![]() |
0..1 | string | Representation defined by the system | |
![]() ![]() ![]() ![]() ![]() ![]() |
0..1 | boolean | If this coding was chosen directly by the user | |
![]() ![]() ![]() ![]() ![]() |
0..1 | string | Plain text representation of the concept | |
![]() ![]() ![]() ![]() |
Σ | 1..1 | CodeableConcept | Pathogenic | Likely pathogenic | Uncertain significance | Likely benign | Benign Binding: LOINC Answer List LL4034-6 (example) |
![]() ![]() ![]() |
Σ | 0..1 | BackboneElement | Knowledge Base |
![]() ![]() ![]() ![]() |
Content/Rules for all slices | |||
![]() ![]() ![]() ![]() ![]() |
0..* | RelatedArtifact | Documentation relevant to the 'parent' resource URL: http://hl7.org/fhir/StructureDefinition/workflow-relatedArtifact | |
![]() ![]() ![]() ![]() |
?!Σ | 0..* | Extension | Extensions that cannot be ignored even if unrecognized |
![]() ![]() ![]() ![]() |
Σ | 1..1 | CodeableConcept | knowledge-base Binding: LOINCCodes (example): Codes identifying names of simple observations. Required Pattern: At least the following |
![]() ![]() ![]() ![]() ![]() |
0..1 | string | Unique id for inter-element referencing | |
![]() ![]() ![]() ![]() ![]() |
0..* | Extension | Additional content defined by implementations | |
![]() ![]() ![]() ![]() ![]() |
1..* | Coding | Code defined by a terminology system Fixed Value: (Complex) | |
![]() ![]() ![]() ![]() ![]() ![]() |
0..1 | string | Unique id for inter-element referencing | |
![]() ![]() ![]() ![]() ![]() ![]() |
0..* | Extension | Additional content defined by implementations | |
![]() ![]() ![]() ![]() ![]() ![]() |
1..1 | uri | Identity of the terminology system Fixed Value: http://hl7.org/fhir/uv/genomics-reporting/CodeSystem/tbd-codes-cs | |
![]() ![]() ![]() ![]() ![]() ![]() |
0..1 | string | Version of the system - if relevant | |
![]() ![]() ![]() ![]() ![]() ![]() |
1..1 | code | Symbol in syntax defined by the system Fixed Value: knowledge-base | |
![]() ![]() ![]() ![]() ![]() ![]() |
0..1 | string | Representation defined by the system | |
![]() ![]() ![]() ![]() ![]() ![]() |
0..1 | boolean | If this coding was chosen directly by the user | |
![]() ![]() ![]() ![]() ![]() |
0..1 | string | Plain text representation of the concept | |
![]() ![]() ![]() ![]() |
Σ | 1..1 | CodeableConcept | Actual component result Binding: Knowledge Base Version Codes (example) |
![]() ![]() ![]() |
Σ | 0..1 | BackboneElement | Annotation Pipeline |
![]() ![]() ![]() ![]() |
Content/Rules for all slices | |||
![]() ![]() ![]() ![]() ![]() |
0..* | RelatedArtifact | Documentation relevant to the 'parent' resource URL: http://hl7.org/fhir/StructureDefinition/workflow-relatedArtifact | |
![]() ![]() ![]() ![]() |
?!Σ | 0..* | Extension | Extensions that cannot be ignored even if unrecognized |
![]() ![]() ![]() ![]() |
Σ | 1..1 | CodeableConcept | annotation-pipeline Binding: LOINCCodes (example): Codes identifying names of simple observations. Required Pattern: At least the following |
![]() ![]() ![]() ![]() ![]() |
0..1 | string | Unique id for inter-element referencing | |
![]() ![]() ![]() ![]() ![]() |
0..* | Extension | Additional content defined by implementations | |
![]() ![]() ![]() ![]() ![]() |
1..* | Coding | Code defined by a terminology system Fixed Value: (Complex) | |
![]() ![]() ![]() ![]() ![]() ![]() |
0..1 | string | Unique id for inter-element referencing | |
![]() ![]() ![]() ![]() ![]() ![]() |
0..* | Extension | Additional content defined by implementations | |
![]() ![]() ![]() ![]() ![]() ![]() |
1..1 | uri | Identity of the terminology system Fixed Value: http://hl7.org/fhir/uv/genomics-reporting/CodeSystem/tbd-codes-cs | |
![]() ![]() ![]() ![]() ![]() ![]() |
0..1 | string | Version of the system - if relevant | |
![]() ![]() ![]() ![]() ![]() ![]() |
1..1 | code | Symbol in syntax defined by the system Fixed Value: annotation-pipeline | |
![]() ![]() ![]() ![]() ![]() ![]() |
0..1 | string | Representation defined by the system | |
![]() ![]() ![]() ![]() ![]() ![]() |
0..1 | boolean | If this coding was chosen directly by the user | |
![]() ![]() ![]() ![]() ![]() |
0..1 | string | Plain text representation of the concept | |
![]() ![]() ![]() ![]() |
Σ | 1..1 | CodeableConcept | Actual component result |
![]() ![]() ![]() |
Σ | 0..* | BackboneElement | Therapeutic Implication |
![]() ![]() ![]() ![]() |
Content/Rules for all slices | |||
![]() ![]() ![]() ![]() ![]() |
0..* | RelatedArtifact | Documentation relevant to the 'parent' resource URL: http://hl7.org/fhir/StructureDefinition/workflow-relatedArtifact | |
![]() ![]() ![]() ![]() |
?!Σ | 0..* | Extension | Extensions that cannot be ignored even if unrecognized |
![]() ![]() ![]() ![]() |
Σ | 1..1 | CodeableConcept | therapeutic-implication Binding: LOINCCodes (example): Codes identifying names of simple observations. Required Pattern: At least the following |
![]() ![]() ![]() ![]() ![]() |
0..1 | string | Unique id for inter-element referencing | |
![]() ![]() ![]() ![]() ![]() |
0..* | Extension | Additional content defined by implementations | |
![]() ![]() ![]() ![]() ![]() |
1..* | Coding | Code defined by a terminology system Fixed Value: (Complex) | |
![]() ![]() ![]() ![]() ![]() ![]() |
0..1 | string | Unique id for inter-element referencing | |
![]() ![]() ![]() ![]() ![]() ![]() |
0..* | Extension | Additional content defined by implementations | |
![]() ![]() ![]() ![]() ![]() ![]() |
1..1 | uri | Identity of the terminology system Fixed Value: http://hl7.org/fhir/uv/genomics-reporting/CodeSystem/tbd-codes-cs | |
![]() ![]() ![]() ![]() ![]() ![]() |
0..1 | string | Version of the system - if relevant | |
![]() ![]() ![]() ![]() ![]() ![]() |
1..1 | code | Symbol in syntax defined by the system Fixed Value: therapeutic-implication | |
![]() ![]() ![]() ![]() ![]() ![]() |
0..1 | string | Representation defined by the system | |
![]() ![]() ![]() ![]() ![]() ![]() |
0..1 | boolean | If this coding was chosen directly by the user | |
![]() ![]() ![]() ![]() ![]() |
0..1 | string | Plain text representation of the concept | |
![]() ![]() ![]() ![]() |
Σ | 1..1 | CodeableConcept | Responsive | Resistant | Poor metabolizer | Rapid metabolizer | Decreased function | Increased function | Does not meet eligibility criteria for clinical trial | ... (more) Binding: Genetic Therapeutic Implications (extensible) |
![]() ![]() ![]() |
Σ | 0..* | BackboneElement | Phenotypic treatment context |
![]() ![]() ![]() ![]() |
Content/Rules for all slices | |||
![]() ![]() ![]() ![]() ![]() |
0..* | RelatedArtifact | Documentation relevant to the 'parent' resource URL: http://hl7.org/fhir/StructureDefinition/workflow-relatedArtifact | |
![]() ![]() ![]() ![]() |
?!Σ | 0..* | Extension | Extensions that cannot be ignored even if unrecognized |
![]() ![]() ![]() ![]() |
Σ | 1..1 | CodeableConcept | 81259-4 Binding: LOINCCodes (example): Codes identifying names of simple observations. Required Pattern: At least the following |
![]() ![]() ![]() ![]() ![]() |
0..1 | string | Unique id for inter-element referencing | |
![]() ![]() ![]() ![]() ![]() |
0..* | Extension | Additional content defined by implementations | |
![]() ![]() ![]() ![]() ![]() |
1..* | Coding | Code defined by a terminology system Fixed Value: (Complex) | |
![]() ![]() ![]() ![]() ![]() ![]() |
0..1 | string | Unique id for inter-element referencing | |
![]() ![]() ![]() ![]() ![]() ![]() |
0..* | Extension | Additional content defined by implementations | |
![]() ![]() ![]() ![]() ![]() ![]() |
1..1 | uri | Identity of the terminology system Fixed Value: http://loinc.org | |
![]() ![]() ![]() ![]() ![]() ![]() |
0..1 | string | Version of the system - if relevant | |
![]() ![]() ![]() ![]() ![]() ![]() |
1..1 | code | Symbol in syntax defined by the system Fixed Value: 81259-4 | |
![]() ![]() ![]() ![]() ![]() ![]() |
0..1 | string | Representation defined by the system | |
![]() ![]() ![]() ![]() ![]() ![]() |
0..1 | boolean | If this coding was chosen directly by the user | |
![]() ![]() ![]() ![]() ![]() |
0..1 | string | Plain text representation of the concept | |
![]() ![]() ![]() ![]() |
Σ | 1..1 | CodeableConcept | Contextual phenotype/condition code Binding Description: (example): Binding not yet defined (examples: SNOMED CT Clinical findings, ICD-10-CM chapters 1-18, HPO terms) |
![]() ![]() ![]() |
Σ | 0..* | BackboneElement | Medication Assessed |
![]() ![]() ![]() ![]() |
Content/Rules for all slices | |||
![]() ![]() ![]() ![]() ![]() |
0..* | RelatedArtifact | Documentation relevant to the 'parent' resource URL: http://hl7.org/fhir/StructureDefinition/workflow-relatedArtifact | |
![]() ![]() ![]() ![]() ![]() |
0..* | Reference(Medication | MedicationKnowledge) | Medication Assessed reference to a FHIR resource URL: http://hl7.org/fhir/uv/genomics-reporting/StructureDefinition/medication-assessed-reference | |
![]() ![]() ![]() ![]() |
?!Σ | 0..* | Extension | Extensions that cannot be ignored even if unrecognized |
![]() ![]() ![]() ![]() |
Σ | 1..1 | CodeableConcept | 51963-7 Binding: LOINCCodes (example): Codes identifying names of simple observations. Required Pattern: At least the following |
![]() ![]() ![]() ![]() ![]() |
0..1 | string | Unique id for inter-element referencing | |
![]() ![]() ![]() ![]() ![]() |
0..* | Extension | Additional content defined by implementations | |
![]() ![]() ![]() ![]() ![]() |
1..* | Coding | Code defined by a terminology system Fixed Value: (Complex) | |
![]() ![]() ![]() ![]() ![]() ![]() |
0..1 | string | Unique id for inter-element referencing | |
![]() ![]() ![]() ![]() ![]() ![]() |
0..* | Extension | Additional content defined by implementations | |
![]() ![]() ![]() ![]() ![]() ![]() |
1..1 | uri | Identity of the terminology system Fixed Value: http://loinc.org | |
![]() ![]() ![]() ![]() ![]() ![]() |
0..1 | string | Version of the system - if relevant | |
![]() ![]() ![]() ![]() ![]() ![]() |
1..1 | code | Symbol in syntax defined by the system Fixed Value: 51963-7 | |
![]() ![]() ![]() ![]() ![]() ![]() |
0..1 | string | Representation defined by the system | |
![]() ![]() ![]() ![]() ![]() ![]() |
0..1 | boolean | If this coding was chosen directly by the user | |
![]() ![]() ![]() ![]() ![]() |
0..1 | string | Plain text representation of the concept | |
![]() ![]() ![]() ![]() |
Σ | 1..1 | CodeableConcept | Medication code Binding Description: (example): Binding not yet defined (RxNorm or similar) |
![]() ![]() ![]() |
Σ | 0..* | BackboneElement | Non-medication therapy assessed |
![]() ![]() ![]() ![]() |
Content/Rules for all slices | |||
![]() ![]() ![]() ![]() ![]() |
0..* | RelatedArtifact | Documentation relevant to the 'parent' resource URL: http://hl7.org/fhir/StructureDefinition/workflow-relatedArtifact | |
![]() ![]() ![]() ![]() ![]() |
0..* | Reference(CarePlan | ResearchStudy | PlanDefinition) | Therapy Assessed reference to a FHIR resource URL: http://hl7.org/fhir/uv/genomics-reporting/StructureDefinition/therapy-assessed-reference | |
![]() ![]() ![]() ![]() |
?!Σ | 0..* | Extension | Extensions that cannot be ignored even if unrecognized |
![]() ![]() ![]() ![]() |
Σ | 1..1 | CodeableConcept | associated-therapy Binding: LOINCCodes (example): Codes identifying names of simple observations. Required Pattern: At least the following |
![]() ![]() ![]() ![]() ![]() |
0..1 | string | Unique id for inter-element referencing | |
![]() ![]() ![]() ![]() ![]() |
0..* | Extension | Additional content defined by implementations | |
![]() ![]() ![]() ![]() ![]() |
1..* | Coding | Code defined by a terminology system Fixed Value: (Complex) | |
![]() ![]() ![]() ![]() ![]() ![]() |
0..1 | string | Unique id for inter-element referencing | |
![]() ![]() ![]() ![]() ![]() ![]() |
0..* | Extension | Additional content defined by implementations | |
![]() ![]() ![]() ![]() ![]() ![]() |
1..1 | uri | Identity of the terminology system Fixed Value: http://hl7.org/fhir/uv/genomics-reporting/CodeSystem/tbd-codes-cs | |
![]() ![]() ![]() ![]() ![]() ![]() |
0..1 | string | Version of the system - if relevant | |
![]() ![]() ![]() ![]() ![]() ![]() |
1..1 | code | Symbol in syntax defined by the system Fixed Value: associated-therapy | |
![]() ![]() ![]() ![]() ![]() ![]() |
0..1 | string | Representation defined by the system | |
![]() ![]() ![]() ![]() ![]() ![]() |
0..1 | boolean | If this coding was chosen directly by the user | |
![]() ![]() ![]() ![]() ![]() |
0..1 | string | Plain text representation of the concept | |
![]() ![]() ![]() ![]() |
Σ | 1..1 | CodeableConcept | Actual component result Binding Description: (example): Binding not yet defined |
Documentation for this format | ||||
| Path | Status | Usage | ValueSet | Version | Source |
| Observation.status | Base | required | ObservationStatus | 📍4.0.1 | FHIR Std. |
| Observation.category | Base | preferred | Observation Category Codes | 📍4.0.1 | FHIR Std. |
| Observation.category:labCategory | Base | preferred | Observation Category Codes | 📍4.0.1 | FHIR Std. |
| Observation.category:geCategory | Base | preferred | Observation Category Codes | 📍4.0.1 | FHIR Std. |
| Observation.code | Base | example | LOINC Codes | 📍4.0.1 | FHIR Std. |
| Observation.component.code | Base | example | LOINC Codes | 📍4.0.1 | FHIR Std. |
| Observation.component:conclusion-string.code | Base | example | LOINC Codes | 📍4.0.1 | FHIR Std. |
| Observation.component:evidence-level.code | Base | example | LOINC Codes | 📍4.0.1 | FHIR Std. |
| Observation.component:evidence-level.value[x] | Base | example | Evidence Level Examples | 📦4.0.0-cibuild | This IG |
| Observation.component:clinical-significance.code | Base | example | LOINC Codes | 📍4.0.1 | FHIR Std. |
| Observation.component:clinical-significance.value[x] | Base | example | LOINC Answer Codes for LL4034-6 | ∅ | unknown? |
| Observation.component:knowledge-base.code | Base | example | LOINC Codes | 📍4.0.1 | FHIR Std. |
| Observation.component:knowledge-base.value[x] | Base | example | Knowledge Base Version Codes | 📦4.0.0-cibuild | This IG |
| Observation.component:annotation-pipeline.code | Base | example | LOINC Codes | 📍4.0.1 | FHIR Std. |
| Observation.component:therapeutic-implication.code | Base | example | LOINC Codes | 📍4.0.1 | FHIR Std. |
| Observation.component:therapeutic-implication.value[x] | Base | extensible | Genetic Therapeutic Implications | 📦4.0.0-cibuild | This IG |
| Observation.component:phenotypic-treatment-context.code | Base | example | LOINC Codes | 📍4.0.1 | FHIR Std. |
| Observation.component:phenotypic-treatment-context.value[x] | Base | example | Not State | Unknown | |
| Observation.component:medication-assessed.code | Base | example | LOINC Codes | 📍4.0.1 | FHIR Std. |
| Observation.component:medication-assessed.value[x] | Base | example | Not State | Unknown | |
| Observation.component:therapy-assessed.code | Base | example | LOINC Codes | 📍4.0.1 | FHIR Std. |
| Observation.component:therapy-assessed.value[x] | Base | example | Not State | Unknown |
| Id | Grade | Path(s) | Description | Expression |
| dom-2 | error | Observation | If the resource is contained in another resource, it SHALL NOT contain nested Resources |
contained.contained.empty()
|
| dom-3 | error | Observation | If the resource is contained in another resource, it SHALL be referred to from elsewhere in the resource or SHALL refer to the containing resource |
contained.where((('#'+id in (%resource.descendants().reference | %resource.descendants().as(canonical) | %resource.descendants().as(uri) | %resource.descendants().as(url))) or descendants().where(reference = '#').exists() or descendants().where(as(canonical) = '#').exists() or descendants().where(as(canonical) = '#').exists()).not()).trace('unmatched', id).empty()
|
| dom-4 | error | Observation | If a resource is contained in another resource, it SHALL NOT have a meta.versionId or a meta.lastUpdated |
contained.meta.versionId.empty() and contained.meta.lastUpdated.empty()
|
| dom-5 | error | Observation | If a resource is contained in another resource, it SHALL NOT have a security label |
contained.meta.security.empty()
|
| dom-6 | best practice | Observation | A resource should have narrative for robust management |
text.`div`.exists()
|
| ele-1 | error | **ALL** elements | All FHIR elements must have a @value or children |
hasValue() or (children().count() > id.count())
|
| ext-1 | error | **ALL** extensions | Must have either extensions or value[x], not both |
extension.exists() != value.exists()
|
| obs-6 | error | Observation | dataAbsentReason SHALL only be present if Observation.value[x] is not present |
dataAbsentReason.empty() or value.empty()
|
| obs-7 | error | Observation | If Observation.code is the same as an Observation.component.code then the value element associated with the code SHALL NOT be present |
value.empty() or component.code.where(coding.intersect(%resource.code.coding).exists()).empty()
|
Differential View
This structure is derived from GenomicImplication
| Name | Flags | Card. | Type | Description & Constraints Filter: ![]() ![]() |
|---|---|---|---|---|
![]() |
0..* | GenomicImplication | Therapeutic Implication | |
![]() ![]() |
1..1 | CodeableConcept | therapeutic-implication Required Pattern: At least the following | |
![]() ![]() ![]() |
1..* | Coding | Code defined by a terminology system Fixed Value: (Complex) | |
![]() ![]() ![]() ![]() |
1..1 | uri | Identity of the terminology system Fixed Value: http://hl7.org/fhir/uv/genomics-reporting/CodeSystem/tbd-codes-cs | |
![]() ![]() ![]() ![]() |
1..1 | code | Symbol in syntax defined by the system Fixed Value: therapeutic-implication | |
![]() ![]() |
Content/Rules for all slices | |||
![]() ![]() ![]() |
0..* | BackboneElement | Therapeutic Implication | |
![]() ![]() ![]() ![]() |
Content/Rules for all slices | |||
![]() ![]() ![]() ![]() ![]() |
0..* | RelatedArtifact(5.2.0) | Documentation relevant to the 'parent' resource | |
![]() ![]() ![]() ![]() |
1..1 | CodeableConcept | therapeutic-implication Required Pattern: At least the following | |
![]() ![]() ![]() ![]() ![]() |
1..* | Coding | Code defined by a terminology system Fixed Value: (Complex) | |
![]() ![]() ![]() ![]() ![]() ![]() |
1..1 | uri | Identity of the terminology system Fixed Value: http://hl7.org/fhir/uv/genomics-reporting/CodeSystem/tbd-codes-cs | |
![]() ![]() ![]() ![]() ![]() ![]() |
1..1 | code | Symbol in syntax defined by the system Fixed Value: therapeutic-implication | |
![]() ![]() ![]() ![]() |
1..1 | CodeableConcept | Responsive | Resistant | Poor metabolizer | Rapid metabolizer | Decreased function | Increased function | Does not meet eligibility criteria for clinical trial | ... (more) Binding: Genetic Therapeutic Implications (extensible) | |
![]() ![]() ![]() |
0..* | BackboneElement | Phenotypic treatment context | |
![]() ![]() ![]() ![]() |
Content/Rules for all slices | |||
![]() ![]() ![]() ![]() ![]() |
0..* | RelatedArtifact(5.2.0) | Documentation relevant to the 'parent' resource | |
![]() ![]() ![]() ![]() |
1..1 | CodeableConcept | 81259-4 Required Pattern: At least the following | |
![]() ![]() ![]() ![]() ![]() |
1..* | Coding | Code defined by a terminology system Fixed Value: (Complex) | |
![]() ![]() ![]() ![]() ![]() ![]() |
1..1 | uri | Identity of the terminology system Fixed Value: http://loinc.org | |
![]() ![]() ![]() ![]() ![]() ![]() |
1..1 | code | Symbol in syntax defined by the system Fixed Value: 81259-4 | |
![]() ![]() ![]() ![]() |
1..1 | CodeableConcept | Contextual phenotype/condition code Binding Description: (example): Binding not yet defined (examples: SNOMED CT Clinical findings, ICD-10-CM chapters 1-18, HPO terms) | |
![]() ![]() ![]() |
0..* | BackboneElement | Medication Assessed | |
![]() ![]() ![]() ![]() |
Content/Rules for all slices | |||
![]() ![]() ![]() ![]() ![]() |
0..* | RelatedArtifact(5.2.0) | Documentation relevant to the 'parent' resource | |
![]() ![]() ![]() ![]() ![]() |
0..* | Reference(Medication | MedicationKnowledge) | Medication Assessed reference to a FHIR resource URL: http://hl7.org/fhir/uv/genomics-reporting/StructureDefinition/medication-assessed-reference | |
![]() ![]() ![]() ![]() |
1..1 | CodeableConcept | 51963-7 Required Pattern: At least the following | |
![]() ![]() ![]() ![]() ![]() |
1..* | Coding | Code defined by a terminology system Fixed Value: (Complex) | |
![]() ![]() ![]() ![]() ![]() ![]() |
1..1 | uri | Identity of the terminology system Fixed Value: http://loinc.org | |
![]() ![]() ![]() ![]() ![]() ![]() |
1..1 | code | Symbol in syntax defined by the system Fixed Value: 51963-7 | |
![]() ![]() ![]() ![]() |
1..1 | CodeableConcept | Medication code Binding Description: (example): Binding not yet defined (RxNorm or similar) | |
![]() ![]() ![]() |
0..* | BackboneElement | Non-medication therapy assessed | |
![]() ![]() ![]() ![]() |
Content/Rules for all slices | |||
![]() ![]() ![]() ![]() ![]() |
0..* | RelatedArtifact(5.2.0) | Documentation relevant to the 'parent' resource | |
![]() ![]() ![]() ![]() ![]() |
0..* | Reference(CarePlan | ResearchStudy | PlanDefinition) | Therapy Assessed reference to a FHIR resource URL: http://hl7.org/fhir/uv/genomics-reporting/StructureDefinition/therapy-assessed-reference | |
![]() ![]() ![]() ![]() |
1..1 | CodeableConcept | associated-therapy Required Pattern: At least the following | |
![]() ![]() ![]() ![]() ![]() |
1..* | Coding | Code defined by a terminology system Fixed Value: (Complex) | |
![]() ![]() ![]() ![]() ![]() ![]() |
1..1 | uri | Identity of the terminology system Fixed Value: http://hl7.org/fhir/uv/genomics-reporting/CodeSystem/tbd-codes-cs | |
![]() ![]() ![]() ![]() ![]() ![]() |
1..1 | code | Symbol in syntax defined by the system Fixed Value: associated-therapy | |
![]() ![]() ![]() ![]() |
1..1 | CodeableConcept | Actual component result Binding Description: (example): Binding not yet defined | |
Documentation for this format | ||||
| Path | Status | Usage | ValueSet | Version | Source |
| Observation.component:therapeutic-implication.value[x] | Base | extensible | Genetic Therapeutic Implications | 📦4.0.0-cibuild | This IG |
| Observation.component:phenotypic-treatment-context.value[x] | Base | example | Not State | Unknown | |
| Observation.component:medication-assessed.value[x] | Base | example | Not State | Unknown | |
| Observation.component:therapy-assessed.value[x] | Base | example | Not State | Unknown |
Snapshot View
| Name | Flags | Card. | Type | Description & Constraints Filter: ![]() ![]() | ||||
|---|---|---|---|---|---|---|---|---|
![]() |
C | 0..* | GenomicImplication | Therapeutic Implication Constraints: obs-6, obs-7 | ||||
![]() ![]() |
Σ | 0..1 | id | Logical id of this artifact | ||||
![]() ![]() |
Σ | 0..1 | Meta | Metadata about the resource | ||||
![]() ![]() |
?!Σ | 0..1 | uri | A set of rules under which this content was created | ||||
![]() ![]() |
0..1 | code | Language of the resource content Binding: CommonLanguages (preferred): A human language.
| |||||
![]() ![]() |
0..1 | Narrative | Text summary of the resource, for human interpretation This profile does not constrain the narrative in regard to content, language, or traceability to data elements | |||||
![]() ![]() |
0..* | Resource | Contained, inline Resources | |||||
![]() ![]() |
0..* | Extension | Extension Slice: Unordered, Open by value:url | |||||
![]() ![]() ![]() |
0..1 | CodeableConcept | Secondary findings are genetic test results that provide information about variants in a gene unrelated to the primary purpose for the testing, most often discovered when [Whole Exome Sequencing (WES)](https://en.wikipedia.org/wiki/Exome_sequencing) or [Whole Genome Sequencing (WGS)](https://en.wikipedia.org/wiki/Whole_genome_sequencing) is performed. This extension should be used to denote when a genetic finding is being shared as a secondary finding, and ideally refer to a corresponding guideline or policy statement.
For more detail, please see:
https://ghr.nlm.nih.gov/primer/testing/secondaryfindings URL: http://hl7.org/fhir/StructureDefinition/observation-secondaryFinding Binding: GeneticObservationSecondaryFindings (extensible): Codes to denote a guideline or policy statement when a genetic test result is being shared as a secondary finding. | |||||
![]() ![]() ![]() |
0..1 | Reference(BodyStructure) | Target anatomic location or structure URL: http://hl7.org/fhir/StructureDefinition/bodySite | |||||
![]() ![]() ![]() |
0..* | RelatedArtifact | Documentation relevant to the 'parent' resource URL: http://hl7.org/fhir/StructureDefinition/workflow-relatedArtifact | |||||
![]() ![]() |
?! | 0..* | Extension | Extensions that cannot be ignored | ||||
![]() ![]() |
Σ | 0..* | Identifier | Business Identifier for observation | ||||
![]() ![]() |
Σ | 0..* | Reference(CarePlan | DeviceRequest | ImmunizationRecommendation | MedicationRequest | NutritionOrder | ServiceRequest) | Fulfills plan, proposal or order | ||||
![]() ![]() |
Σ | 0..* | Reference(MedicationAdministration | MedicationDispense | MedicationStatement | Procedure | Immunization | ImagingStudy | Genomic Study) | Part of referenced event | ||||
![]() ![]() |
?!Σ | 1..1 | code | registered | preliminary | final | amended + Binding: ObservationStatus (required): Codes providing the status of an observation. | ||||
![]() ![]() |
2..* | CodeableConcept | Classification of type of observation Slice: Unordered, Open by value:coding Binding: ObservationCategoryCodes (preferred): Codes for high level observation categories. | |||||
![]() ![]() ![]() |
1..1 | CodeableConcept | Classification of type of observation Binding: ObservationCategoryCodes (preferred): Codes for high level observation categories. | |||||
![]() ![]() ![]() ![]() |
0..1 | string | Unique id for inter-element referencing | |||||
![]() ![]() ![]() ![]() |
0..* | Extension | Additional content defined by implementations Slice: Unordered, Open by value:url | |||||
![]() ![]() ![]() ![]() |
Σ | 1..1 | Coding | Code defined by a terminology system Required Pattern: At least the following | ||||
![]() ![]() ![]() ![]() ![]() |
0..1 | string | Unique id for inter-element referencing | |||||
![]() ![]() ![]() ![]() ![]() |
0..* | Extension | Additional content defined by implementations | |||||
![]() ![]() ![]() ![]() ![]() |
1..1 | uri | Identity of the terminology system Fixed Value: http://terminology.hl7.org/CodeSystem/observation-category | |||||
![]() ![]() ![]() ![]() ![]() |
0..1 | string | Version of the system - if relevant | |||||
![]() ![]() ![]() ![]() ![]() |
1..1 | code | Symbol in syntax defined by the system Fixed Value: laboratory | |||||
![]() ![]() ![]() ![]() ![]() |
0..1 | string | Representation defined by the system | |||||
![]() ![]() ![]() ![]() ![]() |
0..1 | boolean | If this coding was chosen directly by the user | |||||
![]() ![]() ![]() ![]() |
Σ | 0..1 | string | Plain text representation of the concept | ||||
![]() ![]() ![]() |
1..1 | CodeableConcept | Classification of type of observation Binding: ObservationCategoryCodes (preferred): Codes for high level observation categories. | |||||
![]() ![]() ![]() ![]() |
0..1 | string | Unique id for inter-element referencing | |||||
![]() ![]() ![]() ![]() |
0..* | Extension | Additional content defined by implementations Slice: Unordered, Open by value:url | |||||
![]() ![]() ![]() ![]() |
Σ | 1..1 | Coding | Code defined by a terminology system Required Pattern: At least the following | ||||
![]() ![]() ![]() ![]() ![]() |
0..1 | string | Unique id for inter-element referencing | |||||
![]() ![]() ![]() ![]() ![]() |
0..* | Extension | Additional content defined by implementations | |||||
![]() ![]() ![]() ![]() ![]() |
1..1 | uri | Identity of the terminology system Fixed Value: http://terminology.hl7.org/CodeSystem/v2-0074 | |||||
![]() ![]() ![]() ![]() ![]() |
0..1 | string | Version of the system - if relevant | |||||
![]() ![]() ![]() ![]() ![]() |
1..1 | code | Symbol in syntax defined by the system Fixed Value: GE | |||||
![]() ![]() ![]() ![]() ![]() |
0..1 | string | Representation defined by the system | |||||
![]() ![]() ![]() ![]() ![]() |
0..1 | boolean | If this coding was chosen directly by the user | |||||
![]() ![]() ![]() ![]() |
Σ | 0..1 | string | Plain text representation of the concept | ||||
![]() ![]() |
Σ | 1..1 | CodeableConcept | therapeutic-implication Binding: LOINCCodes (example): Codes identifying names of simple observations. Required Pattern: At least the following | ||||
![]() ![]() ![]() |
0..1 | string | Unique id for inter-element referencing | |||||
![]() ![]() ![]() |
0..* | Extension | Additional content defined by implementations | |||||
![]() ![]() ![]() |
1..* | Coding | Code defined by a terminology system Fixed Value: (Complex) | |||||
![]() ![]() ![]() ![]() |
0..1 | string | Unique id for inter-element referencing | |||||
![]() ![]() ![]() ![]() |
0..* | Extension | Additional content defined by implementations | |||||
![]() ![]() ![]() ![]() |
1..1 | uri | Identity of the terminology system Fixed Value: http://hl7.org/fhir/uv/genomics-reporting/CodeSystem/tbd-codes-cs | |||||
![]() ![]() ![]() ![]() |
0..1 | string | Version of the system - if relevant | |||||
![]() ![]() ![]() ![]() |
1..1 | code | Symbol in syntax defined by the system Fixed Value: therapeutic-implication | |||||
![]() ![]() ![]() ![]() |
0..1 | string | Representation defined by the system | |||||
![]() ![]() ![]() ![]() |
0..1 | boolean | If this coding was chosen directly by the user | |||||
![]() ![]() ![]() |
0..1 | string | Plain text representation of the concept | |||||
![]() ![]() |
Σ | 0..1 | Reference(Patient | Group | Device | Location) | Who and/or what the observation is about | ||||
![]() ![]() |
Σ | 0..* | Reference(Resource) | What the observation is about, when it is not about the subject of record | ||||
![]() ![]() |
Σ | 0..1 | Reference(Encounter) | Healthcare event during which this observation is made | ||||
![]() ![]() |
Σ | 0..1 | Clinically relevant time/time-period for observation | |||||
![]() ![]() ![]() |
dateTime | |||||||
![]() ![]() ![]() |
Period | |||||||
![]() ![]() ![]() |
Timing | |||||||
![]() ![]() ![]() |
instant | |||||||
![]() ![]() |
Σ | 0..1 | instant | Date/Time this version was made available | ||||
![]() ![]() |
Σ | 0..* | Reference(Practitioner | PractitionerRole | Organization | CareTeam | Patient | RelatedPerson) | Who is responsible for the observation | ||||
![]() ![]() |
C | 0..1 | CodeableConcept | Why the result is missing Binding: DataAbsentReason (extensible): Codes specifying why the result (Observation.value[x]) is missing. | ||||
![]() ![]() |
0..* | CodeableConcept | High, low, normal, etc. Binding: ObservationInterpretationCodes (extensible): Codes identifying interpretations of observations. | |||||
![]() ![]() |
0..* | CodedAnnotation | Comments about the Observation that also contain a coded type | |||||
![]() ![]() |
0..1 | CodeableConcept | Observed body part Binding: SNOMEDCTBodyStructures (example): Codes describing anatomical locations. May include laterality. | |||||
![]() ![]() |
0..1 | CodeableConcept | How it was done Binding: ObservationMethods (example): Methods for simple observations. | |||||
![]() ![]() |
0..1 | Reference(Specimen) | Specimen used for this observation | |||||
![]() ![]() |
0..1 | Reference(Device | DeviceMetric) | (Measurement) Device | |||||
![]() ![]() |
C | 0..* | BackboneElement | Provides guide for interpretation Constraints: obs-3 | ||||
![]() ![]() ![]() |
0..1 | string | Unique id for inter-element referencing | |||||
![]() ![]() ![]() |
0..* | Extension | Additional content defined by implementations | |||||
![]() ![]() ![]() |
?!Σ | 0..* | Extension | Extensions that cannot be ignored even if unrecognized | ||||
![]() ![]() ![]() |
C | 0..1 | SimpleQuantity(4.0.1) | Low Range, if relevant | ||||
![]() ![]() ![]() |
C | 0..1 | SimpleQuantity(4.0.1) | High Range, if relevant | ||||
![]() ![]() ![]() |
0..1 | CodeableConcept | Reference range qualifier Binding: ObservationReferenceRangeMeaningCodes (preferred): Code for the meaning of a reference range. | |||||
![]() ![]() ![]() |
0..* | CodeableConcept | Reference range population Binding: ObservationReferenceRangeAppliesToCodes (example): Codes identifying the population the reference range applies to. | |||||
![]() ![]() ![]() |
0..1 | Range | Applicable age range, if relevant | |||||
![]() ![]() ![]() |
0..1 | string | Text based reference range in an observation | |||||
![]() ![]() |
Σ | 0..* | Reference(Observation | QuestionnaireResponse | MolecularSequence) | Related resource that belongs to the Observation group | ||||
![]() ![]() |
Σ | 1..* | Reference(DocumentReference | ImagingStudy | Media | QuestionnaireResponse | Observation | MolecularSequence) | Related measurements the observation is made from Slice: Unordered, Open by profile:resolve() | ||||
![]() ![]() ![]() |
Σ | 0..* | Reference(Variant) | Variant the implication is derived from | ||||
![]() ![]() ![]() |
Σ | 0..* | Reference(Genotype) | Genotype the implication is derived from | ||||
![]() ![]() ![]() |
Σ | 0..* | Reference(Haplotype) | Haplotype the implication is derived from | ||||
![]() ![]() ![]() |
Σ | 0..* | Reference(Molecular Biomarker) | MolecularBiomarker the implication is derived from | ||||
![]() ![]() |
Σ | 0..* | BackboneElement | Component results Slice: Unordered, Open by value:code | ||||
![]() ![]() ![]() |
Content/Rules for all slices | |||||||
![]() ![]() ![]() ![]() |
0..1 | string | Unique id for inter-element referencing | |||||
![]() ![]() ![]() ![]() |
0..* | Extension | Extension Slice: Unordered, Open by value:url | |||||
![]() ![]() ![]() ![]() ![]() |
0..* | RelatedArtifact | Documentation relevant to the 'parent' resource URL: http://hl7.org/fhir/StructureDefinition/workflow-relatedArtifact | |||||
![]() ![]() ![]() ![]() |
?!Σ | 0..* | Extension | Extensions that cannot be ignored even if unrecognized | ||||
![]() ![]() ![]() ![]() |
Σ | 1..1 | CodeableConcept | Type of component observation (code / type) Binding: LOINCCodes (example): Codes identifying names of simple observations. | ||||
![]() ![]() ![]() ![]() |
Σ | 0..1 | Actual component result | |||||
![]() ![]() ![]() ![]() ![]() |
Quantity | |||||||
![]() ![]() ![]() ![]() ![]() |
CodeableConcept | |||||||
![]() ![]() ![]() ![]() ![]() |
string | |||||||
![]() ![]() ![]() ![]() ![]() |
boolean | |||||||
![]() ![]() ![]() ![]() ![]() |
integer | |||||||
![]() ![]() ![]() ![]() ![]() |
Range | |||||||
![]() ![]() ![]() ![]() ![]() |
Ratio | |||||||
![]() ![]() ![]() ![]() ![]() |
SampledData | |||||||
![]() ![]() ![]() ![]() ![]() |
time | |||||||
![]() ![]() ![]() ![]() ![]() |
dateTime | |||||||
![]() ![]() ![]() ![]() ![]() |
Period | |||||||
![]() ![]() ![]() ![]() |
C | 0..1 | CodeableConcept | Why the component result is missing Binding: DataAbsentReason (extensible): Codes specifying why the result (Observation.value[x]) is missing. | ||||
![]() ![]() ![]() ![]() |
0..* | CodeableConcept | High, low, normal, etc. Binding: ObservationInterpretationCodes (extensible): Codes identifying interpretations of observations. | |||||
![]() ![]() ![]() ![]() |
0..* | See referenceRange (Observation) | Provides guide for interpretation of component result | |||||
![]() ![]() ![]() |
Σ | 0..1 | BackboneElement | Clinical Conclusion | ||||
![]() ![]() ![]() ![]() |
0..1 | string | Unique id for inter-element referencing | |||||
![]() ![]() ![]() ![]() |
0..* | Extension | Additional content defined by implementations | |||||
![]() ![]() ![]() ![]() |
?!Σ | 0..* | Extension | Extensions that cannot be ignored even if unrecognized | ||||
![]() ![]() ![]() ![]() |
Σ | 1..1 | CodeableConcept | conclusion-string Binding: LOINCCodes (example): Codes identifying names of simple observations. Required Pattern: At least the following | ||||
![]() ![]() ![]() ![]() ![]() |
0..1 | string | Unique id for inter-element referencing | |||||
![]() ![]() ![]() ![]() ![]() |
0..* | Extension | Additional content defined by implementations | |||||
![]() ![]() ![]() ![]() ![]() |
1..* | Coding | Code defined by a terminology system Fixed Value: (Complex) | |||||
![]() ![]() ![]() ![]() ![]() ![]() |
0..1 | string | Unique id for inter-element referencing | |||||
![]() ![]() ![]() ![]() ![]() ![]() |
0..* | Extension | Additional content defined by implementations | |||||
![]() ![]() ![]() ![]() ![]() ![]() |
1..1 | uri | Identity of the terminology system Fixed Value: http://hl7.org/fhir/uv/genomics-reporting/CodeSystem/tbd-codes-cs | |||||
![]() ![]() ![]() ![]() ![]() ![]() |
0..1 | string | Version of the system - if relevant | |||||
![]() ![]() ![]() ![]() ![]() ![]() |
1..1 | code | Symbol in syntax defined by the system Fixed Value: conclusion-string | |||||
![]() ![]() ![]() ![]() ![]() ![]() |
0..1 | string | Representation defined by the system | |||||
![]() ![]() ![]() ![]() ![]() ![]() |
0..1 | boolean | If this coding was chosen directly by the user | |||||
![]() ![]() ![]() ![]() ![]() |
0..1 | string | Plain text representation of the concept | |||||
![]() ![]() ![]() ![]() |
Σ | 0..1 | string | Summary conclusion (interpretation/impression) | ||||
![]() ![]() ![]() ![]() |
C | 0..1 | CodeableConcept | Why the component result is missing Binding: DataAbsentReason (extensible): Codes specifying why the result (Observation.value[x]) is missing. | ||||
![]() ![]() ![]() ![]() |
0..* | CodeableConcept | High, low, normal, etc. Binding: ObservationInterpretationCodes (extensible): Codes identifying interpretations of observations. | |||||
![]() ![]() ![]() ![]() |
0..* | See referenceRange (Observation) | Provides guide for interpretation of component result | |||||
![]() ![]() ![]() |
Σ | 0..* | BackboneElement | Level of Evidence | ||||
![]() ![]() ![]() ![]() |
0..1 | string | Unique id for inter-element referencing | |||||
![]() ![]() ![]() ![]() |
0..* | Extension | Extension Slice: Unordered, Open by value:url | |||||
![]() ![]() ![]() ![]() ![]() |
0..* | RelatedArtifact | Documentation relevant to the 'parent' resource URL: http://hl7.org/fhir/StructureDefinition/workflow-relatedArtifact | |||||
![]() ![]() ![]() ![]() |
?!Σ | 0..* | Extension | Extensions that cannot be ignored even if unrecognized | ||||
![]() ![]() ![]() ![]() |
Σ | 1..1 | CodeableConcept | 93044-6 Binding: LOINCCodes (example): Codes identifying names of simple observations. Required Pattern: At least the following | ||||
![]() ![]() ![]() ![]() ![]() |
0..1 | string | Unique id for inter-element referencing | |||||
![]() ![]() ![]() ![]() ![]() |
0..* | Extension | Additional content defined by implementations | |||||
![]() ![]() ![]() ![]() ![]() |
1..* | Coding | Code defined by a terminology system Fixed Value: (Complex) | |||||
![]() ![]() ![]() ![]() ![]() ![]() |
0..1 | string | Unique id for inter-element referencing | |||||
![]() ![]() ![]() ![]() ![]() ![]() |
0..* | Extension | Additional content defined by implementations | |||||
![]() ![]() ![]() ![]() ![]() ![]() |
1..1 | uri | Identity of the terminology system Fixed Value: http://loinc.org | |||||
![]() ![]() ![]() ![]() ![]() ![]() |
0..1 | string | Version of the system - if relevant | |||||
![]() ![]() ![]() ![]() ![]() ![]() |
1..1 | code | Symbol in syntax defined by the system Fixed Value: 93044-6 | |||||
![]() ![]() ![]() ![]() ![]() ![]() |
0..1 | string | Representation defined by the system | |||||
![]() ![]() ![]() ![]() ![]() ![]() |
0..1 | boolean | If this coding was chosen directly by the user | |||||
![]() ![]() ![]() ![]() ![]() |
0..1 | string | Plain text representation of the concept | |||||
![]() ![]() ![]() ![]() |
Σ | 1..1 | CodeableConcept | 1A | 1B | 2A | 2B | 3 | 4 | 4-star | 3-star | 2-star | 1-star | no-star Binding: Evidence Level Examples (example): PharmGKB or ClinVar | ||||
![]() ![]() ![]() ![]() |
C | 0..1 | CodeableConcept | Why the component result is missing Binding: DataAbsentReason (extensible): Codes specifying why the result (Observation.value[x]) is missing. | ||||
![]() ![]() ![]() ![]() |
0..* | CodeableConcept | High, low, normal, etc. Binding: ObservationInterpretationCodes (extensible): Codes identifying interpretations of observations. | |||||
![]() ![]() ![]() ![]() |
0..* | See referenceRange (Observation) | Provides guide for interpretation of component result | |||||
![]() ![]() ![]() |
Σ | 0..1 | BackboneElement | Clinical significance | ||||
![]() ![]() ![]() ![]() |
0..1 | string | Unique id for inter-element referencing | |||||
![]() ![]() ![]() ![]() |
0..* | Extension | Extension Slice: Unordered, Open by value:url | |||||
![]() ![]() ![]() ![]() ![]() |
0..* | RelatedArtifact | Documentation relevant to the 'parent' resource URL: http://hl7.org/fhir/StructureDefinition/workflow-relatedArtifact | |||||
![]() ![]() ![]() ![]() |
?!Σ | 0..* | Extension | Extensions that cannot be ignored even if unrecognized | ||||
![]() ![]() ![]() ![]() |
Σ | 1..1 | CodeableConcept | 53037-8 Binding: LOINCCodes (example): Codes identifying names of simple observations. Required Pattern: At least the following | ||||
![]() ![]() ![]() ![]() ![]() |
0..1 | string | Unique id for inter-element referencing | |||||
![]() ![]() ![]() ![]() ![]() |
0..* | Extension | Additional content defined by implementations | |||||
![]() ![]() ![]() ![]() ![]() |
1..* | Coding | Code defined by a terminology system Fixed Value: (Complex) | |||||
![]() ![]() ![]() ![]() ![]() ![]() |
0..1 | string | Unique id for inter-element referencing | |||||
![]() ![]() ![]() ![]() ![]() ![]() |
0..* | Extension | Additional content defined by implementations | |||||
![]() ![]() ![]() ![]() ![]() ![]() |
1..1 | uri | Identity of the terminology system Fixed Value: http://loinc.org | |||||
![]() ![]() ![]() ![]() ![]() ![]() |
0..1 | string | Version of the system - if relevant | |||||
![]() ![]() ![]() ![]() ![]() ![]() |
1..1 | code | Symbol in syntax defined by the system Fixed Value: 53037-8 | |||||
![]() ![]() ![]() ![]() ![]() ![]() |
0..1 | string | Representation defined by the system | |||||
![]() ![]() ![]() ![]() ![]() ![]() |
0..1 | boolean | If this coding was chosen directly by the user | |||||
![]() ![]() ![]() ![]() ![]() |
0..1 | string | Plain text representation of the concept | |||||
![]() ![]() ![]() ![]() |
Σ | 1..1 | CodeableConcept | Pathogenic | Likely pathogenic | Uncertain significance | Likely benign | Benign Binding: LOINC Answer List LL4034-6 (example) | ||||
![]() ![]() ![]() ![]() |
C | 0..1 | CodeableConcept | Why the component result is missing Binding: DataAbsentReason (extensible): Codes specifying why the result (Observation.value[x]) is missing. | ||||
![]() ![]() ![]() ![]() |
0..* | CodeableConcept | High, low, normal, etc. Binding: ObservationInterpretationCodes (extensible): Codes identifying interpretations of observations. | |||||
![]() ![]() ![]() ![]() |
0..* | See referenceRange (Observation) | Provides guide for interpretation of component result | |||||
![]() ![]() ![]() |
Σ | 0..1 | BackboneElement | Knowledge Base | ||||
![]() ![]() ![]() ![]() |
0..1 | string | Unique id for inter-element referencing | |||||
![]() ![]() ![]() ![]() |
0..* | Extension | Extension Slice: Unordered, Open by value:url | |||||
![]() ![]() ![]() ![]() ![]() |
0..* | RelatedArtifact | Documentation relevant to the 'parent' resource URL: http://hl7.org/fhir/StructureDefinition/workflow-relatedArtifact | |||||
![]() ![]() ![]() ![]() |
?!Σ | 0..* | Extension | Extensions that cannot be ignored even if unrecognized | ||||
![]() ![]() ![]() ![]() |
Σ | 1..1 | CodeableConcept | knowledge-base Binding: LOINCCodes (example): Codes identifying names of simple observations. Required Pattern: At least the following | ||||
![]() ![]() ![]() ![]() ![]() |
0..1 | string | Unique id for inter-element referencing | |||||
![]() ![]() ![]() ![]() ![]() |
0..* | Extension | Additional content defined by implementations | |||||
![]() ![]() ![]() ![]() ![]() |
1..* | Coding | Code defined by a terminology system Fixed Value: (Complex) | |||||
![]() ![]() ![]() ![]() ![]() ![]() |
0..1 | string | Unique id for inter-element referencing | |||||
![]() ![]() ![]() ![]() ![]() ![]() |
0..* | Extension | Additional content defined by implementations | |||||
![]() ![]() ![]() ![]() ![]() ![]() |
1..1 | uri | Identity of the terminology system Fixed Value: http://hl7.org/fhir/uv/genomics-reporting/CodeSystem/tbd-codes-cs | |||||
![]() ![]() ![]() ![]() ![]() ![]() |
0..1 | string | Version of the system - if relevant | |||||
![]() ![]() ![]() ![]() ![]() ![]() |
1..1 | code | Symbol in syntax defined by the system Fixed Value: knowledge-base | |||||
![]() ![]() ![]() ![]() ![]() ![]() |
0..1 | string | Representation defined by the system | |||||
![]() ![]() ![]() ![]() ![]() ![]() |
0..1 | boolean | If this coding was chosen directly by the user | |||||
![]() ![]() ![]() ![]() ![]() |
0..1 | string | Plain text representation of the concept | |||||
![]() ![]() ![]() ![]() |
Σ | 1..1 | CodeableConcept | Actual component result Binding: Knowledge Base Version Codes (example) | ||||
![]() ![]() ![]() ![]() |
C | 0..1 | CodeableConcept | Why the component result is missing Binding: DataAbsentReason (extensible): Codes specifying why the result (Observation.value[x]) is missing. | ||||
![]() ![]() ![]() ![]() |
0..* | CodeableConcept | High, low, normal, etc. Binding: ObservationInterpretationCodes (extensible): Codes identifying interpretations of observations. | |||||
![]() ![]() ![]() ![]() |
0..* | See referenceRange (Observation) | Provides guide for interpretation of component result | |||||
![]() ![]() ![]() |
Σ | 0..1 | BackboneElement | Annotation Pipeline | ||||
![]() ![]() ![]() ![]() |
0..1 | string | Unique id for inter-element referencing | |||||
![]() ![]() ![]() ![]() |
0..* | Extension | Extension Slice: Unordered, Open by value:url | |||||
![]() ![]() ![]() ![]() ![]() |
0..* | RelatedArtifact | Documentation relevant to the 'parent' resource URL: http://hl7.org/fhir/StructureDefinition/workflow-relatedArtifact | |||||
![]() ![]() ![]() ![]() |
?!Σ | 0..* | Extension | Extensions that cannot be ignored even if unrecognized | ||||
![]() ![]() ![]() ![]() |
Σ | 1..1 | CodeableConcept | annotation-pipeline Binding: LOINCCodes (example): Codes identifying names of simple observations. Required Pattern: At least the following | ||||
![]() ![]() ![]() ![]() ![]() |
0..1 | string | Unique id for inter-element referencing | |||||
![]() ![]() ![]() ![]() ![]() |
0..* | Extension | Additional content defined by implementations | |||||
![]() ![]() ![]() ![]() ![]() |
1..* | Coding | Code defined by a terminology system Fixed Value: (Complex) | |||||
![]() ![]() ![]() ![]() ![]() ![]() |
0..1 | string | Unique id for inter-element referencing | |||||
![]() ![]() ![]() ![]() ![]() ![]() |
0..* | Extension | Additional content defined by implementations | |||||
![]() ![]() ![]() ![]() ![]() ![]() |
1..1 | uri | Identity of the terminology system Fixed Value: http://hl7.org/fhir/uv/genomics-reporting/CodeSystem/tbd-codes-cs | |||||
![]() ![]() ![]() ![]() ![]() ![]() |
0..1 | string | Version of the system - if relevant | |||||
![]() ![]() ![]() ![]() ![]() ![]() |
1..1 | code | Symbol in syntax defined by the system Fixed Value: annotation-pipeline | |||||
![]() ![]() ![]() ![]() ![]() ![]() |
0..1 | string | Representation defined by the system | |||||
![]() ![]() ![]() ![]() ![]() ![]() |
0..1 | boolean | If this coding was chosen directly by the user | |||||
![]() ![]() ![]() ![]() ![]() |
0..1 | string | Plain text representation of the concept | |||||
![]() ![]() ![]() ![]() |
Σ | 1..1 | CodeableConcept | Actual component result | ||||
![]() ![]() ![]() ![]() |
C | 0..1 | CodeableConcept | Why the component result is missing Binding: DataAbsentReason (extensible): Codes specifying why the result (Observation.value[x]) is missing. | ||||
![]() ![]() ![]() ![]() |
0..* | CodeableConcept | High, low, normal, etc. Binding: ObservationInterpretationCodes (extensible): Codes identifying interpretations of observations. | |||||
![]() ![]() ![]() ![]() |
0..* | See referenceRange (Observation) | Provides guide for interpretation of component result | |||||
![]() ![]() ![]() |
Σ | 0..* | BackboneElement | Therapeutic Implication | ||||
![]() ![]() ![]() ![]() |
0..1 | string | Unique id for inter-element referencing | |||||
![]() ![]() ![]() ![]() |
0..* | Extension | Extension Slice: Unordered, Open by value:url | |||||
![]() ![]() ![]() ![]() ![]() |
0..* | RelatedArtifact | Documentation relevant to the 'parent' resource URL: http://hl7.org/fhir/StructureDefinition/workflow-relatedArtifact | |||||
![]() ![]() ![]() ![]() |
?!Σ | 0..* | Extension | Extensions that cannot be ignored even if unrecognized | ||||
![]() ![]() ![]() ![]() |
Σ | 1..1 | CodeableConcept | therapeutic-implication Binding: LOINCCodes (example): Codes identifying names of simple observations. Required Pattern: At least the following | ||||
![]() ![]() ![]() ![]() ![]() |
0..1 | string | Unique id for inter-element referencing | |||||
![]() ![]() ![]() ![]() ![]() |
0..* | Extension | Additional content defined by implementations | |||||
![]() ![]() ![]() ![]() ![]() |
1..* | Coding | Code defined by a terminology system Fixed Value: (Complex) | |||||
![]() ![]() ![]() ![]() ![]() ![]() |
0..1 | string | Unique id for inter-element referencing | |||||
![]() ![]() ![]() ![]() ![]() ![]() |
0..* | Extension | Additional content defined by implementations | |||||
![]() ![]() ![]() ![]() ![]() ![]() |
1..1 | uri | Identity of the terminology system Fixed Value: http://hl7.org/fhir/uv/genomics-reporting/CodeSystem/tbd-codes-cs | |||||
![]() ![]() ![]() ![]() ![]() ![]() |
0..1 | string | Version of the system - if relevant | |||||
![]() ![]() ![]() ![]() ![]() ![]() |
1..1 | code | Symbol in syntax defined by the system Fixed Value: therapeutic-implication | |||||
![]() ![]() ![]() ![]() ![]() ![]() |
0..1 | string | Representation defined by the system | |||||
![]() ![]() ![]() ![]() ![]() ![]() |
0..1 | boolean | If this coding was chosen directly by the user | |||||
![]() ![]() ![]() ![]() ![]() |
0..1 | string | Plain text representation of the concept | |||||
![]() ![]() ![]() ![]() |
Σ | 1..1 | CodeableConcept | Responsive | Resistant | Poor metabolizer | Rapid metabolizer | Decreased function | Increased function | Does not meet eligibility criteria for clinical trial | ... (more) Binding: Genetic Therapeutic Implications (extensible) | ||||
![]() ![]() ![]() ![]() |
C | 0..1 | CodeableConcept | Why the component result is missing Binding: DataAbsentReason (extensible): Codes specifying why the result (Observation.value[x]) is missing. | ||||
![]() ![]() ![]() ![]() |
0..* | CodeableConcept | High, low, normal, etc. Binding: ObservationInterpretationCodes (extensible): Codes identifying interpretations of observations. | |||||
![]() ![]() ![]() ![]() |
0..* | See referenceRange (Observation) | Provides guide for interpretation of component result | |||||
![]() ![]() ![]() |
Σ | 0..* | BackboneElement | Phenotypic treatment context | ||||
![]() ![]() ![]() ![]() |
0..1 | string | Unique id for inter-element referencing | |||||
![]() ![]() ![]() ![]() |
0..* | Extension | Extension Slice: Unordered, Open by value:url | |||||
![]() ![]() ![]() ![]() ![]() |
0..* | RelatedArtifact | Documentation relevant to the 'parent' resource URL: http://hl7.org/fhir/StructureDefinition/workflow-relatedArtifact | |||||
![]() ![]() ![]() ![]() |
?!Σ | 0..* | Extension | Extensions that cannot be ignored even if unrecognized | ||||
![]() ![]() ![]() ![]() |
Σ | 1..1 | CodeableConcept | 81259-4 Binding: LOINCCodes (example): Codes identifying names of simple observations. Required Pattern: At least the following | ||||
![]() ![]() ![]() ![]() ![]() |
0..1 | string | Unique id for inter-element referencing | |||||
![]() ![]() ![]() ![]() ![]() |
0..* | Extension | Additional content defined by implementations | |||||
![]() ![]() ![]() ![]() ![]() |
1..* | Coding | Code defined by a terminology system Fixed Value: (Complex) | |||||
![]() ![]() ![]() ![]() ![]() ![]() |
0..1 | string | Unique id for inter-element referencing | |||||
![]() ![]() ![]() ![]() ![]() ![]() |
0..* | Extension | Additional content defined by implementations | |||||
![]() ![]() ![]() ![]() ![]() ![]() |
1..1 | uri | Identity of the terminology system Fixed Value: http://loinc.org | |||||
![]() ![]() ![]() ![]() ![]() ![]() |
0..1 | string | Version of the system - if relevant | |||||
![]() ![]() ![]() ![]() ![]() ![]() |
1..1 | code | Symbol in syntax defined by the system Fixed Value: 81259-4 | |||||
![]() ![]() ![]() ![]() ![]() ![]() |
0..1 | string | Representation defined by the system | |||||
![]() ![]() ![]() ![]() ![]() ![]() |
0..1 | boolean | If this coding was chosen directly by the user | |||||
![]() ![]() ![]() ![]() ![]() |
0..1 | string | Plain text representation of the concept | |||||
![]() ![]() ![]() ![]() |
Σ | 1..1 | CodeableConcept | Contextual phenotype/condition code Binding Description: (example): Binding not yet defined (examples: SNOMED CT Clinical findings, ICD-10-CM chapters 1-18, HPO terms) | ||||
![]() ![]() ![]() ![]() |
C | 0..1 | CodeableConcept | Why the component result is missing Binding: DataAbsentReason (extensible): Codes specifying why the result (Observation.value[x]) is missing. | ||||
![]() ![]() ![]() ![]() |
0..* | CodeableConcept | High, low, normal, etc. Binding: ObservationInterpretationCodes (extensible): Codes identifying interpretations of observations. | |||||
![]() ![]() ![]() ![]() |
0..* | See referenceRange (Observation) | Provides guide for interpretation of component result | |||||
![]() ![]() ![]() |
Σ | 0..* | BackboneElement | Medication Assessed | ||||
![]() ![]() ![]() ![]() |
0..1 | string | Unique id for inter-element referencing | |||||
![]() ![]() ![]() ![]() |
0..* | Extension | Extension Slice: Unordered, Open by value:url | |||||
![]() ![]() ![]() ![]() ![]() |
0..* | RelatedArtifact | Documentation relevant to the 'parent' resource URL: http://hl7.org/fhir/StructureDefinition/workflow-relatedArtifact | |||||
![]() ![]() ![]() ![]() ![]() |
0..* | Reference(Medication | MedicationKnowledge) | Medication Assessed reference to a FHIR resource URL: http://hl7.org/fhir/uv/genomics-reporting/StructureDefinition/medication-assessed-reference | |||||
![]() ![]() ![]() ![]() |
?!Σ | 0..* | Extension | Extensions that cannot be ignored even if unrecognized | ||||
![]() ![]() ![]() ![]() |
Σ | 1..1 | CodeableConcept | 51963-7 Binding: LOINCCodes (example): Codes identifying names of simple observations. Required Pattern: At least the following | ||||
![]() ![]() ![]() ![]() ![]() |
0..1 | string | Unique id for inter-element referencing | |||||
![]() ![]() ![]() ![]() ![]() |
0..* | Extension | Additional content defined by implementations | |||||
![]() ![]() ![]() ![]() ![]() |
1..* | Coding | Code defined by a terminology system Fixed Value: (Complex) | |||||
![]() ![]() ![]() ![]() ![]() ![]() |
0..1 | string | Unique id for inter-element referencing | |||||
![]() ![]() ![]() ![]() ![]() ![]() |
0..* | Extension | Additional content defined by implementations | |||||
![]() ![]() ![]() ![]() ![]() ![]() |
1..1 | uri | Identity of the terminology system Fixed Value: http://loinc.org | |||||
![]() ![]() ![]() ![]() ![]() ![]() |
0..1 | string | Version of the system - if relevant | |||||
![]() ![]() ![]() ![]() ![]() ![]() |
1..1 | code | Symbol in syntax defined by the system Fixed Value: 51963-7 | |||||
![]() ![]() ![]() ![]() ![]() ![]() |
0..1 | string | Representation defined by the system | |||||
![]() ![]() ![]() ![]() ![]() ![]() |
0..1 | boolean | If this coding was chosen directly by the user | |||||
![]() ![]() ![]() ![]() ![]() |
0..1 | string | Plain text representation of the concept | |||||
![]() ![]() ![]() ![]() |
Σ | 1..1 | CodeableConcept | Medication code Binding Description: (example): Binding not yet defined (RxNorm or similar) | ||||
![]() ![]() ![]() ![]() |
C | 0..1 | CodeableConcept | Why the component result is missing Binding: DataAbsentReason (extensible): Codes specifying why the result (Observation.value[x]) is missing. | ||||
![]() ![]() ![]() ![]() |
0..* | CodeableConcept | High, low, normal, etc. Binding: ObservationInterpretationCodes (extensible): Codes identifying interpretations of observations. | |||||
![]() ![]() ![]() ![]() |
0..* | See referenceRange (Observation) | Provides guide for interpretation of component result | |||||
![]() ![]() ![]() |
Σ | 0..* | BackboneElement | Non-medication therapy assessed | ||||
![]() ![]() ![]() ![]() |
0..1 | string | Unique id for inter-element referencing | |||||
![]() ![]() ![]() ![]() |
0..* | Extension | Extension Slice: Unordered, Open by value:url | |||||
![]() ![]() ![]() ![]() ![]() |
0..* | RelatedArtifact | Documentation relevant to the 'parent' resource URL: http://hl7.org/fhir/StructureDefinition/workflow-relatedArtifact | |||||
![]() ![]() ![]() ![]() ![]() |
0..* | Reference(CarePlan | ResearchStudy | PlanDefinition) | Therapy Assessed reference to a FHIR resource URL: http://hl7.org/fhir/uv/genomics-reporting/StructureDefinition/therapy-assessed-reference | |||||
![]() ![]() ![]() ![]() |
?!Σ | 0..* | Extension | Extensions that cannot be ignored even if unrecognized | ||||
![]() ![]() ![]() ![]() |
Σ | 1..1 | CodeableConcept | associated-therapy Binding: LOINCCodes (example): Codes identifying names of simple observations. Required Pattern: At least the following | ||||
![]() ![]() ![]() ![]() ![]() |
0..1 | string | Unique id for inter-element referencing | |||||
![]() ![]() ![]() ![]() ![]() |
0..* | Extension | Additional content defined by implementations | |||||
![]() ![]() ![]() ![]() ![]() |
1..* | Coding | Code defined by a terminology system Fixed Value: (Complex) | |||||
![]() ![]() ![]() ![]() ![]() ![]() |
0..1 | string | Unique id for inter-element referencing | |||||
![]() ![]() ![]() ![]() ![]() ![]() |
0..* | Extension | Additional content defined by implementations | |||||
![]() ![]() ![]() ![]() ![]() ![]() |
1..1 | uri | Identity of the terminology system Fixed Value: http://hl7.org/fhir/uv/genomics-reporting/CodeSystem/tbd-codes-cs | |||||
![]() ![]() ![]() ![]() ![]() ![]() |
0..1 | string | Version of the system - if relevant | |||||
![]() ![]() ![]() ![]() ![]() ![]() |
1..1 | code | Symbol in syntax defined by the system Fixed Value: associated-therapy | |||||
![]() ![]() ![]() ![]() ![]() ![]() |
0..1 | string | Representation defined by the system | |||||
![]() ![]() ![]() ![]() ![]() ![]() |
0..1 | boolean | If this coding was chosen directly by the user | |||||
![]() ![]() ![]() ![]() ![]() |
0..1 | string | Plain text representation of the concept | |||||
![]() ![]() ![]() ![]() |
Σ | 1..1 | CodeableConcept | Actual component result Binding Description: (example): Binding not yet defined | ||||
![]() ![]() ![]() ![]() |
C | 0..1 | CodeableConcept | Why the component result is missing Binding: DataAbsentReason (extensible): Codes specifying why the result (Observation.value[x]) is missing. | ||||
![]() ![]() ![]() ![]() |
0..* | CodeableConcept | High, low, normal, etc. Binding: ObservationInterpretationCodes (extensible): Codes identifying interpretations of observations. | |||||
![]() ![]() ![]() ![]() |
0..* | See referenceRange (Observation) | Provides guide for interpretation of component result | |||||
Documentation for this format | ||||||||
| Path | Status | Usage | ValueSet | Version | Source |
| Observation.language | Base | preferred | Common Languages | 📍4.0.1 | FHIR Std. |
| Observation.status | Base | required | ObservationStatus | 📍4.0.1 | FHIR Std. |
| Observation.category | Base | preferred | Observation Category Codes | 📍4.0.1 | FHIR Std. |
| Observation.category:labCategory | Base | preferred | Observation Category Codes | 📍4.0.1 | FHIR Std. |
| Observation.category:geCategory | Base | preferred | Observation Category Codes | 📍4.0.1 | FHIR Std. |
| Observation.code | Base | example | LOINC Codes | 📍4.0.1 | FHIR Std. |
| Observation.dataAbsentReason | Base | extensible | DataAbsentReason | 📍4.0.1 | FHIR Std. |
| Observation.interpretation | Base | extensible | Observation Interpretation Codes | 📍4.0.1 | FHIR Std. |
| Observation.bodySite | Base | example | SNOMED CT Body Structures | 📍4.0.1 | FHIR Std. |
| Observation.method | Base | example | Observation Methods | 📍4.0.1 | FHIR Std. |
| Observation.referenceRange.type | Base | preferred | Observation Reference Range Meaning Codes | 📍4.0.1 | FHIR Std. |
| Observation.referenceRange.appliesTo | Base | example | Observation Reference Range Applies To Codes | 📍4.0.1 | FHIR Std. |
| Observation.component.code | Base | example | LOINC Codes | 📍4.0.1 | FHIR Std. |
| Observation.component.dataAbsentReason | Base | extensible | DataAbsentReason | 📍4.0.1 | FHIR Std. |
| Observation.component.interpretation | Base | extensible | Observation Interpretation Codes | 📍4.0.1 | FHIR Std. |
| Observation.component:conclusion-string.code | Base | example | LOINC Codes | 📍4.0.1 | FHIR Std. |
| Observation.component:conclusion-string.dataAbsentReason | Base | extensible | DataAbsentReason | 📍4.0.1 | FHIR Std. |
| Observation.component:conclusion-string.interpretation | Base | extensible | Observation Interpretation Codes | 📍4.0.1 | FHIR Std. |
| Observation.component:evidence-level.code | Base | example | LOINC Codes | 📍4.0.1 | FHIR Std. |
| Observation.component:evidence-level.value[x] | Base | example | Evidence Level Examples | 📦4.0.0-cibuild | This IG |
| Observation.component:evidence-level.dataAbsentReason | Base | extensible | DataAbsentReason | 📍4.0.1 | FHIR Std. |
| Observation.component:evidence-level.interpretation | Base | extensible | Observation Interpretation Codes | 📍4.0.1 | FHIR Std. |
| Observation.component:clinical-significance.code | Base | example | LOINC Codes | 📍4.0.1 | FHIR Std. |
| Observation.component:clinical-significance.value[x] | Base | example | LOINC Answer Codes for LL4034-6 | ∅ | unknown? |
| Observation.component:clinical-significance.dataAbsentReason | Base | extensible | DataAbsentReason | 📍4.0.1 | FHIR Std. |
| Observation.component:clinical-significance.interpretation | Base | extensible | Observation Interpretation Codes | 📍4.0.1 | FHIR Std. |
| Observation.component:knowledge-base.code | Base | example | LOINC Codes | 📍4.0.1 | FHIR Std. |
| Observation.component:knowledge-base.value[x] | Base | example | Knowledge Base Version Codes | 📦4.0.0-cibuild | This IG |
| Observation.component:knowledge-base.dataAbsentReason | Base | extensible | DataAbsentReason | 📍4.0.1 | FHIR Std. |
| Observation.component:knowledge-base.interpretation | Base | extensible | Observation Interpretation Codes | 📍4.0.1 | FHIR Std. |
| Observation.component:annotation-pipeline.code | Base | example | LOINC Codes | 📍4.0.1 | FHIR Std. |
| Observation.component:annotation-pipeline.dataAbsentReason | Base | extensible | DataAbsentReason | 📍4.0.1 | FHIR Std. |
| Observation.component:annotation-pipeline.interpretation | Base | extensible | Observation Interpretation Codes | 📍4.0.1 | FHIR Std. |
| Observation.component:therapeutic-implication.code | Base | example | LOINC Codes | 📍4.0.1 | FHIR Std. |
| Observation.component:therapeutic-implication.value[x] | Base | extensible | Genetic Therapeutic Implications | 📦4.0.0-cibuild | This IG |
| Observation.component:therapeutic-implication.dataAbsentReason | Base | extensible | DataAbsentReason | 📍4.0.1 | FHIR Std. |
| Observation.component:therapeutic-implication.interpretation | Base | extensible | Observation Interpretation Codes | 📍4.0.1 | FHIR Std. |
| Observation.component:phenotypic-treatment-context.code | Base | example | LOINC Codes | 📍4.0.1 | FHIR Std. |
| Observation.component:phenotypic-treatment-context.value[x] | Base | example | Not State | Unknown | |
| Observation.component:phenotypic-treatment-context.dataAbsentReason | Base | extensible | DataAbsentReason | 📍4.0.1 | FHIR Std. |
| Observation.component:phenotypic-treatment-context.interpretation | Base | extensible | Observation Interpretation Codes | 📍4.0.1 | FHIR Std. |
| Observation.component:medication-assessed.code | Base | example | LOINC Codes | 📍4.0.1 | FHIR Std. |
| Observation.component:medication-assessed.value[x] | Base | example | Not State | Unknown | |
| Observation.component:medication-assessed.dataAbsentReason | Base | extensible | DataAbsentReason | 📍4.0.1 | FHIR Std. |
| Observation.component:medication-assessed.interpretation | Base | extensible | Observation Interpretation Codes | 📍4.0.1 | FHIR Std. |
| Observation.component:therapy-assessed.code | Base | example | LOINC Codes | 📍4.0.1 | FHIR Std. |
| Observation.component:therapy-assessed.value[x] | Base | example | Not State | Unknown | |
| Observation.component:therapy-assessed.dataAbsentReason | Base | extensible | DataAbsentReason | 📍4.0.1 | FHIR Std. |
| Observation.component:therapy-assessed.interpretation | Base | extensible | Observation Interpretation Codes | 📍4.0.1 | FHIR Std. |
| Id | Grade | Path(s) | Description | Expression |
| dom-2 | error | Observation | If the resource is contained in another resource, it SHALL NOT contain nested Resources |
contained.contained.empty()
|
| dom-3 | error | Observation | If the resource is contained in another resource, it SHALL be referred to from elsewhere in the resource or SHALL refer to the containing resource |
contained.where((('#'+id in (%resource.descendants().reference | %resource.descendants().as(canonical) | %resource.descendants().as(uri) | %resource.descendants().as(url))) or descendants().where(reference = '#').exists() or descendants().where(as(canonical) = '#').exists() or descendants().where(as(canonical) = '#').exists()).not()).trace('unmatched', id).empty()
|
| dom-4 | error | Observation | If a resource is contained in another resource, it SHALL NOT have a meta.versionId or a meta.lastUpdated |
contained.meta.versionId.empty() and contained.meta.lastUpdated.empty()
|
| dom-5 | error | Observation | If a resource is contained in another resource, it SHALL NOT have a security label |
contained.meta.security.empty()
|
| dom-6 | best practice | Observation | A resource should have narrative for robust management |
text.`div`.exists()
|
| ele-1 | error | **ALL** elements | All FHIR elements must have a @value or children |
hasValue() or (children().count() > id.count())
|
| ext-1 | error | **ALL** extensions | Must have either extensions or value[x], not both |
extension.exists() != value.exists()
|
| obs-3 | error | Observation.referenceRange | Must have at least a low or a high or text |
low.exists() or high.exists() or text.exists()
|
| obs-6 | error | Observation | dataAbsentReason SHALL only be present if Observation.value[x] is not present |
dataAbsentReason.empty() or value.empty()
|
| obs-7 | error | Observation | If Observation.code is the same as an Observation.component.code then the value element associated with the code SHALL NOT be present |
value.empty() or component.code.where(coding.intersect(%resource.code.coding).exists()).empty()
|
This structure is derived from GenomicImplication
Summary
Mandatory: 0 element(4 nested mandatory elements)
Extensions
This structure refers to these extensions:
Maturity: 2
Other representations of profile: CSV, Excel, Schematron