This is the Continuous Integration Build of FHIR (will be incorrect/inconsistent at times).
See the Directory of published versions 
Responsible Owner: Work Group Orders and Observations , Clinical Genomics , Imaging Integration ![]() |
Standards Status: Informative |
The Diagnostics Module provides an overview and guide to the FHIR content that addresses ordering and reporting of clinical diagnostics including laboratory testing, imaging and genomics.
The Diagnostics module covers the following resources:
The resources that represent the basic information about a patient and a clinical encounter can be found in the Administration Module. Other resources that represent core clinical information generated by healthcare providers during the course of a patient encounter are detailed in the Clinical Summary Module and the Medications Module.
This conceptual diagram is used to illustrate the common relationships between resources in the diagnostic domain. The arrows represent the direction of the references between resources (for example, DiagnosticReport references Specimen or an Observation). See the Workflow Module for information about the coordination of activities such as ordering and fulfilling of diagnostics using ServiceRequest (exemplified here with a reference) and other request, task, and workflow management resources.
Implementation Note: See the Genomics Implementation Guidance for additional information about how to use the Diagnostic resources for Clinical Genomic Reporting and Analysis.
| Name | Aliases | Description |
| Observation | Vital Sign, Measurement, Result, Test Performed, Observable | Measurements and simple assertions made about a patient, device or other subject. |
| DiagnosticReport | Report, Test, Result, Results, Labs, Laboratory, Test Report | The findings and interpretation of diagnostic tests performed on patients, groups of patients, products, substances, devices, and locations, and/or specimens derived from these. The report includes clinical context such as requesting provider information, and some mix of atomic results, images, textual and coded interpretations, and formatted representation of diagnostic reports. The report also includes non-clinical context such as batch analysis and stability reporting of products and substances. |
| ServiceRequest | diagnostic request, referral, referral request, transfer of care request, order, test ordered | A record of a request for service such as diagnostic investigations, treatments, or operations to be performed. |
| DocumentReference | A reference to a document of any kind for any purpose. While the term “document” implies a more narrow focus, for this resource this “document” encompasses *any* serialized object with a mime-type, it includes formal patient-centric documents (CDA), clinical notes, scanned paper, non-patient specific documents like policy text, as well as a photo, video, or audio recording acquired or used in healthcare. The DocumentReference resource provides metadata about the document so that the document can be discovered and managed. The actual content may be inline base64 encoded data or provided by direct reference. | |
| ImagingSelection | A selection of DICOM SOP instances within a single DICOM Study and Series. This might include additional specifics such as a set of frames or an image region, allowing linkage to an Observation Resource. | |
| ImagingStudy | Representation of the content produced in a DICOM imaging study. A study comprises a set of series, each of which includes a set of images or other data objects (called Service-Object Pair Instances or SOP Instances) acquired or produced in a common context. | |
| Specimen | A sample to be used for analysis. | |
| BodyStructure | anatomical location | Record details about an anatomical structure. This resource may be used when a coded concept does not provide the necessary detail needed for the use case. |
Implementation Note: MolecularSequence resource has been replaced by the Molecular Definition
resource.
Many observations need to be grouped together in some fashion to document the relationships necessary for interpretation of the observations. The methods to do so primarily are through DiagnosticReport using DiagnosticReport.result and Observation using Observation.component, Observation.hasMember, and Observation.derivedFrom. Note that Composition may also be used to organize the content of a diagnostic report (in DiagnosticReport.composition), but that is only for purpose of readability, not to record the relationships necessary for interpretation.
Note: When an observation is not performed and if this needs to be communicated as part of a reporting, the Observation would be used to document that it was not performed and why. The DiagnosticReport would include such observation when that documentation was necessary. For more information see Observation
.
Relationships between observations are important to understand for the following use cases in particular:
The following describes the recommended approaches on how to use ServiceRequest, Observation, and DiagnosticReport to consistently relate the necessary relationships.
Microbiology reports include the reporting of the overall culture, individually identified organisms and susceptibility results for each identified organism, while reporting additional observations as well such as growth and quantity/rate. The following summarizes the general relationships of the different components using DiagnosticReport and Observation:
This can be more specifically described in the following diagram identifying the specific resources and attributes used to create the relationships using a sample anaerobic culture as the basis for these relationships:
A DiagnosticReport is created using DiagnosticReport.basedOn to reference the ServiceRequest that authorized its performance.
The initial observation of a the sample anaerobic culture would be recorded as an Observation and linked to using DiagnosticReport.result. The Observation would describe presence of none, one or more growths or patterns. Other results for, e.g., a stain may be reported as well and linked to DiagnosticReport.result.
As the growth is identified, an Observation to report the actual organism is created. The actual identification may take time and could change. The change history on the Observation will track any changes in organism names. Thus the Observation.value may start as unknown and then be updated to reflect the actual identified name. The Observation of the initial anaerobic culture references each identified organism using Observation.hasMember, while the Observation of each organism references the initial ServiceRequest that authorized the tests using Observation.basedOn.
Specific observations on each individual organism, e.g., growth and quantity/rate, are recorded as separate Observation instances where the Observation of the organism identification links to these observations using Observation.hasMember.
When susceptibility tests are starting to be performed, an Observation instance is created for the Susceptibility Panel, enabling all susceptibility tests to be organized under that Susceptibility Panel. The Susceptibility Panel Observation is also linked to through the Obervation.hasMember of the identified organism Observation.
If a new authorization is required:
The individual susceptibility observations are linked to the Susceptibility Panel by the Observation.hasMember on the Susceptibility Panel Observation.
All Observations either reference the overall Specimen or a Specimen Isolate as appropriate. The Specimen Isolate references the Specimen it was isolated from using Specimen.parent.
Note that as an Observation is updated, the Observation.id remains the same, but if for some reason a replacement needs to be recorded, the Observation.id changes while the Observation.identifier can remain the same. For observations documenting the progression of identifying the organism, use of a change history is recommended, thus keeping the Observation.id the same.
Additional testing may be performed based on actual test results, e.g., abnormal results, based on established policies, thus not requiring a new order to be placed. The original order must have associated policies to permit the immediate order of subsequent tests based on specific results. That means that from an ordering provider perspective there is no need to submit a new order (ServiceRequest) for such subsequent testing. However, the laboratory may utilize ServiceRequests for any of these tests where it needs to interact with a reference laboratory for such subsequent testing.
The different types of policy driven additional testing can be:
The DiagnosticReport includes both the initial and additional tests, using the DiagnosticReport.result attribute.
The Observation.triggeredBy on the additional observation(s) will be valued to the appropriate type (reflex, repeat, or re-run) and reference the Observation that it is additional to. The Observation.basedOn contains the link to the original ServiceRequest that authorized the performance of the additional tests, and may also point to another ServiceRequest that was necessary to communicate authorization to a reference lab.
Some may opt to report the additional observations in either a separate DiagnosticReport or the original/initial DiagnosticReport. The additional DiagnosticReport must then also be linked to the original ServiceRequest using DiagnosticReport.basedOn. Note though that the additional observations are then only referenced in the additional DiagnosticReport, not the original DiagnosticReport. The additional DiagnosticReport still may include the original observations that triggered the additional tests.
Follow-up orders are individual requests outside established policy, not authorized through the original order, based on the results of a prior test to perform further test(s). There may be reasons that this only requires a change/correction to the original ServiceRequest (until any change/correction is not permitted as the processing has progressed too far), or require a new ServiceRequest. This may depend on whether the additional test can be charged or not. It furthermore depends on whether the original ordering system permits that ServiceRequest to be changed. The intent may also be that the original result is amended/appended rather than that a separate, new result is reported. This yields the need for either an update to the original ServiceRequest or a new ServiceRequest.
This can be mostly handled using the existing ServiceRequest capabilities. We leave it up to future initiatives to establish appropriate reasons to enable managing any fulfillment of these requests.
Diagnostic reports do not specifically reflect these orders and might or might not include them in one or more DiagnosticReport instances.
When ordering a test involves a specimen, the common understanding is that either a new specimen is drawn or specimen collection is optimized to minimize draws where permitted/appropriate by policy. However, if the ordering provider wants to explicitly use an already existing specimen or a still to be drawn specimen, then an add-on order is placed. The intended specimen to use is either indicated explicitly by directly referencing the specimen to be used, or contextually based on the ServiceRequest for which the specimen of interest has been or is about to be collected. The servicerequest-specimenSuggestion extension can indicate either of these scenarios, including a fallBackAction in that extension.
Conversely, an ordering provider may indicate explicitly to use a new, separate specimen rather than using any available or about to be drawn specimen where policy otherwise may push for the optimization of specimen draws reducing sticking the patient twice. That is not considered an add-on order. But still can be indicated.
Either way, the DiagnosticReport would include test results as per normal without any specific relationships between the observations.
DICOM® Structured Report (DICOM® SR) is a standard for recording clinical imaging observations made regarding a diagnostic or interventional imaging procedure. Imaging Observations are made by humans, such as a sonographer making measurements on recently acquired ultrasound image, a Radiologist recording observations on suspected lesions, or by a machine, such as an automated AI Algorithm providing qualitative and quantitative observations.
The standards for recording clinical observations, DICOM® SR and HL7 FHIR Observation resource are bridged by the DICOM SR IG by the transformation of the DICOM SR attributes to the HL7 FHIR Observation Resource.
Example use cases:
DICOM SR mapping to FHIR is limited to the Observation resource and a small set of related resources. The resultant mapping is provided, as a minimum, a composition or bundle of Observations. Depending on the use case, the observations may be part of or contained in a Diagnostic Report. Use case-specific requirements to construct a diagnostic report(e.g., Mammography) may require the transformation described in the DICOM SR IG. However, the detailed elaboration of those use cases are not in scope in that IG or here in the Diagnostics module.
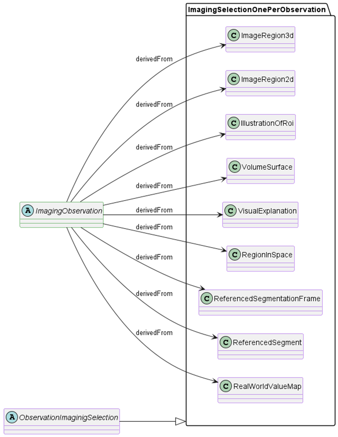
The mapping of the core DICOM SR measurement groups, measurements and qualitative analysis content items are covered by the Observation resource profiles, representing various measurements related DICOM SR templates. The Observation resource profiles depend on number of ImagingSelection resource profiles, as shown in Figure 3. FindingSite profiles the BodyStructure resource representing a finding site content item from the DICOM SR templates.
Diagnostic resources are commonly used to plan, recommend, order and report clinical diagnostics:
NOTE: Other diagnostic resources can be used for associating related specimen or body site.
There are many ways to use these resources independently as well. The Observation resource, in particular, is central to capturing many measurements and events in healthcare and is often used outside the context of diagnostic orders and reports.
The diagnostic resources often represent patient-specific data, and as such are susceptible to data breaching. Necessary privacy and security provisions must be in place when searching and fetching this information. For more general considerations, see the Security and Privacy module.
The resources that represent the basic information about a patient and a clinical encounter can be found in the Administration Module. Other resources that represent core clinical information generated by healthcare providers during the course of a patient encounter are detailed in the Clinical Summary Module and the Medications Module.
The resources and guidance provided in this module are the combined work of the HL7 Orders and Observations, Clinical Genomics, and Imaging Integration Work Groups.