This fragment is available on en/copyright.html
This publication includes IP covered under the following statements.
| Type | Reference | Content |
|---|---|---|
| web | example.org | subject : Jan Jansen |
| web | example.org | author : Dr. Maria Schmidt |
| web | example.org | custodian : Amsterdam University Medical Center |
| web | example.org | http://example.org/fhir/Bundle/eps-jan-jansen |
| web | github.com | EU Health Data API, published by HL7 Europe. This guide is not an authorized publication; it is the continuous build for version 0.1.0 built by the FHIR (HL7® FHIR® Standard) CI Build. This version is based on the current content of https://github.com/euridice-org/jwg-api/ and changes regularly. See the Directory of published versions |
| web | hl7.eu |
|
| web | ihe-europe.net |
|
| web | euridice.org |
|
| web | hl7.eu |
IG © 2025+ HL7 Europe
.
Package hl7.fhir.eu.eu-health-data-api#0.1.0 based on FHIR 4.0.1
.
Generated
2026-02-06
|
| web | profiles.ihe.net | IUA Authorization Server |
| web | profiles.ihe.net | IUA Resource Server |
| web | profiles.ihe.net | IUA Authorization Client |
| web | eur-lex.europa.eu | The EHDS Regulation initially defines six priority categories of electronic health data that all Member States must support first for cross-border primary use. These categories are explicitly listed in Article 14 of Regulation (EU) 2025/327. |
| web | eur-lex.europa.eu | Article 105 specifies the date when support for these priority categories is required: 26 March 2029 for categories (a), (b) and (c); 28 March 2031 for (d), (e) and (f). |
| web | eur-lex.europa.eu | The definitions of the priority categories comes from ANNEX I of the EHDS Regulation. |
| web | profiles.ihe.net | IHE IUA - Defines authorization and access control actors and mechanisms. We use the actors and transactions model. |
| web | profiles.ihe.net | IHE Consistent Time - Defines the use of Network Time Protocol (NTP) to provide consistent time across systems. |
| web | profiles.ihe.net | IHE ATNA - Referenced for secure transport requirements. See the TLS 1.2 Floor Option for TLS requirements. |
| web | profiles.ihe.net | IHE ATNA - Referenced for secure transport requirements. See the TLS 1.2 Floor Option for TLS requirements. |
| web | profiles.ihe.net | IUA Resource Server - Required |
| web | profiles.ihe.net | IUA Authorization Server - Required if authorization is handled internally; not required if using external authorization infrastructure. See Authorization Server Deployment . |
| web | profiles.ihe.net | Authorization Server |
| web | profiles.ihe.net | Resource Server |
| web | profiles.ihe.net | Authorization Client |
| web | profiles.ihe.net | In deployments using an external Authorization Server, token validation commonly involves coordination with that Authorization Server; where supported and required by policy, Resource Servers MAY use token introspection via IHE IUA ITI-102 . |
| web | profiles.ihe.net | All API communications SHALL use secure transport as defined by IHE ATNA Secure Node with the TLS 1.2 Floor Option . |
| web | profiles.ihe.net | All API communications SHALL use secure transport as defined by IHE ATNA Secure Node with the TLS 1.2 Floor Option . |
| web | profiles.ihe.net | This IG uses IHE IUA for actor definitions and groups those actors with SMART Backend Services behavior. IUA itself notes its relationship to SMART-on-FHIR : "IUA is not based on SMART-on-FHIR, but does strive to not conflict with that standard." |
| web | profiles.ihe.net | IHE IUA |
| web | profiles.ihe.net | This IG follows the IHE Document Sharing approach: |
| web | eur-lex.europa.eu | The EHDS priority categories are defined by Article 14 of the EHDS Regulation . We define codes specifically for EEHRxF that map directly to these regulatory categories. |
| web | profiles.ihe.net | IHE Document Sharing |
| web | eur-lex.europa.eu | Source: EUR-Lex Regulation (EU) 2025/327 |
| web | github.com | This IG is under active development. Feedback and issues are tracked on GitHub Issues . Please join our weekly meetings to participate in this development. |
| web | profiles.ihe.net | IHE IUA - Defines authorization and access control actors and mechanisms. Aligned with SMART. We use the actors and transactions model from this specification. |
| web | hl7.eu | HL7 Europe Laboratory Report |
| web | hl7.eu | HL7 Europe Hospital Discharge Report |
| web | hl7.eu | HL7 Europe MPD |
| web | github.com | Open issues under discussion in this IG. Each has a corresponding GitHub Issue where you can add input to existing issues, or create your own. |
| web | github.com | GitHub Issue |
| web | github.com | GitHub Issue |
| web | github.com | GitHub Issue |
| web | github.com | GitHub Issue |
| web | github.com | GitHub Issue |
| web | github.com | GitHub Issue |
| web | github.com | GitHub Issue |
| web | github.com | GitHub Issue |
| web | github.com | GitHub Issue |
| web | github.com | GitHub Issue |
| web | github.com | GitHub Issue |
| web | hl7.eu | This section defines the API requirements for EHR systems that provide EEHRxF data that conforms to the HL7 EU Hospital Discharge Report content profile. |
| web | hl7.eu | For detailed content profiles, see the EU Imaging Study Manifest IG . |
| web | hl7.eu | The content is defined by the HL7 EU Medication Prescription and Dispense profile. |
| web | www.ehtel.eu | This specification prov of the data sets required by XtEHR WP5.1 . |
| web | profiles.ihe.net | IHE-QEDm |
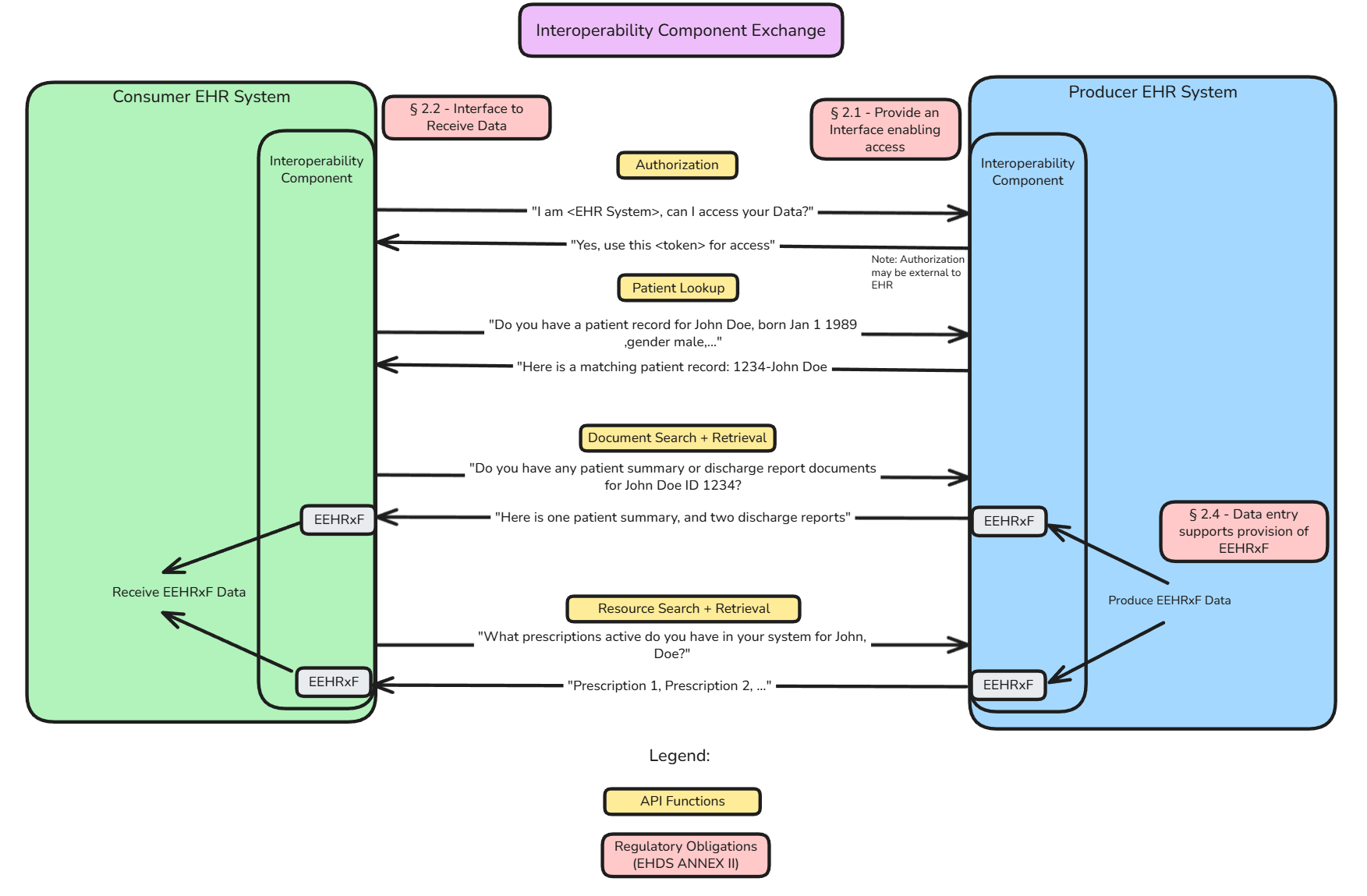
| web | eur-lex.europa.eu | The regulatory basis is primarily found in EHDS ANNEX II - Essential Requirements for EHR Systems ( EUR-Lex , Local Copy ), which describes an obligation for EHR systems to include an Interoperability Component that does the following: |
| web | www.xt-ehr.eu | For more details on the Xt-EHR work, see the Xt-EHR Website . Note: Xt-EHR deliverables are not yet publicly released. |
| web | build-fhir.ehdsi.eu | MyHealth@EU NCPeH API |
5-1_exchange.png
|
ExGroup_Doc.png
|
ExGroup_Group.png
|
actors_overall.png
|
docExchange_1.png
|
docExchange_2.png
|
resExchange_1.png
|
resExchange_2.png
|
tree-filter.png
|