This fragment is available on en/copyright.html
This publication includes IP covered under the following statements.
| Type | Reference | Content |
|---|---|---|
| web | example.org | subject : Jan Jansen |
| web | example.org | author : Dr. Maria Schmidt |
| web | example.org | custodian : Amsterdam University Medical Center |
| web | example.org | http://example.org/fhir/Bundle/eps-jan-jansen |
| web | example.org | author : Radiology Department, Amsterdam UMC |
| web | example.org | http://example.org/fhir/ImagingStudy/ct-chest-study |
| web | example.org | http://example.org/wado-rs/studies/1.2.840.113619.2.55.3.604688119.969.1234567890.123/series/1.2.840.113619.2.55.3.604688119.969.1234567890.124/instances/1.2.840.113619.2.55.3.604688119.969.1234567890.125 |
| web | github.com | EU Health Data API, published by HL7 Europe. This guide is not an authorized publication; it is the continuous build for version 0.1.0 built by the FHIR (HL7® FHIR® Standard) CI Build. This version is based on the current content of https://github.com/euridice-org/eu-health-data-api/ and changes regularly. See the Directory of published versions |
| web | hl7.eu |
|
| web | ihe-europe.net |
|
| web | euridice.org |
|
| web | hl7.eu |
IG © 2025+ HL7 Europe
.
Package hl7.fhir.eu.eu-health-data-api#0.1.0 based on FHIR 4.0.1
.
Generated
2026-03-04
|
| web | profiles.ihe.net | IUA Authorization Server |
| web | profiles.ihe.net | IUA Resource Server |
| web | profiles.ihe.net | IUA Authorization Client |
| web | eur-lex.europa.eu | The EHDS Regulation initially defines six priority categories of electronic health data that all Member States must support first for cross-border primary use. These categories are explicitly listed in Article 14 of Regulation (EU) 2025/327. |
| web | eur-lex.europa.eu | Article 105 specifies the date when support for these priority categories is required: 26 March 2029 for categories (a), (b) and (c); 28 March 2031 for (d), (e) and (f). |
| web | eur-lex.europa.eu | The definitions of the priority categories comes from ANNEX I of the EHDS Regulation. |
| web | profiles.ihe.net | IHE IUA - Defines authorization and access control actors and mechanisms. We use the actors and transactions model. |
| web | profiles.ihe.net | IHE Consistent Time - Defines the use of Network Time Protocol (NTP) to provide consistent time across systems. |
| web | profiles.ihe.net | IHE ATNA - Referenced for secure transport requirements. See the TLS 1.2 Floor Option for TLS requirements. |
| web | profiles.ihe.net | IHE ATNA - Referenced for secure transport requirements. See the TLS 1.2 Floor Option for TLS requirements. |
| web | profiles.ihe.net | IUA Resource Server - Required |
| web | profiles.ihe.net | IUA Authorization Server - Required if authorization is handled internally; not required if using external authorization infrastructure. See Authorization Server Deployment . |
| web | profiles.ihe.net | Authorization Server |
| web | profiles.ihe.net | Resource Server |
| web | profiles.ihe.net | Authorization Client |
| web | profiles.ihe.net | In deployments using an external Authorization Server, token validation commonly involves coordination with that Authorization Server; where supported and required by policy, Resource Servers MAY use token introspection via IHE IUA ITI-102 . |
| web | profiles.ihe.net | All API communications SHALL use secure transport as defined by IHE ATNA Secure Node with the TLS 1.2 Floor Option . |
| web | profiles.ihe.net | All API communications SHALL use secure transport as defined by IHE ATNA Secure Node with the TLS 1.2 Floor Option . |
| web | profiles.ihe.net | This IG uses IHE IUA for actor definitions and groups those actors with SMART Backend Services behavior. IUA itself notes its relationship to SMART-on-FHIR : "IUA is not based on SMART-on-FHIR, but does strive to not conflict with that standard." |
| web | profiles.ihe.net | IHE IUA |
| web | profiles.ihe.net |
IHE Document Sharing
distinguishes type
(specific document types, typically LOINC codes) from category
(broad classification) on DocumentReference. This IG constrains type
for document discovery but leaves category
to content IGs
and implementations.
|
| web | eur-lex.europa.eu |
Article 14
of the EHDS regulation defines six priority categories of electronic health data. EEHRxFDocumentPriorityCategoryCS
provides informative codes for these categories, organizing them by the LOINC type
codes consumers use for document search.
|
| web | hl7.eu | Europe Laboratory Report |
| web | profiles.ihe.net | IHE Document Sharing |
| web | eur-lex.europa.eu | Source: EUR-Lex Regulation (EU) 2025/327 |
| web | github.com | This IG is under active development. Feedback and issues are tracked on GitHub Issues . Please join our weekly meetings to participate in this development. |
| web | profiles.ihe.net | IHE IUA - Defines authorization and access control actors and mechanisms. Aligned with SMART. We use the actors and transactions model from this specification. |
| web | hl7.eu | HL7 Europe Laboratory Report |
| web | hl7.eu | HL7 Europe Hospital Discharge Report |
| web | hl7.eu | HL7 Europe Imaging Study/Report / Imaging Manifest |
| web | hl7.eu | HL7 Europe MPD |
| web | github.com | Open issues under discussion in this IG. Each has a corresponding GitHub Issue where you can add input to existing issues, or create your own. |
| web | github.com | GitHub Issue |
| web | github.com | GitHub Issue |
| web | github.com | GitHub Issue |
| web | github.com | GitHub Issue |
| web | github.com | GitHub Issue |
| web | github.com | GitHub Issue |
| web | fhir.ehdsi.eu | In most European exchanges the consumer already holds a trusted patient identifier (national health ID, MRN, or similar). Identifier-based lookup produces an unambiguous match and avoids dependence on demographic data quality, which varies in completeness and localization across member states. The MyHealth@EU cross-border infrastructure already follows this pattern. |
| web | hl7.eu | This section defines the API requirements for EHR systems that provide EEHRxF data that conforms to the HL7 EU Hospital Discharge Report content profile. |
| web | hl7.eu | For detailed content profiles, see the EU Imaging Study Manifest IG . |
| web | hl7.eu |
The EURIDICE MADO profile
defines both a FHIR encoding and a DICOM KOS encoding for imaging manifests. When a system supports both representations, it publishes two DocumentReference resources
linked via relatesTo
:
|
| web | github.com | This pattern was chosen ( #50 ) because it works across all Document Sharing transports (MHD, XDS, XCA) without requiring content negotiation at the server. |
| web | hl7.eu | The content is defined by the HL7 EU Medication Prescription and Dispense profile. |
| web | www.ehtel.eu | This specification prov of the data sets required by XtEHR WP5.1 . |
| web | profiles.ihe.net | IHE-QEDm |
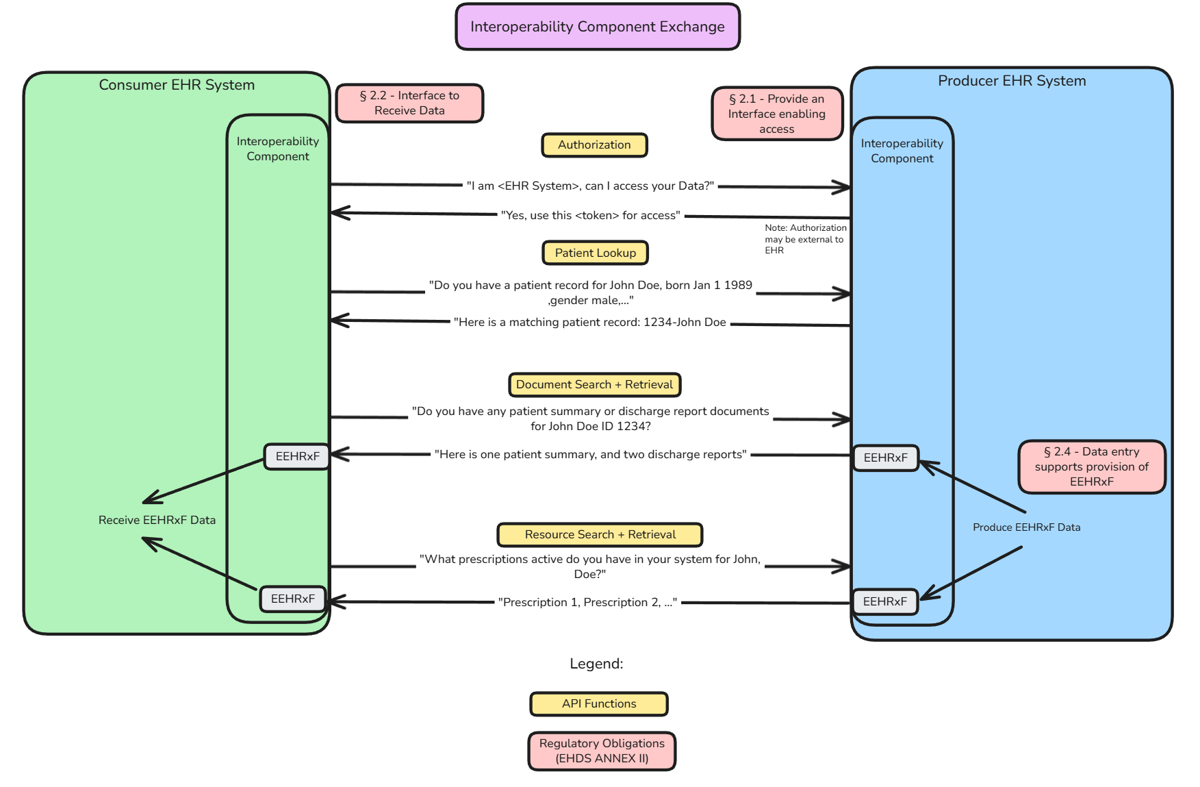
| web | eur-lex.europa.eu | The regulatory basis is primarily found in EHDS ANNEX II - Essential Requirements for EHR Systems ( EUR-Lex , Local Copy ), which describes an obligation for EHR systems to include an Interoperability Component that does the following: |
| web | www.xt-ehr.eu | For more details on the Xt-EHR work, see the Xt-EHR Website . Note: Xt-EHR deliverables are not yet publicly released. |
| web | build-fhir.ehdsi.eu | MyHealth@EU NCPeH API |
5-1_exchange.png
|
ExGroup_Doc.png
|
ExGroup_DocAssembly.png
|
ExGroup_Group.png
|
actors_overall.png
|
docExchange_1.png
|
docExchange_2.png
|
resExchange_1.png
|
resExchange_2.png
|
tree-filter.png
|