Unattributed Code Systems

Copyright Fragment

This fragment is available on copyrights.html

This publication includes IP covered under the following statements.

Copyright and Registered Trademark Uses

External References

Type Reference Content
web tel:+31612345678 +31612345678
web tel:06-12345678 06-12345678 (addressUse_MC addressUse_H), XXX_Helleman@hotmail.com (Email addressUse_H)
web tel:06-12345678 06-12345678 (addressUse_MC addressUse_H), XXX_Helleman@hotmail.com (Email addressUse_H), Knolweg 1000, 9999XA STITSWERD, NL (addressUse_PHYS)
web tel:+31434073576 +31434073576 (2.16.840.1.113883.2.4.3.11.60.40.4.22.1-LL addressUse_WP), huisarts@huisarts.nl (Email addressUse_WP)
web snomed.info 183452005
web snomed.info 32485007
web snomed.info 281789004
web snomed.info 431415002
web snomed.info 223366009
web snomed.info 309343006
web snomed.info 449161006
web snomed.info 224571005
web snomed.info 62247001
web snomed.info 394572006
web snomed.info 309445003
web snomed.info 106292003
web snomed.info 106294002
web snomed.info 46255001
web snomed.info 1255517001
web snomed.info 405277009
web snomed.info 159282002
web snomed.info 73265009
web rivo-noord.nl
web hl7.nl Search FHIR
web github.com RIVO-Noord Zorgviewer Implementation Guide, published by RIVO-NN HL7NL. This guide is not an authorized publication; it is the continuous build for version 1.21.0 built by the FHIR (HL7® FHIR® Standard) CI Build. This version is based on the current content of https://github.com/RIVO-Noord/zorgviewer-ig/ and changes regularly. See the Directory of published versions
web rivo-noord.nl IG © 2023+ RIVO-NN HL7NL . Package hl7.fhir.nl.zorgviewer#1.21.0 based on FHIR 3.0.2 . Generated 2025-10-28
Links: Table of Contents | QA Report
web zibs.nl Group 1 = Mapping tussen de zibs Behandelaanwijzing 2017 en Behandelaanwijzing2 2020
web zibs.nl Group 1 = Mapping tussen de zibs Behandelaanwijzing 2017 en Behandelaanwijzing2 2020
web decor.nictiz.nl Group 2 = Mapping tussen BehandelingToegestaanCodelijst en BehandelBesluitCodelijst
web decor.nictiz.nl Group 2 = Mapping tussen BehandelingToegestaanCodelijst en BehandelBesluitCodelijst
web stichtinglegio.nl Deze ConceptMap mappings worden gebruikt om vitale gegevens te groeperen. Groep ( LOINC code) opzoeken door wider mapping te volgen van NHG tabel 45 en LOINC. Zie ook Mapping NHG en LOINC op de pagina van VIPP OPEN .
web stichtinglegio.nl Deze ConceptMap mappings worden gebruikt om vitale gegevens te groeperen. Groep ( LOINC code) opzoeken door wider mapping te volgen van NHG tabel 45 en LOINC. Zie ook Mapping NHG en LOINC op de pagina van VIPP OPEN .
web zibs.nl ZIB Wilsverklaring
web zibs.nl ZIB Allergie Intolerantie
web amigo.nictiz.nl Als bron voor de must-support flags en de UI guidance is gebruikt: Fit-gap analyse allergie-intolerantie
web zibs.nl ZIB Contact
web www.nen.nl NEN 7513:2018 ~vrij beschikbaar na registratie~
  • gebeurtenissen in scope van de Zorgviewer
    • Als de Zorgviewer een patient opent: "gegevens lezen"
    • Als een beheerder loggegevens inziet: "loggegevens lezen"
web zibs.nl ZIB Probleem
web amigo.nictiz.nl Als bron voor de must-support flags en de UI guidance is gebruikt: Fit-gap analyse probleem
web trex.dhd.nl DHD T-Rex - system=http://snomed.info/sct
web terminologie.nictiz.nl ICD-10-NL - system=http://hl7.org/fhir/sid/icd-10-nl
web viewers.nhg.org ICPC-1 NL - system=http://hl7.org/fhir/sid/icpc-1-nl
web wiki.ihe.net This is a metadata field from XDS/MHD .
web vendorservices.epic.com Epic clinical-note(s) types from DocumentReference.Search (Clinical Notes) (STU3)
  • Discharge Documentation (18842-5)
  • Consultation (11488-4)
  • History & Physical (34117-2)
  • Progress Note (11506-3)
  • Procedure Note (28570-0)
  • Emergency Department Note (34111-5)
  • Nurse Note (34746-8)
  • Discharge Instructions (74213-0)
  • Risk assessment and screening note (75492-9)
  • OR Note (11504-8)
  • Miscellaneous Notes (34109-9)
web nictiz.nl Zie het Excelbestand tab "classCode+decision tree" voor LOINC codes: Nationale XDS metadataset
web informatiestandaarden.nictiz.nl N.B. ZorgEpisode komt uit de Huisartsgegevensset en is een zib2020 en FHIR R4. Voor het deel dat wij gebruiken is deze volledig compatibel met zib2017 en STU3.
web zibs.nl ZIB ZorgEpisode
web zibs.nl ZIB Alert
web zibs.nl ZIB Vaccinaties
web nictiz.nl Also note that there is the additional profile zib-LaboratoryTestResult-DiagnosticReport , which is used for (textual) reports on individual (panels of) observations, like conclusions. The DiagnosticReport contains references to instances of this profile and can be used in all three the situations described above.
web zibs.nl ZIB Laboratorium uitslag
web terminologie.nictiz.nl LOINC lab-uitslagen - system=http://loinc.org
web bepalingen.nhg.org NHG Tabel 45 Diagnostische Bepalingen Labcodes system=https://referentiemodel.nhg.org/tabellen/nhg-tabel-45-diagnostische-bepalingen
web zibs.nl ZIB FarmaceutischProduct
web zibs.nl ZIB Medicatieafspraak
web zibs.nl ZIB Medicatie Gebruik2
web zibs.nl ZIB Zorgaanbieder
web www.vektis.nl Vektiz AGB Register zoeken @system = http://fhir.nl/fhir/NamingSystem/agb-z
web hl7.nl HL7 NL OID Register @system = urn:oid:2.16.840.1.113883.2.4.3
web www.zorgcsp.nl URA UZI Register Abonneenummer @system = http://fhir.nl/fhir/NamingSystem/ura
web www.vektis.nl Vektiz AGB Register UMCG
web zibs.nl ZIB Patient
web zibs.nl ZIB Zorgverlener
web www.vektis.nl Vektiz AGB Register zoeken
web zibs.nl ZIB Verrichting
web bits.nictiz.nl Zie discussie hier: BITS ticket MM-5002
web trex.dhd.nl DHD Verrichtingenthesaurus, CBV en Zorgactiviteiten
  • SNOMED CT - http://snomed.info/sct
  • DHD VT - urn:oid:2.16.840.1.113883.2.4.3.120.5.2
  • CBV - urn:oid:2.16.840.1.113883.2.4.3.120.5.3
  • NZa - urn:oid:2.16.840.1.113883.2.4.3.27.15.5
web viewers.nhg.org NHG Ingrepenviewer tabel 49
web zibs.nl ZIB BehandelAanwijzing
web amigo.nictiz.nl Als bron voor de must-support flags is gebruikt: Fit-gap analyse behandelaanwijzing
web zibs.nl ZIB Bloeddruk
web zibs.nl ZIB Gewicht
web zibs.nl ZIB Lengte
web zibs.nl ZIB Temperatuur
web zibs.nl ZIB Ademhaling
web zibs.nl ZIB Polsfrequentie
web zibs.nl ZIB AlgemeneMeting
web zibs.nl ZIB O2Saturatie
web zibs.nl ZIB Hartfrequentie
web terminologie.nictiz.nl LOINC - system=http://loinc.org
web bepalingen.nhg.org NHG Tabel 45 Diagnostische Bepalingen Diagnostisch system=https://referentiemodel.nhg.org/tabellen/nhg-tabel-45-diagnostische-bepalingen
web snomed.info    183452005
web snomed.info    32485007
web snomed.info    281789004
web snomed.info    431415002
web snomed.info    305351004
web snomed.info    89666000
web snomed.info    40617009
web snomed.info    116762002
web snomed.info icon Added: 223366009
web snomed.info icon Added: 309445003
web snomed.info icon Added: 106292003
web snomed.info icon Added: 106294002
web snomed.info icon Added: 46255001
web snomed.info icon Added: 1255517001
web snomed.info icon Added: 405277009
web snomed.info icon Added: 159282002
web snomed.info icon Added: 73265009
web snomed.info    223366009
web snomed.info    309343006
web snomed.info    449161006
web snomed.info    224571005
web snomed.info    62247001
web snomed.info    394572006
web snomed.info    309445003
web snomed.info    106292003
web snomed.info    106294002
web snomed.info    46255001
web snomed.info    1255517001
web snomed.info    405277009
web snomed.info    159282002
web snomed.info    73265009
web github.com Detail wijzigingen
web github.com Detail wijzigingen
web github.com Detail wijzigingen
web github.com Detail wijzigingen
* Probleemlijst, Vitale gegevens en Labuitslagen updates door toevoegen huisartsgegevens (n.b. FHIR R4)
* Wireframes uit ViewDefinitions en (Bundled) Examples en $lookup en $translate van codes
* Verschillende kleine verbeteringen en aanvullingen
web github.com Detail wijzigingen
* Sanday (van alles) en Chipsoft (vitale gegevens) voorbeelden toegevoegd
* Mockup generatie script kan nu omgaan met Bundled voorbeelden
* Kleinere optimalisaties en Nexus foutje
web github.com Detail wijzigingen
* Medicatie toegevoegd ivm medicatie vorm
* Vitale gegevens aanzet
web github.com Detail wijzigingen
* Mainly minor corrections and Sanday comparison start
web github.com Detail wijzigingen
* Focus op Medicatie
* Start Afspraken en Contacten
web github.com Detail wijzigingen
Focus op Medicatie en QA fixes
web github.com Detail wijzigingen
web github.com Detail wijzigingen
web github.com Detail wijzigingen
* Non Functional Requirements toegevoegd
* Enabled version compare
* Prepare for IG go-publish infrastructuur op fhir.hl7.nl
web github.com Detail wijzigingen
* Canonical url aangepast voor werkende history page
web github.com Detail wijzigingen
* Vaccinatie toegevoegd
* Spoedopname behandelaanwijzing toegevoegd
* Medicatie update
* DocumentReference status=current parameter toegevoegd
web github.com Detail wijzigingen
* MedicatieGebruik en MedicatieAfspraak toegevoegd
* Design pagina's gesplitst
web github.com Detail wijzigingen
web github.com Detail wijzigingen
web github.com Detail wijzigingen
web github.com Detail wijzigingen
web github.com Detail wijzigingen
web github.com Detail wijzigingen
web github.com Detail wijzigingen
web github.com Detail wijzigingen
web github.com Detail wijzigingen
web github.com Detail wijzigingen
web github.com Detail wijzigingen
web github.com Detail wijzigingen
web github.com Detail wijzigingen
web github.com Detail wijzigingen
web github.com Detail wijzigingen
* Design rondom AuditLogging attributes
web github.com Detail wijzigingen
web github.com Detail wijzigingen
* RIVO kleur toegepast
* Topicus behandelaanwijzing wijzigingen
web github.com Detail wijzigingen
* Epic Checklist update
* Topicus feedback
* new: Zorgviewer Services
web github.com Detail wijzigingen
* Lab updates
* Patient.deceased added
web github.com Detail wijzigingen
* Voornamelijk updates en fixes
web github.com Detail wijzigingen
* Logging AuditEvent uitwerking
web github.com Detail wijzigingen
* UI Guidances detail updates/fixes
* Epic checklist uitgewerkt
web github.com Detail wijzigingen
* Nog een lab voorbeeld toegevoegd
* UI Guidances gelijkgetrokken
* Structuur artifact pagina's gelijkgetrokken
web github.com Detail wijzigingen
* Behandelaanwijzing mapping ivm VIPLive aansluiting
* Review en QA fixes
web github.com Detail wijzigingen
* Kleine detail updates en QA
* AuditEvent draft
* UI guidance updates
web github.com Detail wijzigingen
* Labuitslagen tweede draft
* Toestemming mappings van HL7 v2 CON
web github.com Detail wijzigingen
* Alle UI Guidance updates
* Labuitslagen eerste draft
* Toestemming updates
* Technische QA fixes
web github.com Detail wijzigingen
* Algemene UI Design aanpassingen kolom volgorde
* Leeswijzer update
* FHIR requests bijgesteld, DataTime vs Period
* Terminologie resources toegevoegd
* Kleine documentatie issues, plaatjes, missende links en wat vertalingen
web github.com Detail wijzigingen
* Verrichtingen, Behandelaanwijzing - UI en voorbeeld updates
* Achtergrond Dokter Dokter - update
web github.com Detail wijzigingen
* Verrichtingen UI Guidance en Profiel - new
* Patient naam algorithme
* Ontsluiten bronsysteem - update
* Behandelaanwijzing en Wilsverklaring UI Guidance en Profielen - concept
web github.com Detail wijzigingen
* Design Background - new
* Probleem en Correspondentie UI Guidance - new
* Toestemming CapabilityStatement, Toestemming Consent, Endpoint - new
* Security Design update sequence diagram
* Dataset Toestemmingen - updates
web github.com Detail wijzigingen
* Behandelaanwijzing (Consent) obv ACP - draft
* Sequence diagrammen bijgewerkt
* Bron zorgaanbieder meta tag
* Correspondentie - draft
web github.com Detail wijzigingen
* Opstarten Zorgviewer - afgestemd
* Correspondentie onderdelen, o.a. DocumentReference - draft
* Security Design - draft
web semver.org Semantic Versioning
web implementatiegids.zorgviewer.nl (3) Publicatie breed review o.a. RIVO Architecten snapshot release
web galaxy.epic.com Stap 1 Aanmaken Apps in Epic: Zorgviewer FrontEnd en Zorgviewer Backend
De frontend is een SMART-on-FHIR integratie, waarbij de standaard Epic sequence er zo uit ziet .
web vendorservices.epic.com 1.2 Front-end App: Ga naar My Apps / Vendor Services (epic.com) en maak de volgende App registratie:
web vendorservices.epic.com 1.3 Back-end App: Ga naar My Apps / Vendor Services (epic.com) en maak de volgende App registratie:
web galaxy.epic.com 3.2 Moet nog aangevuld worden… - FHIR endpoint (interconnect) > client id koppelen aan emp (epic manual) Er moet een backend EMP worden aangemaakt, zie hiervoor de Epic Galaxy documentatie Backend System Integration
web nova.epic.com 3.5 Ten behoeve van Audit Logging Epic Nova
web developer.zorgplatform.online Regel Zorgplatform contract, specifiek voor de BgZ en Documenten Services van de Digital-Care API
web www.ncsc.nl NCSC ICT-beveiligingsrichtlijnen voor Transport Layer Security (TLS)
web www.iso.org ISO Maintains the copyright on the country codes, and controls it's use carefully. For futher details see the ISO 3166 web page: https://www.iso.org/iso-3166-country-codes.html
Show Usage
web www.ihe.net Some content from IHE® Copyright © 2015 IHE International, Inc. This content is from the IHE Technical Frameworks and Supplements, available for free download and use at http://www.ihe.net/Technical_Frameworks/
Show Usage
web ucum.org The UCUM codes, UCUM table (regardless of format), and UCUM Specification are copyright 1999-2009, Regenstrief Institute, Inc. and the Unified Codes for Units of Measures (UCUM) Organization. All rights reserved. https://ucum.org/trac/wiki/TermsOfUse
Show Usage
web informatiestandaarden.nictiz.nl DataSets PDF/a Correspondentie Basisgegevensset Zorg (BgZ) Problemen (incl. diagnosen) Verrichtingen Behandelaanwijzingen Wilsverklaringen Laboratoriumuitslagen Alerts / Waarschuwingen Allergieen en intoleranties Medicatiegegevens Medicatieafspraken Medicatie Gebruik Huisartsgegevensset Advanced Care Planning (ACP) Behandelaanwijzingen / wensen Verpleegkundige eOverdracht Minimale eOverdracht (MeO)
web informatiestandaarden.nictiz.nl DataSets PDF/a Correspondentie Basisgegevensset Zorg (BgZ) Problemen (incl. diagnosen) Verrichtingen Behandelaanwijzingen Wilsverklaringen Laboratoriumuitslagen Alerts / Waarschuwingen Allergieen en intoleranties Medicatiegegevens Medicatieafspraken Medicatie Gebruik Huisartsgegevensset Advanced Care Planning (ACP) Behandelaanwijzingen / wensen Verpleegkundige eOverdracht Minimale eOverdracht (MeO)
web informatiestandaarden.nictiz.nl DataSets PDF/a Correspondentie Basisgegevensset Zorg (BgZ) Problemen (incl. diagnosen) Verrichtingen Behandelaanwijzingen Wilsverklaringen Laboratoriumuitslagen Alerts / Waarschuwingen Allergieen en intoleranties Medicatiegegevens Medicatieafspraken Medicatie Gebruik Huisartsgegevensset Advanced Care Planning (ACP) Behandelaanwijzingen / wensen Verpleegkundige eOverdracht Minimale eOverdracht (MeO)
web informatiestandaarden.nictiz.nl DataSets PDF/a Correspondentie Basisgegevensset Zorg (BgZ) Problemen (incl. diagnosen) Verrichtingen Behandelaanwijzingen Wilsverklaringen Laboratoriumuitslagen Alerts / Waarschuwingen Allergieen en intoleranties Medicatiegegevens Medicatieafspraken Medicatie Gebruik Huisartsgegevensset Advanced Care Planning (ACP) Behandelaanwijzingen / wensen Verpleegkundige eOverdracht Minimale eOverdracht (MeO)
web www.google.com IZA
web zoek.officielebekendmakingen.nl Vanuit de ziekenhuizen: VIPP5 Staatscourant stcrt-2020-7935
web zoek.officielebekendmakingen.nl Vanuit de huisartsen: VIPPOPEN Staatscourant 2022 3373260-1029631-CZ
web informatiestandaarden.nictiz.nl BgZ 2017
web informatiestandaarden.nictiz.nl BgZ 2017 FHIR
web informatiestandaarden.nictiz.nl PDF/a
web fhir.epic.com Epic FHIR STU3 Provider-Facing
web umcgonline.sharepoint.com SMoR - VIPP 5 Module 1 - PDFA Correspondence via FHIR - Design - February 2021 revision.pdf
web umcgonline.sharepoint.com SMoR - VIPP 5 Module 1 - Updates to BgZ on FHIR to Support Hospital MedMij Kwalificatie - Medications and Problems
web umcgonline.sharepoint.com SMoR - VIPP 5 Module 1 - BGZ on FHIR - Design - July 2020 revision.pdf
web developer.zorgplatform.online Digitale Zorg Zorgplatform
web developer.zorgplatform.online FHIR BgZ API
web developer.zorgplatform.online FHIR Document API
web nictiz.nl https://nictiz.nl/standaarden/informatiestandaarden/acute-zorg/
web informatiestandaarden.nictiz.nl https://informatiestandaarden.nictiz.nl/wiki/Landingspagina_Acute_Zorg
web amigo.nictiz.nl https://amigo.nictiz.nl/acute-zorg/opvragingen-bij-huisarts/dataset
web www.umcg.nl HartNet is een regionaal samenwerkingsverband tussen de ziekenhuizen in Groningen en Drenthe . Het doel is om de juiste hartzorg op de juiste plek aan te bieden voor de bewoners in Noord-Nederland. HartNet heeft daarom vijf verschillende zorgpaden volledig uitgeschreven en geoptimaliseerd. Eén van deze zorgpaden is het TAVI zorgpad en staat voor Transcatheter Aortic Valve Implantation. Bij TAVI wordt een hartklep vervangen, wanneer deze niet optimaal werkt. Denk aan aandoeningen zoals aortaklepstenose; een aandoening waarbij de hartklep onvoldoende sluit.
web decor.nictiz.nl Voor de volledige dataset, kijk op Nictiz ART-DECOR
web profiles.ihe.net Hier passen we de request access token flow toe van de Bulk Data Access Backend authenticatie specificaties. Daarnaast ivm NEN 7513 logging requirement moet het bronsysteem de vragende organisatie weten. De vragende organisatie is de organisatie van de geauthenticeerde gebruiker van de Zorgviewer. De IHE IUA standaard beschrijft de attribuut naam die hiervoor gebruikt dient te worden in de authentication JWT die mee gaat naar de access token request. Dit is ook zoals LSP/VZVZ dit doet.
web zelark.github.io NaN0-1D-12 H54f_8b9d6bC
web zelark.github.io NaN0-1D-12 1b9d6bCd-bBf
web nova.epic.com Tbv het correleren van de Zorgviewer logging met de logging van een Bronsysteem dient een X-Correlation-Id HTTP Header (per sessie) en een X-Request-Id HTTP Header (per request) te worden toegevoegd aan ieder request aan het Bronsysteem. Deze kan dan door het Bronsysteem gelogd worden, zodat de logging in de Zorgviewer kan worden gekoppeld aan de logging in het Bronsysteem. Epic ondersteunt dit nu d.m.v. key-value pairs in de AORTA-ID HTTP-Header, zie Epic Nova .
web zelark.github.io Voorbeeld voor Epic HTTP-Header van "L. Arts uit Tjongerschans": AORTA-ID: rid:1b9d6bCd-bBf;cid:yA8UM8fHmhde;usr:larts;rol:62247001;org:2.16.528.1.1007.3.3.15123 . N.B. maximale lengte is 128 characters. Voor de Request- en Correlation-ID's kan de NaN0-1D-12 12 tekens gebruikt.
web profiles.ihe.net De overige velden worden op twee manieren meegestuurd: individueel als HTTP header en verpakt in een JWT, tevens als HTTP header. De JWT variant is de veiligere optie, omdat de JWT ondertekend is en de waarden daarmee niet aangepast kunnen worden. Het is echter niet perse gegarandeerd dat deze constructie door een bronsysteem ondersteund wordt. Daarom worden ze ook individueel als HTTP header meegestuurd. Voor de naamgeving is gekozen voor een prefix X-ZV- (Zorgviewer) gevolgd door de naam van het veld, die weer gebaseerd zijn op IHE IUA .
web auth.zorgviewer.nl De JWT wordt ondertekend met de private key waarmee ook de JWT voor het request voor access tokens wordt ondertekend. Hiervoor is al een route ingericht om het publieke deel van de key op te vragen ( JWKS ). Vervolgens wordt de JWT in een custom HTTP header geplaatst:
web www.nen.nl Zorgaanbieder eigen systeem Zorgviewer Netwerk Zorgviewer Andere zorgaanbieder bronsysteem (meerdere) Zorgverlener Zorgverlener ?html-link? ?html-link? Zorgviewer Zorgviewer ?html-link? ?html-link? Eigen Eigen Authenticatie Authenticatie ?html-link? Zorgviewer ?html-link? Zorgviewer Zorgviewer ?html-link? Toestemming Toestemming Adressering Adressering Ontsluiten Ontsluiten ?html-link? Bronsysteem Bronsysteem ?html-link? Zorgverlener Eigen bronsysteem Authenticatie Zorgviewer Backend Toestemming ~MITZ Adressering Ontsluiten bronsysteem Bronsysteem CHECK: Zorgaanbieder is deelnermer RIVO-Noord CHECK: Zorgaanbieder staat in NEN 7510 register Start Zorgviewer Host Zorgviewer Host 1 start EPD 2 inloggen met lokale identiteit 3   4   CHECK: authenticatie 5 selecteer patient 6   CHECK: behandelrelatie Start Zorgviewer 7 start Zorgviewer 8   PRE-CONDITIE: op basis van security context "knop" wel of niet beschikbaar Zorgviewer Frontend (in Browser) 9 start met context 10   CHECK: whitelist CHECK: token validatie 11 authenticatie handshake OAuth2/ClientID CHECK: applicatie Huidige patient en gebruiker (OPTIONEEL) als niet al in context 12 (OPTIONEEL) opvragen huidige gebruiker en patient details CHECK: access token 13 toon gebruiker en patient identiteit details Patient dossier 14 opvragen gegevens 15 vraag patient toestemmingen op Wordt MITZ Open autorisatievraag\nals dit in de regio in productie is 16 vraag endpoints (lokaties) op van organizaties obv de toestemmingen binnen besloten Zorgviewer netwerk loop [Voor ieder endpoint] 17 opvragen gegevens 18   CHECK: ip/ACL 19 opvragen gegevens 20   CHECK: ip/ACL CHECK: backend token CHECK: client certificate Check toestemming OPTIES Als MITZ in productie is in de regio wordt dit de Gesloten autorisatie vraag vanuit bron (b) of vanuit ontsluiten bronsysteem (b) als de bron dit niet zelf kan. 21 (a) Check locale toestemming 22 (b) Check toestemming 23   CHECK: vraag gesteld zonder MITZ toestemming 24 gegevens 25 gegevens 26 toon geaggregeerde gegevens
web www.knmg.nl In de gezondheidszorg wordt gebruik gemaakt van de Informed Consent . Middels de informed consent geeft de patiënt toestemming voor het uitvoeren van het medisch beleid door de zorgverlener. Het wordt 'informed' genoemd, omdat je de patiënt voorafgaand informeert over de mogelijke behandeling en de consequenties van behandelen. Bij behandelen worden ook de onderzoeken verstaan, zoals bloedafname of de röntgen foto.
web www.mitz-toestemming.nl Mitz-toestemming Om problemen rondom toestemming en gegevensuitwisseling tegen te gaan is er landelijk Mitz gekozen als dé oplossing voor de toestemmingsvoorziening. In Mitz kan de patiënt op één plek zijn/haar toestemmingen beheren. Alle uitwisselingssystemen (US) worden aangesloten op Mitz, zodat ook de US'en op de hoogte zijn van de toestemming van de patiënt. De toestemming wordt op een categorie van zorgaanbieders geregistreerd.
web www.mitz-toestemming.nl Als een zorgaanbieder de toestemming van een patiënt wil raadplegen, dan wordt er een vraag gesteld aan het US. Het US vraagt dan de toestemming op bij Mitz. Eerst wordt er gevraagd of er toestemming is voor het delen van gegevens: de gesloten autorisatievraag .
web gazelle.ihe.net Note: Relatie tussen bouwblokken en definities uit IHE Actors , b.v. de IHE Mobile Profiles IHE_PCC_Suppl_QEDm
web www.ihe.net Note: Relatie tussen bouwblokken en definities uit IHE Actors , b.v. de IHE Mobile Profiles IHE_PCC_Suppl_QEDm
web appmarket.epic.com Epic SSO Launching
web docs.oasis-open.org XACML SAML Profile Version 2.0
web developer.zorgplatform.online Chipsoft Web Browser Single-Sign-On
web rivo-noord.nl Met de Zorgviewer MVP2 zullen we een toestemming realiseren volgens de afspraken tussen de RIVO-Noord instellingen. Zie het beleid hier . Deze zal zoveel mogelijk volgens de MITZ specificatie zijn. MITZ zal zich laten inspireren door de Zorgviewer specificaties.
web profiles.ihe.net IHE Internet User Authorization (IUA)
web informatiestandaarden.nictiz.nl MedMij BgZ 2017 FHIR
web twiin-afsprakenstelsel.scrollhelp.site TA Notified Pull / TWIIN TTA FHIR
web appmarket.epic.com Epic * Epic Backend Authentication * Epic Galaxy: Backend System Integrations * Epic FHIR
web galaxy.epic.com Epic * Epic Backend Authentication * Epic Galaxy: Backend System Integrations * Epic FHIR
web appmarket.epic.com Epic * Epic Backend Authentication * Epic Galaxy: Backend System Integrations * Epic FHIR
web developer.zorgplatform.online Chipsoft * Chipsoft BgZ API * Chipsoft Service Authenticatie
web developer.zorgplatform.online Chipsoft * Chipsoft BgZ API * Chipsoft Service Authenticatie
web informatiestandaarden.nictiz.nl Andere zorgaanbieder Zorgviewer Zorgviewer Zorgviewer Behandelplan Bronsysteem ontsluiting Bronsysteem ontsluiting Bronsysteem Bronsysteem Zorgverlener Zorgviewer Logging Behandelplan Bronsysteem ontsluiting Authenticatie Bronsysteem Zorgverlener Zorgviewer Logging Behandelplan Bronsysteem ontsluiting Authenticatie Bronsysteem Zorgviewer Zorgviewer Zorgviewer Behandelplan Bronsysteem ontsluiting Bronsysteem ontsluiting Bronsysteem Bronsysteem 1 ..vervolg bepalen zorgaanbieders.. 2 log gebeurtenis, zie AuditEvent 3 Bepalen minimale dataset <behandelplan-base>/PlanDefinition?name=BgZ2017 Eerst hard-coded "BgZ2017" behandelplan. Later obv (hoofd)diagnose(zorgpad) of rol/specialisme gebruiker. 4 Behandelplan PlanDefinition loop [voor iedere zorgaanbieder] 5 Bronsysteem ontsluiting endpoint 6 verkrijg patient_fhir_id adhv BSN <bronsysteem-ontsluiting-base>/Patient?identifier=<BSN> 7 verkrijgen access token zie tabel auth_token bij access token request: { ... "subject_name": "Int Arts", "subject_role": [ { "system": "2.16.840.1.113883.6.96", "code": "309343006", "display": "Arts" } ], (optioneel) "subject_organization": "UMCG", "subject_organization_id": "urn:oid:2.16.840.1.113883.2.4.3.8" } 8 Patient request 9 toestemming controle en log request 10 Patient resource opt [als knooppunt voor meerdere bronnen] 11 Toevoegen bron metadata adhv bronsysteem-zorgaanbieder "meta": { "extension": [ { "url": "http://hl7.org/fhir/4.0/StructureDefinition/extension-Meta.source", "valueUri": "urn:oid:2.16.840.1.113883.2.4.3.8" } ] } - of - via Patient.managingOrganization.identifier 12 Patient loop [gegevensverzoeken] 13 formuleren gegevensverzoek (request) adhv Behandelplan Data Requirements PlanDefinition.action[0].output[].type en PlanDefinition.action[0].output[].codeFilter 14 gegevensverzoek <bronsysteem-ontsluiting-base>/<resource>?patient=<patient_fhir_id>&<filter> opt [als token verlopen] 15 verkrijgen access token (zie stap #7) 16 gegevensverzoek (per zib) 17 toestemming controle log request 18 fhir resources (Bundle) bij de zib opt [als knooppunt voor meerdere bronnen] 19 Toevoegen bron metadata (zie stap #11) 20 fhir resources (Bundle) bij de zib TOEKOMST 21 ontdubbelen en conflicten detectie Zorgviewer invulling van BgZ   paragrafen 3.2.9.1 Ontdubbelen en 3.2.9.2 Duplicaatdetectie 22 toon gegevens 23  
web informatiestandaarden.nictiz.nl MedMij PDF/a
web developer.zorgplatform.online Chipsoft Documenten API
web twiin-afsprakenstelsel.scrollhelp.site binnenkort TA Notified Pull
web ons-api.nl Ons-API zibs & FHIR
web nuts-foundation.gitbook.io Zorginzage 2022 Bolt
web www.nen.nl Opvrager Zorgaanbieder eigen systeem Zorgviewer Andere zorgaanbieder bronsysteem (meerdere) Bronhouder ontsluiting Zorgverlener Zorgverlener ?html-link? ?html-link? Zorgviewer Zorgviewer ?html-link? ?html-link? Authenticatie Authenticatie ?html-link? Eigen Eigen Zorgviewer Zorgviewer ?html-link? Zorgviewer Zorgviewer ?html-link? Zorgviewer Nuts Node Zorgviewer Nuts Node ?html-link? Mitz Localisatie Mitz Localisatie Adressering Adressering Toestemming Toestemming API Security API Security ?html-link? Bronsysteem Nuts Node Bronsysteem Nuts Node Bronsysteem Bronsysteem ?html-link? Zorgverlener Zorgviewer Host Authenticatie Eigen bronsysteem Zorgviewer Frontend Zorgviewer Backend Zorgviewer Nuts Node Mitz Localisatie Adressering Toestemming ~MITZ API Security Bronsysteem Nuts Node Bronsysteem CHECK: Zorgaanbieder is deelnermer RIVO-Noord CHECK: Zorgaanbieder staat in NEN 7510 register Addresering wordt nu voorzien door de Nuts nodes Start Zorgviewer Host 1 start EPD 2 inloggen met lokale identiteit 3   4   CHECK: authenticatie 5 selecteer patient 6   CHECK: behandelrelatie Start Zorgviewer 7 start Zorgviewer 8   CHECK: op basis van security context "knop" wel of niet tonen 9 start met context 10   CHECK: whitelist CHECK: token validatie 11 authenticatie handshake CHECK: applicatie Huidige patient en gebruiker (OPT) als niet al in context 12 opvragen huidige gebruiker en patient details 13 (OPT) opvragen gebruiker en patient details CHECK: access token CHECK: client certificate 14 toon gebruiker en patient identiteit details Netwerk identieit aanmaken 15 signing session starten 16 Render EmployeeIdentity Zorginstelling verklaard de identiteit van de gebruiker De gebruik bevestigt deze. 17 bevestigen identiteit 18 ophalen EmployeeIdentity Patient dossier 19 vraag bronhouders voor patient op ~MITZ Open autorisatievraag 20 vraag endpoints op van organizaties obv de toestemmingen Endpoints uit Nuts node loop [Voor ieder endpoint] 21 verkrijg access_token mbv EmployeeIdentity 22 opvragen gegevens 23   CHECK: ip/ACL 24 valideer access_token CHECK: access token CHECK: opvrager identiteit CHECK: EmployeeIdentity 25 opvragen gegevens 26   CHECK: ip/ACL CHECK: backend token CHECK: client certificate 27 ~MITZ Gesloten autorisatie vraag 28   CHECK: vraag gesteld zonder MITZ toestemming 29 gegevens 30 gegevens 31 toon geaggregeerde gegevens
web fhir.nl system is fixed to http://fhir.nl/fhir/NamingSystem/bsn
system has cardinality: 1..1
value has cardinality: 1..1
web www.rivo-noord.nl Welkom op de implementatiegids van de Zorgviewer. Deze implementatiegids hoort bij de Zorgviewer en beschrijft de functies, technische achtergrond en implementatie van de Zorgviewer. De implementatiegids is voornamelijk bedoeld voor (regionale) architecten, ontwikkelaars, IT-specialisten, functionele ontwerpers en Projectleiders.
web rivo-noord.nl De Zorgviewer ondersteunt netwerkzorg en ketenzorg, waarbij meerdere organisaties samen zorg verlenen aan één patiënt. Het doel is altijd: de juiste zorg op het juiste moment, met de juiste informatie. Op de website van het Regionaal InformatieVoorzieningsOverleg Noord Nederland kun je meer informatie vinden over de organisatie rondom de Zorgviewer.
web jimdo-storage.global.ssl.fastly.net Zorg wordt steeds vaker geleverd in netwerken. Ondersteund met kreten als 'Juiste Zorg op de Juiste Plaats door de Juiste Zorgverlener met de Juiste (Technische) Ondersteuning `. Samen met RIVO en regionale architecten (RAO) is in 2020 een netwerkzorgarchitectuur opgesteld. Het doel: een compleet beeld van de patiënt.
web www.youtube.com Deze video laat in het kort zien wat de Zorgviewer is.
web www.dejuistezorgopdejuisteplek.nl Zorgviewer mag door met opschaling en financiering bij vier noordelijke zorginstellingen: goedkeuring van het Transformatieplan
web www.rivo-noord.nl RIVO-Noord Zorgviewer MVP2 Project . Livegang met een beperkt aantal gebruikers (april 2024)
web www.salesforce.com Supernova Zorgviewer MVP1
web dhealth.nl Zorgviewer Prototype middels dHealthLab Clinical Connectathon Netwerkzorg
web jimdo-storage.global.ssl.fastly.net Netwerkzorg Architectuur 1.0 vastgesteld
web amigo.nictiz.nl Op basis van bronsysteem voorbeeld berichten conform de zibs wordt bekeken wat de minimale overlappende vulling is. Dat weer aangevuld met de FMS Handreiking Adequate registratie resulteert in de must-support en mandatory (min=1) van elementen. De FMS Handreiking en Fit-Gap analyse laat de overeenkomstige elementen zien voor de bronsystemen Epic, Chipsoft en Nexus. Van mandatory elementen (min=1) wordt er altijd vulling verwacht. De Zorgviewer FHIR Profilen zijn constraints van de generieke zib2017 FHIR STU3 Profielen.
web bits.nictiz.nl In tegenstelling tot wat het zib2017 profiel zegt is het wel degelijk toegestaan om Condition.onsetPeriod te gebruiken als ProbleemBeginDatum. Dit wordt o.a. door Epic gebruikt als een begin datum een "vage" datum is, zoals ergens in het jaar 2020. Dan is het begin 20200101 en eind 20201231. Dit is afgestemd met Nictiz zie BITS ticket MM-4077 . Vanaf de volgende versie (zibs2020) is Nictiz sowieso open-world bezig.
web www.gegevensuitwisselingindezorg.nl Op deze pagine beschrijven we de conformiteit met de verschillende NEN normen als gevolg van de Wet EGIZ en bijbehorende NEN-Normen van toepassing op de Zorgviewer.
web www.nen-egiz.nl Op deze pagine beschrijven we de conformiteit met de verschillende NEN normen als gevolg van de Wet EGIZ en bijbehorende NEN-Normen van toepassing op de Zorgviewer.
web connect.nen.nl
img connect.nen.nl
web www.nen.nl NEN 7540:2022
  • Zorgviewer is conform de "BGZ-uitwisseling tussen instellingen voor medisch specialistische zorg"
  • "Figuur 9 – Usecase Opvragen BgZ"
  • En voor "6.4.7. Stap 7: Verwerken BgZ' ondersteund het de "Inzien" functie
web vzvz.atlassian.net TTA Direct Pull in ontwikkeling
web normontwerpen.nen.nl NEN 7519 – Lokalisatie - Normontwerp gepubliceerd en open voor inzage
web www.nen.nl NEN 7510-2:2017
web www.nen.nl NEN 7512:2022
web www.nen.nl NEN 7513:2023
web www.rivo-noord.nl De RIVO-Noord Architecten is een groep die naast architecten ook bestaat uit klinische informatici en andere materie deskundigen. Zie ook het nieuwsbericht over de lead architecten van de RIVO.
web nationalebibliotheek.nictiz.nl Als basis voor deze non functional requirements is Programma-van-Eisen-BgZ-MSZ-usecase-inzien-hergebruik-22-okt-24 uit de Nationale Bibliotheek gebruikt. Deze zijn herschreven vanuit het Zorgviewer perspectief. … in principe zijn deze non functionals niet specifiek voor de gegevensset (BgZ) en zelfs niet voor de rollen (MSZ), ze zijn generiek voor al de beoogte rollen (ziekenhuis, huisarts, verpleegkundig, paramedisch) van de RIVO.
web en.wikipedia.org De architectuur is gebaseerd op open standaarden
web informatiestandaarden.nictiz.nl Conflicten, ontdubbelen en duplicaatdetectie volgens paragraaf "3.2.9.1 Ontdubbelen" in BgZ MSZ Informatiestandaard
  1. De zorgviewer attendeert de gebruiker op belangrijke lacunes in het eigen informatiesysteem: specificeren wat en welke dat zijn. Centraal vastleggen en dat alerten.
  2. De zorgviewer attendeert de gebruiker op conflicten in het tonen van data van verschillende bronnen waar ze niet overeenkomen.
  3. De zorgviewer faciliteert in ontdubbelen
web drive.google.com Invulling: FHIR server met vulling volgens FHIR API van MITZ "Open autorisatievraag"
web www.vzvz.nl ZORG-AB Implementatiehandeleiding
web www.bigregister.nl ONDERZOCHT : Het BIG-Register - Handleiding webservice BIG-register - deze biedt geen FHIR interface, bovendien zit de content ook in het ZORG-AB.
web www.bigregister.nl ONDERZOCHT : Het BIG-Register - Handleiding webservice BIG-register - deze biedt geen FHIR interface, bovendien zit de content ook in het ZORG-AB.
web appmarket.epic.com Zorgviewer Epic OAuth2
web appmarket.epic.com Ontsluiting bronsysteem Epic Backend Authentication
web zibs.nl Zorginformatiebouwstenen conform NICTIZ publicatie 2017 , de 28 BgZ-Zibs, Zibs 2017 FHIR Profiles en BgZ 2017 obv HL7 FHIR STU3
web informatiestandaarden.nictiz.nl Zorginformatiebouwstenen conform NICTIZ publicatie 2017 , de 28 BgZ-Zibs, Zibs 2017 FHIR Profiles en BgZ 2017 obv HL7 FHIR STU3
web fhir.epic.com Epic Interconnect via Intersystems Iris Healthshare
web developer.zorgplatform.online Chipsoft Zorgplatform
web viplive.nl Topicus VIPlive
web problemlist.org in lijn met Problem List Maps
web www.healthintersections.com.au Alle implementaties dienen zich te houden aan Postel's law, Robustness principle Grahame Grieve of Mark Kramer
web vdzel.home.xs4all.nl Alles onder TI.5 Standards-Based Interoperability
web vdzel.home.xs4all.nl TI.5.1.1 Application Interchange Standards
web vdzel.home.xs4all.nl Logging TI.2 Audit
web vdzel.home.xs4all.nl TI.1.1 Entity Authentication
web vdzel.home.xs4all.nl TI.1.11 Trusted Information Exchange Environment
web vdzel.home.xs4all.nl Autorisatie TI.1.2 Entity Authorization
web vdzel.home.xs4all.nl Terminology TI.4.1 Standard Terminology and Terminology Models
web vdzel.home.xs4all.nl Toestemming Privacy AVG TI.1.8 Patient Privacy and Confidentiality
web vdzel.home.xs4all.nl Behandelplan CPS.3.3 Support for Standard Care Plans, Guidelines, Protocols
web vdzel.home.xs4all.nl Zorgviewer CPS.3.4 Support for Context-Sensitive Care Plans, Guidelines, Protocols
web zibs.nl De voorbeelddata is grotendeels gebaseerd op voorbeelddata uit ZIB2017 en is mogelijk niet klinisch relevant.
web www.logicahealth.org Official HL7 Logica Sandbox
web launch.smarthealthit.org SMART Launcher
web appmarket.epic.com Epic Hyperspace Simulator
web developer.zorgplatform.online Zorgplatform Sandbox
web touchstone.aegis.net Touchstone - REDELIJK Standaard FHIR TestScript - ook gebruikt voor MedMij kwalificatie
web interoplab.nl Interoplab
web inferno-framework.github.io Inferno - MOEILIJK Custom Ruby
web github.com Crucible - API testen obv Implementatie Gids - MOEILIJK Custom Ruby
web github.com Nictiz-STU3-Zib2017
web synthetichealth.github.io Synthea - Genereren van test data
web fhirpath-lab.azurewebsites.net FHIR Path of fhirpath.js - query van FHIR output
web hl7.github.io FHIR Path of fhirpath.js - query van FHIR output
web fhirpath-lab.azurewebsites.net ga naar SQL-on-FHIR
web nictiz.nl Doel: Nederlandse Terminology Service ( NTS Nictiz )
web www.vzvz.nl Doel: landelijke ZORG-AB of AGB Register
web www.vzvz.nl Doel: landelijke ZORG-AB

Internal Images

FlowerVenndiagram.png
FlowerVenndiagram.png
UI-Schets-BehandelAanwijzingenWilsverklaring1.png
UI-Schets-BehandelAanwijzingenWilsverklaring1.png
bouwblokken.png
bouwblokken.png
leeswijzer-fhir-resources-en-zibs.png
leeswijzer-fhir-resources-en-zibs.png
mitz-toestemming.png
mitz-toestemming.png
nen7513-datamodel.png
nen7513-datamodel.png
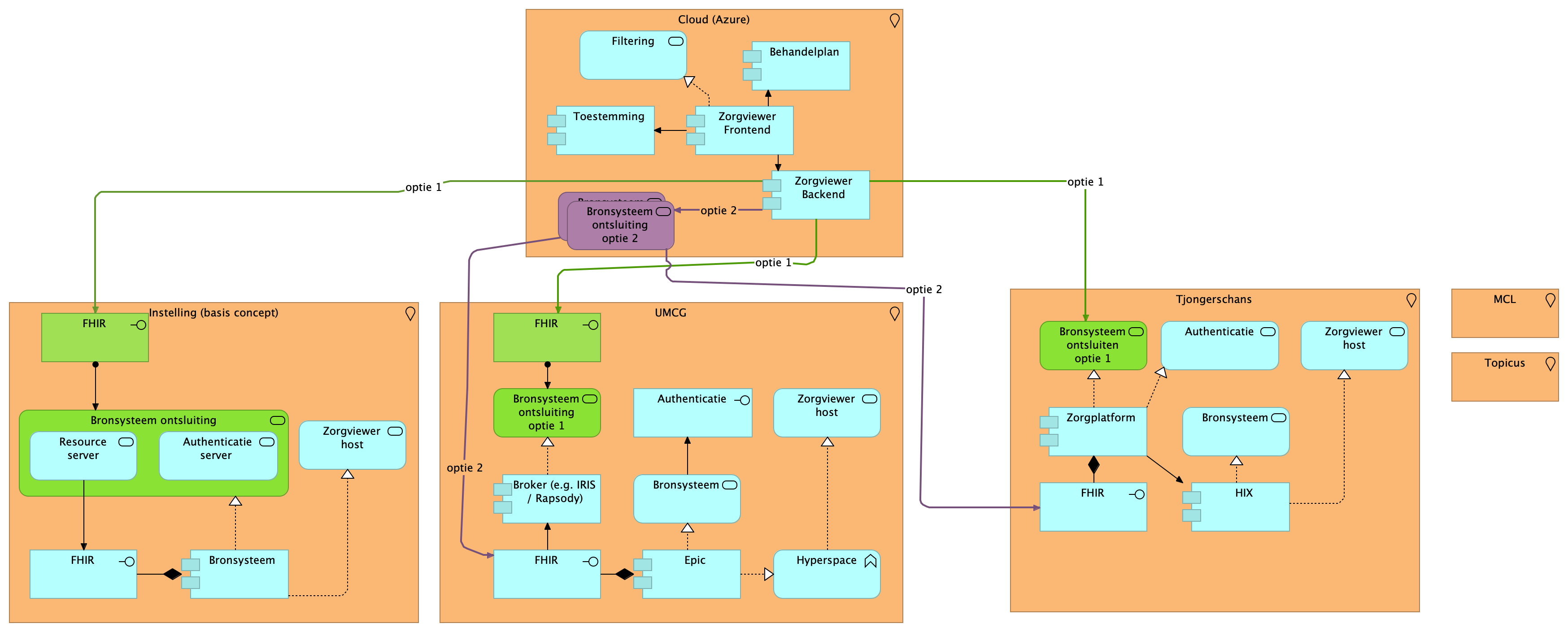
ontsluiten-bronsysteem-opties.png
ontsluiten-bronsysteem-opties.png
ontsluiten-dokterdrenthe.png
ontsluiten-dokterdrenthe.png
rao.png
rao.png
tree-filter.png
tree-filter.png