Molecular Definition Implementation Guide for Molecular Data Types, published by HL7 International / Clinical Genomics. This guide is not an authorized publication; it is the continuous build for version 1.0.0-ballot1 built by the FHIR (HL7® FHIR® Standard) CI Build. This version is based on the current content of https://github.com/HL7/molecular-definition-data-types/ and changes regularly. See the Directory of published versions
| Page standards status: Informative |
To fulfill the objectives of this implementation guide, it was imperative to develop multiple code systems engineered to represent diverse data elements in a standardized and interoperable manner. These code systems are meticulously constructed to maintain the semantic integrity of genetic concepts, even in cases where contextual definitions differ. This shared framework facilitates consistent interpretation and seamless data exchange across systems, thereby enhancing clarity, precision, and interoperability. The subsequent section offers a comprehensive description of these code systems and their respective purposes. These systems are methodically categorized based on their specific functions and domains of application, enabling targeted utilization and efficient governance within the overarching genetic data ecosystem.
The Molecular Focus is utilized to precisely describe the molecular state at a specified genomic locus. This coding system encompasses several key concepts:
TODO: adjust the diagram size
Figure below shows an Allele Example of CYP2C19 gene showing Context State “A” and Allele State “G” at position 1016
Example Name: example-allelesliced-cyp2c19-1016g

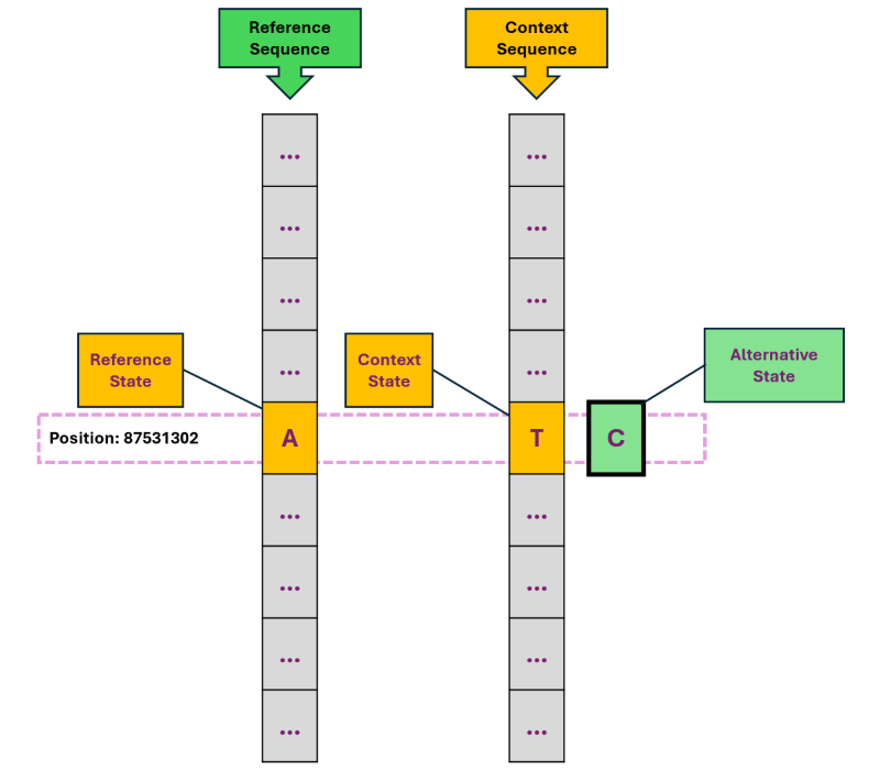
Figure below shows a Variation example of Tri-allelic ABCB1 showing Context state “T”, Alternative State “C”, and Reference State “A” at position 87531302
Example Name: example-variation-tri-allelic-ABCB1

Molecule Type CodeSystem encompasses codes that specify the chemical composition of the corresponding genomic molecule, which may be DNA, RNA, or amino acids. In addition to defining the molecular nature of the corresponding genetic molecule, the Encoding CodeSystem specifies how the biochemical structures of DNA, RNA, and amino acids are represented. For instance, amino acids can be encoded using various standardized symbol sets, including Amino Acid 1-letter Unambiguous Symbols, Amino Acid 3-letter Unambiguous Symbols, Amino Acid 1-letter Ambiguous Symbols, and Amino Acid 3-letter Ambiguous Symbols. This differentiation allows for precise and flexible representation of amino acid sequences, accommodating both exact and ambiguous biochemical characterizations essential for accurate genetic data interpretation and interoperability. Each of these code systems maintains its own curated list of valid codes, and ValueSets are used to represent the concepts for the specific encoding options. This detailed list supports accurate validation across different implementations while ensuring that data conform to standardized representations and thereby promoting consistency, accuracy, and interoperability in genetic information exchange. The following are the available ValueSets:
The Molecular Definition Type element is designed to represent a broad spectrum of categorizations and descriptive labels associated with a specific molecular type instance. It employs the CodeableConcept data type to ensure semantic clarity, terminological flexibility, and interoperability across diverse biomedical contexts. This element encompasses all descriptive classifications and conceptual groupings pertinent to the molecular instance, with the exception of those explicitly addressed by the MoleculeType element defined above.
The Topology CodeSystem defines the structural arrangement of molecular sequences or modifications, capturing the spatial and organizational characteristics of genomic molecules. It includes codes that describe configurations such as linear contiguous sequences, linear sequences with gaps, circular sequences, and branched structures, reflecting the diverse molecular architectures found in genomic and biochemical contexts. This standard topological descriptors can facilitate precise representation of molecular structure in a macro-level, which is critical for understanding functional and regulatory genomic features.
Genomic location and coordinates are fundamental to ensuring the reliable and precise positioning of genomic molecules within the context of another molecule, such as a DNA sequence. This implementation guide incorporates various code systems designed to support location elements, enabling accurate representation of genomic positions. These systems capture essential details like chromosome identifiers, start and end positions, and coordinate types, facilitating unambiguous mapping of genetic features relative to reference genomes. The following is a list of developed code systems to support location element:
TODO: This section will include descriptions and diagrams in relation to how to use various MolDef elements and associated terminologies to represent various cytoband intervals use cases, how to handle validation, … etc.
The cytobandLocation element defines a genomic location based on cytogenetic banding within a specific reference genome assembly. It is a BackboneElement that may be present zero or one time, containing a mandatory genomeAssembly element which details the reference genome used, as well as the cytoband interval element described below. The genomeAssembly itself includes an optional organism (species) specified as a CodeableConcept, along with optional elements for the assembly build number, accession identifier, and a description that can be expressed either as markdown or plain string. This structure represents contextualization of cytoband-based locations by linking cytogenetic intervals to well-defined genome assemblies, enabling consistent interpretation across different genomic datasets and studies.
The cytoband interval in the FHIR MolecularDefinition resource is represented as a BackboneElement called cytobandInterval, which defines a chromosomal region using cytogenetic banding nomenclature. This element requires a chromosome specified as a CodeableConcept. It optionally specifies a start and an end cytoband, each represented by a BackboneElement with components for arm, region, band, and sub-bands, all modeled as optional CodeableConcepts. This hierarchical structure allows precise definition of the chromosomal interval at cytoband resolution, facilitating standardized genomic location reporting consistent with cytogenetic conventions.
The Clinical Genomics Workgroup is currently engaged in efforts to expand the inclusion of additional FHIR code systems that represent widely used genomics terminologies such as HGNC (HUGO Gene Nomenclature Committee), PharmVar (Pharmacogene Variation Consortium), and RefSeq (NCBI Reference Sequence Database). This initiative aims to enhance the interoperability and standardization of genomic data representation within the HL7 FHIR clinical genomics framework, thereby facilitating more consistent and comprehensive exchange of genomic information across health IT systems. These code systems are expected to be incorporated into this implementation guide, thereby streamlining the implementation of this standard and promoting greater consistency and efficiency across adopting organizations.