Unattributed Code Systems

Copyright Fragment

This fragment is available on appendices.html

This publication includes IP covered under the following statements.

Copyright and Registered Trademark Uses

External References

Type Reference Content
web github.com FHIRPath Specification, published by Implementable Technology Specifications WG. This guide is not an authorized publication; it is the continuous build for version 3.0.0-ballot built by the FHIR (HL7® FHIR® Standard) CI Build. This version is based on the current content of https://github.com/HL7/FHIRPath/ and changes regularly. See the Directory of published versions
web www.antlr.org This page contains the Antlr 4.0 grammar for FHIRPath.
web en.wikipedia.org Fluent: FHIRPath has a syntax based on the Fluent Interface pattern
web en.wikipedia.org The Decimal type represents real values in the range (-10 28 +1)/10 8 to (10 28 -1)/10 8 with a step size of 10 -8 . This range is defined based on a survey of decimal-value implementations and is based on the most useful lowest common denominator. Implementations can provide support for larger decimals and higher precision, but must provide at least the range and precision defined here. In addition, implementations should use fixed-precision decimal formats to ensure that decimal values are accurately represented.
web github.com Note: These structures are a subset of the abstract metamodel used by the Clinical Quality Language Tooling . Although the SimpleTypeInfo and ClassInfo appear the same here, implementations may have additional information (as is the case in the referenced CQL structures).
web www.antlr.org The formal syntax for FHIRPath is specified as an Antlr 4.0 grammar file (g4) and included in this specification at the following link:
web github.com Note: The model information file included here is not a normative aspect of the FHIRPath specification. It is the same model information file used by the Clinical Quality Framework Tooling and is included for reference as a simple formalism that meets the requirements described in the Reflection section above.
web www.antlr.org [ANTLR] Another Tool for Language Recognition (ANTLR) http://www.antlr.org/
web www.iso.org [ISO8601] Date and time format - ISO 8601. https://www.iso.org/iso-8601-date-and-time-format.html
web www.omg.org [MOF] Meta Object Facility. https://www.omg.org/spec/MOF/ , version 2.5.1, November 2016
web www.pcre.org [PCRE] Pearl-Compatible Regular Expressions. http://www.pcre.org/
web unitsofmeasure.org [UCUM] Unified Code for Units of Measure (UCUM) http://unitsofmeasure.org/ucum.html , Version 2.1, Revision 442 (2017-11-21)
web ucum.org [UCUM-special] Unified Code for Units of Measure (UCUM) - Special Units on non-ratio Scales https://ucum.org/ucum#section-Special-Units-on-non-ratio-Scales
web en.wikipedia.org [Fluent] Fluent interface pattern. https://en.wikipedia.org/wiki/Fluent_interface
web github.com A thorough set of test cases for FHIRPath are located in the FHIR-test-cases GitHub repository.
web github.com These tests include operational tests for FHIR R5, and reference example resources in the examples folder in that repository.

Internal Images

treestructure.png
treestructure.png
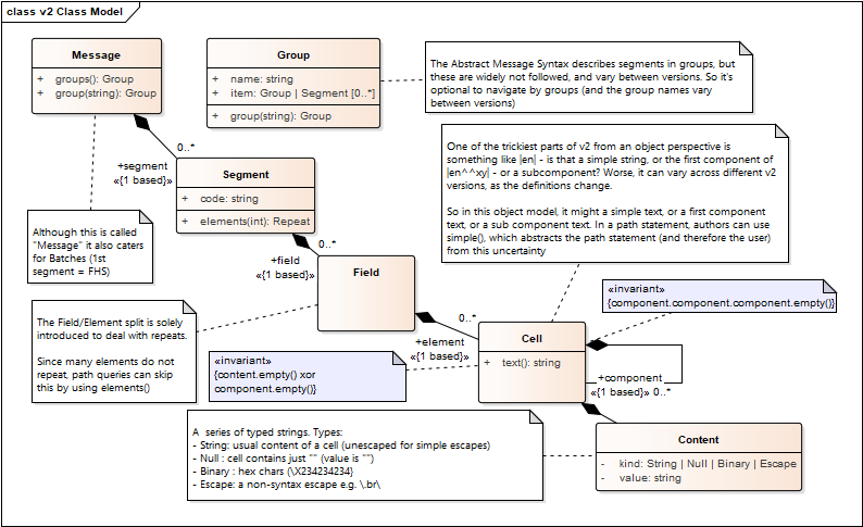
v2-class-model.png
v2-class-model.png